Abstract
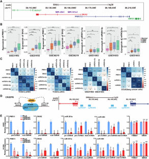
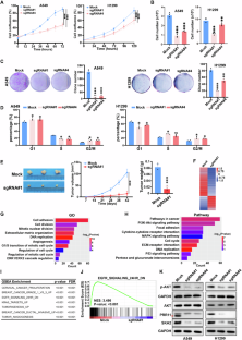
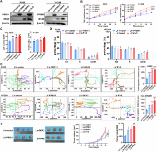
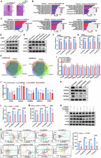
Gene pairing is a highly conserved and special mode of eukaryotic gene organization, and critically implicated in development and diseases including cancer. We previously found that PRR11 and SKA2 constitute a classic head-to-head gene pair. Here, we further demonstrate that PRR11, SKA2, and its intronic miR301a and miR454 constitute a more exquisite bidirectional transcription unit that are overexpressed in various types of cancers. Functional studies using lung cancer as a model system reveal that co-overexpression of PRR11, SKA2, miR301a and miR454 together remarkably accelerates cell growth, cell cycle progression and cell motility in lung cancer cells, and promotes tumor growth in mouse models in vivo, whereas CRISPRi-mediated repression of the entire transcription unit inhibits these malignant phenotypes. Mechanistically, the four component genes do not display any additive or synergistic effect, but rather compensate for each other for robustly sustained activation of PI3K-AKT pathway, with PRR11 interacting with GRB2, and SKA2 with EGFR. Notably, miR301a and miR454 exert their oncogenic functions at least partially via repressing PTEN translation. Moreover, the transcription unit presents as a prominent prognostic meta-marker for lung cancer. Collectively, these findings demonstrate the essential and coordinated roles of PRR11-SKA2-miR301a/454 bidirectional transcription unit in lung cancer progression, highlighting its potential diagnostic and therapeutic values in cancers.

This is a preview of subscription content, access via your institution
Access options
Subscribe to this journal
Receive 50 print issues and online access
$259.00 per year
only $5.18 per issue
Buy this article
- Purchase on SpringerLink
- Instant access to the full article PDF.
USD 39.95
Prices may be subject to local taxes which are calculated during checkout










Similar content being viewed by others
Data availability
All data needed to evaluate the conclusions in the paper are present in the paper and/or the Supplementary Material. The RNA-seq data used in this publication have been deposited in NCBI’s Gene Expression Omnibus and are accessible through GEO Series accession number GSE269696.
References
Siegel RL, Miller KD, Fuchs HE, Jemal A. Cancer statistics, 2022. CA Cancer J Clin. 2022;72:7–33. https://doi.org/10.3322/caac.21708.
Thai AA, Solomon BJ, Sequist LV, Gainor JF, Heist RS. Lung cancer. Lancet. 2021;398:535–54. https://doi.org/10.1016/s0140-6736(21)00312-3.
Hanahan D. Hallmarks of cancer: new dimensions. Cancer Discov. 2022;12:31–46. https://doi.org/10.1158/2159-8290.cd-21-1059.
Califano A, Alvarez MJ. The recurrent architecture of tumour initiation, progression and drug sensitivity. Nat Rev Cancer. 2017;17:116–30. https://doi.org/10.1038/nrc.2016.124.
Kuenzi BM, Ideker T. A census of pathway maps in cancer systems biology. Nat Rev Cancer. 2020;20:233–46. https://doi.org/10.1038/s41568-020-0240-7.
Du K, Sun S, Jiang T, Liu T, Zuo X, Xia X, et al. E2F2 promotes lung adenocarcinoma progression through B-Myb- and FOXM1-facilitated core transcription regulatory circuitry. Int J Biol Sci. 2022;18:4151–70. https://doi.org/10.7150/ijbs.72386.
Zinani OQH, Keseroğlu K, Özbudak EM. Regulatory mechanisms ensuring coordinated expression of functionally related genes. Trends Genet. 2022;38:73–81. https://doi.org/10.1016/j.tig.2021.07.008.
Yang L, Yu J. A comparative analysis of divergently-paired genes (DPGs) among Drosophila and vertebrate genomes. BMC Evol Biol. 2009;9:55. https://doi.org/10.1186/1471-2148-9-55.
Arnone JT, Robbins-Pianka A, Arace JR, Kass-Gergi S, Mcalear MA. The adjacent positioning of co-regulated gene pairs is widely conserved across eukaryotes. BMC Genomics. 2012;13:546. https://doi.org/10.1186/1471-2164-13-546.
Suen TC, Tang MS, Goss PE. Model of transcriptional regulation of the BRCA1-NBR2 bi-directional transcriptional unit. Biochim Biophys Acta. 2005;1728:126–34. https://doi.org/10.1016/j.bbaexp.2005.01.014.
Chen PY, Chang WS, Chou RH, Lai YK, Lin SC, Chi CY, et al. Two non-homologous brain diseases-related genes, SERPINI1 and PDCD10, are tightly linked by an asymmetric bidirectional promoter in an evolutionarily conserved manner. BMC Mol Biol. 2007;8:2. https://doi.org/10.1186/1471-2199-8-2.
Voth H, Oberthuer A, Simon T, Kahlert Y, Berthold F, Fischer M. Co-regulated expression of HAND2 and DEIN by a bidirectional promoter with asymmetrical activity in neuroblastoma. BMC Mol Biol. 2009;10:28. https://doi.org/10.1186/1471-2199-10-28.
Li D, Lin C, Li N, Du Y, Yang C, Bai Y, et al. PLAGL2 and POFUT1 are regulated by an evolutionarily conserved bidirectional promoter and are collaboratively involved in colorectal cancer by maintaining stemness. EBioMedicine. 2019;45:124–38. https://doi.org/10.1016/j.ebiom.2019.06.051.
Barger CJ, Chee L, Albahrani M, Munoz-Trujillo C, Boghean L, Branick C, et al. Co-regulation and function of FOXM1/RHNO1 bidirectional genes in cancer. Elife 2021;10. https://doi.org/10.7554/eLife.55070.
Ji Y, Xie M, Lan H, Zhang Y, Long Y, Weng H, et al. PRR11 is a novel gene implicated in cell cycle progression and lung cancer. Int J Biochem Cell Biol. 2013;45:645–56. https://doi.org/10.1016/j.biocel.2012.12.002.
Wang Y, Zhang Y, Zhang C, Weng H, Li Y, Cai W, et al. The gene pair PRR11 and SKA2 shares a NF-Y-regulated bidirectional promoter and contributes to lung cancer development. Biochim Biophys Acta. 2015;1849:1133–44. https://doi.org/10.1016/j.bbagrm.2015.07.002.
Wang Y, Weng H, Zhang Y, Long Y, Li Y, Niu Y, et al. The PRR11-SKA2 Bidirectional Transcription Unit Is Negatively Regulated by p53 through NF-Y in Lung Cancer Cells. Int J Mol Sci. 2017;18. https://doi.org/10.3390/ijms18030534.
Shi W, Gerster K, Alajez NM, Tsang J, Waldron L, Pintilie M, et al. MicroRNA-301 mediates proliferation and invasion in human breast cancer. Cancer Res. 2011;71:2926–37. https://doi.org/10.1158/0008-5472.can-10-3369.
Lu Z, Li Y, Takwi A, Li B, Zhang J, Conklin DJ, et al. miR-301a as an NF-κB activator in pancreatic cancer cells. Embo j. 2011;30:57–67. https://doi.org/10.1038/emboj.2010.296.
Chen Q, Li Y, Zhang C, Wang Y, Bu Y. MicroRNA-301a promotes growth and migration by repressing TGFBR2 in non-small cell lung cancer. Int J Clin Exp Pathol. 2017;10:957–71.
Li X, Zhong M, Wang J, Wang L, Lin Z, Cao Z, et al. miR-301a promotes lung tumorigenesis by suppressing Runx3. Mol Cancer. 2019;18:99. https://doi.org/10.1186/s12943-019-1024-0.
Ma X, Yan F, Deng Q, Li F, Lu Z, Liu M, et al. Modulation of tumorigenesis by the pro-inflammatory microRNA miR-301a in mouse models of lung cancer and colorectal cancer. Cell Discov. 2015;1:15005. https://doi.org/10.1038/celldisc.2015.5.
Ren L, Chen H, Song J, Chen X, Lin C, Zhang X, et al. MiR-454-3p-mediated Wnt/β-catenin signaling antagonists suppression promotes breast cancer metastasis. Theranostics. 2019;9:449–65. https://doi.org/10.7150/thno.29055.
Li Y, Quanmei C, Chunxue Z, Chanjuan Y, Youquan B, Yunmei Z. MicroRNA-454 enhances proliferation and migration in non-small cell lung cancer cells. Int J Clin Exp Med. 2019;12:6932–45.
Jin HY, Gonzalez-Martin A, Miletic AV, Lai M, Knight S, Sabouri-Ghomi M, et al. Transfection of microRNA mimics should be used with caution. Front Genet. 2015;6:340. https://doi.org/10.3389/fgene.2015.00340.
Goyal A, Myacheva K, Groß M, Klingenberg M, Duran Arqué B, Diederichs S. Challenges of CRISPR/Cas9 applications for long non-coding RNA genes. Nucleic Acids Res. 2017;45:e12. https://doi.org/10.1093/nar/gkw883.
Weinstein JN, Collisson EA, Mills GB, Shaw KR, Ozenberger BA, Ellrott K, et al. The Cancer Genome Atlas Pan-Cancer analysis project. Nat Genet. 2013;45:1113–20. https://doi.org/10.1038/ng.2764.
Barretina J, Caponigro G, Stransky N, Venkatesan K, Margolin AA, Kim S, et al. The Cancer Cell Line Encyclopedia enables predictive modelling of anticancer drug sensitivity. Nature. 2012;483:603–7. https://doi.org/10.1038/nature11003.
Arima C, Kajino T, Tamada Y, Imoto S, Shimada Y, Nakatochi M, et al. Lung adenocarcinoma subtypes definable by lung development-related miRNA expression profiles in association with clinicopathologic features. Carcinogenesis. 2014;35:2224–31. https://doi.org/10.1093/carcin/bgu127.
Rousseaux S, Debernardi A, Jacquiau B, Vitte AL, Vesin A, Nagy-Mignotte H, et al. Ectopic activation of germline and placental genes identifies aggressive metastasis-prone lung cancers. Sci Transl Med. 2013;5:186ra166. https://doi.org/10.1126/scitranslmed.3005723.
Ran FA, Hsu PD, Wright J, Agarwala V, Scott DA, Zhang F. Genome engineering using the CRISPR-Cas9 system. Nat Protoc. 2013;8:2281–308. https://doi.org/10.1038/nprot.2013.143.
Fan X, Wang Y, Jiang T, Liu T, Jin Y, Du K, et al. B-Myb accelerates colorectal cancer progression through reciprocal feed-forward transactivation of E2F2. Oncogene. 2021;40:5613–25. https://doi.org/10.1038/s41388-021-01961-9.
Wang W, Wang X, Luo C, Pu Q, Yin Q, Xu L, et al. Let-7 microRNA is a critical regulator in controlling the growth and function of silk gland in the silkworm. RNA Biol. 2020;17:703–17. https://doi.org/10.1080/15476286.2020.1726128.
Varadi M, Anyango S, Deshpande M, Nair S, Natassia C, Yordanova G, et al. AlphaFold Protein Structure Database: massively expanding the structural coverage of protein-sequence space with high-accuracy models. Nucleic Acids Res. 2022;50:D439–d444. https://doi.org/10.1093/nar/gkab1061.
Yan Y, Tao H, He J, Huang SY. The HDOCK server for integrated protein-protein docking. Nat Protoc. 2020;15:1829–52. https://doi.org/10.1038/s41596-020-0312-x.
Jin Y, Zhu H, Cai W, Fan X, Wang Y, Niu Y, et al. B-Myb is up-regulated and promotes cell growth and motility in non-small cell lung cancer. Int J Mol Sci. 2017;18. https://doi.org/10.3390/ijms18060860.
Zuo X, Meng P, Bao Y, Tao C, Wang Y, Liu X, et al. Cell cycle dysregulation with overexpression of KIF2C/MCAK is a critical event in nasopharyngeal carcinoma. Genes Dis. 2023;10:212–27. https://doi.org/10.1016/j.gendis.2021.05.003.
Li JH, Liu S, Zhou H, Qu LH, Yang JH. starBase v2.0: decoding miRNA-ceRNA, miRNA-ncRNA and protein-RNA interaction networks from large-scale CLIP-Seq data. Nucleic Acids Res. 2014;42:D92–97. https://doi.org/10.1093/nar/gkt1248.
Zarrinpar A, Bhattacharyya RP, Lim WA. The structure and function of proline recognition domains. Sci STKE. 2003;2003:Re8. https://doi.org/10.1126/stke.2003.179.re8.
Maignan S, Guilloteau JP, Fromage N, Arnoux B, Becquart J, Ducruix A. Crystal structure of the mammalian Grb2 adaptor. Science. 1995;268:291–3. https://doi.org/10.1126/science.7716522.
Hu DD, Chen HL, Lou LM, Zhang H, Yang GL. SKA3 promotes lung adenocarcinoma metastasis through the EGFR-PI3K-Akt axis. Biosci Rep 2020;40. https://doi.org/10.1042/bsr20194335.
Michalak P. Coexpression, coregulation, and cofunctionality of neighboring genes in eukaryotic genomes. Genomics. 2008;91:243–8. https://doi.org/10.1016/j.ygeno.2007.11.002.
Ahmad SS, Samia NSN, Khan AS, Turjya RR, Khan MA. Bidirectional promoters: an enigmatic genome architecture and their roles in cancers. Mol Biol Rep. 2021;48:6637–44. https://doi.org/10.1007/s11033-021-06612-6.
Kilikevicius A, Meister G, Corey DR. Reexamining assumptions about miRNA-guided gene silencing. Nucleic Acids Res. 2022;50:617–34. https://doi.org/10.1093/nar/gkab1256.
Li Q, Liu J, Meng X, Pang R, Li J. MicroRNA-454 may function as an oncogene via targeting AKT in triple negative breast cancer. J Biol Res. 2017;24:10. https://doi.org/10.1186/s40709-017-0067-x.
Ma F, Zhang J, Zhong L, Wang L, Liu Y, Wang Y, et al. Upregulated microRNA-301a in breast cancer promotes tumor metastasis by targeting PTEN and activating Wnt/β-catenin signaling. Gene. 2014;535:191–7. https://doi.org/10.1016/j.gene.2013.11.035.
Zhen L, Zhao Q, Lü J, Deng S, Xu Z, Zhang L, et al. miR-301a-PTEN-AKT signaling induces cardiomyocyte proliferation and promotes cardiac repair post-MI. Mol Ther Nucleic Acids. 2020;22:251–62. https://doi.org/10.1016/j.omtn.2020.08.033.
Engeland K. Cell cycle regulation: p53-p21-RB signaling. Cell Death Differ. 2022;29:946–60. https://doi.org/10.1038/s41418-022-00988-z.
Kohler R, Engeland K. A-MYB substitutes for B-MYB in activating cell cycle genes and in stimulating proliferation. Nucleic Acids Res. 2024;52:6830–49. https://doi.org/10.1093/nar/gkae370.
Castel P, Toska E, Engelman JA, Scaltriti M. The present and future of PI3K inhibitors for cancer therapy. Nat Cancer. 2021;2:587–97. https://doi.org/10.1038/s43018-021-00218-4.
Acknowledgements
We sincerely thank all our team members for their help in this work. We gratefully thank Ms. Xia Zhang for her excellent technical assistance at the confocal microscope, and Dr Anchao Song for assistance with statistical analyses.
Funding
National Natural Science Foundation of China (81672301, 82372630, 82403031); Chongqing Municipal Science and Technology Commission (CSTB2023NSCQ-BHX0098); CQMU Program for Youth Innovation in Future Medicine (W0143).
Author information
Authors and Affiliations
Contributions
TL: Investigation; methodology; visualization; writing - original draft. XZ: Investigation; methodology. SS: Investigation; methodology. KD: Investigation; software. CT: Investigation; software. XX: Investigation. LY: Investigation. CZ: Investigation. ZY: Investigation. YW: Investigation. JY: Investigation; supervision. YB: Conceptualization; funding acquisition; supervision; writing - review & editing.
Corresponding authors
Ethics declarations
Competing interests
The authors declare no competing interests.
Ethics approva
The animal study was approved by Institutional Animal Care and Use of Chongqing Medical University (IACUC-CQMU) (approval no.: IACUC-CQMU-2023-0471). Ethical approval was not required for the studies on humans because the human cancer datasets used in this study were obtained from public databases of The Cancer Genome Atlas (TCGA) and Gene Expression Omnibus (GEO). The cell lines used in this study were all commercially available. The studies were conducted in accordance with the local legislation and institutional requirements.
Additional information
Publisher’s note Springer Nature remains neutral with regard to jurisdictional claims in published maps and institutional affiliations.
Supplementary information
Rights and permissions
Springer Nature or its licensor (e.g. a society or other partner) holds exclusive rights to this article under a publishing agreement with the author(s) or other rightsholder(s); author self-archiving of the accepted manuscript version of this article is solely governed by the terms of such publishing agreement and applicable law.
About this article
Cite this article
Liu, T., Zuo, X., Sun, S. et al. Overexpressed PRR11-SKA2-miR301a/454 bidirectional transcription unit essentially and coordinately promotes PI3K-AKT pathway activation and lung cancer progression. Oncogene 45, 68–86 (2026). https://doi.org/10.1038/s41388-025-03607-6
Received:
Revised:
Accepted:
Published:
Version of record:
Issue date:
DOI: https://doi.org/10.1038/s41388-025-03607-6


