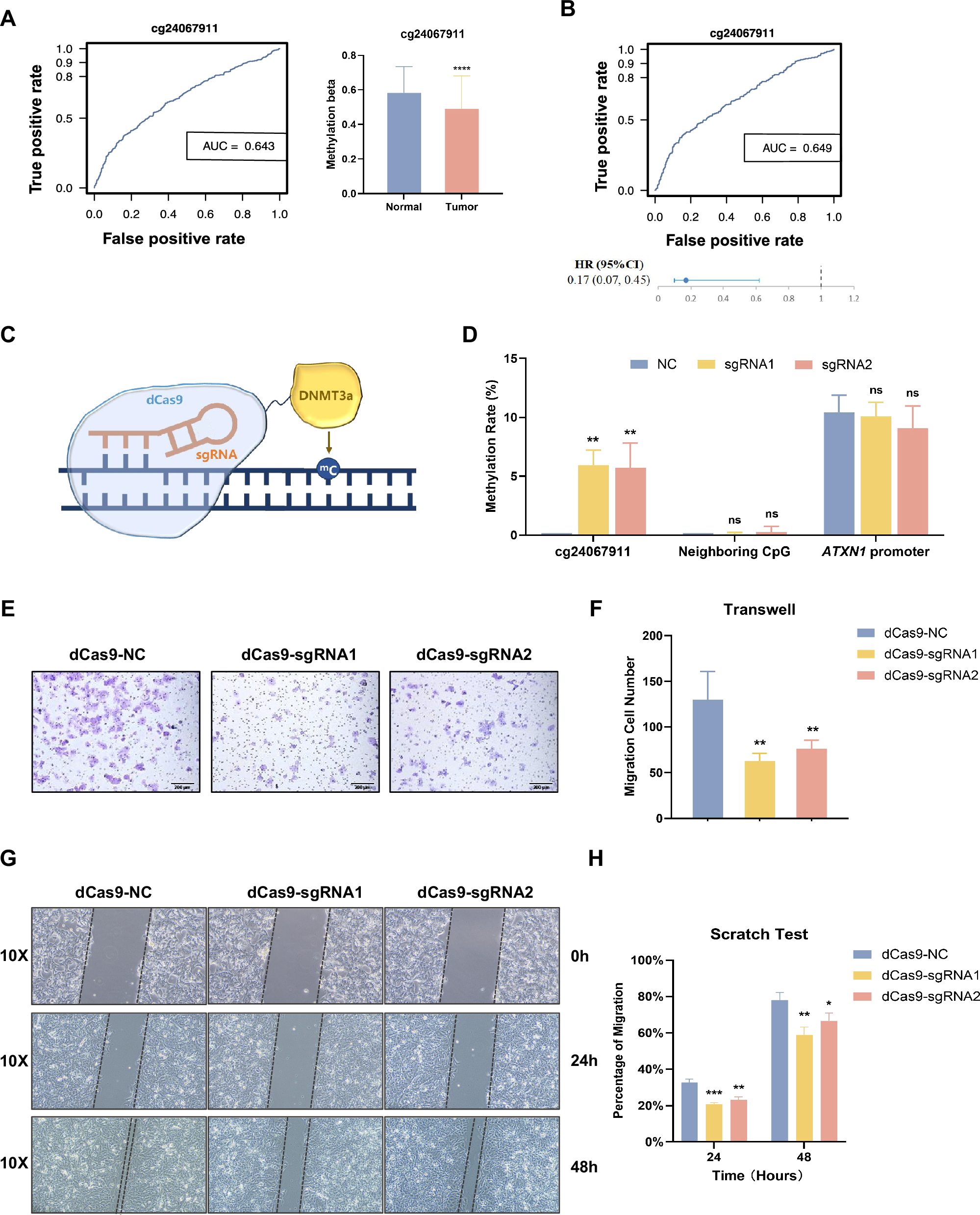
Fig. 1: The methylation level of cg24067911 could influence CRC migration and metastasis.

A Hypomethylation of cg24067911 is a biomarker for CRC diagnosis. Left, the ROC curve of cg24067911 as a predictive marker for CRC diagnosis based on CRC patients from Sun Yat-sen University Cancer Center previously reported. Right, box plot of the cg24067911 methylation level of normal and CRC patients’s cfDNA from Sun Yat-sen University Cancer Center. Tumor (n = 801), Normal (n = 1021). AUC, area under curve. B Hypomethylation of cg24067911 is a prognostic biomarker for CRC and is associated with poor prognosis of CRC based on CRC patients from Sun Yat-sen University Cancer Center previously reported. Up, the ROC curve of cg24067911 as a prognostic marker for CRC. Down, the association of cg24067911 hypomethylation with poor prognosis. AUC, area under curve; HR, hazard ratio; CI, confidence interval. C The schematic plot of CRISPR-dCas9-DNMT3a-mediated DNA methylation editing system. DNMT3a, DNA (Cytosine-5-)-Methyltransferase 3 Alpha. D Pyrosequencing examines methylation level of cg24067911, of the neighboring CpG site, and of ATXN1 promoter in dCas9-DNMT3a treated cells or controlled ones. Student’s t-test. E Representative images of transwell assays in dCas9-DNMT3a treated DLD-1 cells or controlled ones. F Quantified data of transwell assays in dCas9-DNMT3a treated DLD-1 cells or controlled ones. Student’s t-test. G Representative images of scratch wound healing assays in dCas9-DNMT3a treated DLD-1 cells or controlled ones. H Quantified data of scratch wound healing assays in dCas9-DNMT3a treated DLD-1 cells or controlled ones. Student’s t-test. The data are shown as the mean ± SD; *P < 0.05, **P < 0.01, and ***P < 0.001, ns for not significant.