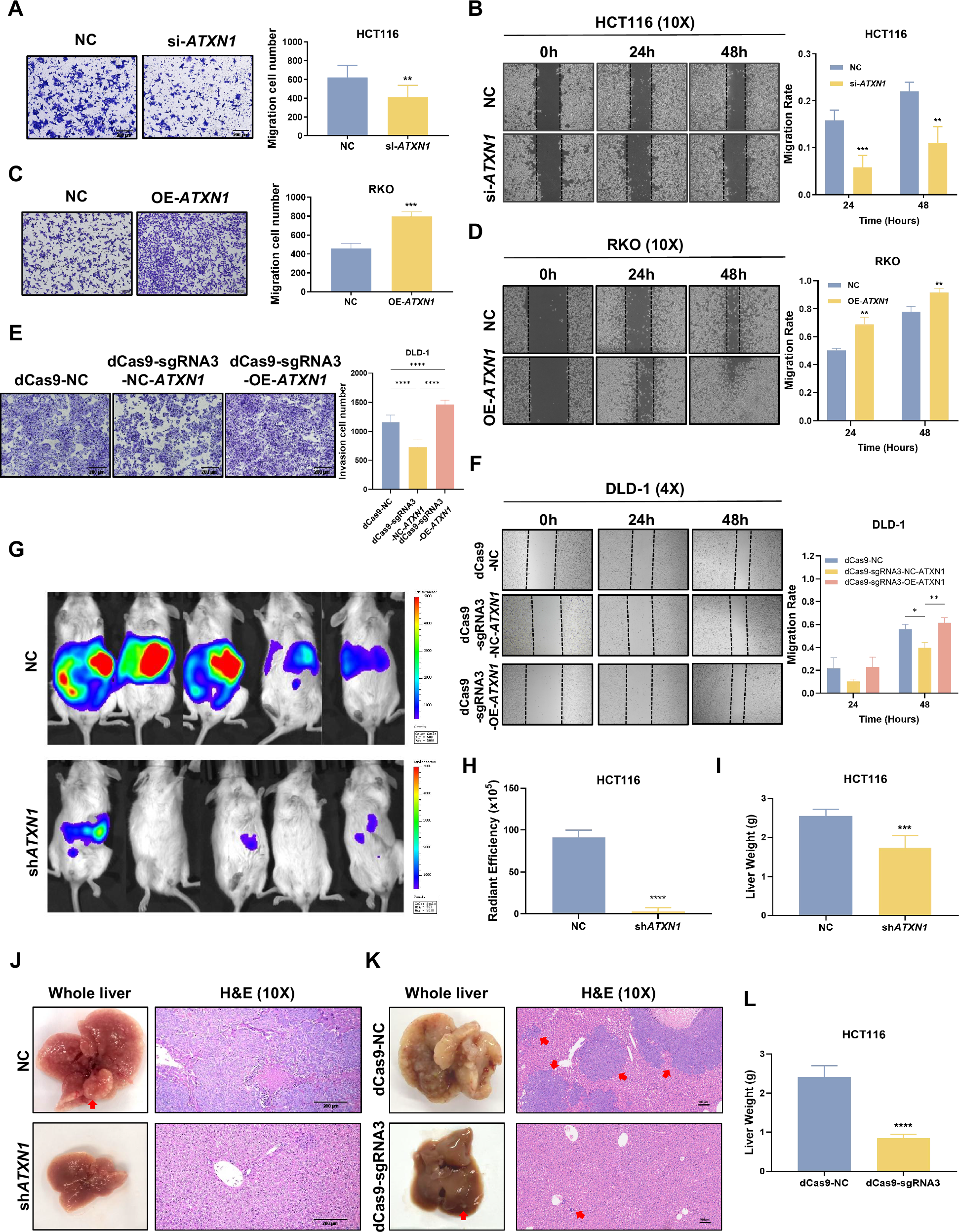
Fig. 3: ATXN1 could promote CRC metastasis in vitro and in vivo.

A Representative images (left) and quantified data (right) of transwell assays in HCT116 cells with ATXN1 knockdown and the controlled ones (NC). Student’s t-test. B Representative images (left) and quantified data (right) of scratch wound healing assays in HCT116 cells with ATXN1 knockdown and the controlled ones. Student’s t-test. C Representative images (left) and quantified data (right) of transwell assays in RKO cells with ATXN1 overexpression and the controlled ones. Student’s t-test. D Representative images (left) and quantified data (right) of scratch wound healing assays in RKO cells with ATXN1 overexpression and the controlled ones. Student’s t-test. E Representative images (left) and quantified data (right) of matrigel invasion assays in DLD-1 cells. Student’s t-test. F Representative images (left) and quantified data (right) of scratch wound healing assays in DLD-1 cells. Student’s t-test. G–H The in vivo bioluminescence imaging G of NSG mouse with spleen injection of HCT116 cells with ATXN1 knockdown and the controlled ones, and the bar chart H of radiant efficiency of luminescence of liver metastases. Student’s t-test. I, J The bar chart of the weight I, and the representative gross and microscopic images J of the liver harvested from the NSG mouse with spleen injection of HCT116 cells with ATXN1 knockdown and the controlled ones. Student’s t-test. K, L The representative gross and microscopic images K, and the bar chart of the weight L of the liver harvested from the NSG mouse with spleen injection of HCT116 cells with ATXN1 knockdown and the controlled ones. Student’s t-test. The data are shown as the mean ± SD; *P < 0.05, **P < 0.01, and ***P < 0.001.