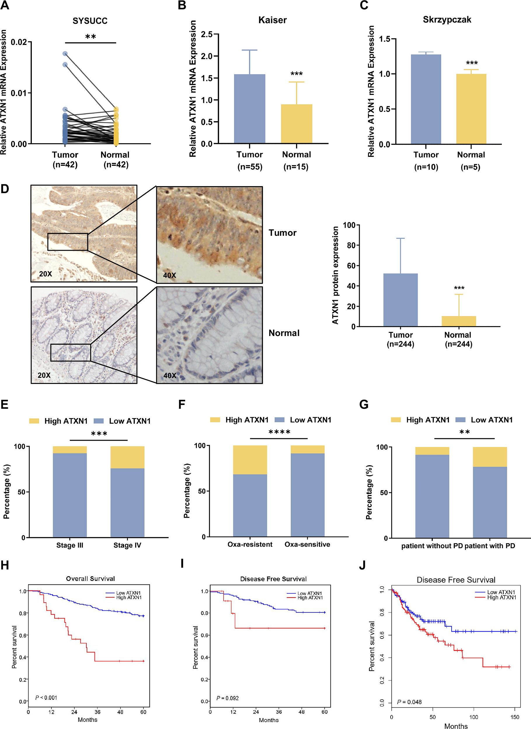
Fig. 5: Clinical correlation of ATXN1 with CRC metastasis and prognosis.

A RT-qPCR data of ATXN1 in paired tumor and normal samples retrospectively collected from Sun Yat-sen University Cancer Center. Paired student’s t-test. B, C Relative ATXN1 mRNA expression data of CRC tumor and normal tissues from Oncomine database collected by Kaiser B and Skrzypczak C. D Measurement of ATXN1 expression by immunohistochemical (IHC) staining in CRC compared to the adjacent normal tissue. Left, representative microscopic images of ATXN1-staining tumor sample and paired normal sample. Right, box plot of IHC staining scores of ATXN1. Student’s t-test. E Boxplot of ATXN1 expression between patients with stage III and stage IV CRC from SYSUCC. Chi-square test. F Boxplot of ATXN1 expression between patients sensitive to oxaplatin treatment and those resistant to oxaplatin treatment from SYSUCC. Chi-square test. G Boxplot of ATXN1 expression between stage III patients with or without progression from SYSUCC. Chi-square test. H Overall survival curves of patients with CRC stratified by ATXN1 expression from SYSUCC. Kaplan-Meier method and Log-Rank test. I Disease-free survival curves of patients with stage III CRC stratified by ATXN1 expression from SYSUCC. Kaplan-Meier method and Log-Rank test. J Disease-free survival curves of patients in TCGA CRC cohort stratified by ATXN1 expression. Kaplan-Meier method and Log-Rank test. The data are shown as the mean ± SD; *P < 0.05, **P < 0.01, and ***P < 0.001.