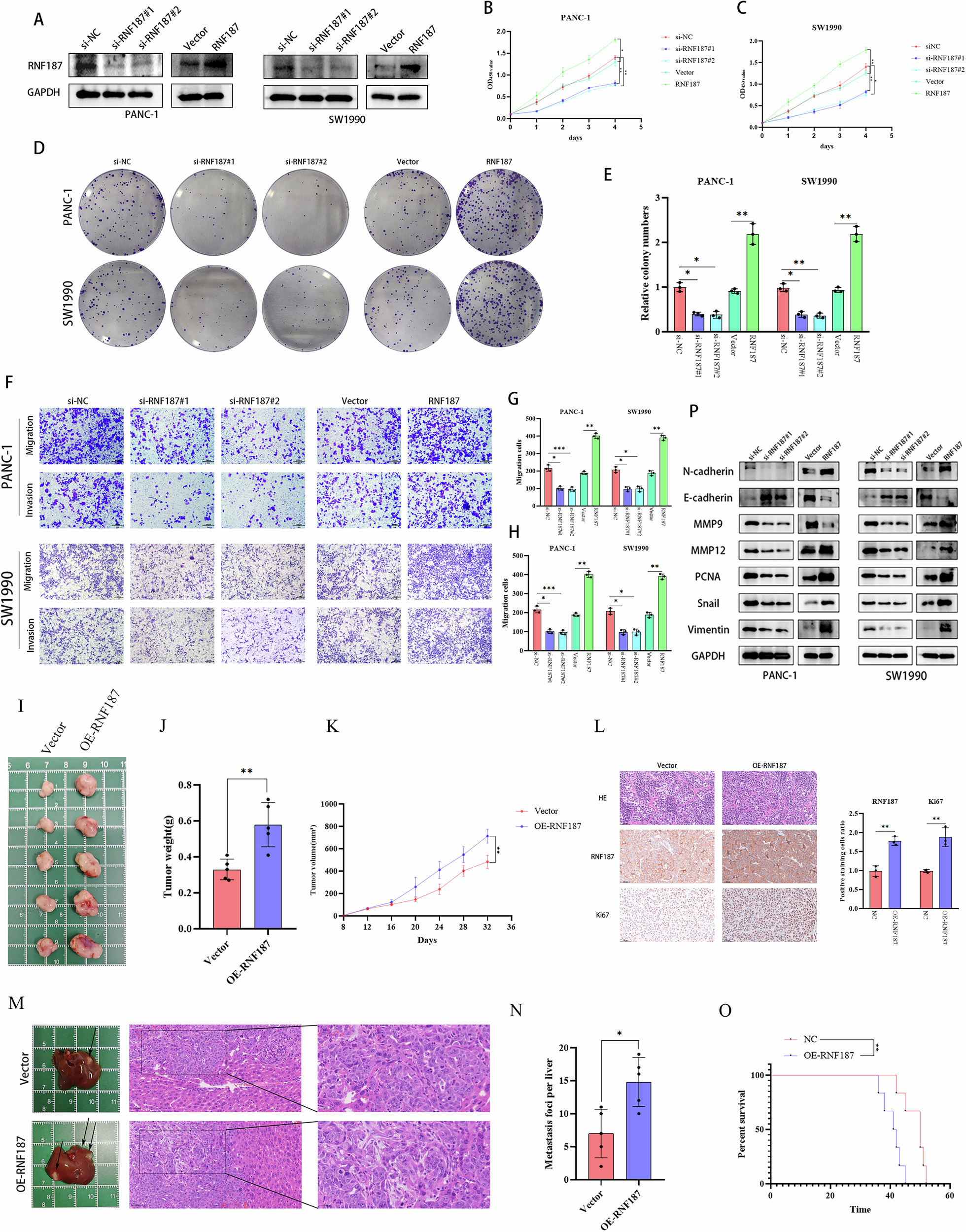
Fig. 2: RNF187 promotes the malignant phenotype of pancreatic cancer cells.

A Western blot analysis confirmed the transfection efficiency of RNF187 siRNA and RNF187 overexpression plasmids. B–E The proliferative capacity of transfected PC cells was assessed using CCK-8 and colony formation. F–H Migration and invasion abilities were evaluated through transwell assays in transfected PC cells. I Representative images of tumors from the Vector and OE-RNF187 groups (N = 5/ groups). J Tumor weights for each group. K Tumor growth curves. L HE staining and IHC for RNF187 and Ki67 in tumor sections. M Representative images of liver metastases and HE staining in the Vector and OE-RNF187 groups (N = 5/ groups). N Kaplan–-Meier survival analysis. O Quantification of liver metastasis foci. P Western blotting was employed to detect alterations in the expression of key proteins associated with PC malignancy in transfected cells. All data are expressed as the mean ± SD (three independent experiments). *p < 0.05; **p < 0.01; ***p < 0.001.