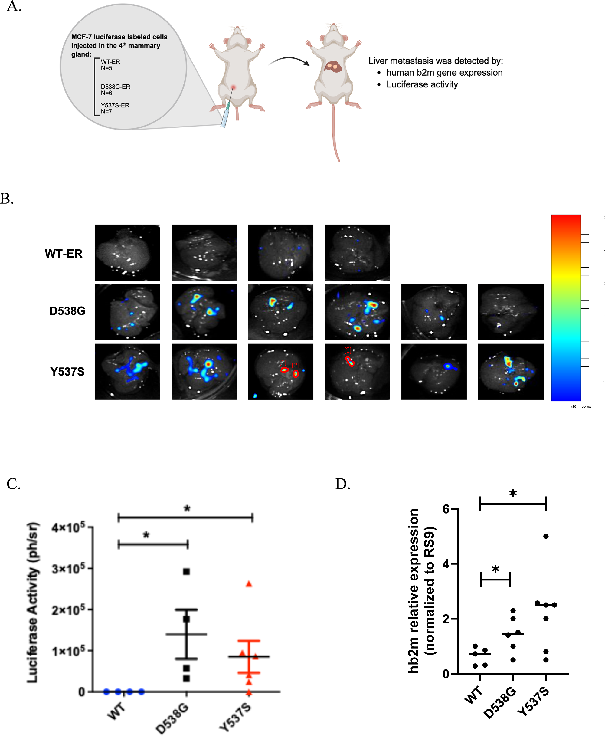
Fig. 1: ER mutations promote liver metastasis formation by BC cells.

A mCherry/luciferase labeled human breast cancer cells were injected into the mammary gland of female nude mice. WT-ER (N = 5), D538G-ER (N = 6) or Y537S-ER (N = 7). Two months following cell injection, we monitored metastasis formation using IVIS. At 4 months, mice showed signs of a systemic disease, and mice were injected with luciferin, euthanized, and their livers were excised and imaged directly using IVIS. Then, part of the liver was stored for histological examination. B Bioimaging of luciferase activity is present in the liver of WT-ER, D538G-ER, and Y537S-ER. C Luciferase activity of liver metastasis measured by photons per second. D hb2m mRNA expression was evaluated in the liver of injected mice and normalized to human RS9. Each bar represents the mean ± S.D. (*P < 0.05 when Y537-ER and D538G-ER compared to WT-ER).