Correction to: Oncogene https://doi.org/10.1038/s41388-018-0266-4, published online 10 May 2018
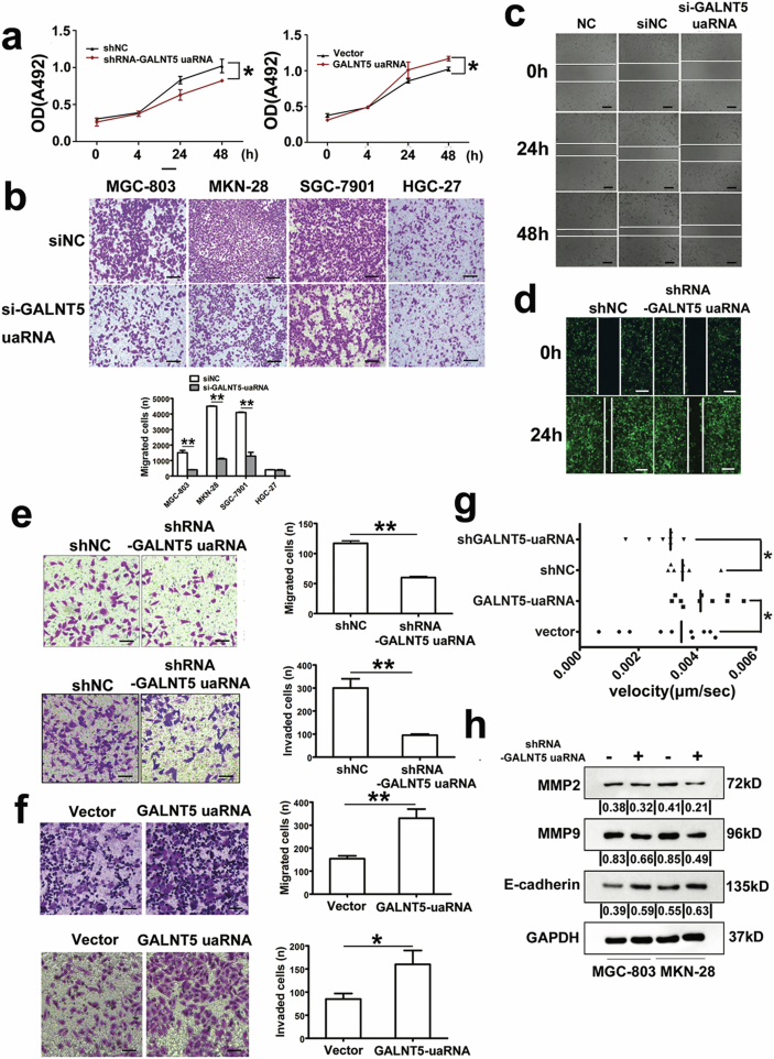
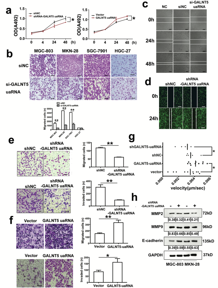
Following the publication of this article, the authors mistakenly provided duplicate transwell micrographs in Figure 2b, Figure 2e and Figure 2f. After reviewing the original data from the transwell experiments, the authors have now identified and provided the correct images, which are included in the revised versions of Figure 2. The conclusions set forth in the article remain unchanged.
Former Figure 2:

Figure 2 revised:

Author information
Authors and Affiliations
Corresponding authors
Rights and permissions
About this article
Cite this article
Guo, H., Zhao, L., Shi, B. et al. Correction: GALNT5 uaRNA promotes gastric cancer progression through its interaction with HSP90. Oncogene 45, 476–478 (2026). https://doi.org/10.1038/s41388-025-03668-7
Published:
Version of record:
Issue date:
DOI: https://doi.org/10.1038/s41388-025-03668-7