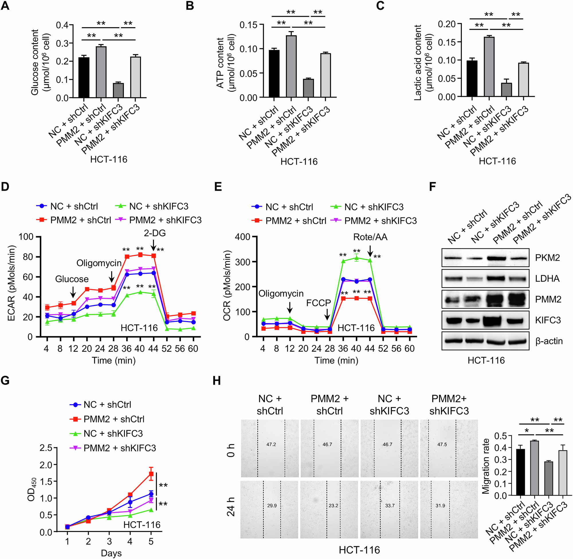
Fig. 6: KIFC3 mediates PMM2-driven glycolysis and CRC progression.

Glucose uptake (A), ATP production (B), and lactate production (C) in HCT-116 cells with PMM2 overexpression and/or KIFC3 knockdown. ECAR (D) and OCR (E) in HCT-116 cells with PMM2 overexpression and/or KIFC3 knockdown. F Western blot of PKM2, LDHA, PMM2, and KIFC3 in HCT-116 cells with PMM2 overexpression and/or KIFC3 knockdown. CCK-8 (G) and wound healing (H) assays in HCT-116 cells with PMM2 overexpression and/or KIFC3 knockdown. Data are mean ± SD (n = 3). *p < 0.05, **p < 0.01 vs. corresponding control.