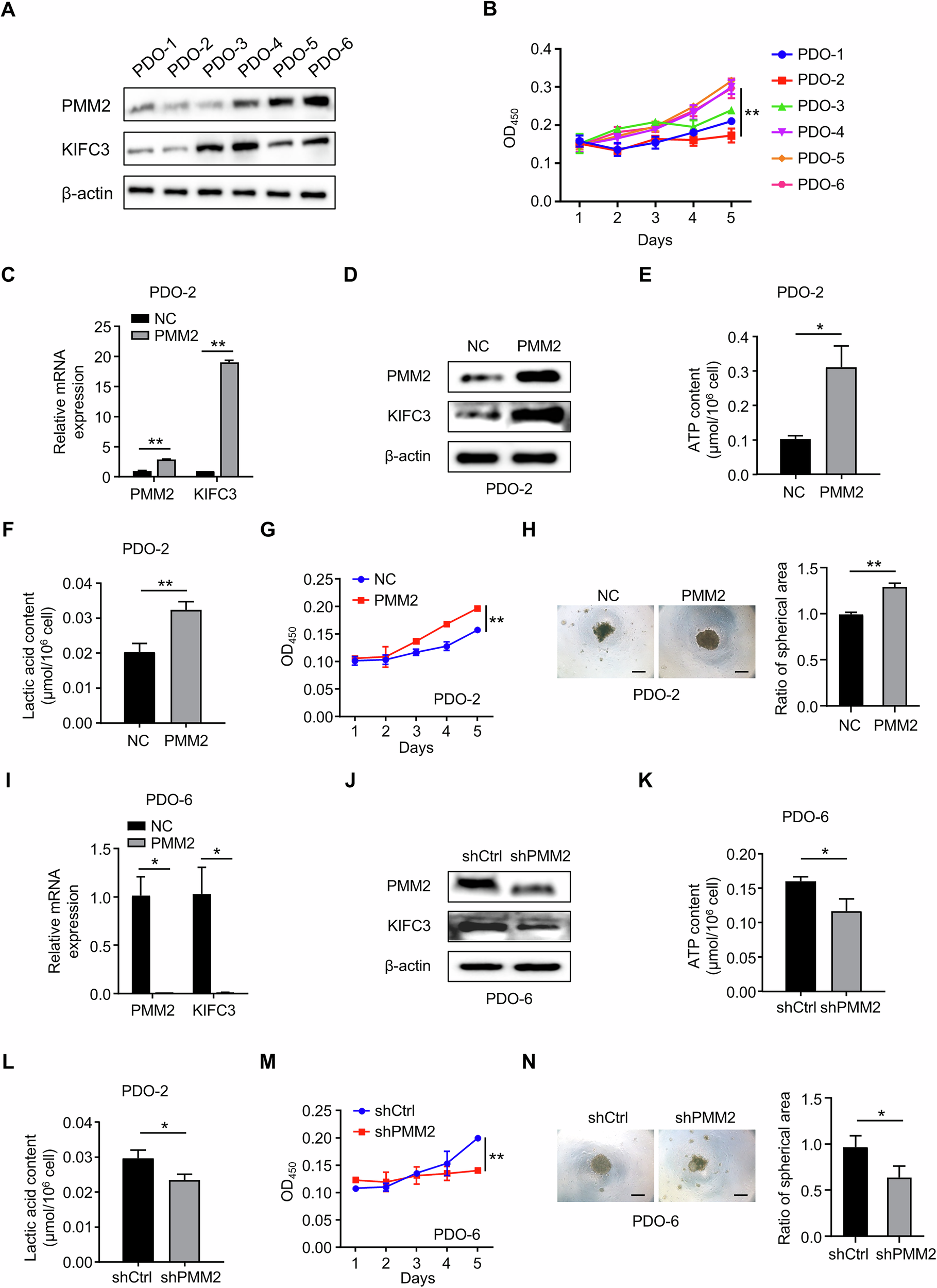
Fig. 8: PMM2 regulates glycolysis and tumorigenicity in CRC PDOs.

A Western blot of PMM2 and KIFC3 in PDOs (PDO-1 to PDO-6). B CCK-8 proliferation assay in PDOs. RT-qPCR (C) and Western blot (D) of PMM2 and KIFC3 in PDO-2 with PMM2 overexpression. ATP (E) and lactate (F) production in PDO-2 with PMM2 overexpression. CCK-8 (G) and colony formation (H) assays in PDO-2 with PMM2 overexpression. Scale bar, 200 μm. RT-qPCR (I) and Western blot (J) of PMM2 and KIFC3 in PDO-6 with PMM2 knockdown (shPMM2). ATP (K) and lactate (L) production in PDO-6 with shPMM2. CCK-8 (M) and colony formation (N) assays in PDO-6 with shPMM2. Scale bar, 200 μm. Data are mean ± SD (n = 3). *p < 0.05, **p < 0.01 vs. corresponding control.