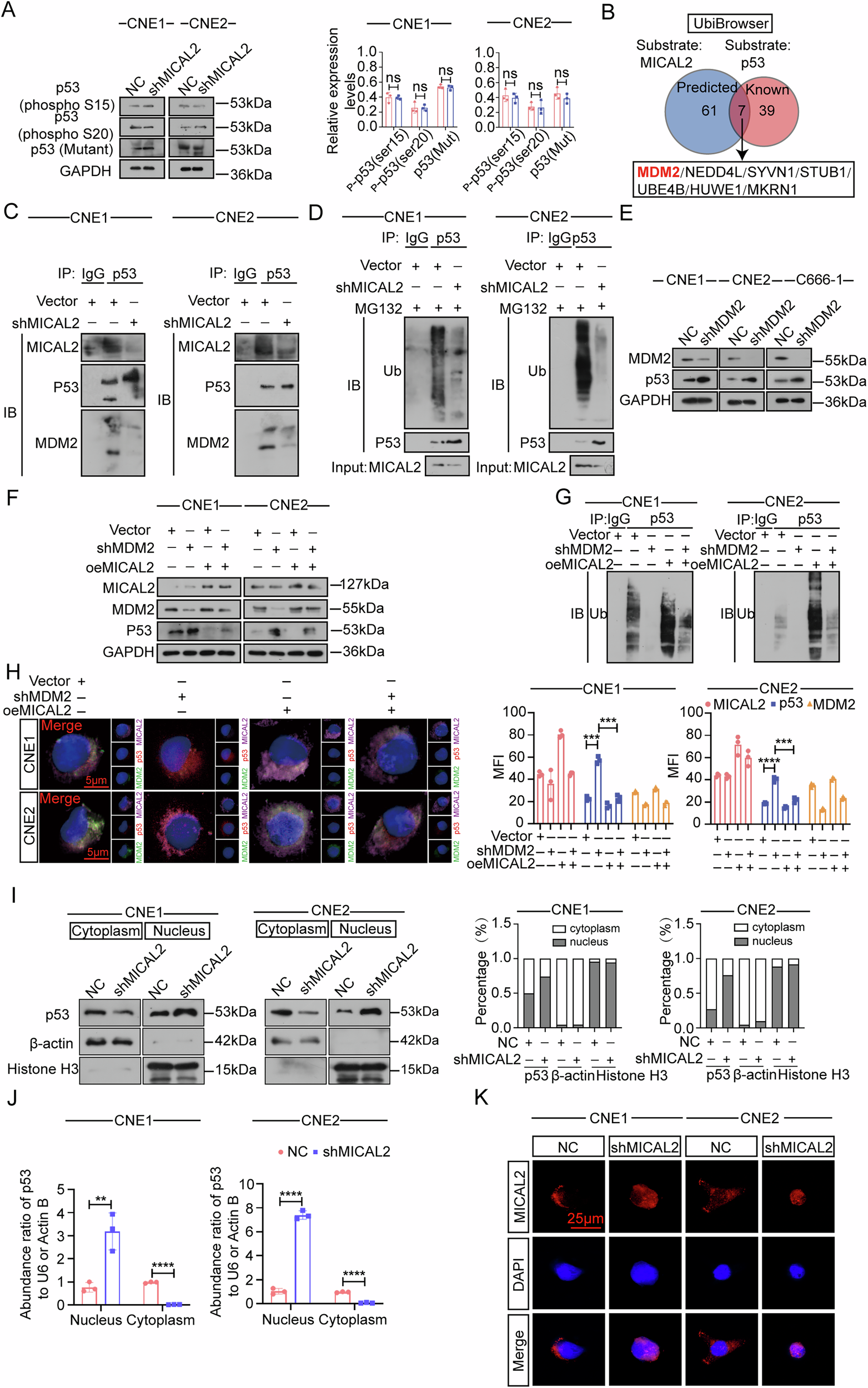
Fig. 6: MICAL2 enhances MDM2-induced ubiquitination degradation and facilitates the nuclear export of p53.

A Western blot analysis of phosphorylated S15 p53, phosphorylated S20 p53 and mutant p53 content. B Venn diagram of predicted ubiquitination substrates with the UbiBrowser database. C Co-IP experiments were conducted to verify the protein-protein interactions of MICAL2 with p53 and MDM2. D Western blot was used to detect the level of p53 ubiquitination modification. E, F Western blot was used to detect the MDM2, p53 and MICAL2 protein content. G Western blot showed the ubiquitination modification level of p53. H Immunofluorescence detection showed co-localization of MICAL2, p53 and MDM2. Representative images were captured under confocal microscopy (left, scale: 5 μm) and the average fluorescence intensity was analyzed (right). I The nuclear-cytoplasmic separation experiment verifies the intracellular location of p53 protein. J RT-qPCR showed the p53 mRNA content in the nucleus and cytoplasm. K Immunofluorescence staining (IF) showed the intracellular localization of p53 protein, and representative images were captured under confocal microscopy. (Scale: 25 μm). Data sets the mean ± SD of at least three independent experiments: *P < 0.05, **P < 0.01, ***P < 0.001, ****P < 0.0001.