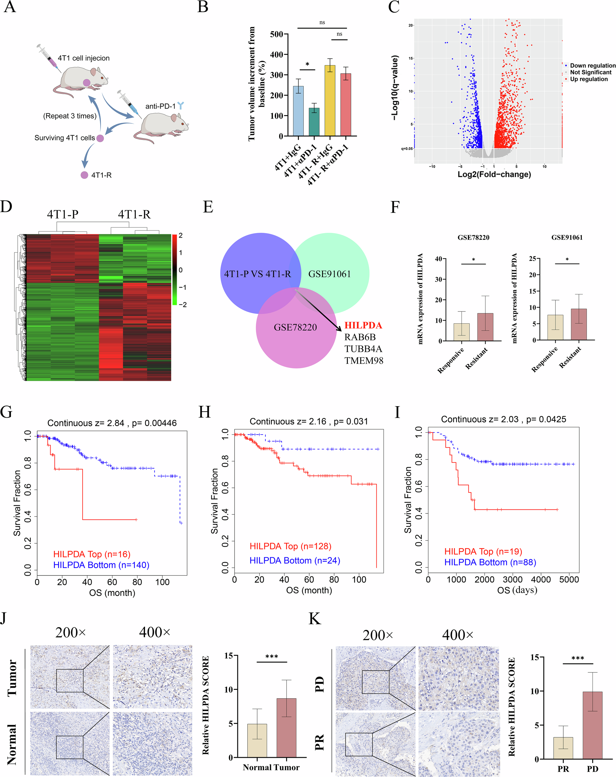
Fig. 1: The HILPDA is upregulated in PD-1–resistant tumors and is correlated with poor prognosis.

A Schematic illustration of the experimental design (see Methods for details). B Tumor volume increase from baseline (%) in the 4T1 mouse model treated with anti-PD-1 antibody (αPD-1) or IgG control. Data are shown as the mean ± SD; n = 5; one-way ANOVA. C Volcano plot of differentially expressed genes (DEGs) between αPD-1–resistant and -sensitive 4T1 tumors ( | log₂FC | ≥ 1; FDR ≤ 0.05; n = 3). D Heatmap showing DEGs between resistant and sensitive tumors. E Venn diagram of overlapping DEGs among three datasets—RNA-seq of 4T1-P vs. 4T1-R tumors, GSE91061, and GSE78220—highlighting a four-gene intersection (HILPDA, RAB6B, TUBB4A, and TMEM98). HILPDA is consistently upregulated across datasets. F HILPDA mRNA expression is significantly elevated in PD-1–resistant melanoma patients in the GSE78220 and GSE91061 cohorts (Wilcoxon rank-sum test). G–I Kaplan–Meier survival analysis stratified by HILPDA expression. In the TCGA G and GSE58812 I breast cancer cohorts, patients with high HILPDA expression had significantly shorter overall survival than patients with low HILPDA expression did (log-rank test). H Copy number variation analysis of HILPDA and its correlation with overall survival in patients with breast cancer. J Representative immunohistochemistry images of HILPDA in breast tumors (T) and paired adjacent normal tissues N. Quantification of the IHC scores is shown (n = 50; Wilcoxon signed-rank test). Scale bar, 200 μm. K Representative IHC images of HILPDA in tumors with partial response (PR) or progressive disease (PD) following PD-1 therapy. The quantified IHC scores are presented as bar graphs (PR, n = 10; PD, n = 10; Wilcoxon rank-sum test; scale bar, 200 μm). *Data are presented as the mean ± SD. *p < 0.05, **p < 0.01, ***p < 0.001; ns, not significant.