Abstract
Immune checkpoint blockade (ICB) targeting PD-1/PD-L1 improves outcomes across multiple malignancies, yet resistance to immune checkpoint blockade remains common. Here, we identify HILPDA as a tumor-intrinsic regulator of immune evasion in breast cancer. HILPDA overexpression increases the infiltration and suppressive activity of regulatory T cells while decreasing the infiltration, activation, and cytotoxicity of CD8+ T cells and natural killer cells, thereby establishing an immunosuppressive tumor microenvironment. Mechanistically, HILPDA binds to HSP90 and protects the transcription factor KLF5 from proteasomal degradation, sustaining fatty acid synthesis and lipid droplet accumulation. The resulting increase in palmitate augments PD-L1 palmitoylation at cysteine 272, enhancing PD-L1 membrane localization and palmitoylation-dependent stability and maintaining inhibitory signaling. We further showed that the E3 ligase TRIM21 mediates K63-linked polyubiquitination of HILPDA and promotes its degradation. In breast cancer models, pharmacologic engagement of TRIM21 with fenretinide decreases PD-L1 palmitoylation, reprograms the tumor microenvironment toward cytotoxic immunity, restores antitumor responses, and improves anti-PD-1 efficacy. Collectively, these results indicate that HILPDA-driven lipogenesis increases PD-L1 palmitoylation, leading to immune evasion and ICB resistance, and TRIM21/HILPDA-targeted combinations are proposed as a therapeutic strategy.

Similar content being viewed by others
Introduction
In recent years, immune checkpoint blockade therapies targeting programmed cell death protein 1 (PD-1) and its ligand PD-L1 have significantly improved the clinical outcomes of a range of cancers, particularly melanoma, non-small cell lung cancer, renal cell carcinoma, and triple-negative breast cancer (TNBC) [1,2,3,4]. However, both primary and acquired resistance continue to limit their therapeutic efficacy, especially in TNBC, where objective response rates to PD-1/PD-L1 inhibitors usually remain below 25% [5, 6].
Beyond tumor-intrinsic gene mutations and T-cell dysfunction [7], a growing body of evidence indicates that sustained, high-level PD-L1 expression on tumor cells plays a critical role in immune evasion and resistance to immune checkpoint blockade. PD-1 blockade therapy can paradoxically induce adaptive resistance by upregulating PD-L1 expression via activation of the JAK/STAT pathway; in parallel, specific genetic alterations (e.g., BRAF mutation and CDKN2A loss) and miRNA regulation (e.g., upregulation of miR-155 expression) stabilize the PD-L1 protein and promote immune escape. In addition, PD-L1 can directly enhance tumor invasion and metastasis through the ITGB4/SNAI1/SIRT3 signaling axis—an effect independent of its immunosuppressive function [8,9,10,11,12]. Importantly, across multiple ICB-treated cohorts, dominant PD-L1 expression on tumor cells (as opposed to immune cells) has been associated with shorter survival and weaker therapeutic responses [13,14,15]. Notably, many resistant tumors maintain high levels of membrane-bound PD-L1 in the absence of obvious transcriptional or genomic changes, suggesting that posttranslational modifications (PTMs) are key regulators of PD-L1 stability and function [16,17,18,19,20,21,22,23].
Metabolic reprogramming is a hallmark of cancer, with dysregulated lipid metabolism being particularly prominent. Unlike normal cells, which primarily rely on exogenous lipid uptake, tumor cells upregulate de novo lipid synthesis and storage (including lipid droplet accumulation) to adapt to microenvironmental stressors. Under hypoxia, nutrient deprivation, and therapeutic pressure, these adaptations furnish essential metabolic and structural support for tumor survival and growth [24, 25]. Beyond membrane biogenesis and energy reserves, lipids also function as critical intracellular signaling mediators. Lipid biosynthesis supplies substrates for diverse posttranslational modifications, thereby establishing a molecular connection between metabolic remodeling and the stability of immune checkpoints [16, 26]. In parallel, lipid metabolic perturbations restructure the tumor microenvironment toward immunosuppression, which is usually accompanied by the recruitment and polarization of Tregs and tumor-associated macrophages (TAMs) and an attenuation of antitumor immunity [27].
Hypoxia-inducible lipid droplet-associated protein (HILPDA, also known as HIG2) was initially discovered as a target gene of hypoxia-inducible factor (HIF) and has more recently been recognized as a central regulator of tumor lipid metabolism [28,29,30,31,32]. HILPDA-driven lipid accumulation protects tumor cells from lipotoxicity and oxidative stress, enhancing survival under adverse metabolic conditions [33, 34]. Aberrant upregulation of HILPDA has been reported in multiple malignancies, including colorectal cancer, hepatocellular carcinoma, renal cell carcinoma, and nonalcoholic steatohepatitis (NASH)-associated liver cancer, and is closely associated with tumor progression and metastatic potential [35,36,37,38]. Despite these findings, the role of HILPDA in breast cancer and its immunoregulatory functions remain poorly defined. Addressing this knowledge gap is essential for understanding tumor immunometabolism and may provide a foundation for novel therapeutic strategies that integrate metabolic modulation with immunotherapy.
In this study, we identified HILPDA as a pivotal immunometabolic regulator that connects metabolic reprogramming to immune evasion in breast cancer. Mechanistically, HILPDA interacts with the molecular chaperone HSP90 to stabilize the lipidogenic transcription factor KLF5, thereby promoting fatty acid synthesis and increasing the palmitoylation of PD-L1 at cysteine 272 (C272), which in turn increases its membrane localization and stability. This signaling cascade not only promotes the infiltration of immunosuppressive cells but also suppresses cytotoxic lymphocyte activity, ultimately reducing sensitivity to PD-1 blockade therapy. Importantly, we further demonstrated that HILPDA is subject to K63-linked polyubiquitination mediated by the E3 ubiquitin ligase TRIM21. Pharmacologic activation of TRIM21 using fenretinide induced the degradation of both HILPDA and PD-L1, remodeled the TME, and restored sensitivity to anti-PD-1 therapy. Collectively, these findings define a previously unrecognized TRIM21–HILPDA–KLF5 signaling axis that links lipid metabolic remodeling to immune checkpoint stabilization and reveal a promising therapeutic target to overcome ICB resistance in breast cancer.
Results
HILPDA is upregulated in PD-1-resistant breast tumors and is correlated with immune suppression and poor prognosis
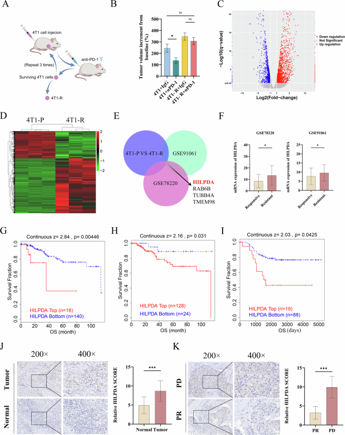
To investigate potential biomarkers and mechanisms underlying resistance to anti-PD-1/PD-L1 therapy, we established an in vivo resistance model in mice based on a syngeneic breast cancer model (Fig. 1A). Specifically, parental 4T1 (4T1-P) breast cancer cells were orthotopically implanted into the mammary fat pads of BALB/c mice. Following implantation, we applied three cycles of treatment with an anti-mouse PD-1 antibody (anti-mPD-1), which is widely used in preclinical studies, to generate a stable PD-1-resistant mouse breast cancer model (4T1-R) (Fig. 1A). As expected, compared with IgG-treated control tumors, parental 4T1 tumors responded to anti-mPD-1 therapy, with tumor growth being suppressed (Fig. 1B). In contrast, the resistant 4T1 variant presented almost no response to anti-mPD-1 therapy, and the tumor volume did not differ significantly between the treatment and control groups (Fig. 1B). We performed RNA sequencing of both 4T1-P and 4T1-R cells to identify candidate genes that may mediate resistance to PD-1/PD-L1 blockade. The results revealed that 888 genes were downregulated and that 1791 genes were upregulated in the resistant cells (Fig. 1C, D). Integrating our RNA-seq dataset with two PD-1–related public cohorts [39, 40], we performed a cross-screen and identified a four-gene intersection (Fig. 1E; Table S1). Among these, HILPDA exhibited the greatest effect size and the strongest statistical significance at the transcript level after FDR correction, and this signal was independently replicated in a concordant direction and stable magnitude by RNA validation (Fig. 1F; Fig. S1A). At the protein level, Western blotting revealed markedly higher HILPDA expression in 4T1-R cells than in parental 4T1 cells (Fig. S1A), suggesting an association of HILPDA with, and a potential role in, resistance to PD-1 blockade in breast cancer. On this basis, we prioritized HILPDA for all subsequent mechanistic and functional analyses. Next, to elucidate the expression pattern and clinical importance of HILPDA in human breast cancer, we performed a comprehensive analysis using The Cancer Genome Atlas (TCGA) database. The results revealed that HILPDA expression was significantly higher in breast cancer tissues than in adjacent normal tissues, with particularly elevated expression observed in the triple-negative breast cancer subtype (Fig. S1B). Kaplan–Meier survival analysis demonstrated that high HILPDA expression was associated with shorter overall survival, with the strongest correlation observed in the TNBC subgroup (Fig. 1G). Copy number variation (CNV) analysis revealed that HILPDA gene amplification was associated with a poor prognosis in patients (Fig. 1H). We validated these findings by conducting an independent analysis using the GSE58812 dataset from the GEO database [41], which confirmed the association between elevated HILPDA expression and unfavorable clinical outcomes in patients with breast cancer (Fig. 1I). To further explore the potential role of HILPDA in tumor immune regulation, we used the TIMER2.0 and tumor immune dysfunction and exclusion (TIDE) databases to perform correlation analyses. We found that HILPDA expression was negatively correlated with markers of cytotoxic T lymphocytes (CTLs) and CD8⁺ T-cell infiltration, supporting the notion that HILPDA may contribute to the formation of an immunosuppressive tumor microenvironment (Fig. S1D) [42, 43]. We analyzed clinical tumor specimens from breast cancer patients to experimentally validate these bioinformatics observations (Table S2). Western blotting and immunohistochemistry (IHC) revealed that HILPDA protein levels were significantly greater in tumor tissues than in adjacent normal tissues (Fig. S1E). IHC scoring further confirmed these findings (Fig. 1J). Additionally, we collected tumor samples from patients who either progressed or responded to anti-PD-1 therapy (Fig. 1K, Table S3). IHC scores indicated that HILPDA expression was significantly higher in patients who progressed on anti-PD-1 treatment than in those who responded to treatment, suggesting that HILPDA may serve as a key regulator of malignant progression and PD-1 resistance.
A Schematic illustration of the experimental design (see Methods for details). B Tumor volume increase from baseline (%) in the 4T1 mouse model treated with anti-PD-1 antibody (αPD-1) or IgG control. Data are shown as the mean ± SD; n = 5; one-way ANOVA. C Volcano plot of differentially expressed genes (DEGs) between αPD-1–resistant and -sensitive 4T1 tumors ( | log₂FC | ≥ 1; FDR ≤ 0.05; n = 3). D Heatmap showing DEGs between resistant and sensitive tumors. E Venn diagram of overlapping DEGs among three datasets—RNA-seq of 4T1-P vs. 4T1-R tumors, GSE91061, and GSE78220—highlighting a four-gene intersection (HILPDA, RAB6B, TUBB4A, and TMEM98). HILPDA is consistently upregulated across datasets. F HILPDA mRNA expression is significantly elevated in PD-1–resistant melanoma patients in the GSE78220 and GSE91061 cohorts (Wilcoxon rank-sum test). G–I Kaplan–Meier survival analysis stratified by HILPDA expression. In the TCGA G and GSE58812 I breast cancer cohorts, patients with high HILPDA expression had significantly shorter overall survival than patients with low HILPDA expression did (log-rank test). H Copy number variation analysis of HILPDA and its correlation with overall survival in patients with breast cancer. J Representative immunohistochemistry images of HILPDA in breast tumors (T) and paired adjacent normal tissues N. Quantification of the IHC scores is shown (n = 50; Wilcoxon signed-rank test). Scale bar, 200 μm. K Representative IHC images of HILPDA in tumors with partial response (PR) or progressive disease (PD) following PD-1 therapy. The quantified IHC scores are presented as bar graphs (PR, n = 10; PD, n = 10; Wilcoxon rank-sum test; scale bar, 200 μm). *Data are presented as the mean ± SD. *p < 0.05, **p < 0.01, ***p < 0.001; ns, not significant.
HILPDA remodels the tumor immune microenvironment and promotes breast cancer progression
Given the strong correlation between HILPDA expression and both an immunosuppressive tumor microenvironment (TME) and poor prognosis in patients with breast cancer, we next evaluated the direct effects of HILPDA on the TME and tumor biological behavior. We first established stable HILPDA-overexpressing (HILPDA), HILPDA-knockdown (sh-HILPDA), and corresponding control (CON/sh-CON) cell lines in the human triple-negative breast cancer cell lines HS-578T and MDA-MB-231, as well as in murine 4T1 cells (Fig. 2A). We then developed a coculture model of breast cancer cells and immune cells (Fig. 2A). Flow cytometric analysis revealed that HILPDA overexpression significantly increased the frequency of regulatory T cells (Tregs) and the proportion of IL-10+ Tregs (Fig. S11; Fig. 2B; Fig. S2B), whereas HILPDA knockdown had the opposite effects (Fig. S2D–F). ELISA of PBMC coculture supernatants revealed that the levels of IL-10 and TGF-β varied in parallel with HILPDA expression (Fig. S2B, Fig. S2J), indicating a shift in the overall coculture immune milieu toward immunosuppression. Moreover, we observed that HILPDA overexpression significantly decreased the proportion of CD8+ cytotoxic T lymphocytes (CTLs) (Fig. 2C, Fig. S2C) and impaired their effector functions, including reducing the secretion of granzyme B and interferon-γ (IFN-γ). In contrast, HILPDA knockdown increased the frequency and cytotoxic activity of CD8⁺ T cells (Fig. S2G, H). In a CFSE-based proliferation assay, HILPDA overexpression also markedly suppressed CD8⁺ T-cell proliferation (Fig. 2D) and reduced the proportion of CD25+ CD8+ T cells (Fig. 2C), indicating impaired T-cell activation. On the other hand, HILPDA knockdown promoted CD8⁺ T-cell proliferation (Fig. 2D) and increased the proportion of CD25+ CD8+ T cells (Fig. S2I). We further validated these findings in vivo using a syngeneic BALB/c mouse breast cancer model. Tumors derived from HILPDA-overexpressing, HILPDA-knockdown, or wild-type 4T1 cells were analyzed for differences in the immune microenvironment (Fig. 2E, Fig. S3C). Immunofluorescence (IF) staining of tumor sections and flow cytometry revealed that, compared with the control, HILPDA overexpression significantly reduced the infiltration of CD4⁺ and CD8⁺ T cells, whereas HILPDA knockdown significantly increased the infiltration of these T-cell subsets (Fig. S2K, L, Fig. S3D). Flow cytometry analysis of tumor-infiltrating immune cells revealed that compared with the control, HILPDA overexpression increased the frequency of Tregs and increased IL-10 secretion (Fig. 2F, Fig. S3A). Furthermore, HILPDA overexpression significantly increased the infiltration of myeloid-derived suppressor cells (MDSCs) and M2-like macrophages (Fig. 2H), collectively establishing a strongly immunosuppressive TME. In contrast, HILPDA knockdown significantly reduced both the Treg frequency and the IL-10 level (Fig. S2F), as well as the infiltration of MDSCs and M2 macrophages (Fig. S3H). We also evaluated the abundance and functional status of cytotoxic immune cells, such as CD8⁺ T cells and NK cells, in tumor tissues. HILPDA overexpression significantly decreased the proportion of CD8⁺ T cells and impaired their production of cytotoxic molecules such as IFN-γ and tumor necrosis factor-α (TNF-α) (Fig. 2G, Fig. S2K). The proportions of NK cells were also reduced, and the expression of the inhibitory receptor TIGIT on the cell surface was increased (Fig. S3B). In addition, dendritic cell (DC) maturation was significantly decreased (Fig. S3B). Together, our in vitro and in vivo results clearly demonstrate that HILPDA overexpression promotes the formation of an immunosuppressive tumor microenvironment by inducing the accumulation of Tregs, MDSCs, and M2 macrophages while simultaneously impairing the function of cytotoxic lymphocytes. Conversely, HILPDA knockdown effectively reversed this immunosuppressive state, restoring immune cell function and enhancing antitumor immunity (Fig. S3D–I). In addition to these immunomodulatory effects, HILPDA also exerts tumor cell–intrinsic oncogenic effects [44]. HILPDA overexpression significantly promoted cell proliferation and lipid droplet accumulation, whereas HILPDA knockdown had the opposite effect (Fig. S4A–D; Fig. S5A, B). The results of functional assays indicated that HILPDA promoted cell migration and invasion in vitro (Fig. S4D–I). In vivo, tumors with HILPDA overexpression exhibited accelerated growth, increased lipid accumulation, and an increased metastatic burden, whereas HILPDA knockdown suppressed these phenotypes (Fig. S5C–H). Collectively, these results demonstrate that HILPDA reshapes the tumor immune landscape by promoting the accumulation of immunosuppressive cells (Tregs, MDSCs, and M2 macrophages), suppressing CD8⁺ T-cell and NK cell functions, and ultimately facilitating breast cancer progression.
A Schematic diagram of the experimental design. B Representative flow cytometry plots and quantification of CD4⁺CD25HIGHFoxp3⁺ regulatory T cells among PBMCs cocultured with control or HILPDA-overexpressing MDA-MB-231 cells at an effector-to-target (E: T) ratio of 10:1 for 48 h (n = 3). Statistical significance was determined by an unpaired two-tailed t test. C Representative flow cytometry plots and quantification of total CD8⁺ T cells and CD25⁺CD8⁺ T cells under the same conditions as in B (n = 3; unpaired two-tailed t test). D Representative flow cytometry analysis of the proliferation of CFSE-labeled CD8⁺ T cells cocultured with control/sh-control or HILPDA-oe/sh-HILPDA MDA-MB-231 cells (n = 3; one-way ANOVA). E In vivo flow cytometry analysis of tumor-infiltrating lymphocytes isolated from xenograft tumors in female BALB/c mice on day 14 (n = 5 mice per group). F Representative plots and quantification of Tregs in control versus HILPDA-overexpressing tumors (n = 5; unpaired two-tailed t test). G Representative plots and quantification of CD8⁺IFN-γ⁺ and CD8⁺TNF-α⁺ cytotoxic T cells in control versus HILPDA-overexpressing tumors (n = 5; unpaired two-tailed t test). H Representative plots and quantification of macrophages (CD11b⁺CD206⁺) and MDSC-like cells (CD11b⁺Ly6C/Ly6G⁺) in control versus HILPDA-overexpressing tumors (n = 5; unpaired two-tailed t test). The data are presented as the mean ± SD. *p < 0.05, **p < 0.01, ***p < 0.001; ns, not significant.
HILPDA knockdown sensitizes tumors to anti-PD-1 immunotherapy
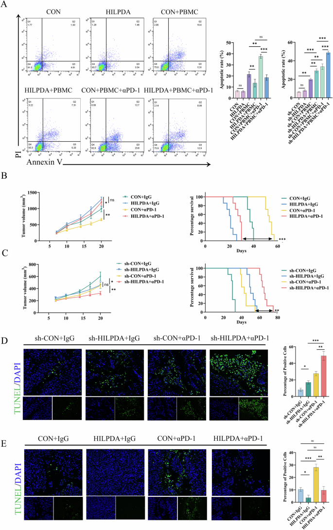
These findings prompted us to investigate whether HILPDA is sufficient to confer resistance to anti-PD-1/PD-L1 immunotherapy. To this end, we established a coculture system of breast cancer cells and peripheral blood mononuclear cells (PBMCs) to mimic the tumor immune microenvironment. Neither the overexpression nor the knockdown of HILPDA alone significantly affected the extent of tumor cell apoptosis. However, in the coculture system, PBMCs exhibited markedly enhanced cytotoxicity toward HILPDA-deficient tumor cells, whereas tumor cells overexpressing HILPDA displayed partial resistance to immune-mediated death. Notably, this effect was further amplified upon treatment with anti–PD-1 antibodies. Specifically, compared with control cells, HILPDA-overexpressing tumor cells had lower apoptosis rates in the coculture system. Following PD-1 blockade, apoptosis was significantly increased in control cells but remained unchanged in HILPDA-overexpressing cells. In contrast, compared with the control, HILPDA knockdown increased tumor cell apoptosis, and this effect was further augmented by PD-1 blockade (Fig. 3A; Fig. S6A). These findings suggest that while HILPDA does not directly regulate tumor cell apoptosis, it likely promotes immune evasion and modulates responsiveness to PD-1 blockade by shaping the tumor immune microenvironment. To validate these results in vivo, we evaluated the efficacy of anti-PD-1 therapy in a syngeneic BALB/c mouse model in which 4T1 tumors were stably overexpressed (HILPDA-OE) or silenced (sh-HILPDA). In wild-type 4T1 tumors, PD-1 blockade significantly inhibited tumor growth (Fig. 3B) and prolonged survival (Fig. 3B). However, in mice bearing HILPDA-overexpressing tumors, the therapeutic effect of PD-1 blockade was markedly reduced, as evidenced by diminished tumor suppression and significantly shortened survival. In contrast, HILPDA knockdown substantially improved anti-PD-1 responsiveness, resulting in pronounced tumor inhibition and extended survival (Fig. 3C). Consistent with these outcomes, functional flow cytometry profiling of tumor-infiltrating lymphocytes in the syngeneic BALB/c model revealed that compared with sh-control plus anti-PD-1, sh-HILPDA plus anti-PD-1 increased intratumoral CD4⁺ and CD8⁺ T-cell infiltration, reduced Treg (CD45⁺CD3⁺CD4⁺CD25⁺Foxp3⁺), MDSC, and M2-like macrophage frequencies, and enhanced CD8⁺ effector function, as evidenced by increased proportions of CD8⁺IFN-γ⁺ and CD8⁺TNF-α⁺ cells (Fig. S5G–H). We performed TUNEL staining to further examine tumor cell apoptosis in vivo. Compared with control tumors, HILPDA-knockdown tumors exhibited significantly increased apoptosis (Fig. 3D), whereas HILPDA-overexpressing tumors exhibited reduced apoptotic activity (Fig. 3E). Moreover, PD-1 blockade significantly increased apoptosis in HILPDA-deficient tumors (Fig. 3D), whereas no significant difference was observed in HILPDA-overexpressing tumors, regardless of anti-PD-1 treatment (Fig. 3E). Together, our in vitro and in vivo data indicate that wild-type 4T1 tumors are sensitive to PD-1 blockade, whereas HILPDA overexpression promotes resistance. Conversely, HILPDA silencing increases tumor susceptibility to immunotherapy, highlighting HILPDA as a critical regulator of acquired resistance to PD-1 blockade in breast cancer. These findings further suggest that HILPDA likely mediates immune resistance by remodeling the tumor microenvironment.
A Representative flow cytometry plots and quantification of apoptosis (annexin V⁺/PI⁻) in MDA-MB-231 cells cocultured with PBMCs (E: T = 10:1, 48 h) in the presence of control IgG or an anti-PD-1 antibody (aPD-1, 2 μg/mL) under HILPDA-overexpressing or HILPDA-knockdown conditions (n = 3). Statistical significance was assessed by the Kruskal–Wallis test followed by Dunn’s multiple comparisons test. B, C Growth curves (left) and Kaplan–Meier survival curves (right) of BALB/c mice bearing 4T1 tumors stably expressing control, HILPDA knockdown, or HILPDA overexpression, treated with control IgG or anti-PD-1 (10 mg/kg, intraperitoneally, every 3 days; n = 5 per group). Tumor growth was analyzed using two-way repeated-measures ANOVA, and survival was compared using the Kaplan–Meier method with the log-rank (Mantel–Cox) test. The tumor volume was calculated as V = (L × W²)/2. D, E Representative TUNEL staining images (left) and quantification of TUNEL⁺ cells (right) in 4T1 tumors with HILPDA knockdown D or overexpression E following IgG or anti-PD-1 treatment (n = 5 per group; scale bar, 200 μm). Statistical significance was assessed by the Kruskal–Wallis test followed by Dunn’s multiple comparisons test. All the data are presented as the mean ± SD. *p < 0.05, **p < 0.01, ***p < 0.001; ns, not significant.
The HILPDA–HSP90–KLF5 axis reprograms lipid metabolism to promote tumor progression and contribute to immune evasion and resistance to PD-1 blockade
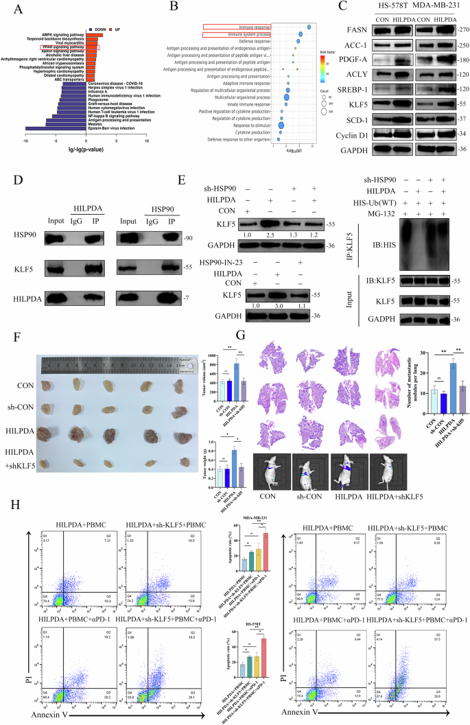
To gain a better understanding of the mechanistic role of HILPDA in anti-PD-1/PD-L1 therapy resistance, we performed differential proteomic profiling of HILPDA-overexpressing breast cancer cells, followed by KEGG and GO enrichment analyses of differentially expressed proteins. KEGG analysis revealed that the DEPs were significantly enriched in lipid metabolism-related pathways, such as the PPAR signaling pathway, as well as several immunoregulatory pathways (Fig. 4A). GO enrichment analysis further confirmed that these DEPs were involved primarily in immune responses, immune system processes, and antigen processing and presentation (Fig. 4B). Together, these findings support the notion that HILPDA-driven lipid metabolic reprogramming is closely intertwined with immune regulatory pathways, providing a mechanistic framework for its impact on tumor immune escape and resistance to PD-1/PD-L1 blockade. To substantiate these pathway-level predictions at the protein level, we next performed Western blotting, which showed that HILPDA overexpression upregulated several key enzymes and transcription factors involved in lipid biosynthesis, such as FASN, ACLY, and KLF5 (Fig. 4C, Fig. S6K). Bioinformatics network analysis further revealed KLF5 as a potential hub gene in the regulation of both lipid metabolism and immune-related gene networks (Fig. S6B). We next sought to elucidate how HILPDA regulates KLF5 expression. Mass spectrometry analysis of protein–protein interactions suggested that HILPDA may interact with the molecular chaperone HSP90, a well-known modulator of protein stability (Fig. S6C). Coimmunoprecipitation (Co-IP) and fluorescence colocalization analyses further validated the interaction between HSP90 and KLF5 (Fig. 4D; Fig. S6D). On the basis of these findings, we hypothesized that HILPDA stabilizes KLF5 through its interaction with HSP90. Indeed, HSP90 knockdown in the context of HILPDA overexpression led to a marked reduction in KLF5 protein levels, and treatment with an HSP90 inhibitor yielded similar results (Fig. 4E). Moreover, ubiquitination assays revealed that HILPDA overexpression inhibited KLF5 ubiquitination, whereas HSP90 knockdown restored KLF5 ubiquitination levels (Fig. 4E). Collectively, these results demonstrate that HILPDA increases KLF5 expression by preventing its ubiquitin-mediated degradation in an HSP90-dependent manner, thereby promoting breast cancer progression and immune evasion. We performed rescue experiments to further confirm the central role of KLF5. Cosilencing of KLF5 markedly reversed HILPDA-induced lipid metabolic reprogramming and associated malignant phenotypes, including increased proliferation, migration, and invasion (Fig. S6E–I). In a xenograft mouse model, KLF5 knockdown significantly abrogated the tumor-promoting effects of HILPDA overexpression, as evidenced by the reduced growth, metastasis, lipid accumulation, and Ki-67 positivity in tumor tissues (Fig. 4F–G; Fig. S6J). We next conducted coculture assays in which PBMCs were incubated with HILPDA-overexpressing MDA-MB-231 and HS-578T cells with or without KLF5 knockdown, followed by PD-1 inhibitor treatment, to determine whether KLF5 affects HILPDA-driven resistance to anti-PD-1 therapy. Regardless of PD-1 blockade, HILPDA overexpression significantly impaired PBMC-mediated cytotoxicity, whereas the simultaneous knockdown of KLF5 effectively reversed this suppression (Fig. 4H). In summary, these findings establish the HILPDA–HSP90–KLF5 axis as a key metabolic driver of breast cancer progression and provide mechanistic evidence linking lipid metabolic reprogramming to increased tumor aggressiveness and resistance to immunotherapy.
A KEGG enrichment analysis of HILPDA-overexpressing cells revealed significant enrichment of lipid metabolism and immune response pathways. B GO enrichment analysis further confirmed the involvement of fatty acid/lipid biosynthesis and immune regulatory processes. C Western blot analysis of lipid metabolism- and cell cycle–related proteins (FASN, ACC-1, ACLY, SREBP-1, SCD-1, Cyclin D1, and KLF5) in HS-578T and MDA-MB-231 cells (control vs. HILPDA overexpression). The band intensities were normalized to those of GAPDH (n = 3); statistical significance was assessed using an unpaired two-tailed Student’s t test. D Coimmunoprecipitation (Co-IP) assay verifying the interactions among HILPDA, HSP90, and KLF5. E Effects of HSP90 on KLF5 stability and ubiquitination. Left: KLF5 protein levels in response to sh-HSP90 or HSP90-IN-23 treatment ( ± HILPDA). Right: ubiquitination of KLF5 detected by anti-KLF5 immunoprecipitation (IP:KLF5) followed by anti-His (IB:His) in cells expressing His-Ub(WT). F Subcutaneous xenograft model comparing tumor growth in the CON, sh-CON, HILPDA-OE, and HILPDA-OE+shKLF5 groups. Tumor volumes were measured every 3 days and analyzed by two-way repeated-measures ANOVA (n = 5 per group). The final tumor weights were compared using one-way ANOVA. G Lung metastasis model showing representative lung images/H&E staining and quantification of metastatic burden (including bioluminescence imaging) (n = 5 per group). Statistical analysis was performed using the Kruskal–Wallis test. H PBMC coculture apoptosis assay (annexin V/PI) demonstrating that KLF5 knockdown reversed HILPDA-mediated resistance to PBMC- and anti-PD-1–induced apoptosis (n = 3). Statistical analysis was performed using the Kruskal–Wallis test followed by Dunn’s multiple-comparison test. The data are presented as the mean ± SD. *p < 0.05, **p < 0.01, ***p < 0.001; ns, not significant.
HILPDA-driven lipid rewiring promotes PD-L1 palmitoylation at Cys272, stabilizing its plasma membrane residence and sustaining inhibitory signaling, thereby conferring resistance to anti-PD-1 therapy
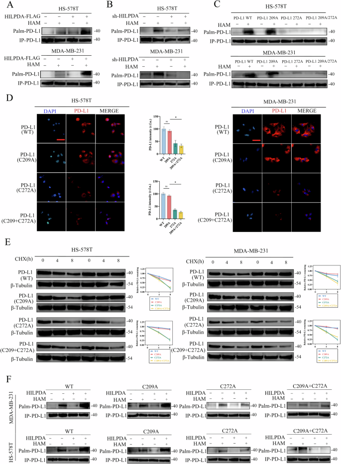
Building on our findings above that HILPDA, acting through the HILPDA–HSP90–KLF5 axis, promotes breast cancer progression and resistance to PD-1 blockade in parallel with profound lipid metabolic rewiring—particularly enhanced de novo fatty acid biosynthesis—we next sought to define how this metabolic shift feeds into regulation of the tumor immune microenvironment. Prior studies across multiple cancers, such as breast cancer, have implicated sustained high PD-L1 expression on tumor cells and exosomal trafficking as key drivers of immune evasion and resistance to immune checkpoint blockade [8, 15, 27, 45]. In this study, by comparing an ICB-sensitive 4T1 model with an ICB-resistant 4T1-R model, we found that resistant tumors maintained elevated total and membrane PD-L1 levels during anti-PD-1 treatment (Fig. S7A). PD-L1 stability and membrane localization depend on the palmitoylation of cytosolic cysteine residues, a modification that prevents immune-mediated degradation and promotes immune escape. Given the role of HILPDA in lipid accumulation and fatty acid synthesis, we hypothesized that HILPDA stabilizes PD-L1 and enhances its membrane expression by increasing PD-L1 palmitoylation, thereby fostering immune evasion and acquired resistance to PD-1 blockade. To test this hypothesis, we first examined whether HILPDA alters the expression of the PD-L1 palmitoyltransferases ZDHHC3 and ZDHHC9 and observed no significant changes (Fig. S7B). We then performed targeted fatty-acid profiling and found that HILPDA overexpression was associated with an overall increase in multiple saturated fatty acids, with palmitic acid (C16:0) in particular showing a significant elevation, indicating greater substrate availability for PD-L1 palmitoylation (Fig. S6L; Fig. S7C; Table S7). Consistent with these findings, PD-L1 palmitoylation was markedly enhanced by HILPDA overexpression and reduced by HILPDA knockdown (Fig. 5A, B). Moreover, supplementation with exogenous palmitate restored PD-L1 palmitoylation in HILPDA-knockdown cells, supporting the notion that HILPDA promotes this modification by increasing the palmitate supply (Fig. S7D). Finally, cycloheximide (CHX) chase assays revealed that HILPDA prolonged the half-life of PD-L1, indicating enhanced protein stability (Fig. S7E). We next used an online palmitoylation site prediction tool to identify the functional palmitoylation site and identified two potential cysteine residues on PD-L1—C209 and C272—as candidate palmitoylation sites [46]. We constructed PD-L1 mutants (WT, C209A, C272A, and C209A/C272A double mutants) and transfected them into PD-L1-knockout breast cancer cells (Fig. S7F). IP-ABE assays revealed that the C272A mutation completely abolished PD-L1 palmitoylation, whereas C209A had a minimal effect. Similarly, the double mutant also lacked palmitoylation, confirming that C272 is the critical palmitoylation site (Fig. 5C). Immunofluorescence staining revealed that the C272A mutation significantly impaired PD-L1 membrane localization, whereas the C209A mutation did not (Fig. 5D). Cell-surface protein analysis further revealed that the membrane expression of the PD-L1 C272A mutant and the C209A/C272A double mutant was markedly reduced (Fig. S7G). CHX assays further revealed that compared with the WT protein, the C272A and C209A/C272A mutations reduced PD-L1 protein stability (Fig. 5E), underscoring the importance of C272 palmitoylation for PD-L1 stability and membrane presentation. Finally, we investigated whether HILPDA-induced palmitoylation depends on C272. In C209A-expressing cells, HILPDA still increased PD-L1 palmitoylation. However, in cells expressing C272A or the double mutant, HILPDA failed to induce palmitoylation (Fig. 5F), confirming its reliance on the C272 residue. Collectively, these results establish a direct mechanistic link between HILPDA-driven lipid metabolic reprogramming and increased PD-L1 palmitoylation at cysteine 272. This lipid-dependent posttranslational modification significantly increases PD-L1 protein stability and membrane localization. Having shown that HILPDA enhances PD-L1 stability and membrane localization by increasing palmitoylation at Cys272, we next evaluated the functional necessity of this modification for the immunosuppressive phenotype. In PD-L1-/- cells reconstituted with PD-L1WT or PD-L1C272A and cocultured with PBMCs ± HILPDA overexpression, HILPDA overexpression markedly reduced PBMC-mediated cytotoxicity toward PD-L1WT cells, whereas this protective effect was clearly attenuated in PD-L1-/- and PD-L1C272A cells (Fig. S7I), indicating that the presence of PD-L1 and its Cys272 S-acylation are critical for HILPDA-associated immune suppression. To assess the contribution of lipid supply, we performed palmitate complementation under HILPDA knockdown: exogenous palmitate partially restored PD-L1 palmitoylation and rescued multiple immunosuppression-related readouts in PBMC cocultures (Fig. S7J, K). Taken together, these results support that HILPDA enhances the lipid substrate supply to reinforce PD-L1 Cys272-dependent modification, thereby enhancing its stability and membrane display and associated immune evasion and decreasing the response to anti-PD-1 therapy.
A IP–ABE (immunoprecipitation–acyl-biotin exchange) assay showing increased palmitoylated PD-L1 (Palm–PD-L1) expression upon HILPDA overexpression. Free thiols were blocked, followed by hydroxylamine treatment ( + HAM, NH₂OH) to cleave thioester bonds and subsequent biotinylation; –HAM served as a negative control. IP-efficiency controls were run in parallel. B IP–ABE demonstrating reduced Palm–PD-L1 expression upon HILPDA knockdown ( ± HAM as in A). C IP–ABE of PD-L1–KO breast cancer cells reconstituted with PD-L1–WT, C209A, C272A, or C209A/C272A mutants, identifying Cys272 as the critical palmitoylation site. D Immunofluorescence of PD-L1-WT and PD-L1-mutant cells. The nuclei were counterstained with DAPI. Middle panel: quantification of PD-L1 fluorescence intensity per cell (arbitrary units). Scale bar, 50 μm. Data are presented as the mean ± SD from three independent experiments; significance was determined by one-way ANOVA. E PD-L1 stability assays in PD-L1–KO cells reconstituted with WT or mutant PD-L1 under ±HILPDA conditions, as assessed by CHX chase. Left: representative immunoblots of PD-L1 at the indicated time points (β-Tubulin was used as a loading control). Right: densitometric quantification normalized to that of β-Tubulin and relative to 0 h (set as 1). Data are shown as the mean ± SD from three biological replicates; significance was determined by two-way ANOVA. F IP–ABE confirming that HILPDA-induced PD-L1 palmitoylation depends on the C272 site across two independent cell lines.
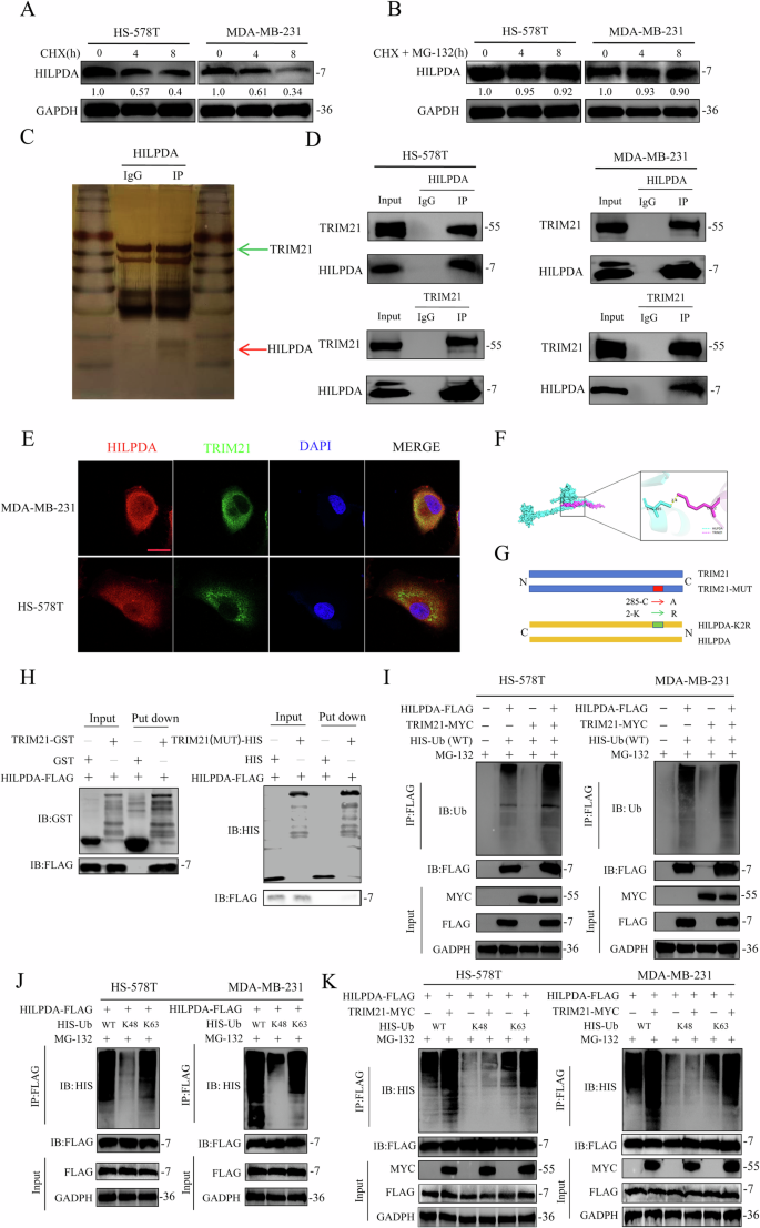
TRIM21 interacts with the HILPDA protein and regulates its stability via the ubiquitin–proteasome pathway
Although we have shown that HILPDA promotes immune evasion and resistance to PD-1 blockade in breast cancer by driving lipid metabolic reprogramming and increasing PD-L1 palmitoylation, the upstream mechanisms responsible for the sustained expression and stability of HILPDA itself remain unclear. In particular, the posttranslational regulation of HILPDA protein stability has not been fully elucidated. Existing studies have focused primarily on the transcriptional activation of HILPDA mediated by hypoxia-inducible factors (HIFs) [47], whereas its regulation at the protein level has rarely been reported. We addressed this issue by first treating breast cancer cells with the protein synthesis inhibitor cycloheximide and observing a time-dependent decrease in HILPDA protein levels, indicating rapid degradation (Fig. 6A). Conversely, treatment with CHX plus the proteasome inhibitor MG132 (10 μM) led to marked accumulation of the endogenous HILPDA protein, suggesting that the ubiquitin–proteasome system is involved in its degradation (Fig. 6B). We performed immunoprecipitation coupled with mass spectrometry to identify the E3 ligase responsible for HILPDA regulation and identified tripartite motif-containing protein 21 (TRIM21) as a major HILPDA-interacting partner (Fig. 6C; Fig. S8A). Subsequent co-immunoprecipitation experiments confirmed robust interactions between endogenous and exogenous TRIM21 and HILPDA in breast cancer cells (Fig. 6D). Confocal imaging of immunofluorescence staining revealed strong colocalization between TRIM21 and HILPDA, further supporting a functional interaction (Fig. 6E). The molecular docking analysis indicated that lysine 2 (K2) of HILPDA directly interacts with cysteine 285 (C285) of TRIM21, which is located within its PRY domain—a region known to mediate substrate recognition in TRIM family E3 ligases (Fig. 6F). We generated point mutants of TRIM21 (C285A) and HILPDA (K2A) and transfected them into breast cancer cells to validate this interaction (Fig. 6G). Co-IP assays revealed that TRIM21 (C285A) failed to bind HILPDA, and likewise, HILPDA (K2A) lost the ability to interact with TRIM21 (Fig. S8B, C). GST pull-down assays further confirmed the specificity of this interaction (Fig. 6H). Taken together, our results reveal that TRIM21 directly recognizes and binds HILPDA via the C285 residue within its PRY domain. These findings suggest that TRIM21 may serve as a key upstream regulator of HILPDA in breast cancer and have potential clinical implications. To further substantiate this possibility, we first analyzed the associations between TRIM21 expression, HILPDA levels, and patient prognosis in clinical breast cancer specimens. Bioinformatic analysis showed that TRIM21 expression was significantly lower in breast cancer tissues than in adjacent normal tissues (Fig. S8D), and low TRIM21 levels were associated with unfavorable prognosis (Fig. S8E). We next queried The Human Protein Atlas (HPA) for breast/breast-cancer specimens and incorporated IRB-approved clinical paraffin sections from our center to obtain IHC images/annotations for TRIM21 and HILPDA. Using a standardized semi-quantitative scoring protocol, we found that TRIM21 and HILPDA expression levels were negatively correlated (Fig. S8F). Immunohistochemical staining of patient specimens further confirmed a negative correlation between TRIM21 and HILPDA (Fig. S8F). Next, TRIM21 knockdown or overexpression did not significantly affect HILPDA mRNA levels (Fig. S8G) but led to substantial changes in HILPDA protein levels (Fig. S8H), suggesting posttranscriptional regulation. In CHX chase assays, HILPDA protein levels gradually decreased over time in control cells, whereas TRIM21 knockdown significantly increased HILPDA protein stability (Fig. S8I). These results indicate that TRIM21 specifically regulates HILPDA degradation via the UPS. To explore the molecular mechanism, we cotransfected breast cancer cells with a His-tagged ubiquitin construct along with siTRIM21 or TRIM21 overexpression plasmids. IP assays revealed that TRIM21 knockdown markedly reduced HILPDA ubiquitination (Fig. S9A), whereas TRIM21 overexpression increased HILPDA ubiquitination (Fig. 6I), confirming that TRIM21 directly mediates HILPDA ubiquitination and promotes its degradation. To define the polyubiquitin linkage, we employed linkage-enforcing ubiquitin constructs (Ub-K63/Ub-K48) alongside Ub-WT. Robust TRIM21-dependent polyubiquitination of HILPDA was observed under Ub-WT and Ub-K63, whereas this modification was markedly constrained under Ub-K48 (Figs. 6J, 6K). Consistently, in a ubiquitin background point-mutation system, Ub-K63R suppressed HILPDA ubiquitination more strongly than Ub-K48R (Fig. S9B, C). These two orthogonal lines of evidence collectively support that TRIM21 preferentially catalyzes K63-linked polyubiquitination of HILPDA, although K48 linkage may also contribute (Fig. 6K). We next cotransfected breast cancer cells with His-Ub and either FLAG-HILPDA or the FLAG-HILPDA(K2R) mutant to determine whether HILPDA ubiquitination occurs at its second lysine residue. We found that FLAG-HILPDA (K2R) exhibited significantly reduced ubiquitination, confirming that K2 is a key ubiquitination site (Fig. S9D). The RING domain of TRIM proteins is known to confer E3 ligase activity. We tested whether the TRIM21 RING domain is required for HILPDA degradation by transfecting cells with either full-length MYC-TRIM21 or the MYC-TRIM21ΔRING mutant. Loss of the RING domain abolished the ubiquitination of HILPDA, indicating that the E3 ligase function of TRIM21 is essential for this regulation (Fig. S9E). In summary, our study demonstrates that TRIM21 promotes the polyubiquitination of HILPDA at lysine 2 through its RING domain, targeting it for proteasomal degradation. This newly identified TRIM21–HILPDA axis plays a key role in regulating immune evasion and resistance to PD-1 blockade in breast cancer, providing a promising mechanistic basis for therapeutic intervention.
A CHX chase assay showing time-dependent degradation of HILPDA in HS-578T and MDA-MB-231 cells. Cells were harvested at the indicated time points after CHX treatment; GAPDH served as a loading control. B CHX + MG132 treatment stabilized HILPDA, indicating proteasome-dependent degradation. C Silver staining of HILPDA immunoprecipitates revealed TRIM21 and HILPDA in the pulled-down complex (arrows). D Endogenous coimmunoprecipitation confirming the HILPDA–TRIM21 interaction in both cell lines. E Immunofluorescence staining showing the colocalization of HILPDA (red) and TRIM21 (green); nuclei were stained with DAPI (blue). Scale bar, 10 μm. F Molecular docking model predicting the binding interface between TRIM21 and HILPDA. G Schematic representation of the TRIM21 and HILPDA protein domains and mutants used for interaction assays. H In vitro pull-down assays (GST–TRIM21 or HIS–TRIM21 with FLAG–HILPDA) further confirmed direct binding. I Ubiquitination assays: FLAG–HILPDA was immunoprecipitated by cotransfection with TRIM21–MYC and HIS–Ub (WT) in the presence or absence of MG132, followed by immunoblotting with anti-Ub. TRIM21 overexpression enhanced HILPDA ubiquitination. J Ubiquitination assays using Ub-WT and linkage-enforcing constructs (Ub-K48 and Ub-K63) revealed that HILPDA polyubiquitination was constrained under Ub-K48 but preserved under Ub-K63, indicating the predominance of K63. K In the presence of Ub–WT, TRIM21 overexpression markedly increased HILPDA ubiquitination; this effect was partially attenuated when linkage-enforcing constructs (Ub-K48 or Ub-K63) were used, indicating that contributions from both linkages with K63 predominate.
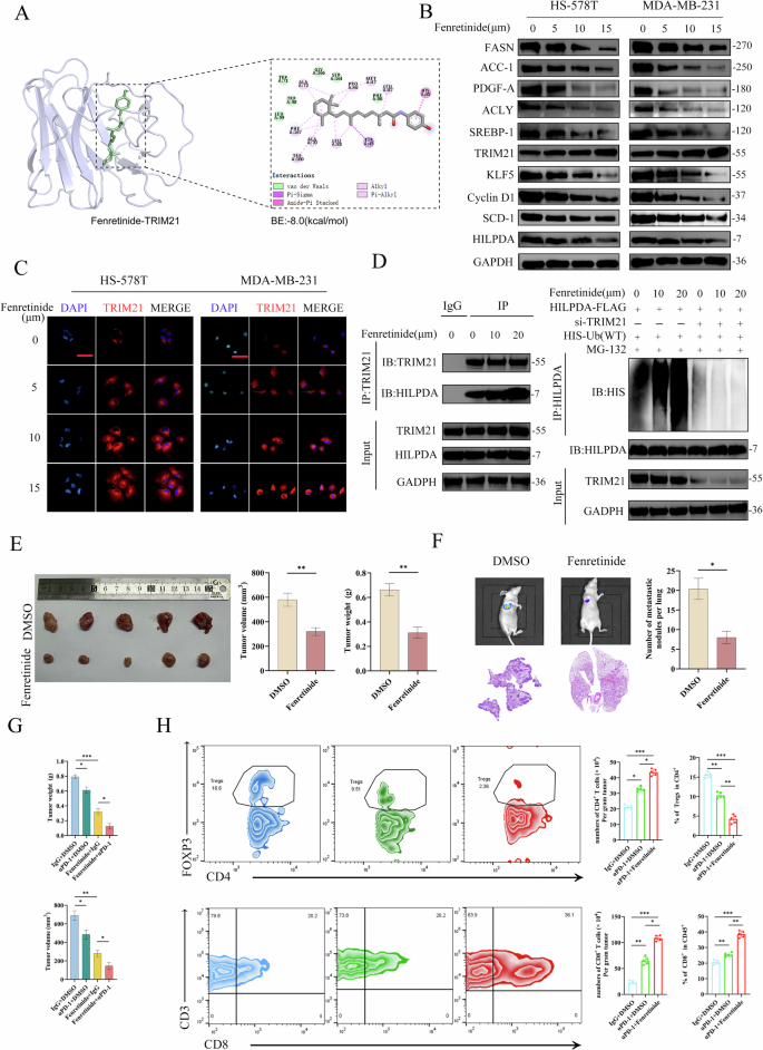
Fenretinide suppresses tumor progression and immunotherapy resistance in triple-negative breast cancer by activating TRIM21 and inhibiting HILPDA
Given that TRIM21 promotes K63-linked polyubiquitination of HILPDA at lysine 2 via its RING domain, we hypothesized that the TRIM21–HILPDA axis represents a promising therapeutic target for overcoming resistance to anti-PD-1 immunotherapy. On the basis of this rationale, we implemented a drug repurposing strategy aimed at restoring or increasing TRIM21 expression and activity. Using the AlphaFold-predicted high-resolution 3D structure of TRIM21, we performed in silico molecular docking via the Comparative Toxicogenomics Database (CTD) to identify small-molecule compounds capable of directly binding to TRIM21 (Fig. 7A). The virtual screen identified three candidate compounds with high predicted binding affinity, among which fenretinide, a clinical-stage retinoid analog, emerged as the most effective and translationally promising upon in vitro validation. Mechanistically, fenretinide was shown to engage TRIM21 in a dose-dependent manner, upregulate TRIM21 protein expression, and consequently suppress HILPDA levels (Fig. 7B). Fluorescence titration experiments further confirmed that the TRIM21 fluorescence intensity increased with increasing concentrations of fenretinide, suggesting that fenretinide may stabilize or activate TRIM21 (Fig. 7C). Mechanistically, fenretinide enhanced the interaction between TRIM21 and HILPDA (Fig. 7D) and promoted HILPDA ubiquitination and degradation (Fig. 7D). We first determined the IC50 of fenretinide in breast cancer cells to evaluate its antitumor efficacy in TNBC, and the value was approximately 15 μM (Fig. S10A). In both TNBC cell lines (HS-578T and MDA-MB-231), compared with the DMSO control, fenretinide treatment significantly inhibited cell proliferation (Fig. S10B–D). In vivo, we employed a subcutaneous xenograft model using MDA-MB-231 cells. Compared with control mice, mice treated with fenretinide exhibited markedly reduced tumor volume and weight (Fig. 7E). In vivo bioluminescence imaging and histological analyses of lung tissues confirmed that fenretinide effectively suppressed lung metastases and significantly decreased the number of metastatic nodules (Fig. 7F). We conducted toxicological assessments in mice to evaluate the safety and translational potential of fenretinide. At doses ranging from 10 to 20 mg/kg, no significant histopathological alterations were observed in major organs, such as the heart, liver, spleen, lungs, brain, or kidneys (Fig. S10E). Hematological, biochemical, and neurotoxicity parameters also remained within normal limits (Fig. S10F), suggesting good tolerability of fenretinide within the therapeutic window. Finally, in a syngeneic breast cancer mouse model, combination therapy with fenretinide and an anti-PD-1 antibody significantly outperformed monotherapy in suppressing tumor growth, resulting in a synergistic antitumor effect (Fig. 7G; Fig. S10G). Flow cytometry analysis of the tumor immune microenvironment revealed that the combination therapy increased the proportion of cytotoxic lymphocytes, including CD8⁺ T cells and NK cells, while reducing immunosuppressive populations such as Tregs and MDSCs (Fig. 7H; Fig. S10H). These findings suggest that this dual therapy may be an effective strategy to overcome PD-1 resistance in breast cancer. In summary, this study identifies the TRIM21–HILPDA axis as a key regulatory pathway underlying breast cancer progression and PD-1 blockade resistance. We further demonstrate that the clinically approved small molecule fenretinide pharmacologically activates TRIM21 to promote HILPDA degradation, thereby suppressing tumor growth, metastasis, and immunotherapy resistance. These findings not only provide mechanistic insights into the pathogenesis of TNBC but also suggest a clinically feasible and highly translatable strategy to overcome immunotherapy resistance.
A Molecular docking analysis showing the favorable binding conformation of fenretinide with TRIM21. B Western blot analysis in HS-578T and MDA-MB-231 cells treated with fenretinide (0, 5, 10, or 15 μM), showing dose-dependent regulation/downregulation of lipid metabolism enzymes (FASN, ACC-1, ACLY, SREBP-1, and SCD-1), KLF5, Cyclin D1, and HILPDA. GAPDH was used as a loading control, and the densitometric values were normalized to those of GAPDH. C Immunofluorescence images showing changes in TRIM21 (red) localization in fenretinide-treated cells; nuclei were counterstained with DAPI (blue). Scale bar, 20 μm. D Left: Coimmunoprecipitation assays showing enhanced interaction between TRIM21 and HILPDA upon fenretinide treatment. Right: Ubiquitination assays (IP: FLAG-HILPDA; IB: His-Ub), demonstrating that fenretinide increased HILPDA polyubiquitination ( ± MG132). Input blots show FLAG-HILPDA, TRIM21, and GAPDH. E Subcutaneous xenograft assays comparing the DMSO and fenretinide groups; representative tumors and quantitative analyses of tumor volume and weight are shown. n = 5; data are presented as the mean ± SD; statistical significance was determined by an unpaired two-tailed Student’s t test. F Experimental lung metastasis model under DMSO or fenretinide treatment; representative lung images, H&E staining, and metastatic burden quantification (including bioluminescence imaging) are shown. n = 5; data are presented as the mean ± SD; significance was determined by an unpaired two-tailed Student’s t test. G Results from the tumor growth inhibition assay demonstrating that, compared with either monotherapy, the combination of fenretinide and anti–PD-1 resulted in significantly lower final tumor volume and tumor weight. Final tumor volume and tumor weight were compared using one-way ANOVA (n = 5 per group). H Flow cytometry analysis of tumor-infiltrating immune cells in different treatment groups (DMSO, fenretinide, and fenretinide + anti-PD-1). Fenretinide treatment reduced the number of FOXP3⁺ Tregs (top) and increased the number of CD8⁺ T cells (bottom). n = 5; data are presented as the mean ± SD; statistical analysis was performed using the Kruskal–Wallis test followed by Dunn’s post hoc test. *p < 0.05, **p < 0.01, ***p < 0.001; ns, not significant.
Discussion
Acquired resistance to PD-1 blockade remains a major factor limiting the long-term efficacy of immune checkpoint therapy, particularly in aggressive tumors such as triple-negative breast cancer. While initial treatment may activate effector T-cell responses, many tumors subsequently adapt by sustaining high levels of PD-L1 on the cell membrane, thereby maintaining immunosuppressive signaling under continued therapy. Notably, this phenomenon is often independent of transcriptional upregulation, suggesting that posttranslational mechanisms play a central role in stabilizing the PD-L1 protein. However, the upstream regulators that directly link tumor metabolic adaptation to PD-L1 stability remain undefined. Elucidating such mechanisms is critical for facilitating the development of new strategies to overcome immunotherapy resistance.
In this study, we systematically elucidated a previously unrecognized metabolic–immunoregulatory axis in breast cancer and showed that lipid metabolic reprogramming promotes acquired resistance to PD-1 blockade by stabilizing PD-L1. We identified HILPDA, a metabolic stress-inducible factor, as a dual-function protein: it not only promotes lipid droplet accumulation to support tumor metabolic adaptation but also increases palmitic acid synthesis [33], thereby facilitating PD-L1 palmitoylation and promoting immune evasion. Specifically, in terms of lipid regulation, although HILPDA has traditionally been viewed as a hypoxia-responsive regulator that inhibits ATGL-mediated lipolysis to resist oxidative stress or ferroptosis [28], our study is the first to reveal its broader and previously uncharacterized biological functions. We show that HILPDA interacts with the molecular chaperone HSP90 to inhibit the ubiquitin-mediated degradation of the lipogenic transcription factor KLF5, thereby sustaining the lipid biosynthetic capacity of tumor cells. The identified HILPDA–HSP90–KLF5 axis represents a unique mechanism through which tumor cells increase lipid synthesis to achieve metabolic adaptation and maintain homeostasis.
In terms of immune regulation, our data further indicate that HILPDA promotes the palmitoylation of PD-L1 at cysteine 272; this modification prolongs the PD-L1 half-life and maintains its membrane localization and immunosuppressive function, thereby promoting immune evasion and resistance to immunotherapy. Previous studies on PD-L1 regulation have focused mainly on transcriptional mechanisms, such as the PI3K/AKT/mTOR pathway [48,49,50,51]. In contrast, posttranslational modifications (PTMs) represent a more direct and rapid means of modulating PD-L1 expression. Although recent studies have implicated DHHC family enzymes such as ZDHHC9 and ZDHHC3 in PD-L1 palmitoylation and membrane retention [27, 52], no research published to date has explored whether lipid metabolism-related factors such as HILPDA contribute to these PTMs. Our findings provide the first evidence that HILPDA-driven lipid remodeling promotes PD-L1 palmitoylation by increasing local fatty acid availability or altering the lipid microenvironment, thus filling a critical gap in our understanding of how tumor metabolism drives immune evasion.
Upstream control of HILPDA abundance has largely been attributed to HIF-dependent transcription. However, the persistence of the HILPDA protein in tumors suggests posttranslational regulation. Using IP–MS, mutational mapping, and biochemical validation, we identified TRIM21, an E3 ubiquitin ligase, as a direct regulator of HILPDA [49, 53]. TRIM21 recognizes HILPDA via PRY-Cys285 and, in a RING-dependent manner, assembles preferentially K63-linked polyubiquitin chains on HILPDA Lys2, targeting it for proteasomal degradation. Disruption of recognition (TRIM21-C285A) or catalysis (ΔRING) abrogates HILPDA ubiquitination, establishing specific E3–substrate pairing. Clinically, TRIM21 expression is downregulated in breast tumors and inversely correlated with HILPDA, and low TRIM21 expression is associated with poor prognosis, indicating that TRIM21 acts as a physiological “brake” on this immune–metabolic axis. This framework yields two translational implications. First, it nominates an operational biomarker dyad, HILPDA (high)/TRIM21 (low), as a putative signature of PD-1 resistance. Second, an indirect strategy to destabilize PD-L1 by restoring the E3 “brake” on HILPDA is suggested. Guided by structure-based screening, we identified the clinical-stage retinoid analog fenretinide as a TRIM21-binding compound that stabilizes TRIM21, enhances HILPDA ubiquitination, and decreases HILPDA/PD-L1 expression, thereby suppressing tumor growth and metastasis. In syngeneic models, fenretinide increases intratumoral CD8+/NK infiltration, reduces Tregs/MDSCs, and synergizes with PD-1 blockade; within the tested ranges, safety is acceptable, supporting translational feasibility. Because it targets an upstream immune–metabolic node, fenretinide could mitigate PD-L1-centric escape pathways and complement PD-1/PD-L1 antibodies.
Despite these important advances, several questions remain unresolved. For instance, whether HILPDA affects immune cell metabolism and nutrient accessibility within the tumor microenvironment warrants further investigation. Moreover, the transcriptional regulation of TRIM21 and the precise molecular targets through which fenretinide modulates TRIM21 remain to be fully elucidated.
In summary, we revealed a druggable immune–metabolic circuit: TRIM21 restrains HILPDA; HILPDA sustains lipogenesis and promotes PD-L1 Cys272 palmitoylation; and stabilized PD-L1, in turn, reinforces immune escape and PD-1 resistance. By directly connecting lipid-substrate control to checkpoint persistence, this work complements transcription-centric models of PD-L1 regulation and offers two actionable lever-biomarker stratifications (HILPDA (high)/TRIM21 (low)) and TRIM21 activation to extend the durability of PD-1 therapy in TNBC. These data motivate biomarker-guided clinical trials of fenretinide plus anti-PD-1 agents that incorporate PD-L1 palmitoylation and TME normalization as integrated pharmacodynamic readouts.
Conclusions
In this study, a TRIM21–HILPDA–HSP90–KLF5 axis is defined that directly links tumor lipid metabolic reprogramming to immune checkpoint stability. HILPDA engages HSP90 to stabilize KLF5, amplifying palmitate biosynthesis and driving PD-L1 palmitoylation at Cys272, which stabilizes membrane PD-L1 and promotes immune evasion. We identified TRIM21 as the E3 ligase that ubiquitinates and degrades HILPDA, revealing a druggable control node. Pharmacologic activation of TRIM21 with fenretinide lowers HILPDA/PD-L1, restrains tumor growth, and restores sensitivity to PD-1 blockade. These findings elucidate the mechanism of acquired anti-PD-1 resistance and support a dual-target immune–metabolic strategy for TNBC. The TRIM21–HILPDA axis offers a translational avenue to enhance immune checkpoint therapy.
ExperImental methods
Cells, transfection, and plasmids
The 4T1, HS-578T, and MDA-MB-231 cell lines were obtained from the American Type Culture Collection (ATCC, USA). Cell line authentication was performed via short tandem repeat (STR) profiling, and routine testing for mycoplasma contamination was conducted. Cells were cultured in Dulbecco’s modified Eagle’s medium supplemented with 10% fetal bovine serum (GIBCO, USA) under a humidified atmosphere containing 5% CO₂ at 37 °C, in accordance with ATCC recommendations. Transient transfection of siRNAs and plasmids was performed using Lipofectamine 3000 (Invitrogen, USA), as previously described. All siRNAs were synthesized by Hanheng Biological Technology (China) and transfected at a final concentration of 50 nM. The cells were incubated for 48 h post transfection prior to downstream analysis.
The full-length coding sequence of mouse HILPDA was cloned and inserted into the pLenti-GIII-CMV-C-term-3xFlag-CBH-GFP-2A-Puro expression vector. A mutant form of HILPDA (K2R) was cloned and inserted into the pcDNA3.1-3xFlag-C vector. TRIM21 and its mutant (TRIM21-MUT) were cloned and inserted into pcDNA3.1-MYC-C. Wild-type and mutant CD274 constructs—CD274(WT), CD274(C209A), CD274(C272A), and CD274(C209A, C272A)—were cloned and inserted into the pcDNA3.1-HA vector. Ubiquitin plasmids, including His-UB (WT), His-UB (K48), His-UB (K48R), His-UB (K63) and His-UB (K63R), were used in ubiquitination assays. All plasmid constructs were synthesized and provided by Fenghui Biotechnology (China). ShRNA constructs were designed using the pLKO.1 vector, and target sequences were purchased from GeneChem (Shanghai, China). To generate stable cell lines, lentiviral particles were produced by cotransfection of the expression plasmid and packaging plasmids (pMD2. G and psPAX2) into HEK293T cells. Viral supernatants were harvested at 48 and 72 h post-transfection and used to infect target cells, followed by puromycin selection. CRISPR/Cas9-mediated knockout of PD-L1: PD-L1 knockout (KO) cell lines were generated using the CRISPR/Cas9 system. The sgRNA sequences were designed using an online CRISPR design tool. TNBC cells were infected with CRISPR lentivirus and selected using puromycin (2 µg/mL) for 72 h. Single-cell clones were isolated by limiting dilution. Gene editing was confirmed by Sanger sequencing of the targeted genomic regions, and the loss of PD-L1 expression was validated by Western blot analysis. Detailed sequences of the siRNAs, shRNAs, and sgRNAs are provided in Supplementary Table S4.
Mice
Six-week-old female BALB/c mice were purchased from the Experimental Animal Center of the Second Affiliated Hospital of Harbin Medical University and housed in the specific pathogen-free (SPF) facility of the same institution. Six-week-old female BALB/c-nude mice were obtained from Vital River Laboratory Animal Technology Co., Ltd. (Beijing, China) and maintained under SPF conditions at the Animal Center of the Second Affiliated Hospital of Harbin Medical University. All animal procedures were conducted in accordance with the Guidelines for the Care and Use of Laboratory Animals and were approved by the Ethics Committee of Harbin Medical University.
Establishment of a PD-1–resistant 4T1 breast cancer model (4T1-R). To generate a PD-1–resistant 4T1 breast cancer cell line (4T1-R), parental 4T1 cells (4T1-P, ATCC® CRL-2539™) were orthotopically injected into the fourth mammary fat pad of 6–8-week-old female BALB/c mice at a dose of 1 × 106 cells in 50 μL of PBS. When the tumors reached approximately 50–100 mm³, the mice received intraperitoneal injections of an anti-mouse PD-1 monoclonal antibody (clone RMP1-14; Leinco) at 10 mg/kg every 3 days for one cycle (3 weeks). At the end of each treatment cycle, residual tumors that continued to grow under PD-1 blockade conditions were excised, mechanically dissociated under sterile conditions, and enzymatically digested with collagenase type IV and DNase I to obtain viable tumor cells. These cells were immediately reimplanted orthotopically into new BALB/c mice, which were subjected to the same anti-PD-1 treatment regimen in the subsequent cycle. This “treatment–tumor harvest–reimplantation” process was repeated for three consecutive rounds, with tumor cells that consistently grew under PD-1 blockade being selected at each stage. The tumor tissue from the final round was harvested and cultured in complete DMEM supplemented with 10% FBS to establish the PD-1–resistant 4T1-R cell line. Each mouse was inoculated with 1 × 10^6 tumor cells. Anti-PD-1 antibody was administered at fixed intervals every 3 days. Tumor growth was monitored every 3 days by caliper measurements of the long diameter (L) and short diameter (W), and tumor volume was calculated as V = (L × W²)/2. Survival was evaluated using a time-to-event framework, with event time defined according to predetermined endpoint criteria.
Peripheral blood mononuclear cell isolation and co-culture
This study was conducted with ethical approval from the Ethics Committee of the Second Affiliated Hospital of Harbin Medical University. Written informed consent was obtained from all healthy volunteers prior to blood collection, and all procedures were carried out in accordance with relevant guidelines and regulations. Peripheral blood samples were collected from healthy donors, and PBMCs were isolated using human peripheral blood lymphocyte separation medium (Solarbio, China). The isolated PBMCs were cultured in complete RPMI-1640 medium (GIBCO, USA) supplemented with 10% fetal calf serum (FCS) and 1% penicillin–streptomycin (GIBCO, USA). Tumor cells were seeded in 6-well flat-bottom plates and allowed to adhere overnight at 37 °C in 5% CO₂. On the following day, the medium was removed, and PBMCs were added at an effector-to-target (E: T) ratio of 10:1 (1 × 10⁶ PBMCs per well to 1 × 105 tumor cells). Anti-PD-1 antibody (2 µg/mL) or an equivalent amount of isotype IgG was added simultaneously. After gentle mixing, the cocultures were maintained under standard conditions (37 °C, 5% CO₂) for 48 h. All groups were processed in parallel, with identical total cell density, E:T ratio, treatment initiation, antibody concentration, and incubation duration. At the 48-h endpoint, both tumor cells and PBMCs were harvested together for subsequent analyses.
Wound healing assay
Triple-negative breast cancer cells were seeded in 6-well plates and allowed to adhere. A linear scratch was then created using a sterile pipette tip. The cells were cultured in serum-free DMEM to minimize proliferation. Images of the wound area were captured at 0 and 24 h using a light microscope to assess cell migration into the scratch area.
Transwell and colony assay
Cell migration was evaluated in Transwell inserts (8-µm; Nest). Serum-starved cells (4 × 10⁴ cells) were seeded in the upper chamber; the lower chamber contained 10% FBS medium. After 48 h, non-migrated cells were removed, migrated cells on the underside were fixed, crystal-violet stained, and counted in three random fields. For colony formation, 48 h post-transfection, 500 cells/well were plated in 6-well plates and cultured 14 days, then fixed, crystal-violet stained, and colonies counted ( > 50 cells). Each experiment was performed in triplicate and independently repeated three times.
Co-Immunoprecipitation and GST pull-down assays
Cells were lysed in IP lysis buffer (Thermo Fisher Scientific, USA) with protease inhibitor cocktail (Beyotime, China). For Co-IP, clarified lysates were incubated with the indicated primary antibodies (12 h, 4 °C), followed by Protein A/G magnetic beads (PureProteome™, Thermo Fisher Scientific, USA; 3 h). Beads were washed in TBST and eluted in 2×SDS sample buffer (Beyotime, China) by boiling, then analyzed by SDS-PAGE/Western blot. For GST pull-down, bacterially expressed GST-TRIM21 was purified and immobilized on glutathione-Sepharose beads (Thermo Fisher Scientific, USA), incubated with cell lysates (2–4 h, 4 °C), washed, boiled in SDS loading buffer (Beyotime, China), and immunoblotted to detect bound proteins. Primary antibodies used in this study (Table S5).
Immunoprecipitation-acyl-biotin exchange (IP-ABE) assay
Protein palmitoylation was assessed with the IP-ABE Palmitoylation Detection Kit (Aimsmass, Shanghai, China) per manufacturer’s instructions. Briefly, total lysates from treated cells were immunoprecipitated with anti–PD-L1 and magnetic beads (overnight, 4 °C). After three washes, IPs were split into HAM− control and HAM+ (hydroxylamine, 60 min, RT) to cleave thioester-linked palmitate. Samples were then incubated with BMCC-biotin (60 min, RT), washed, eluted, and analyzed by Western blot using HRP-streptavidin (kit-supplied) to detect biotin-labeled (palmitoylated) PD-L1. IP efficiency was run in parallel.
Membrane protein extraction (Cells)
Membrane proteins were isolated with the Membrane Protein Extraction Kit (Beyotime, P0033) per manufacturer’s instructions. Briefly, cells were harvested, washed with ice-cold PBS, resuspended in Reagent A + PMSF, incubated on ice (10 min), homogenized, and centrifuged (700 × g for 10 min at 4 °C). The supernatant was spun (14,000 × g, 30 min, 4 °C) to pellet membranes, which were extracted with Reagent B, clarified, and the supernatant (membrane-enriched fraction) collected and stored at –80 °C.
LC–MS/MS analysis
To identify potential HILPDA-interacting proteins, MDA-MB-231 cells were cultured and lysed to extract total cellular proteins. Immunoprecipitation was performed using agarose beads conjugated with an anti-HILPDA antibody. The immunoprecipitated proteins were then separated by SDS-PAGE and visualized by silver staining. Protein bands were excised and subjected to liquid chromatography–tandem mass spectrometry (LC–MS/MS) analysis, which was performed by Aopengbio Technology (Shanghai, China). Fatty acid profiling was performed by IGENEBOOK Biotechnology (Wu Han, China), which has established a GC–MS/MS–based platform for fatty acid analysis capable of quantitatively measuring 48 distinct fatty acid species.
Lipid droplet staining with BODIPY
Lipid droplets were visualized using the Lipid Droplet Green Fluorescent Detection Kit (Beyotime, China). Treated cells were fixed with 4% paraformaldehyde (10–15 min, RT), washed with PBS, and stained with a working solution of BODIPY 493/503 and Hoechst 33342 (stock 1000× each; final mix 1:1:998 in assay buffer) for 10–20 min at RT in the dark. After two PBS washes, images were acquired on a fluorescence microscope under identical settings across groups.
Immunofluorescence staining
Cells were seeded in 6-well plates (24 h), treated as indicated, washed (PBS ×3), and fixed with 4% paraformaldehyde (15 min, RT). After permeabilization and 30-min blocking, cells were incubated overnight (4 °C) with primary antibodies (anti-HILPDA, anti-TRIM21, anti-PD-L1/CD274). Following washes, secondary antibodies were applied: CoraLite594 donkey anti-rabbit IgG and CoraLite488 donkey anti-mouse IgG. Nuclei were counterstained with DAPI. Images were acquired by fluorescence microscopy under matched settings.
Oil Red O Staining
Neutral lipid accumulation in xenograft tumor tissues was assessed using the Oil Red O Staining Kit (Solarbio, China). Frozen tumor sections were thawed at room temperature for 20 min, followed by sequential rinsing with distilled water and 60% isopropanol. The sections were then incubated with freshly prepared Oil Red O working solution for 15 min in the dark. After staining, nuclei were counterstained with hematoxylin for 5 min, and the slides were mounted using glycerol gelatin (Solarbio, China) for microscopic examination.
Quantification of palmitic acid in human samples
The concentration of palmitic acid in human serum samples was measured using a Palmitic Acid ELISA Kit (Youxuan Biotechnology, China), according to the manufacturer’s instructions. Absorbance was recorded at 450 nm using a microplate reader to determine the palmitic acid levels.
Immunohistochemistry (IHC)
Human tumor specimens were obtained from Harbin Medical University with institutional approval. IHC on murine and human tissues followed standard procedures: sections were incubated with primary antibodies, biotinylated secondary antibodies, developed using an avidin–biotin–peroxidase system and DAB chromogen, and counterstained with hematoxylin. Staining was semi-quantified by the Remmele–Stegner immunoreactive score (IRS; 0-12), intensity was graded as 0 = none, 1 = weak, 2 = moderate, and 3 = strong, the proportion score was defined as 0 = 0%, 1 = ≤ 25%, 2 = 26–50%, 3 = 51–75%, and 4 = ≥ 75%. The IRS was calculated as intensity (0–3) × proportion (0–4), yielding a range of 0–12. Two blinded pathologists scored all slides independently; discrepancies were resolved by consensus.
Flow cytometry
Tumors were minced and digested in PBS with collagenase IV (0.5 mg/mL, Sigma, USA) and DNase I (0.125 mg/mL, Sigma, USA) for 1 h at RT to obtain single-cell suspensions. Surface and intracellular staining followed manufacturers’ protocols; all antibody fluorophores are listed in Table S6. Data were acquired on a flow cytometer (Apogee, UK) and analyzed with FlowJo. Apoptosis was measured using the Annexin V–FITC/PI kit (Beyotime, China): 6 × 10⁵ cells/well (6-well), stain 15 min (dark), and analyze by flow cytometry. Programmed cell death was further evaluated by TUNEL (Beyotime, China): cells fixed in 4% paraformaldehyde, permeabilized with 0.2% Triton X-100, incubated with TdT reaction buffer, counterstained with PI or DAPI, and imaged by fluorescence microscopy.
Quantification and statistical analysis
All experiments were independently repeated at least three times. Data are presented as mean ± standard deviation (SD). Depending on the design, we used unpaired/paired two-tailed t-tests, one-way or two-way ANOVA with appropriate post hoc multiple-comparison corrections. The specific test, n, and error-bar definition are stated in each figure legend (GraphPad Prism 9). Statistical significance was indicated as follows: *p < 0.05, **p < 0.01, ***p < 0.001; ns, not significant.
Data availability
All data generated or analyzed during this study are included in this published article and its supplementary information files. Additional data are available from the corresponding author upon reasonable request.
References
Hamid O, Robert C, Daud A, Hodi FS, Hwu WJ, Kefford R, et al. Five-year survival outcomes for patients with advanced melanoma treated with pembrolizumab in KEYNOTE-001. Ann Oncol. 2019;30:582–8.
Garon EB, Rizvi NA, Hui R, Leighl N, Balmanoukian AS, Eder JP, et al. Pembrolizumab for the treatment of non-small-cell lung cancer. N Engl J Med. 2015;372:2018–28.
Adams S, Loi S, Toppmeyer D, Cescon DW, De Laurentiis M, Nanda R, et al. Pembrolizumab monotherapy for previously untreated, PD-L1-positive, metastatic triple-negative breast cancer: cohort B of the phase II KEYNOTE-086 study. Ann Oncol. 2019;30:405–11.
El-Khoueiry AB, Sangro B, Yau T, Crocenzi TS, Kudo M, Hsu C, et al. Nivolumab in patients with advanced hepatocellular carcinoma (CheckMate 040): an open-label, non-comparative, phase 1/2 dose escalation and expansion trial. Lancet. 2017;389:2492–502.
Bianchini G, Balko JM, Mayer IA, Sanders ME, Gianni L. Triple-negative breast cancer: challenges and opportunities of a heterogeneous disease. Nat Rev Clin Oncol. 2016;13:674–90.
Bianchini G, De Angelis C, Licata L, Gianni L. Treatment landscape of triple-negative breast cancer - expanded options, evolving needs. Nat Rev Clin Oncol. 2022;19:91–113.
Memon D, Schoenfeld AJ, Ye D, Fromm G, Rizvi H, Zhang X, et al. Clinical and molecular features of acquired resistance to immunotherapy in non-small cell lung cancer. Cancer Cell. 2024;42:209–24.e209.
Ren D, Hua Y, Yu B, Ye X, He Z, Li C, et al. Predictive biomarkers and mechanisms underlying resistance to PD1/PD-L1 blockade cancer immunotherapy. Mol Cancer. 2020;19:19.
Pang K, Shi ZD, Wei LY, Dong Y, Ma YY, Wang W, et al. Research progress of therapeutic effects and drug resistance of immunotherapy based on PD-1/PD-L1 blockade. Drug Resist Updat. 2023;66:100907.
Escors D, Gato-Canas M, Zuazo M, Arasanz H, Garcia-Granda MJ, Vera R, et al. The intracellular signalosome of PD-L1 in cancer cells. Signal Transduct Target Ther. 2018;3:26.
Shen M, Xu Z, Xu W, Jiang K, Zhang F, Ding Q, et al. Inhibition of ATM reverses EMT and decreases metastatic potential of cisplatin-resistant lung cancer cells through JAK/STAT3/PD-L1 pathway. J Exp Clin Cancer Res. 2019;38:149.
Mezzadra R, Sun C, Jae LT, Gomez-Eerland R, de Vries E, Wu W, et al. Identification of CMTM6 and CMTM4 as PD-L1 protein regulators. Nature. 2017;549:106–10.
Lee HH, Wang YN, Xia W, Chen CH, Rau KM, Ye L, et al. Removal of N-Linked Glycosylation Enhances PD-L1 Detection and Predicts Anti-PD-1/PD-L1 Therapeutic Efficacy. Cancer Cell. 2019;36:168–78.e164.
Liu Y, Liu Y, Niu X, Chen A, Li Y, Yu Y, et al. Massively parallel interrogation of human functional variants modulating cancer immunosurveillance. Signal Transduct Target Ther. 2025;10:88.
Galsky MD, Kockx M, Roels J, Van Elzen R, Guan X, Yuen K, et al. Different PD-L1 Assays Reveal Distinct Immunobiology and Clinical Outcomes in Urothelial Cancer. Cancer Immunol Res. 2025;13:476–86.
Yang Y, Hsu JM, Sun L, Chan LC, Li CW, Hsu JL, et al. Palmitoylation stabilizes PD-L1 to promote breast tumor growth. Cell Res. 2019;29:83–6.
Konen JM, Rodriguez BL, Fradette JJ, Gibson L, Davis D, Minelli R et al. Ntrk1 Promotes Resistance to PD-1 Checkpoint Blockade in Mesenchymal Kras/p53 Mutant Lung Cancer. Cancers 2019; 11.
Xue W, Li W, Zhang T, Li Z, Wang Y, Qiu Y, et al. Anti-PD1 up-regulates PD-L1 expression and inhibits T-cell lymphoma progression: possible involvement of an IFN-gamma-associated JAK-STAT pathway. Onco Targets Ther. 2019;12:2079–88.
Wang Y, Jia Z, Liang C, He Y, Cong M, Wu Q, et al. MTSS1 curtails lung adenocarcinoma immune evasion by promoting AIP4-mediated PD-L1 monoubiquitination and lysosomal degradation. Cell Discov. 2023;9:20.
Wang L, Liu X, Han Y, Tsai HI, Dan Z, Yang P, et al. TRAF6 enhances PD-L1 expression through YAP1-TFCP2 signaling in melanoma. Cancer Lett. 2024;590:216861.
Zhang Y, Kurupati R, Liu L, Zhou XY, Zhang G, Hudaihed A, et al. Enhancing CD8(+) T Cell Fatty Acid Catabolism within a Metabolically Challenging Tumor Microenvironment Increases the Efficacy of Melanoma Immunotherapy. Cancer Cell. 2017;32:377–91.e379.
Soula M, Unlu G, Welch R, Chudnovskiy A, Uygur B, Shah V, et al. Glycosphingolipid synthesis mediates immune evasion in KRAS-driven cancer. Nature. 2024;633:451–8.
Liang L, Kuang X, He Y, Zhu L, Lau P, Li X, et al. Alterations in PD-L1 succinylation shape anti-tumor immune responses in melanoma. Nat Genet. 2025;57:680–93.
Zhang D, Shi R, Xiang W, Kang X, Tang B, Li C, et al. The Agpat4/LPA axis in colorectal cancer cells regulates antitumor responses via p38/p65 signaling in macrophages. Signal Transduct Target Ther. 2020;5:24.
Goodman JH, Ferrante AW Jr. Fighting for Fat: Gluttonous Tumors and Starved T Cells. Cell. 2020;183:1739–41.
Shao N, Qiu H, Liu J, Xiao D, Zhao J, Chen C, et al. Targeting lipid metabolism of macrophages: A new strategy for tumor therapy. J Adv Res. 2025;68:99–114.
Yao H, Lan J, Li C, Shi H, Brosseau JP, Wang H, et al. Inhibiting PD-L1 palmitoylation enhances T-cell immune responses against tumours. Nat Biomed Eng. 2019;3:306–17.
Povero D, Chen Y, Johnson SM, McMahon CE, Pan M, Bao H, et al. HILPDA promotes NASH-driven HCC development by restraining intracellular fatty acid flux in hypoxia. J Hepatol. 2023;79:378–93.
Povero D, Johnson SM, Liu J. Hypoxia, hypoxia-inducible gene 2 (HIG2)/HILPDA, and intracellular lipolysis in cancer. Cancer Lett. 2020;493:71–9.
van Dierendonck X, de la Rosa Rodriguez MA, Georgiadi A, Mattijssen F, Dijk W, van Weeghel M, et al. HILPDA Uncouples Lipid Droplet Accumulation in Adipose Tissue Macrophages from Inflammation and Metabolic Dysregulation. Cell Rep. 2020;30:1811–22.e1816.
van Dierendonck X, Vrieling F, Smeehuijzen L, Deng L, Boogaard JP, Croes CA, et al. Triglyceride breakdown from lipid droplets regulates the inflammatory response in macrophages. Proc Natl Acad Sci USA 2022;119:e2114739119.
Deng L, Wu SA, Qi L, Kersten S. HILPDA is a lipotoxic marker in adipocytes that mediates the autocrine negative feedback regulation of triglyceride hydrolysis by fatty acids and alleviates cellular lipotoxic stress. Mol Metab. 2023;75:101773.
Gong Z, Li Q, Shi J, Liu ET, Shultz LD, Ren G. Lipid-laden lung mesenchymal cells foster breast cancer metastasis via metabolic reprogramming of tumor cells and natural killer cells. Cell Metab. 2022;34:1960–76.e1969.
Zou Y, Palte MJ, Deik AA, Li H, Eaton JK, Wang W, et al. A GPX4-dependent cancer cell state underlies the clear-cell morphology and confers sensitivity to ferroptosis. Nat Commun. 2019;10:1617.
Kim SH, Wang D, Park YY, Katoh H, Margalit O, Sheffer M, et al. HIG2 promotes colorectal cancer progression via hypoxia-dependent and independent pathways. Cancer Lett. 2013;341:159–65.
Grachan JJ, Kery M, Giaccia AJ, Denko NC, Papandreou I. Lipid droplet storage promotes murine pancreatic tumor growth. Oncol Rep. 2021;45:21.
Bae T, Hallis SP, Kwak MK. Hypoxia, oxidative stress, and the interplay of HIFs and NRF2 signaling in cancer. Exp Mol Med. 2024;56:501–14.
Cortini M, Ilieva E, Massari S, Bettini G, Avnet S, Baldini N. Uncovering the protective role of lipid droplet accumulation against acid-induced oxidative stress and cell death in osteosarcoma. Biochim Biophys Acta Mol Basis Dis. 2025;1871:167576.
Riaz N, Havel JJ, Makarov V, Desrichard A, Urba WJ, Sims JS, et al. Tumor and Microenvironment Evolution during Immunotherapy with Nivolumab. Cell. 2017;171:934–49.e916.
Hugo W, Zaretsky JM, Sun L, Song C, Moreno BH, Hu-Lieskovan S, et al. Genomic and Transcriptomic Features of Response to Anti-PD-1 Therapy in Metastatic Melanoma. Cell. 2016;165:35–44.
Jezequel P, Loussouarn D, Guerin-Charbonnel C, Campion L, Vanier A, Gouraud W, et al. Gene-expression molecular subtyping of triple-negative breast cancer tumours: importance of immune response. Breast Cancer Res. 2015;17:43.
Li T, Fan J, Wang B, Traugh N, Chen Q, Liu JS, et al. TIMER: A Web Server for Comprehensive Analysis of Tumor-Infiltrating Immune Cells. Cancer Res. 2017;77:e108–e110.
Jiang P, Gu S, Pan D, Fu J, Sahu A, Hu X, et al. Signatures of T cell dysfunction and exclusion predict cancer immunotherapy response. Nat Med. 2018;24:1550–8.
Sainero-Alcolado L, Garde-Lapido E, Snaebjornsson MT, Schoch S, Stevens I, Ruiz-Perez MV, et al. Targeting MYC induces lipid droplet accumulation by upregulation of HILPDA in clear cell renal cell carcinoma. Proc Natl Acad Sci USA 2024;121:e2310479121.
Lemma EY, Letian A, Altorki NK, McGraw TE. Regulation of PD-L1 Trafficking from Synthesis to Degradation. Cancer Immunol Res. 2023;11:866–74.
Wang C, Tan X, Tang D, Gou Y, Han C, Ning W. GPS-Uber: a hybrid-learning framework for prediction of general and E3-specific lysine ubiquitination sites. Brief Bioinform. 2022;23:bbab574.
Ye M, Xu L, Lu F, Chen L, Hu C, Chen J, et al. Hypoxia drives CBR4 down-regulation promotes gastroenteropancreatic neuroendocrine tumors via activation mammalian target of rapamycin mediated by fatty acid synthase. J Cell Commun Signal. 2024;18:e12041.
Shi Q, Liu Y, Yang W, Li Y, Wang C, Gao K. The covalent modification of STAT1 cysteines by sulforaphane promotes antitumor immunity via blocking IFN-gamma-induced PD-L1 expression. Redox Biol. 2025;81:103543.
Foss S, Jonsson A, Bottermann M, Watkinson R, Lode HE, McAdam MB, et al. Potent TRIM21 and complement-dependent intracellular antiviral immunity requires the IgG3 hinge. Sci Immunol. 2022;7:eabj1640.
Ma X, Jia S, Wang G, Liang M, Guo T, Du H, et al. TRIM28 promotes the escape of gastric cancer cells from immune surveillance by increasing PD-L1 abundance. Signal Transduct Target Ther. 2023;8:246.
Wang N, Jiang Y, Li M, Wang H, Pan J, Tang Y, et al. Protein Kinase STK24 Promotes Tumor Immune Evasion via the AKT-PD-L1 Axis. Adv Sci. 2024;11:e2304342.
Wang Q, Wang J, Yu D, Zhang Q, Hu H, Xu M, et al. Benzosceptrin C induces lysosomal degradation of PD-L1 and promotes antitumor immunity by targeting DHHC3. Cell Rep Med. 2024;5:101357.
Huang Y, Gao X, He QY, Liu W. A Interacting Model: How TRIM21 Orchestrates with Proteins in Intracellular Immunity. Small Methods. 2024;8:e2301142.
Acknowledgements
The authors gratefully acknowledge the technical assistance and experimental support provided by the Central Laboratory of the Second Affiliated Hospital of Harbin Medical University. We thank all members of the breast cancer research group for their valuable contributions to data collection, animal experiments, and clinical sample processing.
Funding
This work was supported by the Special Fund of the Basic Research Support Program for Outstanding Young Teachers in Heilongjiang Province (Grant No. YQJH2023032 to Xi Chen), the Horizontal Research Project of the Second Affiliated Hospital of Harbin Medical University (Grant No. 8207101369), and the Beijing Dadi Medical Charity Foundation (Grant No. DDYL-A-KT-20241104-0099).
Author information
Authors and Affiliations
Contributions
X W: Data curation, Formal analysis, Roles/Writing - original draft. G L: Investigation; Methodology, Software, Resources. J W: Software. B F: Methodology. H Z: Software. Y C: Validation. J W: Writing - review & editing. J Z: Writing - review & editing. X C: Supervision, Writing - review & editing.
Corresponding authors
Ethics declarations
Competing interests
The authors declare no competing interests.
Ethics approval and consent to participate
This study was conducted with human participants/animal subjects and adhered strictly to the ethical standards set by the Second Affiliated Hospital of Harbin Medical University’s Ethical Review Board. All procedures involving human participants complied with the ethical standards of the institutional and national research committee, in alignment with the 1964 Helsinki declaration and its later amendments, or comparable ethical standards for research involving human subjects. For research involving animal subjects, all procedures conformed to the international, national, and institutional guidelines for the care and use of animals. Informed consent was obtained from all individual participants included in the study. For animal studies, all necessary measures were taken to minimize pain and discomfort. This study received ethical approval from the Ethical Review Board of the Second Affiliated Hospital of Harbin Medical University, with the approval number YJSDW2022-277 and YJSKY2022-595.
Additional information
Publisher’s note Springer Nature remains neutral with regard to jurisdictional claims in published maps and institutional affiliations.
Supplementary information
Rights and permissions
Open Access This article is licensed under a Creative Commons Attribution-NonCommercial-NoDerivatives 4.0 International License, which permits any non-commercial use, sharing, distribution and reproduction in any medium or format, as long as you give appropriate credit to the original author(s) and the source, provide a link to the Creative Commons licence, and indicate if you modified the licensed material. You do not have permission under this licence to share adapted material derived from this article or parts of it. The images or other third party material in this article are included in the article’s Creative Commons licence, unless indicated otherwise in a credit line to the material. If material is not included in the article’s Creative Commons licence and your intended use is not permitted by statutory regulation or exceeds the permitted use, you will need to obtain permission directly from the copyright holder. To view a copy of this licence, visit http://creativecommons.org/licenses/by-nc-nd/4.0/.
About this article
Cite this article
Wang, X., Li, G., Wu, J. et al. TRIM21-mediated degradation of HILPDA overcomes anti-PD-1 immunotherapy resistance in breast cancer by limiting PD-L1 palmitoylation. Oncogene 45, 1338–1356 (2026). https://doi.org/10.1038/s41388-026-03728-6
Received:
Revised:
Accepted:
Published:
Version of record:
Issue date:
DOI: https://doi.org/10.1038/s41388-026-03728-6









