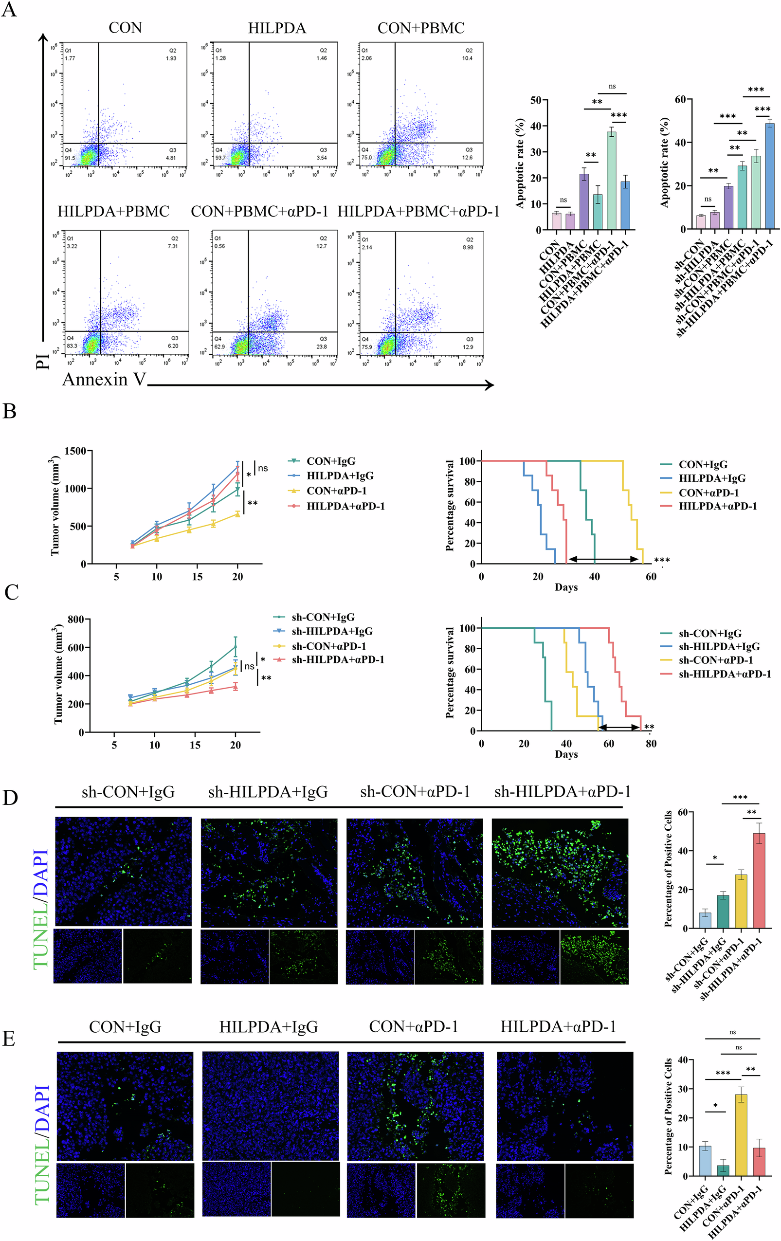
Fig. 3: HILPDA knockdown sensitizes tumors to anti-PD-1 immunotherapy.

A Representative flow cytometry plots and quantification of apoptosis (annexin V⁺/PI⁻) in MDA-MB-231 cells cocultured with PBMCs (E: T = 10:1, 48 h) in the presence of control IgG or an anti-PD-1 antibody (aPD-1, 2 μg/mL) under HILPDA-overexpressing or HILPDA-knockdown conditions (n = 3). Statistical significance was assessed by the Kruskal–Wallis test followed by Dunn’s multiple comparisons test. B, C Growth curves (left) and Kaplan–Meier survival curves (right) of BALB/c mice bearing 4T1 tumors stably expressing control, HILPDA knockdown, or HILPDA overexpression, treated with control IgG or anti-PD-1 (10 mg/kg, intraperitoneally, every 3 days; n = 5 per group). Tumor growth was analyzed using two-way repeated-measures ANOVA, and survival was compared using the Kaplan–Meier method with the log-rank (Mantel–Cox) test. The tumor volume was calculated as V = (L × W²)/2. D, E Representative TUNEL staining images (left) and quantification of TUNEL⁺ cells (right) in 4T1 tumors with HILPDA knockdown D or overexpression E following IgG or anti-PD-1 treatment (n = 5 per group; scale bar, 200 μm). Statistical significance was assessed by the Kruskal–Wallis test followed by Dunn’s multiple comparisons test. All the data are presented as the mean ± SD. *p < 0.05, **p < 0.01, ***p < 0.001; ns, not significant.