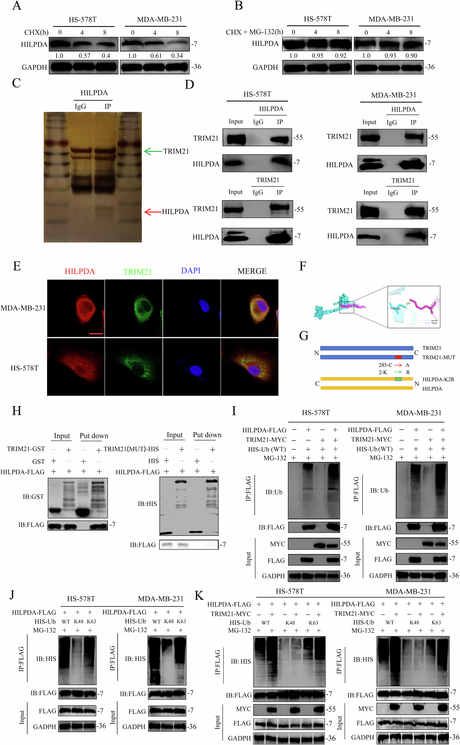
Fig. 6: TRIM21 interacts with the HILPDA protein and regulates its stability via the ubiquitin–proteasome pathway.

A CHX chase assay showing time-dependent degradation of HILPDA in HS-578T and MDA-MB-231 cells. Cells were harvested at the indicated time points after CHX treatment; GAPDH served as a loading control. B CHX + MG132 treatment stabilized HILPDA, indicating proteasome-dependent degradation. C Silver staining of HILPDA immunoprecipitates revealed TRIM21 and HILPDA in the pulled-down complex (arrows). D Endogenous coimmunoprecipitation confirming the HILPDA–TRIM21 interaction in both cell lines. E Immunofluorescence staining showing the colocalization of HILPDA (red) and TRIM21 (green); nuclei were stained with DAPI (blue). Scale bar, 10 μm. F Molecular docking model predicting the binding interface between TRIM21 and HILPDA. G Schematic representation of the TRIM21 and HILPDA protein domains and mutants used for interaction assays. H In vitro pull-down assays (GST–TRIM21 or HIS–TRIM21 with FLAG–HILPDA) further confirmed direct binding. I Ubiquitination assays: FLAG–HILPDA was immunoprecipitated by cotransfection with TRIM21–MYC and HIS–Ub (WT) in the presence or absence of MG132, followed by immunoblotting with anti-Ub. TRIM21 overexpression enhanced HILPDA ubiquitination. J Ubiquitination assays using Ub-WT and linkage-enforcing constructs (Ub-K48 and Ub-K63) revealed that HILPDA polyubiquitination was constrained under Ub-K48 but preserved under Ub-K63, indicating the predominance of K63. K In the presence of Ub–WT, TRIM21 overexpression markedly increased HILPDA ubiquitination; this effect was partially attenuated when linkage-enforcing constructs (Ub-K48 or Ub-K63) were used, indicating that contributions from both linkages with K63 predominate.