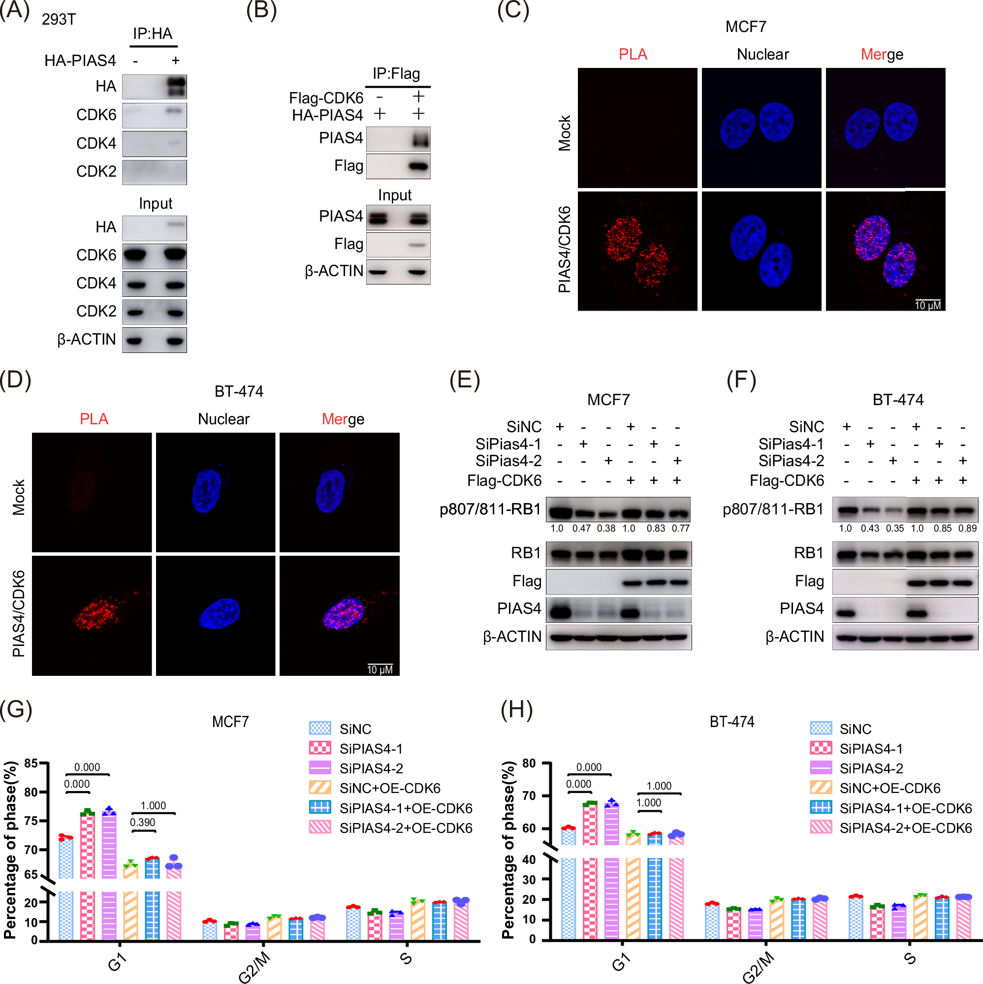
Fig. 5: PIAS4 interacts with CDK6 and regulates CDK6-mediated RB1 phosphorylation and cell cycle progression.

A, B Co-IP assays showing the interaction between HA-PIAS4 and either endogenous CDK6 or exogenous Flag-CDK6. C, D A proximity ligation assay (PLA) was performed to investigate the interaction between PIAS4 and CDK6 in breast cancer cell lines MCF7 and BT-474. E, F Western blot analysis showing the effect of CDK6 overexpression on PIAS4-mediated RB1 phosphorylation in breast cancer cells MCF7 and BT-474. G, H Flow cytometry analysis demonstrating the impact of CDK6 overexpression on PIAS4-mediated cell cycle G1 phase progression in breast cancer cells MCF7 and BT-474.