Abstract
Protein post-translational modifications are crucial in driving cancer development and progression. The SUMO E3 ligase PIAS4 regulates various cellular processes, thereby promoting tumour advancement. However, the role of PIAS4 in breast cancer remains unclear. This study aimed to examine the protein levels of PIAS4 in clinical specimens, explore PIAS4 regulates cell cycle mechanism and investigate the synergistic inhibitory effects of PIAS4 and CDK6 inhibition on breast cancer progression. Our findings revealed that PIAS4 was highly expressed in breast cancer and negatively correlated with prognosis. Abrogation of PIAS4 inhibited breast cancer cell proliferation and induced G1 phase cell cycle delay. The primary mechanism involved PIAS4-mediated SUMOylation of CDK6, which enhanced retinoblastoma 1 (RB1) phosphorylation and the transcription of downstream cell cycle genes, facilitating cell cycle G1 phase progression. We found that CDK6 underwent SUMO1 and SUMO2/3 modifications and identified the main SUMO2/3 modification sites. Mutations at these sites inhibit CDK6-mediated RB1 phosphorylation, consequently blocking cell cycle progression in the G1 phase. CDK6 kinase activity is reduced following PIAS4 knockdown, which may be associated with decreased binding of Cyclin D1 to CDK6. Moreover, in mouse xenograft models, combining PIAS4 and CDK6 inhibition enhanced therapeutic efficacy against breast cancer. Therefore, targeting PIAS4 to impede cell cycle progression may be a novel strategy for breast cancer treatment.

Introduction
Breast cancer is the most commonly diagnosed malignancy and the leading cause of cancer-related mortality in females [1]. CDK4/6 inhibitors combined with endocrine therapy have achieved substantial improvements in the survival outcomes of patients with advanced hormone receptor-positive breast cancer; however, the systemic treatment of breast cancer remains a significant challenge [2]. CDK4/6 inhibitors exert anti-tumour effects by blocking cell cycle progression in patients with hormone receptor-positive breast cancer. Despite the early success of CDK4/6 inhibitors, primary and acquired resistance have limited their clinical application. Alternative combination treatments may be effective in preventing primary and acquired resistance to CDK4/6 inhibitors [3].
PIAS4, a member of the protein inhibitor of activated STAT family, has been implicated in various biological activities, such as DNA damage repair, innate immunity, and genomic stability [4,5,6]. PIAS4 possesses SUMO E3 ligase activity, and its RING domain is essential for this function [7, 8]. To date, three small ubiquitin-like modifier (SUMO) molecules have been identified: SUMO1, SUMO2, and SUMO3. SUMO2 and SUMO3 share 97% sequence homology and are thereby sometimes collectively referred to as SUMO2/3. SUMO E3 ligases, such as PIAS4, conjugate these SUMO molecules to substrate proteins, thereby regulating various biological functions, including the localisation, stability, and activity of substrate proteins. Increasing evidence suggests that dysregulation of SUMOylation causes cancer, diabetes, autoimmune diseases, neurological disorders, and heart failure [9, 10]. However, the role of PIAS4 in breast cancer remains unclear, and whether the inhibition of PIAS4 could be beneficial for breast cancer treatment requires further investigation.
The cell cycle is strictly controlled by delicate mechanisms that ensure normal cell proliferation [11]. An uncontrolled cell cycle and cell proliferation are hallmarks of malignant cancer [12]. Although the involvement of PIAS4 in cell proliferation and the cell cycle has been identified, the molecular mechanisms by which PIAS4 modulates the cell cycle remain to be elucidated [13].
This study aimed to examine the protein levels of PIAS4 in clinical breast cancer specimens and its correlation with prognosis. Additionally, we explored the mechanisms by which PIAS4 promotes cell cycle progression. Finally, we investigated the synergistic inhibitory effects of PIAS4 and CDK6 inhibition on breast cancer progression.
Materials and methods
Reagents and antibodies
Dulbecco’s modified Eagle’s medium (DMEM), RPMI-1640 medium, foetal bovine serum (FBS), streptomycin, and penicillin were obtained from Invitrogen (Carlsbad, CA, United States). The following chemicals were used: N-ethylmaleimide (NEM; E3876, Sigma-Aldrich), palbociclib (S1116, Selleck), Subasumstat/TAK-981 (S8829, Selleck), 2-D08 (S8696, Selleck), and puromycin (S7417, Selleck). The antibodies used were sourced as follows: anti-PIAS4 (4392, CST), anti-PIAS4 (ab58416, Abcam), anti-p807/811-RB1 (8516, CST), anti-p780-RB1 (9307, CST), anti-p795-RB1 (9301, CST), anti-RB1 (10048-2-Ig, Proteintech), anti-pY24-CDK6 (AP0289, ABclonal), anti-CDK6 (14052-1-AP, Proteintech), anti-CDK6 (66278-1-Ig, Proteintech), anti-CDK4 (2906, CST), anti-Cyclin D1 (2978, CST), anti-CDK2 (2546, CST), anti-FLAG (F1804, Sigma-Aldrich), anti-V5 (R960-25, Invitrogen), anti-HA (11867423001, Roche), anti-β-ACTIN (AC026, ABclonal), anti-LAMIN-B1 (12987-1-AP, Proteintech), and anti-HSP90 (13171-1-AP, Proteintech).
Cell lines and cell culture
The MCF7, BT-474, HEK293T, and 4T1 cells were purchased from the Cell Bank of the Chinese Academy of Sciences (Shanghai, China). MEF from Pias4 +/+ and Pias4-/- mice were generously provided by Prof. Shuai Ke (University of California, Los Angeles, CA, United States) [14]. MCF7, BT-474, HEK293T, Pias4 +/+ MEF, and Pias4-/- MEF were maintained in DMEM medium supplemented with 10% FBS, 100 μg/mL streptomycin, and 100 U/mL penicillin. The 4T1 cell line was cultured in RPMI-1640 supplemented with 10% FBS, 100 μg/mL streptomycin, and 100 U/mL penicillin. All cells were maintained at 37 °C in a humidified incubator supplied with 5% CO2.
RNA extraction, reverse transcription and quantitative real-time PCR (qRT-PCR)
Total RNA was extracted from breast cancer cells using the TRIzol reagent (Invitrogen, 15596026#) according to the manufacturer’s guidelines. Total RNA was reverse-transcribed into complementary DNA (cDNA) using a high-capacity cDNA reverse transcription kit (Thermo Fisher, 4368813#). The mRNA expression levels were analysed using PowerUp™ SYBR Green Master Mix (Thermo Fisher, A25741#). Relative transcript quantification was determined by calculating the standardised 2-ΔΔCT value after normalisation to the endogenous reference gene glyceraldehyde-3-phosphate dehydrogenase. Melting curve analysis was performed to ascertain amplification specificity. The primer sequences can be found in Supplementary Table 1.
Immunoprecipitation, co-immunoprecipitation, CDK6 IP kinase activity assay and western blot analysis
Whole-cell lysates were prepared using Immunoprecipitation/co-immunoprecipitation (IP/Co-IP) lysis buffer containing 150 mM NaCl, 50 mM Tris-HCl (pH 7.4), 1 mM EDTA, 0.5% Triton X-100, and 1X proteasome inhibitor. After obtaining the input, the lysate was incubated with an anti-FLAG M2 affinity gel (A2220, Sigma-Aldrich) or anti-HA affinity matrix (11815016001, Roche) for 3 h. The immunocomplexes were washed three times with lysis buffer, eluted with 1× SDS loading buffer, and subjected to sodium dodecyl sulphate-polyacrylamide gel electrophoresis (SDS-PAGE).
The CDK6 IP kinase activity assay was conducted according to previous published protocols, using CDK6/Cyclin D3 Kinase Enzyme System (V4510, Promega) and the ADP-Glo Kinase Assay (V6930, Promega) kit [15].
Western blot was performed as previously described [14]. Proteins were quantified using the BCA protein assay kit (P0009, Beyotime, China) and denatured by boiling at 100 °C water bath for 10 min. Protein lysates (20–30 μg) were loaded onto SDS-PAGE gels and transferred onto polyvinylidene fluoride membranes (PVDF). The membranes were blocked with 5% skim milk for 2 h and incubated 16–18 h at 4 °C with the primary antibody. Subsequently, the PVDF membranes were washed with TBST and incubated with appropriate peroxidase-conjugated secondary antibodies. Following three washes with TBST, immunoreactive bands were visualised using an Amersham Imager 600 system (GE Healthcare Life Sciences, United States).
In vivo SUMOylation assay
In vivo SUMOylation of CDK6 was performed as described previously [16]. Briefly, HEK293T cells were co-transfected with wild-type or mutant Flag-CDK6 along with either V5-Mock or V5-SUMO1/2/3 using Lipofectamine 2000 (11668019; Invitrogen). To confirm the role of PIAS4 in CDK6 SUMOylation, HEK293T cells were co-transfected with Flag-CDK6, V5-SUMO3, and either wild-type or mutant HA-PIAS4 for 48 h. Cells were lysed in 2× lysis buffer (1× phosphate-buffered saline [PBS], 2% SDS, 10 mM EDTA, 10 mM EGTA, 20 mM NEM, and 1× proteasome inhibitor) at 25 °C, followed by two rounds of sonication using a microtip (two cycles of 15-s pulses with 15-s intervals on ice). DTT was added to achieve a final concentration of 50 mM and boiled at 97 °C for 10 min. A 1/10 suspension was collected as an input control before diluting the lysate tenfold with 0.5% Triton-100 buffer containing 10 mM EDTA, 10 mM EGTA, 20 mM NEM, and 1× proteasome inhibitor. After taking the input, the diluted lysate was incubated with anti-Flag M2 affinity gel (A2220, Sigma-Aldrich) for 3 h at 4 °C on a rotator. The immunocomplexes were washed three times with 0.5% Triton-100 buffer, eluted with 1× SDS loading buffer, and subjected to SDS-PAGE.
Plasmids and mutagenesis
CDK6-C-Flag plasmid was purchased from Sino Biological (HG11779-CF). V5-mock, V5-SUMO1/2/3, SUMO1/2/3-ΔGG, and HA-PIAS4 were characterised in our previous study [17]. CDK6-Flag, mCherry-PIAS4 and GFP-CDK6 were amplified and cloned into the pCDH-CMV-MCS-EF1-Puro vector. Cyclin D1 was amplified with a C-terminal HA tag and cloned into the pCMV vector. We utilised the QuickChange II Site-Directed Mutagenesis Kit (200523, Agilent, United States) to generate HA-PIAS4-W363A, HA-PIAS4-ΔRING (C337S, C342S, C347S, and H344A), HA-PIAS4-SIM/AA, as well as single and multiple site mutants of CDK6. The sequences of the mutated primers are listed in Supplementary Table S2.
SiRNA transfections, shRNA construction, and lentiviral packaging
The RNA oligonucleotides targeting PIAS4 were purchased from GenePharma (Shanghai, China). The sequences of small interfering RNAs (siRNAs) and short hairpin RNA (shRNAs) are shown in Supplementary Table S3. SiRNAs were transfected into target cells using the Lipofectamine RNAiMAX transfection reagent (13778150, Invitrogen) according to the manufacturer’s instructions. The shRNA sequences were synthesised by Tsingke Biotech (Hangzhou, China) and are shown in Supplementary Table S3. The sense and antisense shRNA oligos were annealed, ligated into the AgeI/EcoRI-linearised pLKO.1-Puro vector, and subsequently transformed into Stbl3 competent cells (C737303, Invitrogen). The resulting clones were verified using DNA sequencing. Lentiviral particles were produced by co-transfecting HEK293T cells with pLKO.1-Puro-shPIAS4 plasmids along with plasmids psPAX2 and pMD2.G. After 48 h, lentiviral particles were harvested and filtered, and subsequently used to infect target cells in the presence of 6 μg/mL Polybrene (TR-1003, Sigma).
Immunofluorescence assay, confocal microscopy analysis and proximity ligation assay
The cells were seeded onto chamber slides and fixed with 4% paraformaldehyde (w/v) for 20 min. After three washes with PBS, the cells were permeabilised with 0.25% Triton X-100 for 15 min. Subsequently, the permeabilised cells were blocked with 1% bovine serum albumin in PBS for 2 h. Next, cells were incubated with primary antibodies 18 h in a humidified chamber at 4 °C. Unbound primary antibodies were removed by washing thrice with PBS containing 0.05% Tween-20, followed by incubation with Alexa Fluor 488-conjugated secondary antibodies (A-11008; Invitrogen) at 25 °C for approximately 1.5 h. Following three washes with PBST, DNA was stained with 4’, 6-diamidino-2-phenylindole for 5 min at 25 °C. Images were acquired using an Olympus microscope (Olympus, Centre Valley, Pennsylvania).
For confocal microscopy, cells were seeded onto confocal dishes 24 hours prior to imaging. On the following day, live cells were stained with Hoechst 33342 (MA0126, Meilun, China) for 20 minutes and immediately imaged using the FV3000 confocal laser scanning microscope (Olympus, Centre Valley, Pennsylvania).
The Duolink® In Situ Red Starter Kit (DUO92101) was purchased from Sigma-Aldrich, and the proximity ligation assay was performed according to the manufacturer’s instructions.
Cell viability, and subcellular fractionation
Cell viability was evaluated using an MTS colorimetric assay. Briefly, transfected cells were seeded in a 96-well plate. Subsequently, the cell viability was measured every 24 h according to the MTS reagent instructions using a Gen5 microplate spectrophotometer (Bio Tek, United States). Nuclear and cytoplasmic proteins were extracted and separated using NE-PER™ nuclear and cytoplasmic extraction reagents (78833, Thermo Fisher) following the manufacturer’s instructions.
Flow cytometry analysis
The cells were treated with PIAS4 siRNAs, SUMOylation inhibitor, serum starvation, Nocodazole, or CDK4/6 inhibitors. Subsequently, cell cycle analysis was performed via flow cytometry (BD Biosciences, United States) or CytoFLEX-LX flow cytometer (Beckman Coulter, Brea, CA) using a Cell Cycle Staining Kit (CCS012, Lianke Bio, China) according to the manufacturer’s specifications. Data were analysed using either the ModFit LT V 3.1 software (Verity Software House, United States) or the FlowJo programme version 10.8.1 (Tree Star, United States).
Thymidine analogue EdU incorporation assays were performed to investigate the effect of PIAS4 depletion on cellular DNA replication. Cells were seeded for 24 hours and then incubated with 50 μM EdU for 2 hours (MCF7) or 10 μM EdU for 24 hours (BT-474). Subsequent detection was performed using the EdU assay kit (C10310-1, RiboBio, China) according to the manufacturer’s instructions, and analysed with a CytoFLEX-LX flow cytometer (Beckman Coulter, Brea, CA).
To examine the impact of PIAS4 knockdown on cell cycle progression, MCF7 and BT-474 breast cancer cells were infected with pLenti-PGK-Neo-PIP-FUCCI lentivirus (a gift from Jean Cook, Addgene plasmid #118616). The stable cell lines expressing FUCCI reporters were then treated with PIAS4 siRNA, and after 48 hours, cell cycle distribution was analysed using a CytoFLEX-LX flow cytometer (Beckman Coulter, Brea, CA).
Protein stability assay
To investigate the role of PIAS4 in regulating CDK6 protein stability, cells cultured in 6-well plates were transfected with PIAS4 siRNA. Forty-eight hours post-transfection, cells were treated with cycloheximide (CHX) for 0, 2, 5, or 8 h, and protein samples were collected at the indicated time points. The collected proteins were subsequently analysed by Western blot.
Tumour xenograft experiment
Female BALB/c nude mice (5 weeks old) were housed at the Animal Experiment Centre of Zhejiang University (specific pathogen-free grade). The 4T1-luciferase cell line was provided by Dr. Xiaoxiao Fan [18]. Briefly, the mice were anaesthetised, and their mammary glands were exposed. The mice were injected with 1×105 4T1-luciferase cells transfected with shNC, shPIAS4, shCDK6, or shPIAS4+shCDK6. Tumour growth and weight were monitored and measured every 3 days using callipers and electronic scales, and tumour volumes were calculated using the formula: volume = 1/2×length×(width)2. For bioluminescence imaging, mice were injected intraperitoneally with 150 mg/kg D-luciferin potassium salt (50227, Sigma-Aldrich). Bioluminescence imaging was conducted 10 min after D-luciferin administration using Living Image 4.4 software (Perkin Elmer, France). After approximately 4 weeks, the mice were euthanized, and the tumours were excised, collected, and weighed.
Immunohistochemistry
A breast cancer tissue microarray was constructed in collaboration with Outdo Biotech Co., Ltd. (Shanghai, China). Immunohistochemistry was performed on paraffin-embedded tissue microarrays comprising 58 pairs of primary breast cancer tissues and adjacent tissues, along with an additional 64 primary breast cancer tissues. Samples with detachment or loss of breast epithelium were excluded from subsequent analyses. Clinical specimens were obtained from the Department of Pathology at Sir Run Run Hospital, School of Medicine, Zhejiang University (Hangzhou, China), spanning the years 2007–2014. Immunohistochemistry was performed according to the established protocols [17]. Two experienced pathologists independently interpreted the immunohistochemical staining results and were blinded to the clinicopathological data. The TNM staging system of the American Joint Committee on Cancer was used in this study [19]. Immunohistochemical staining was evaluated using the following scoring criteria: 0, no expression; 1, 0–20% expression; 2, 20–80% expression; and 3, > 80% expression.
Bioinformatics analysis
The Cancer Genome Atlas (TCGA) breast cancer data were obtained from the TCGA Research Network (https://www.cancer.gov/tcga). Survival analyses of PIAS4 and PIAS3 were performed using the Kaplan–Meier Plotter database [20]. The PIAS4 interactome was obtained from previously published literature [21]. Transcriptome data for PIAS4 wild type and knockdown were obtained from the GEO database (GSE127811). SUMOylation modification sites and their reliability were predicted using the GPS-SUMO [22], SUMOplot (http://www.abgent.com/sumoplot), and JASSA [23] websites. Ron Hay’s website (https://www.lifesci.dundee.ac.uk/groups/ron_hay/pages/SumomotifQuery.html) was used to identify SUMOylation modification motif types (S = strict, R = relaxed, and RR = relaxed reverted).
Statistical analyses
Statistical analyses were conducted to assess statistical significance between the groups. Categorical data are presented as frequencies and percentages, and their significance was determined using either Fisher’s exact test or the chi-square test. The Shapiro–Wilk test was used to assess data normality. Normally distributed data are presented as mean ± standard deviation, while non-normally distributed data are presented as median ± interquartile range. Comparisons involving normally distributed data between two or more groups were performed using the Student’s t-test or one-way analysis of variance (ANOVA). Non-normally distributed data were analysed using non-parametric statistical tests, including the Mann–Whitney U and Kruskal–Wallis tests. Data from three independent experiments with similar results are presented. Statistical significance was set at P < 0.05.
Results
PIAS4 exhibits high expression levels in breast cancer and is inversely associated with prognosis
Comprehensive gene expression profiles of breast cancer and corresponding normal breast tissues were obtained from the TCGA database. We analysed the differential expression of these genes in breast cancer and normal breast tissues (Fig. 1A). Notably, we observed elevated expression levels of PIAS3 and PIAS4 in tumour tissues compared with their respective normal tissues (Fig. 1B). Kaplan–Meier overall survival analysis revealed that patients with higher PIAS4 expression exhibited shorter overall survival than their counterparts (Fig. 1C). In contrast, high PIAS3 expression showed no significant effect on overall survival. (Fig. 1D). Breast cancer can be classified into different molecular subtypes, commonly characterised by the expression of ESR1, PGR, and ERBB2. We explored the correlation between PIAS4 expression and these three markers and RB1 using TCGA database. The analysis indicated that PIAS4 expression showed only weak correlations with ESR1, PGR, ERBB2 and RB1 (Fig. S1A–D). We conducted a comparative analysis of PIAS4 protein levels using clinical tissue microarrays containing 45 normal tissue samples and 101 tumour samples. Our findings demonstrated a significantly elevated protein level of PIAS4 in tumour tissues compared to normal breast tissues (Fig. 1E, F). Finally, survival curves were generated using microarray-based PIAS4 protein data from 101 tumour tissues and their corresponding clinical data, which revealed a negative correlation between high PIAS4 protein expression and patient prognosis (Fig. 1G). We also examined the correlation between PIAS4 protein expression and ER, PR, and HER2 proteins in the above-mentioned tissue microarrays. The results revealed that PIAS4 protein levels were only weakly correlated with ER, PR, and HER2 expression (Fig. S1E–G). In summary, we observed high PIAS4 expression in breast tumour tissues that negatively correlated with prognosis.
A Differential gene expression was detected between normal and malignant breast tissues with |log2FoldChange | >2 and adjusted P value < 0.05, as obtained from the TCGA database. Notably, the expression patterns of PIAS4, PIAS3, and canonical breast cancer markers including BRCA1, BRCA2, ESR1, PGR, and ERBB2 were highlighted. B Expression profiles of the four members of the PIAS family examined using TCGA data. C, D Kaplan–Meier overall survival curves generated to predict clinical prognosis based on PIAS4 (C) and PIAS3 (D) expression levels. E Comparative analysis of PIAS4 expression between normal breast tissues and breast tumour tissues in clinical tissue microarrays. F Representative images of PIAS4 protein level in tumour and corresponding benign glandular tissues. G Correlation between prognosis and PIAS4 expression investigated in clinical tissue microarrays.
Inhibition of PIAS4 delays cell proliferation and cell cycle G1 phase progression
To further elucidate the role of PIAS4 in breast cancer, we used the functional annotation tool DAVID to categorise the 92 interacting proteins of PIAS4 previously identified [21]. Figure 2A illustrates the major biological functions based on the significance and number of proteins with enriched terms. Notably, transcription, regulation of transcription, and DNA binding had the highest significance in Gene Ontology term analysis (Fig. 2A, Fig. S2A). Gene Set Enrichment Analysis (GSEA) results indicated that silencing PIAS4 with specific siRNAs impeded cell cycle progression, accompanied by upregulation of a subset of cell cycle–related genes (Fig. 2B, C, Fig. S2B). Perturbation of PIAS4, either through knockout, specific siRNA/shRNA interference, or SUMOylation inhibitor treatment, markedly affected MEF and breast cancer cell MCF7 and BT-474 proliferation (Fig. 2D–F, S2C–S2E, and Fig. S3). Additionally, overexpression of Pias4 in Pias4-/- MEF cells restores cell growth (Fig. S2F).
A Biological processes associated with PIAS4 were elucidated using the enrichment tool DAVID. B Enrichment analysis revealed PIAS4-targeted genes in the KEGG pathway via GSEA. C Enrichment analysis revealed PIAS4-knockdowned genes in the cell cycle via GSEA. D–F Interference of PIAS4 in PIAS4 + / + MEF (D), MCF7 (E), and BT-474 (F) cells was assessed using MTS assay to determine relative cell viability.
Therefore, we conducted cell cycle analysis on Pias4 + /+ and Pias4-/- MEF cells. Pias4 knockdown significantly delayed MEF in G1 phase (Fig. 3A, and Fig. S4A–S4B). Similarly, depletion of PIAS4 in breast cancer cells resulted in noticeable G1 phase delay (Fig. 3B, C, and Fig. S4C–S4D). To further elucidate the regulatory role of PIAS4 in cell-cycle progression, thymidine analogue EdU incorporation assays were performed to examine the effect of PIAS4 depletion on DNA replication. The results showed that PIAS4 siRNA treatment markedly reduced the number of MCF-7 and BT-474 cells entering the DNA replication phase (Fig. 3D, E).
A Flow cytometry was used to analyse and sort wild-type (PIAS4 + /+) and knockout (PIAS4-/-) MEF cells. B, C Depletion of PIAS4 in breast cancer cell lines MCF7 and BT-474 induced G1 phase delay, as determined by flow cytometry. D, E Cell proliferation of MCF7 and BT-474 cells was evaluated using a thymidine analogue incorporation assay. F, G MCF7 and BT-474 cells were transfected with PIP-Fucci plasmids to monitor cell cycle progression by flow cytometry following PIAS4 knockdown.
To monitor cell-cycle dynamics, a pLenti-PGK-Neo-PIP-FUCCI plasmid encoding mCherry-Geminin and mVenus-Cdt1 fusion proteins was used. In this system, green fluorescence (mVenus-Cdt1) indicates G1 phase, red fluorescence (mCherry-Geminin) represents S phase, and yellow fluorescence (co-expression of both) corresponds to G2/M phase. Flow cytometric analysis of FUCCI-reporter cells revealed that PIAS4 knockdown significantly increased the proportion of MCF-7 and BT-474 breast cancer cells in the G1 phase, accompanied by a marked reduction in S-phase cells (Fig. 3F, G). Thus, the deletion of PIAS4 disrupts cell cycle G1 phase progression and inhibits cell proliferation.
Inhibition of PIAS4 reduces the phosphorylation level of RB1 and the expression of its target genes
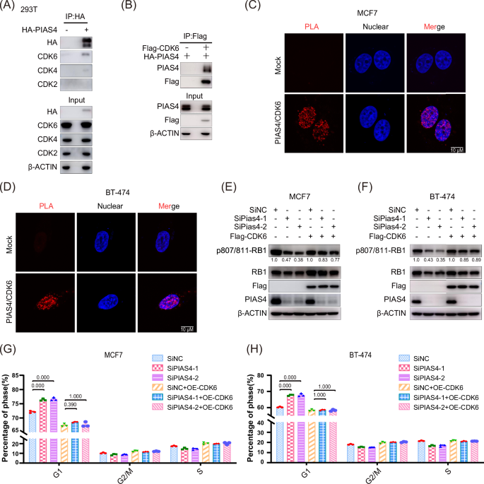
The cell cycle is tightly regulated by intricate mechanisms that ensure genomic stability and cell proliferation. During the G1/S checkpoint of the cell cycle, cyclin D-CDK4/6 and cyclin E-CDK2 phosphorylate the tumour suppressor protein RB1, leading to its inactivation. Hyperphosphorylation of RB1 leads to its dissociation from the E2F transcription factor, resulting in a relaxed chromatin structure and the transcription of genes regulated by RB1. Therefore, we investigated whether the inhibition of PIAS4 caused cell cycle G1 phase delay by modulating RB1 phosphorylation. Knockout or knockdown of PIAS4 in MEF and breast cancer cells resulted in the suppression of RB1 phosphorylation not only at the S807/811 sites but also at the S780 and S795 sites (Fig. 4A–D and Fig. S5A–D). Treatment with the SUMOylation inhibitor TAK-981 reduced RB1 phosphorylation in a dose-dependent manner (Fig. S5E, F). Conversely, overexpression of PIAS4 effectively restored RB1 phosphorylation in PIAS4 knockout MEF (Fig. 4E and Fig. S5G). Additionally, downregulation of total RB1 levels was observed in PIAS4-silenced cells (Fig. 4A–D). To evaluate whether PIAS4 regulates RB1 at the transcriptional level, we examined the correlation between PIAS4 and RB1 expression in TCGA datasets (Fig. S1D). Although the correlation was statistically significant (R = 0.305, P < 0.001), the relatively low correlation coefficient indicates a weak association between PIAS4 and RB1 mRNA expression. Therefore, PIAS4-mediated regulation of RB1 is likely to occur predominantly at the post-transcriptional or protein level rather than at the level of transcription.
A, B Western blot was used to detect RB1 phosphorylation in Pias4 + /+ MEF cells with Pias4 knockout and knockdown. C, D Western blot was performed to measure the cell cycle-related proteins after treatment with specific PIAS4 siRNA in breast cancer MCF7 and BT-474 cells. E RB1 phosphorylation in PIAS4-/- MEF cells overexpressing PIAS4 measured using western blot. F, G Western blot analysis was performed to examine CDK6 protein stability in MCF7 and BT-474 breast cancer cells following PIAS4 knockdown and cycloheximide treatment. H–K qRT-PCR was used to determine the expression levels of RB1 target genes after PIAS4 knockdown or inhibition in breast cancer MCF7 and BT-474 cells. Data are presented as the means ± SD from three independent experiments.
In both PIAS4 knockout and knockdown cells, we observed a moderate increase in CDK6 expression, whereas cells with high PIAS4 expression exhibited a marked reduction in CDK6 levels (Fig. 4A–E). To further investigate whether PIAS4 affects the stability of CDK6 protein, we examined CDK6 protein turnover following PIAS4 depletion. The results showed that PIAS4 knockdown significantly enhanced the stability of the CDK6 protein (Fig. 4F–G and Fig. S5H–S5I). In addition to regulating CDK6 protein stability, we asked whether PIAS4 also affects CDK6 at the transcriptional level. We first analysed the association between PIAS4 expression and CDK6 mRNA levels using TCGA breast cancer datasets (Fig. S5J) and observed a weak but statistically significant positive correlation (P < 0.001, R = 0.214). Consistent with this observation, PIAS4 knockdown resulted in a modest increase in CDK6 mRNA expression in breast cancer cell lines MCF7 and BT-474 (Fig. S5K, L). These data indicate that PIAS4 depletion leads to elevated CDK6 mRNA levels and enhanced CDK6 protein stability, together contributing to the increased total CDK6 protein abundance observed upon PIAS4 knockdown.
Depletion of PIAS4 using a specific siRNA or SUMOylation inhibitor TAK-981 led to reduced expression of RB1 target genes, such as CDK1, E2F1, CCNE2, and CCNA2 (Fig. 4H–K). These findings suggest that PIAS4 regulates both RB1 phosphorylation and expression of its target genes.
To determine whether PIAS4-mediated regulation of RB1 phosphorylation and the transcription of RB1 downstream genes depends on cell-cycle progression, we first synchronised cells at the G1 phase by serum starvation. However, serum starvation alone produced only a modest effect, resulting in a slight increase in the proportion of G1-phase cells (Fig. S6A–D). In contrast, PIAS4 knockdown further increased the G1-phase population (Fig. S6A–S6D), reduced RB1 phosphorylation levels (Fig. S6E, F), and decreased the transcription of RB1 target genes (Fig. S6H, J).
We next synchronised cells at the G2/M phase using nocodazole treatment, which effectively increased the G2/M population by 30-50% (Fig. S6A, D). Under these conditions, PIAS4 knockdown again led to an increased proportion of G1-phase cells (Fig. S6A–D), reduced RB1 phosphorylation (Fig. S6E, F), and decreased expression of RB1 downstream genes (Fig. S6G, I).
These experiments indicate that PIAS4 regulates RB1 phosphorylation, the expression of RB1 target genes, and G1-phase progression even under conditions of serum starvation or nocodazole-induced synchronisation.
CDK6 mediates PIAS4 regulation of RB1 phosphorylation and cell cycle G1 phase progression
Considering the essential roles of CDK4/CDK6 and CDK2 in the cell cycle at the G1/S checkpoint, we investigated the interactions between PIAS4, CDK4/CDK6, and CDK2. Our findings indicate that PIAS4 specifically interacts with CDK6 and CDK4 but not with CDK2 (Fig. 5A). Consistent with this, Flag-CDK6 was found to interact with HA-PIAS4 (Fig. 5B). We performed a proximity ligation assay (PLA) to examine the endogenous interaction between CDK6 and PIAS4. Distinct PLA signals were detected, indicating close spatial proximity between CDK6 and PIAS4 (Fig. 5C, D). Notably, the majority of these fluorescent signals were localised within the nucleus, supporting the presence of a nuclear proximal interaction between CDK6 and PIAS4.
A, B Co-IP assays showing the interaction between HA-PIAS4 and either endogenous CDK6 or exogenous Flag-CDK6. C, D A proximity ligation assay (PLA) was performed to investigate the interaction between PIAS4 and CDK6 in breast cancer cell lines MCF7 and BT-474. E, F Western blot analysis showing the effect of CDK6 overexpression on PIAS4-mediated RB1 phosphorylation in breast cancer cells MCF7 and BT-474. G, H Flow cytometry analysis demonstrating the impact of CDK6 overexpression on PIAS4-mediated cell cycle G1 phase progression in breast cancer cells MCF7 and BT-474.
CDK6 overexpression partially rescued the downregulation of RB1 phosphorylation induced by PIAS4 knockdown in breast cancer cells (Fig. 5E, F). PIAS4 knockdown led to cell cycle G1 phase delay, whereas CDK6 overexpression partially rescued the cell cycle G1 phase delay induced by PIAS4 inhibition (Fig. 5G, H). These experiments confirmed that CDK6 interacts with PIAS4 within the nucleus and mediates PIAS4 regulation of RB1 phosphorylation and cell cycle G1 phase progression.
PIAS4-mediated SUMOylation modification of CDK6 promotes RB1 phosphorylation and cell cycle progression
PIAS4 regulates RB1 phosphorylation and cell cycle progression via CDK6. It possesses SUMO E3 ligase activity, conjugating SUMO1, SUMO2, and SUMO3 to substrate proteins, thereby regulating various biological processes. Therefore, we investigated whether PIAS4 SUMOylates CDK6 to regulate RB1 phosphorylation and G1 phase progression. Our findings revealed that CDK6 undergoes SUMOylation by SUMO1, SUMO2, and SUMO3 (Fig. 6A). Conjugation of SUMO molecules to target proteins depends on two C-terminal glycine residues. Thus, mutating these two glycine residues prevents the SUMOs from conjugating to the substrate. Mutating the two glycine residues caused the SUMO modification bands to disappear, confirming the specificity of these SUMOylation modifications (Fig. 6B).
A Western blot was performed to assess whether CDK6 is modified by SUMO1, SUMO2, and SUMO3. B Western blot revealed changes in SUMOylation modification bands after mutating the double glycine residues of SUMO molecules. C Western blot analysis of the impact of wild-type, enzyme activity mutants (PIAS4-RINGΔ and PIAS4-W363A), and SUMO-interacting motif (SIM) mutant (PIAS4-SIM/AA) on CDK6 SUMOylation modification. D Four software tools predicted potential SUMO3 modification sites on CDK6. E Western blot analysis was conducted to evaluate the effects of mutations at predicted lysine sites on CDK6 SUMO3 modification. F Western blot was conducted to examine the impact of CDK6-6KR and CDK6-7KR mutations on CDK6 SUMO3 modification. G, H Western blot assessed the effect of CDK6-6KR and CDK6-7KR mutations on RB1 phosphorylation in breast cancer MCF7 and BT-474 cells. I, J Flow cytometry was used to analyse the impact of CDK6-6KR and CDK6-7KR mutations on the cell cycle in breast cancer MCF7 and BT-474 cells.
We further examined whether PIAS4 was essential for CDK6 SUMO modification. Overexpression of wild-type PIAS4 significantly increased CDK6 SUMO modification (Fig. 6C). Conversely, CDK6 SUMOylation modification decreased significantly when PIAS4 E3 ligase activity mutants, PIAS4-RINGΔ or PIAS4-W363A, were transfected (Fig. 6C), indicating that the E3 ligase activity of PIAS4 is crucial for CDK6 SUMOylation. Most SUMO E3 ligases possess a SUMO-interacting motif (SIM) that mediates non-covalent interactions with SUMO molecules. The SIM domain plays a crucial role in positioning the donor SUMO from the E2-SUMO complex, facilitating efficient SUMO transfer and catalysis [23]. Transfection with the PIAS4 SIM mutant, PIAS4-SIM/AA, showed only a subtle effect on CDK6 SUMOylation, suggesting that the SIM domain of PIAS4 is not critical for CDK6 SUMOylation (Fig. 6C).
Using four SUMO prediction tools, we identified 12 potential SUMOylation sites in CDK6 (Fig. 6D). Additionally, in vivo experiments confirmed that SUMOylation sites K29, K147, K160, K216, K230, K274, and K264 of CDK6 were highly SUMOylated (Fig. 6E). Mutating the SUMOylation sites K29, K147, K160, K216, K230, and K274 of CDK6 to arginine produced CDK6-6KR, and further mutation of K264 to arginine yielded CDK6-7KR. Compared with wild-type CDK6, the expression of mutants CDK6-6KR and CDK6-7KR in HEK-293T cells showed a significant reduction in the CDK6 SUMOylation modification band (Fig. 6F). Furthermore, transfection with wild-type CDK6 significantly promoted RB1 phosphorylation. Conversely, CDK6-6KR and CDK6-7KR transfection did not significantly enhance RB1 phosphorylation (Fig. 6G, H). Cell cycle analysis revealed that compared to wild-type CDK6, transfection with CDK6-6KR and CDK6-7KR no longer promoted cell cycle G1 phase progression. (Fig. 6I, J).These findings demonstrate that CDK6 undergoes both SUMO1 and SUMO2/3 modifications, which enhance CDK6-mediated RB1 phosphorylation, thereby promoting cell cycle G1 phase progression.
As mentioned above, PIAS4 is exclusively localised in the nucleus, whereas CDK6 is primarily cytoplasmic, with only a small fraction present in the nucleus. We therefore propose that PIAS4 interacts with and regulates the nuclear fraction of CDK6 (Fig. 5C, D). During the SUMOylation studies, both CDK6 and PIAS4 were overexpressed, which raised the concern that protein overexpression might alter their subcellular localisation and lead to a false-positive interaction.
To address this possibility, we performed validation experiments using mCherry-tagged PIAS4 and GFP-tagged CDK6 in breast cancer cells. The fluorescence results showed that overexpressed mCherry-PIAS4 remained strictly nuclear, while GFP-CDK6 displayed a distribution pattern consistent with that of endogenous CDK6 (Fig. 7C, D and Fig. S7). These findings confirm that the observed PIAS4–CDK6 interaction is genuine and not an artefact caused by protein overexpression.
A, B Immunofluorescence staining was used to visualise the localisation of CDK6 (green), nucleus (blue), and the merged images (cyan) after treatment with PIAS4 siRNA in breast cancer MCF7 and BT-474 cells. C, D Western blot was performed to assess the protein level of CDK6 in the cytoplasm and nucleus after treatment with PIAS4 siRNA in breast cancer MCF7 and BT-474 cells. E Alignment of CDK6 protein sequences surrounding CDK6 Y24 residues of Homo sapiens, Mus musculus, Bos taurus, Gallus gallus, Danio rerio, Xenopus laevis, and Bactrocera dorsalis. F, G Western blot was performed to evaluate the phosphorylation of CDK6 Y24 after treatment with the PIAS4 siRNA in breast cancer MCF7 and BT-474 cells. H, I CDK6 IP kinase activity assays were performed to evaluate CDK6 activity following PIAS4 knockdown in MCF7 and BT-474 cells. J, K CDK6 IP kinase activity assays were conducted to assess CDK6 activity under PIAS4 knockout and overexpression conditions in PIAS4⁺/⁺ and PIAS4⁻/⁻ cells.
Inhibition of PIAS4 does not alter CDK6 subcellular localisation but decreases CDK6 kinase activity
We evaluated how PIAS4-mediated SUMOylation of CDK6 regulates cell cycle G1 phase progression. As a SUMOylation E3 ligase, PIAS4 regulates protein stability, localisation, activity, and interactions [21]. Our experiments demonstrated that abolishing PIAS4 with siRNA increases CDK6 stability (Fig. 4F, G and S5H, I). This observation is consistent with the increased levels of CDK6 protein in breast cancer cells following treatment with CDK4/6 inhibitors [24, 25].
We investigated whether PIAS4 inhibition affected CDK6 subcellular localisation. Using indirect immunofluorescence staining and nuclear and cytoplasmic extraction experiments, we observed that the fluorescent signal of CDK6 was distributed throughout the cells (Fig. 7A, B and Fig. S8A, B). The subcellular localisation of CDK6 did not change in response to PIAS4 siRNA or the SUMOylation inhibitor TAK-981 (Fig. 7A, B and Fig. S8A, B). Additionally, the cytoplasmic and nuclear components were isolated from breast cancer cells. Consistent with the immunofluorescence staining results, nuclear-cytoplasmic fractionation experiments indicated that the subcellular localisation of CDK6 remained unchanged after PIAS4 knockdown or inhibition. (Fig. 7C, D and Fig. S8C, D). These results indicate that knocking down PIAS4 does not alter CDK6 protein subcellular localisation.
CDK6 kinase activity is regulated by phosphorylation; hence, we examined the changes in CDK6 phosphorylation levels following PIAS4 inhibition. In breast cancer cell lines, the expression levels of two phosphorylation sites, tyrosine 13 (Y13) and threonine 177 (T177), necessary for CDK6 activation, were below the detection limit (data not shown). This finding is consistent with that of a previous study [26]. Additionally, we examined the CDK6 inhibitory phosphorylation site Y24. Conservation analysis of the CDK6 Y24 site and its adjacent amino acids across different species revealed that CDK6 Y24 and its neighbouring regions are highly conserved in mammals, birds, and zebrafish but less conserved in more distant related species, such as the African clawed frog and fruit fly. (Fig. 7E). Further experiments revealed that PIAS4 inhibition or the SUMOylation inhibitor TAK-981 treatment increased total CDK6 phosphorylation at the inhibitory site, Y24 (Fig. 7F, G and Fig. S8E, F). Furthermore, we employed a phosphorylation-deficient CDK6 mutant (Y24F) to mimic the dephosphorylated state at the Y24 residue. We found that expression of CDK6-Y24F markedly enhanced RB1 phosphorylation (Fig. S9A, B). These results indicate that increased phosphorylation at the CDK6 Y24 site plays an important inhibitory role in CDK6 activity and may contribute to the reduced RB1 phosphorylation observed upon PIAS4 knockdown.
To obtain robust evidence for the regulation of CDK6 by PIAS4, a CDK6 IP kinase activity assay was performed. The results showed that, despite an increase in total CDK6 protein following PIAS4 depletion, CDK6 kinase activity was reduced—consistent with the corresponding Western blot results showing decreased RB1 phosphorylation (Fig. 7H–J). Conversely, in PIAS4⁻/⁻ MEFs reconstituted with PIAS4, CDK6 protein levels were modestly decreased, whereas CDK6 kinase activity increased, in agreement with the elevated RB1 phosphorylation observed in the Western blots (Fig. 7K). To investigate the mechanism by which PIAS4 regulates CDK6 activity, we focused on cyclin D family proteins, which are essential regulators of CDK6 kinase activity. We therefore examined cyclin D1 protein levels in breast cancer cell lines following PIAS4 knockdown (Fig. 4C, D; Fig. 7H–K). The results showed that cyclin D1 protein levels were reduced upon PIAS4 depletion, whereas PIAS4 overexpression led to increased cyclin D1 expression. Moreover, CDK6 immunoprecipitation kinase assays revealed that the amount of cyclin D1 associated with CDK6 was also decreased in PIAS4-knockdown cells (Fig. 7H–I). Given the critical role of cyclin D1 in regulating CDK6 activity, we performed rescue experiments under PIAS4 knockdown conditions by overexpressing CDK6 alone or in combination with cyclin D1. Compared with CDK6 overexpression alone, co-expression of CDK6 and cyclin D1 more effectively rescued the reduction in RB1 phosphorylation caused by PIAS4 depletion (Fig. S9C–S9D). Collectively, these findings indicate that PIAS4 promotes CDK6 kinase activity by maintaining cyclin D1 protein levels and facilitating the interaction between cyclin D1 and CDK6, thereby regulating downstream RB1 phosphorylation and cell cycle progression.
PIAS4 and CDK6 inhibition synergistically suppress breast cancer growth
CDK4/6, crucial drivers of the cell cycle G1/S phase checkpoint, play a pivotal role in the development and progression of malignant tumours. Despite the significant therapeutic effects of pharmacological CDK4/6 inhibitors on numerous tumours, many patients still experience tumour progression. Hence, investigating the combination of CDK4/6 inhibitors with other targeted drugs is important for breast cancer treatment. Our findings indicate that PIAS4 is highly expressed in breast cancer and negatively correlates with prognosis. PIAS4 promotes G1 phase progression by regulating CDK6 activity, raising the question of whether PIAS4 inhibition can be combined with CDK4/6 inhibition for breast cancer treatment.
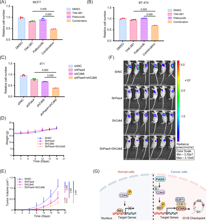
In breast cancer cells, the SUMOylation inhibitor, TAK-981, enhanced the inhibitory effects of CDK4/6 inhibitors on breast cancer growth (Fig. 8A–C). In the mouse xenograft tumour model, the combination of PIAS4 and CDK6 inhibition had no effect on mice’s body weight (Fig. 8D). However, PIAS4 knockdown enhanced the inhibitory effect of CDK6 silencing in breast cancer xenografts (Fig. 8E, F). Therefore, these experiments confirmed that PIAS4 inhibition synergises with CDK6 inhibition to suppress breast cancer development, providing valuable insights into breast cancer treatment.
A–C Cell viability assays demonstrating the synergistic inhibitory effect of CDK4/6 inhibitors and SUMOylation inhibitors on breast cancer cell growth. D The impact of PIAS4 and/or CDK6 knockdown on mice body weight. E The impact of PIAS4 and/or CDK6 knockdown on mice tumour growth. F Representative luciferase bioluminescence images showing the effect of PIAS4 and/or CDK6 knockdown on breast mice tumour growth. G Schematic model illustrating the high expression of PIAS4 in tumour cells, which inhibits the phosphorylation of the CDK6 inhibitory site Y24 through SUMO modification. This promotes the phosphorylation of RB1 by CDK6, leading to the dissociation of transcription factor RB1 from the E2F1 complex, thereby enhancing the transcription of RB1 target genes and promoting cell cycle G1/S checkpoint progression.
Discussion
Recent global cancer statistics indicate that breast cancer remains one of the tumours with the highest incidence and mortality rates [1]. Despite advancements in breast cancer treatment, challenges such as resistance, recurrence, and metastasis continue to pose significant obstacles for frontline clinicians. Therefore, exploring new therapeutic strategies and targets is crucial for breast cancer treatment. This study revealed that PIAS4 is highly expressed in breast tumours and negatively correlates with breast cancer prognosis. PIAS4 modifies CDK6 through SUMOylation and promotes RB1 phosphorylation and the expression of RB1 downstream target genes, thereby advancing cell cycle G1 phase progression. Furthermore, we discovered that PIAS4 inhibition synergistically enhanced the growth-inhibitory effects of CDK6 silencing in breast cancer. These findings indicate that PIAS4 may be an important therapeutic target for the clinical treatment of breast cancer.
SUMOylation is a critical post-translational modification that influences various cellular processes, including cell growth, apoptosis, nuclear-cytoplasmic transport, signal transduction, DNA damage response, cell cycle, mRNA methylation, and cell metabolism [27,28,29,30]. Numerous studies have suggested that SUMOylation is involved in breast cancer initiation and progression [31, 32]. For example, SUMOylation of cell cycle-related proteins is required for cell cycle progression and division. In the present study, we observed that the SUMO E3 ligase PIAS4 was overexpressed in breast cancer and inversely associated with prognosis. Although accumulating evidence suggests that PIAS4 is upregulated in various types of tumours [17, 33,34,35], the mechanisms by which PIAS4 promotes cancer development and progression remain unclear.
Our study findings confirm that in breast cancer, PIAS4 promotes cell cycle progression by modifying CDK6 through SUMOylation and regulating the expression of downstream genes. Cell cycle dysregulation leads to excessive proliferation, which is a hallmark of tumours [12]. Consequently, targeting the cell cycle is a promising therapeutic strategy for breast cancer [36]. Cells regulate cell cycle progression through checkpoints such as the G1/S phase checkpoint, which determines whether cells enter the S phase for DNA replication, quiescence, differentiation, or senescence [36,37,38]. Our research revealed that PIAS4 interacts with CDK6 to regulate RB1 phosphorylation and target gene expression, thereby modulating cell cycle G1/S phase progression. PIAS4 can SUMOylate AMPKα, NEMO, and von Hippel-Lindau, promoting downstream gene expression and facilitating tumour proliferation [33, 34]. Although previous studies have suggested that inhibition of PIAS4 can suppress cell proliferation, the mechanism remains unclear [33, 34, 39]. Our study directly demonstrates that PIAS4 regulates cell proliferation in breast cancer through cell cycle modulation, thereby providing insights into PIAS4 targeted therapy.
The cyclin D family represents a group of key regulators of cell-cycle progression. As regulatory subunits, cyclin D proteins associate with cyclin-dependent kinases CDK4/6 to promote their phosphorylation and activation, thereby driving the transition from the G1 to the S phase. In the present study, we observed that PIAS4 knockdown significantly reduced CDK6 kinase activity, accompanied by an overall increase in CDK6 phosphorylation at the Y24 residue. This phenomenon suggests that PIAS4 may influence the functional state of CDK6 through specific regulatory mechanisms. Further analysis revealed that PIAS4 depletion led to a marked reduction in cyclin D1 protein levels, as well as decreased binding of cyclin D1 to CDK6. Given that cyclin D1 is a critical activator of CDK6, diminished association between cyclin D1 and CDK6 is likely to directly impair its kinase activity. In addition, the abnormal accumulation of Y24 phosphorylation may reflect conformational alterations within the kinase domain or aberrant activation of upstream kinases, thereby further compromising CDK6 function. Collectively, these findings indicate that PIAS4 may indirectly regulate CDK6 activity and its phosphorylation status by modulating the stability or expression of cyclin D1, thereby contributing to the fine-tuning of cell-cycle progression. This mechanism provides new insights into the potential role of PIAS4 in tumorigenesis and cancer progression.
During the G1/S transition, CDKs inhibit RB1 activity, leading to the dissociation of RB1 from the E2F transcription factor. This promotes the expression of the E2F downstream target genes and facilitates cell cycle progression [38]. Our study findings revealed that inhibition of PIAS4 reduced RB1 phosphorylation and decreased total RB1 levels. Previous studies have shown that CDK4/6 inhibitors or CDK6 siRNA also leads to a decrease in total RB1 levels by inhibiting CDK6 activity and reducing RB1 phosphorylation [24, 40, 41]. Therefore, PIAS4 may modulate RB1 phosphorylation and regulate G1 phase progression.
The canonical cell cycle G1/S signalling pathway simplifies this inherently complex process; however, post-translational modifications, such as SUMOylation, introduce further intricacy. Further research is required to elucidate how PIAS4-mediated SUMOylation regulates cell cycle proteins. Numerous cell cycle regulators undergo SUMOylation through temporal and spatial regulation of the SUMO machinery [39]. For example, UBC9-deficient mouse embryos lacking SUMO E2 conjugating enzyme exhibit severe mitotic defects during embryonic development [42]. SUMO1 mediates CDK6 modification primarily at K216 in glioblastoma [37]. SUMO1 modification inhibits CDK6 ubiquitination and degradation, thereby enhancing CDK6 stability and promoting cell cycle progression [37]. Our study confirmed that CDK6 undergoes SUMOylation by both SUMO1 and SUMO2/3 and identified the primary sites of SUMO2/3 modification in CDK6. Additionally, we identified PIAS4 as a SUMOylation E3 ligase responsible for CDK6 SUMOylation. Moreover, we found that the RING domain of PIAS4 E3 ligase played a critical role in CDK6 SUMOylation, whereas the SIM domain had a negligible effect on this modification. Further investigation suggested that PIAS4 did not affect the subcellular localisation of CDK6. Instead, PIAS4 reduced phosphorylation at the CDK6 inhibitory site Y24, thereby promoting CDK6 activation.
Dysregulation of the cell cycle, particularly involving CDK4/6, leads to excessive cell proliferation in various cancers. CDK4/6 inhibitors have shown promising clinical efficacy [43]. Currently, combination therapy with endocrine therapy and CDK4/6 inhibitors is the standard first-line treatment for HER2-negative and hormone receptor-positive advanced breast cancer [44, 45]. However, resistance to endocrine therapy and CDK4/6 inhibitors inevitably occurs, primarily through alterations in cell cycle mediators and the activation of alternative signalling pathways. Therefore, combining CDK4/6 inhibitors with other inhibitors is a rational strategy for overcoming CDK4/6 resistance.
Our research revealed that the SUMOylated E3 ligase PIAS4 is highly expressed in breast cancer and inversely correlates with prognosis. PIAS4 promotes cell cycle progression in the G1 phase through the SUMOylation of CDK6. Therefore, we believe that combining PIAS4 and CDK4/6 inhibition may help sensitise breast cancer cells to CDK4/6 inhibitors. Our mouse xenograft experiments confirmed this hypothesis, demonstrating that combining PIAS4 inhibition with CDK6 silencing synergistically enhanced the inhibitory effect on breast cancer growth. This suggests that PIAS4 knockdown can effectively sensitise CDK6 inhibition to suppress breast cancer growth, thereby providing a promising drug combination strategy to overcome the limited efficacy of clinical CDK4/6 inhibitors.
In summary, our study found that PIAS4 is highly expressed in breast cancer and is inversely associated with prognosis. PIAS4 regulates CDK6 through SUMOylation, accelerating G1 phase progression and promoting breast cancer development. Combining PIAS4 with CDK4/6 inhibition enhances the inhibitory effect on breast cancer growth. Therefore, targeting PIAS4 may be a critical therapeutic strategy against breast cancer.
Data availability
Data related to this study are available from the corresponding author upon reasonable request. In addition, the original Western blot images associated with this work have been deposited in the Figshare public database (https://doi.org/10.6084/m9.figshare.29512172).
References
Bray F, Laversanne M, Sung H, Ferlay J, Siegel RL, Soerjomataram I, et al. Global cancer statistics 2022: GLOBOCAN estimates of incidence and mortality worldwide for 36 cancers in 185 countries. CA Cancer J Clinicians. 2024;74:229–63.
O’Leary B, Finn RS, Turner NC. Treating cancer with selective CDK4/6 inhibitors. Nat Rev Clin Oncol. 2016;13:417–30.
Álvarez-Fernández M, Malumbres M. Mechanisms of sensitivity and resistance to CDK4/6 inhibition. Cancer cell. 2020;37:514–29.
Galanty Y, Belotserkovskaya R, Coates J, Polo S, Miller KM, Jackson SP. Mammalian SUMO E3-ligases PIAS1 and PIAS4 promote responses to DNA double-strand breaks. Nature. 2009;462:935–9.
Conn KL, Wasson P, McFarlane S, Tong L, Brown JR, Grant KG, et al. Novel role for protein Inhibitor of activated STAT 4 (PIAS4) in the restriction of herpes simplex virus 1 by the cellular intrinsic antiviral immune response. J Virol. 2016;90:4807–26.
Locke AJ, Hossain L, McCrostie G, Ronato DA, Fitieh A, Rafique TA, et al. SUMOylation mediates CtIP’s functions in DNA end resection and replication fork protection. Nucleic acids Res. 2021;49:928–53.
Chun TH, Itoh H, Subramanian L, Iñiguez-Lluhí JA, Nakao K. Modification of GATA-2 transcriptional activity in endothelial cells by the SUMO E3 ligase PIASy. Circul Res. 2003;92:1201–8.
Liang M, Cai Z, Jiang Y, Huo H, Shen L, He B. SENP2 promotes VSMC phenotypic switching via myocardin de-SUMOylation. Int J Mol Sci. 2022;23:12637
Chang H-M, Yeh ET. SUMO: from bench to bedside. Physiol Rev. 2020;100:1599–619.
Vertegaal ACO. Signalling mechanisms and cellular functions of SUMO. Nat Rev Mol Cell Biol. 2022;23:715–31.
Engeland K. Cell cycle regulation: p53-p21-RB signaling. Cell Death Differ. 2022;29:946–60.
Hanahan D. Hallmarks of cancer: new dimensions. Cancer Discov. 2022;12:31–46.
Luo N, Zhang K, Li X, Hu Y, Guo L. Tanshinone IIA destabilizes SLC7A11 by regulating PIAS4-mediated SUMOylation of SLC7A11 through KDM1A, and promotes ferroptosis in breast cancer. J Adv Res. 2024;69:313–27.
Yu X, Chen H, Zuo C, Jin X, Yin Y, Wang H, et al. Chromatin remodeling: demethylating H3K4me3 of type I IFNs gene by Rbp2 through interacting with Piasy for transcriptional attenuation. FASEB J. 2018;32:552–67.
Li Q, Jiang B, Guo J, Shao H, Del Priore IS, Chang Q, et al. INK4 tumor suppressor proteins mediate resistance to CDK4/6 kinase inhibitors. Cancer Discov. 2022;12:356–71.
Barysch SV, Dittner C, Flotho A, Becker J, Melchior F. Identification and analysis of endogenous SUMO1 and SUMO2/3 targets in mammalian cells and tissues using monoclonal antibodies. Nat Protoc. 2014;9:896–909.
Zhou B, Zhu Y, Xu W, Zhou Q, Tan L, Zhu L, et al. Hypoxia stimulates SUMOylation-dependent stabilization of KDM5B [J]. Front Cell Develop Biol. 2021;9:741736.
Fan X, Li Y, Feng Z, Chen G, Zhou J, He M, et al. Nanoprobes-assisted multichannel NIR-II fluorescence imaging-guided resection and photothermal ablation of lymph nodes. Adv Sci. 2021;8:2003972.
Giuliano AE, Connolly JL, Edge SB, Mittendorf EA, Rugo HS, Solin LJ, et al. Breast cancer-major changes in the American Joint Committee on Cancer Eighth Edition Cancer Staging Manual. CA: a cancer J clinicians. 2017;67:290–303.
Győrffy B. Integrated analysis of public datasets for the discovery and validation of survival-associated genes in solid tumors. Innov (Camb (Mass)). 2024;5:100625.
Yan YL, Zhang C, Hao J, Wang XL, Ming J, Mi L, et al. DPPA2/4 and SUMO E3 ligase PIAS4 opposingly regulate zygotic transcriptional program. PLoS Biol. 2019;17:e3000324.
Zhao Q, Xie Y, Zheng Y, Jiang S, Liu W, Mu W, et al. GPS-SUMO: a tool for the prediction of sumoylation sites and SUMO-interaction motifs. Nucleic Acids Res. 2014;42:W325–330.
Beauclair G, Bridier-Nahmias A, Zagury JF, Saïb A, Zamborlini A. JASSA: a comprehensive tool for prediction of SUMOylation sites and SIMs. Bioinforma. 2015;31:3483–91.
Dang F, Nie L, Zhou J, Shimizu K, Chu C, Wu Z, et al. Inhibition of CK1ε potentiates the therapeutic efficacy of CDK4/6 inhibitor in breast cancer. Nat Commun. 2021;12:5386.
Li Z, Razavi P, Li Q, Toy W, Liu B, Ping C, et al. Loss of the FAT1 tumor suppressor promotes resistance to CDK4/6 inhibitors via the Hippo pathway. Cancer cell. 2018;34:893–905.
Bockstaele L, Bisteau X, Paternot S, Roger PP. Differential regulation of cyclin-dependent kinase 4 (CDK4) and CDK6, evidence that CDK4 might not be activated by CDK7, and design of a CDK6 activating mutation. Mol Cell Biol. 2009;29:4188–4200.
Kumar S, Schoonderwoerd MJA, Kroonen JS, de Graaf IJ, Sluijter M, Ruano D, et al. Targeting pancreatic cancer by TAK-981: a SUMOylation inhibitor that activates the immune system and blocks cancer cell cycle progression in a preclinical model. Gut. 2022;71:2266–83.
Hu Y, Chen C, Tong X, Chen S, Hu X, Pan B, et al. NSUN2 modified by SUMO-2/3 promotes gastric cancer progression and regulates mRNA m5C methylation. Cell Death Dis. 2021;12:842.
Shi X, Du Y, Li S, Wu H. The role of SUMO E3 ligases in signaling pathway of cancer cells. Int J Mol Sci. 2022;23:3639.
Ran M, Chen H, Liang B, Liao W, Jiang J, Huang J, et al. Alcohol-induced autophagy via upregulation of PIASy promotes HCV replication in human hepatoma cells. Cell Death Dis. 2018;9:898.
Zhang FL, Yang SY, Liao L, Zhang TM, Zhang YL, Hu SY, et al. Dynamic SUMOylation of MORC2 orchestrates chromatin remodelling and DNA repair in response to DNA damage and drives chemoresistance in breast cancer. Theranostics. 2023;13:973–90.
Wei L, Wang W, Yao J, Cui Z, Xu Z, Ding H, et al. PACT promotes the metastasis of basal-like breast cancer through Rac1 SUMOylation and activation. Oncogene. 2022;41:4282–94.
Liu Q, Zhou B, Liao R, Zhou X, Yan X. PIAS4, upregulated in hepatocellular carcinoma, promotes tumorigenicity and metastasis. J Cell Biochem. 2020;121:3372–81.
Chien W, Lee KL, Ding LW, Wuensche P, Kato H, Doan NB, et al. PIAS4 is an activator of hypoxia signalling via VHL suppression during growth of pancreatic cancer cells. Br J Cancer. 2013;109:1795–804.
Alshareeda AT, Negm OH, Green AR, Nolan C, Tighe P, Albarakati N, et al. SUMOylation proteins in breast cancer. Breast Cancer Res Treat. 2014;144:519–30.
Liu J, Peng Y, Wei W. Cell cycle on the crossroad of tumorigenesis and cancer therapy. Trends cell Biol. 2022;32:30–44.
Bellail AC, Olson JJ, Hao C. SUMO1 modification stabilizes CDK6 protein and drives the cell cycle and glioblastoma progression. Nat Commun. 2014;5:4234.
Rampioni Vinciguerra GL, Sonego M, Segatto I, Dall’Acqua A, Vecchione A, Baldassarre G, et al. CDK4/6 inhibitors in combination therapies: better in company than alone: a mini review. Front Oncol. 2022;12:891580.
Cheng X, Yang W, Lin W, Mei F. Paradoxes of cellular SUMOylation regulation: a role of biomolecular condensates? Pharmacol Rev. 2023;75:979–1006.
Rader J, Russell MR, Hart LS, Nakazawa MS, Belcastro LT, Martinez D, et al. Dual CDK4/CDK6 inhibition induces cell-cycle arrest and senescence in neuroblastoma. Clin Cancer Res. 2013;19:6173–82.
Schaefer IM, Hemming ML, Lundberg MZ, Serrata MP, Goldaracena I, Liu N, et al. Concurrent inhibition of CDK2 adds to the anti-tumour activity of CDK4/6 inhibition in GIST. Br J Cancer. 2022;127:2072–85.
Nacerddine K, Lehembre F, Bhaumik M, Artus J, Cohen-Tannoudji M, Babinet C, et al. The SUMO pathway is essential for nuclear integrity and chromosome segregation in mice. Develop Cell. 2005;9:769–79.
Goel S, Bergholz JS, Zhao JJ. Targeting CDK4 and CDK6 in cancer. Nat Rev Cancer. 2022;22:356–72.
Hortobagyi GN, Stemmer SM, Burris HA, Yap YS, Sonke GS, Paluch-Shimon S, et al. Ribociclib as first-line therapy for HR-positive, advanced breast cancer. N Engl J Med. 2016;375:1738–48.
Johnston SRD, Harbeck N, Hegg R, Toi M, Martin M, Shao ZM, et al. Abemaciclib combined with endocrine therapy for the adjuvant treatment of HR+, HER2−, node-positive, high-risk, early breast cancer (monarchE). J Clin Oncol. 2020;38:3987–98.
Acknowledgements
This work was supported by the Zhejiang Provincial Natural Science Foundation of China (grant No. LY22H160001, and No. Y24H160074), the National Natural Science Foundation of China (grant No. 81802986), and the Medical Health Scientific Research Fund of Zhejiang Province (grant No. 2020KY589).
Author information
Authors and Affiliations
Contributions
CH, HX, XF, FL, CX, ZL, GY, and WJ performed the experiments. CH, JH, and JZ analysed the data and wrote the manuscript. JH and JZ designed the project.
Corresponding authors
Ethics declarations
Competing interests
The authors declare no competing interests.
Ethical considerations
This study was approved by the Medical Ethics Committee and the Animal Welfare and Ethics Committee of Sir Run Run Shaw Hospital, School of Medicine, Zhejiang University (ID: 2022-67201 and 2021-07090), and all procedures were conducted in strict accordance with their guidelines and relevant regulations. Informed consent was obtained from all participants. All experiments involving mice were performed in strict compliance with the guidelines of the National Research Council (US) Committee for the Welfare and Ethical Treatment of Animals.
Additional information
Publisher’s note Springer Nature remains neutral with regard to jurisdictional claims in published maps and institutional affiliations.
Rights and permissions
Open Access This article is licensed under a Creative Commons Attribution-NonCommercial-NoDerivatives 4.0 International License, which permits any non-commercial use, sharing, distribution and reproduction in any medium or format, as long as you give appropriate credit to the original author(s) and the source, provide a link to the Creative Commons licence, and indicate if you modified the licensed material. You do not have permission under this licence to share adapted material derived from this article or parts of it. The images or other third party material in this article are included in the article’s Creative Commons licence, unless indicated otherwise in a credit line to the material. If material is not included in the article’s Creative Commons licence and your intended use is not permitted by statutory regulation or exceeds the permitted use, you will need to obtain permission directly from the copyright holder. To view a copy of this licence, visit http://creativecommons.org/licenses/by-nc-nd/4.0/.
About this article
Cite this article
Chen, H., Hu, X., Feng, L. et al. PIAS4 inhibition induces cell cycle arrest and exhibits a synergistic effect in combination with CDK4/6 inhibitor in breast cancer treatment. Oncogene (2026). https://doi.org/10.1038/s41388-026-03753-5
Received:
Revised:
Accepted:
Published:
Version of record:
DOI: https://doi.org/10.1038/s41388-026-03753-5







