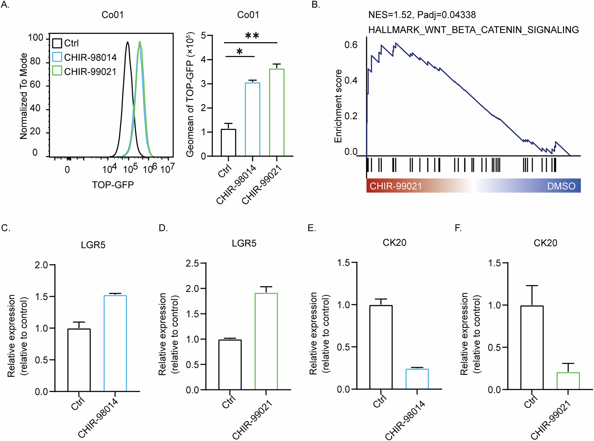
Fig. 2: GSK-3 inhibitors upregulate WNT signaling activity.

A Flow cytometry analysis of the TOP-GFP in Co01 cells treated with 1 µM CHIR-98021 or 2.5 µM CHIR-99021 for 24 h. * :p ≤ 0.05,**: p ≤ 0.01. B Gene Set Enrichment Analysis (GSEA) of WNT/β-catenin signaling pathways in Co01 cells treated with 1 µM CHIR-99021 for 48 h. p = 0.04338. C, D mRNA expression of LGR5 in Co01 cells treated with 1 µM CHIR-98014 (C) and 2.5 µM CHIR-99021 (D) for 24 h. E, F mRNA expression of CK20 in Co01 cells treated 1 µM CHIR-98014 (E) and 2.5 µM CHIR-99021 (F) for 24 h.