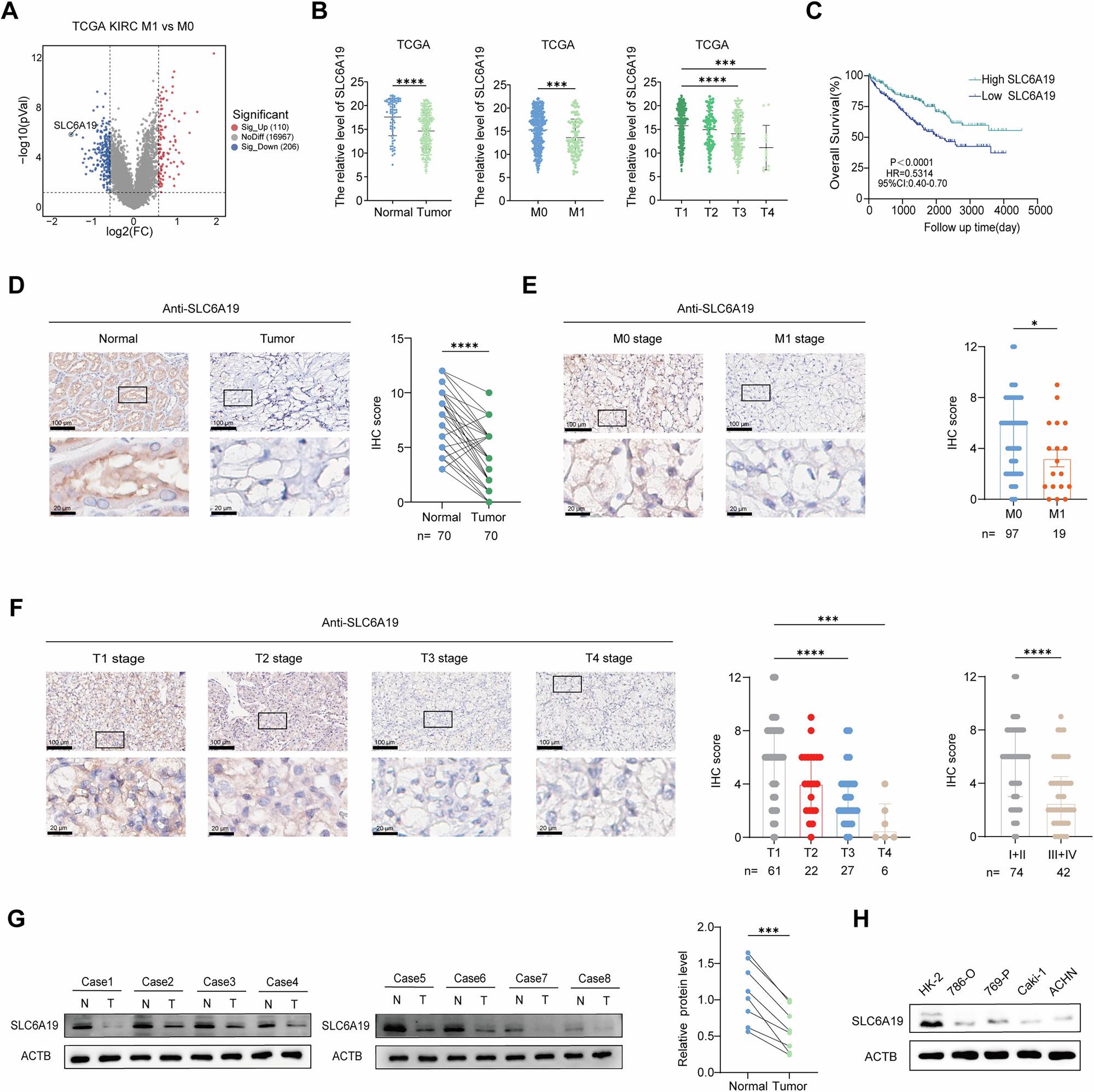
Fig. 1: Identify SLC6A19 as a candidate tumor suppressor gene in RCC.

A Volcano plot analysis of differentially expressed genes in the TCGA dataset (M1 vs. M0). B Dot plot of SLC6A19 mRNA levels in the TCGA database (Normal, n = 72, Tumor, n = 524. M0, n = 470, M1, n = 96. T1, n = 299, T2, n = 81, T3, n = 204, T4, n = 13). C Survival analysis of RCC patients with SLC6A19 expression levels in the TCGA cohort (p < 0.0001) (High SLC6A19, n = 300, Low SLC6A19, n = 302). D–F Representative IHC images and scores of SLC6A19 expression in local clinical samples, including cancer and adjacent normal tissues, non-metastatic and metastatic primary lesions, and samples from different clinical stages. G Western blot analysis of SLC6A19 protein levels in 8 pairs of clinical RCC samples. H Western blot analysis of SLC6A19 protein levels in RCC cell lines and the control HK-2 cell line. Scale bar = 100 μm, *p < 0.05, ***p < 0.001, ****p < 0.0001.