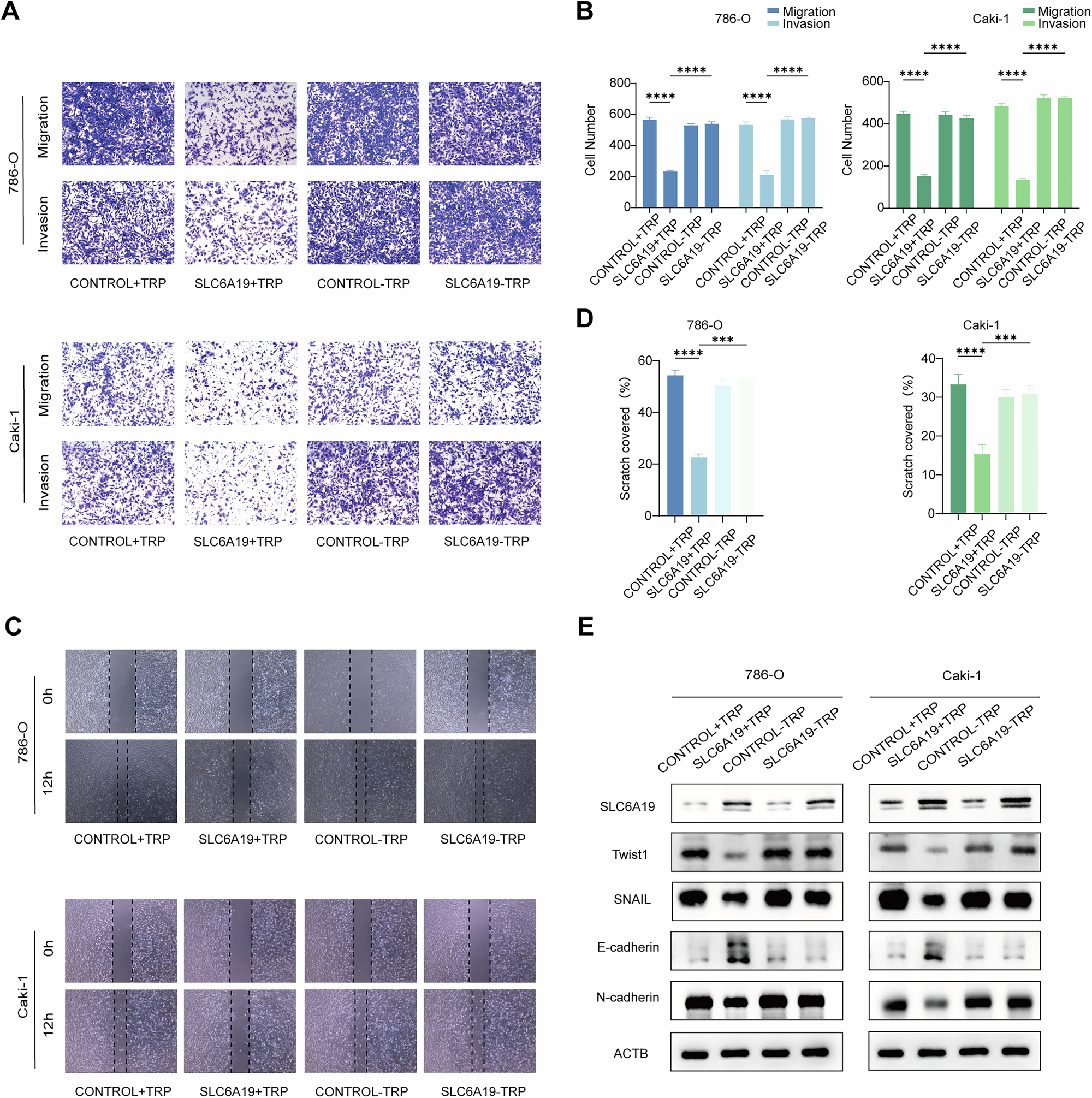
Fig. 3: SLC6A19 inhibits RCC metastasis via transporting tryptophan.

A, B Transwell assays of 786-O and Caki-1 cell lines with overexpression of SLC6A19 and removal of tryptophan in vitro. C, D Wound-healing assays of 786-O and Caki-1 cell lines with overexpression of SLC6A19 and removal of tryptophan in vitro. E Protein expression of EMT-related cellular markers and transcription factors in cell lines. Scale bar = 50 μm ***p < 0.001, ****p < 0.0001.