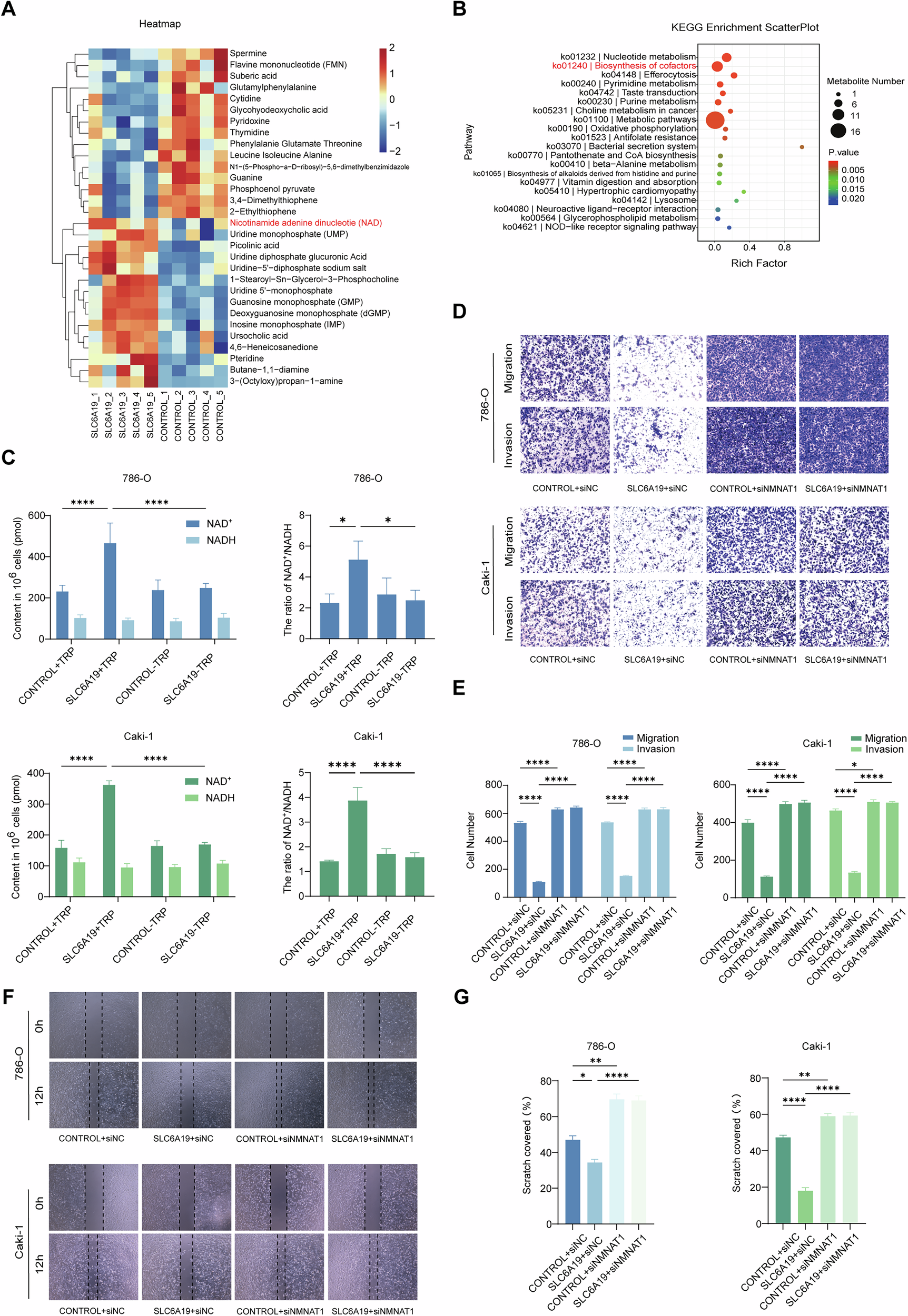
Fig. 4: SLC6A19 inhibits RCC metastasis by mediating de novo NAD+ biosynthesis.

A Heatmap of metabolite changes in 786-O cells with overexpression of SLC6A19 or CONTROL. B Bubble plot of KEGG enrichment analysis for differential metabolites. C Changes of NAD+ and NADH levels in 786-O and Caki-1 cell lines with overexpression of SLC6A19 and removal of tryptophan in the culture medium. D, E Transwell assays of 786-O and Caki-1 cell lines with overexpression of SLC6A19 and knockdown of NMNAT1 in vitro. F, G Wound-healing assays of 786-O and Caki-1 cell lines with overexpression of SLC6A19 and knockdown of NMNAT1 in vitro. *p < 0.05, **p < 0.01, ***p < 0.001, ****p < 0.0001.