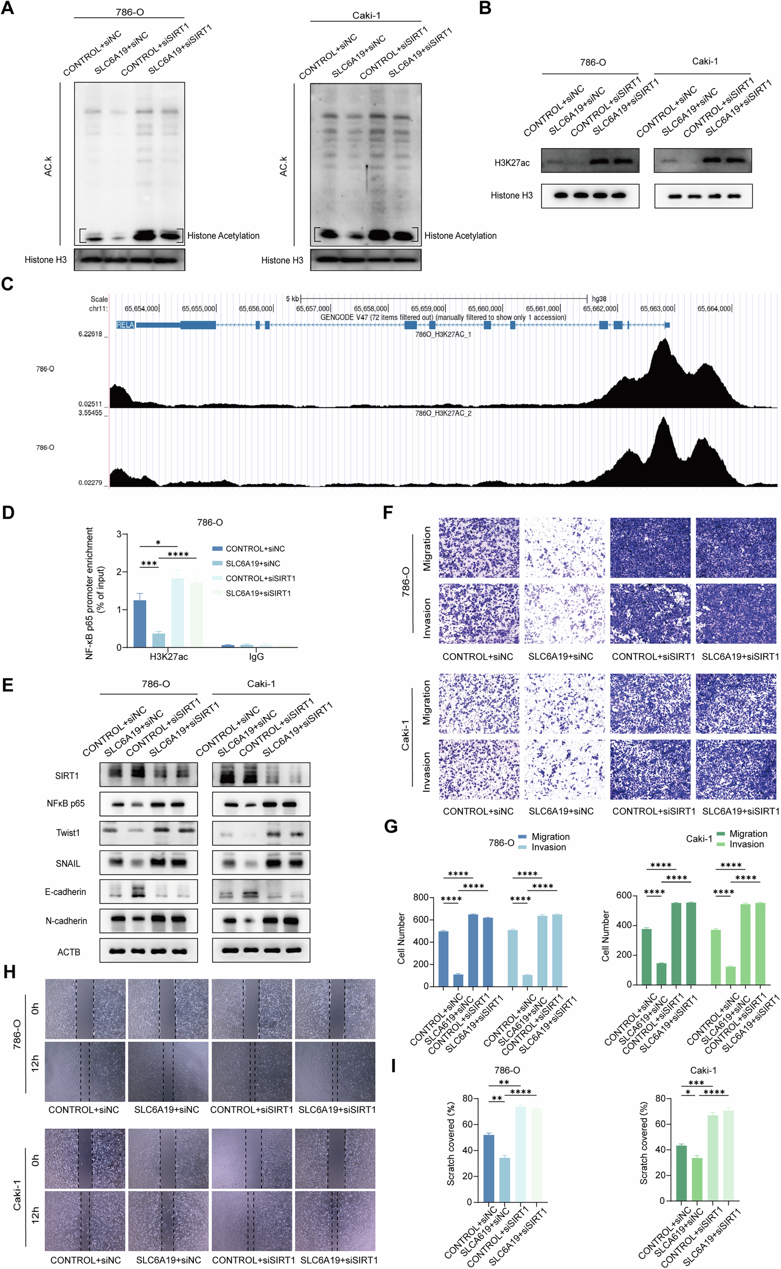
Fig. 5: NAD+-dependent SIRT1 downregulated NF-κB p65 expression via decaetylating histone H3.

A Western blot analysis of Acetylated lysine levels in 786-O and Caki-1 cell lines with overexpression of SLC6A19 and knockdown of SIRT1. B Western blot analysis of the effects of SLC6A19 and SIRT1 knockdown on the acetylation levels of H3K27 in 786-O cells. C Analysis of the binding sites of HK327ac to the RELA gene in 786-O cells based on two ChIP-seq datasets from the UCSC genome browser. D ChIP-qPCR results show changes in the binding levels of H3K27ac with the NF-κB p65 promoter with overexpression of SLC6A19 and knockdown of SIRT1. E Western blot analysis of EMT-related cellular markers and transcription factors in cell lines. F, G Transwell assays of 786-O and Caki-1 cell lines with overexpression of SLC6A19 and knockdown of SIRT1 in vitro. H, I Wound-healing assays of 786-O and Caki-1 cell lines with overexpression of SLC6A19 and knockdown of SIRT1 in vitro. *p < 0.05, ***p < 0.001, ****p < 0.0001.