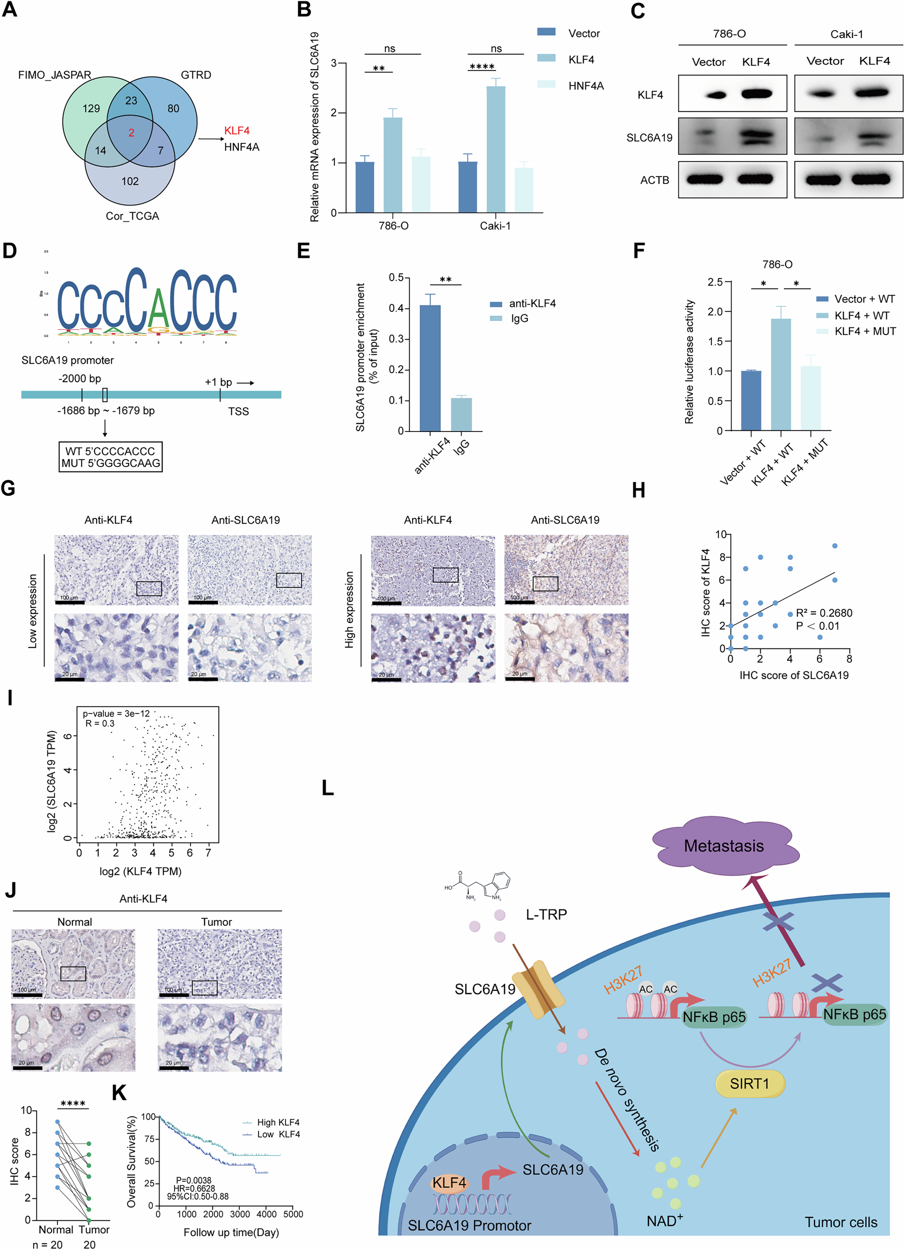
Fig. 6: KLF4 inactivation mediates the low expression of SLC6A19 in RCC.

A Venn diagram showing the predicted upstream transcription factors of SLC6A19 based on JASPAR, GTRD, and TCGA databases. B qRT-PCR analysis of SLC6A19 mRNA levels after performing transient overexpression of KLF4 and HNF4A in 786-O and Caki-1 cells. C Western blot analysis of SLC6A19 protein levels. D JASPAR indicated that KLF4 shared with the binding site with the promoter region of SLC6A19. E ChIP-qPCR using KLF4 antibody in 786-O cells to detect enrichment of potential binding sequences in the promoter region of SLC6A19. F Dual-luciferase reporter assays show that KLF4 binds to the wild-type (WT) sequence, but not the mutant (MUT). G, H IHC shows the expression levels of KLF4 and SLC6A19 in RCC patients. I Analysis of the correlation between KLF4 and SLC6A19 mRNA expression levels in the TCGA database (n = 367). J Representative IHC images and scores of KLF4 expression in local clinical samples, including cancer and adjacent normal tissues. K Survival analysis of RCC patients with SLC6A19 expression levels in the TCGA cohort (p = 0.0038) (High KLF4, n = 302, Low KLF4, n = 303). L The mechanism of SLC6A19-Mediated Inhibition of RCC Metastasis. Scale bar = 100 μm *p < 0.05, **p < 0.01, ****p < 0.0001, ns not significant.