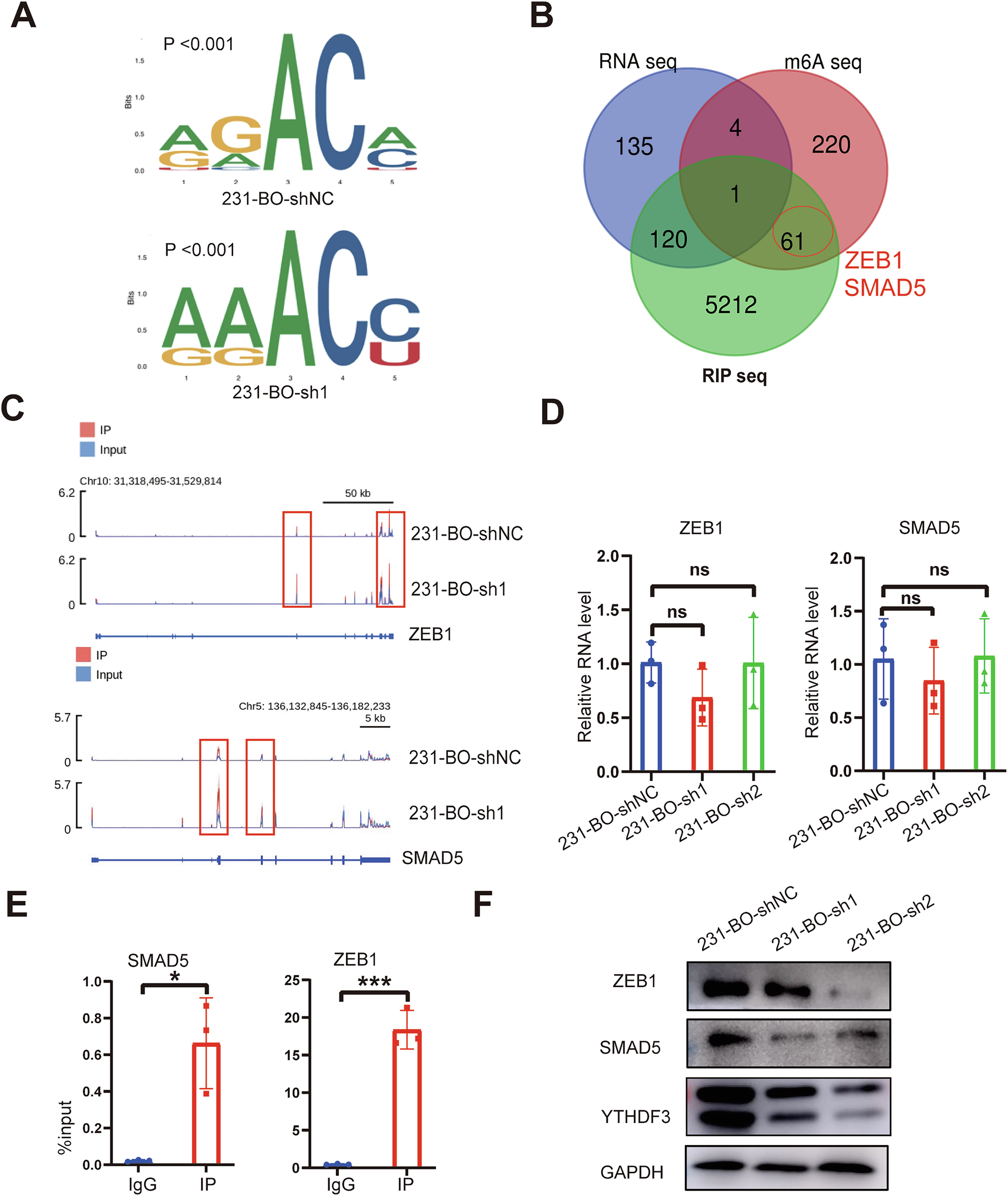
Fig. 4: YTHDF3 binds to the mRNAs of ZEB1 and SMAD5 and enhances their translation.

A Motif analysis of DRACH domain for meRIP-seq results of NC and shYTHDF3 groups; B Venn plots of selected genes in RNA-seq, meRIP-seq, and RIP-seq. C Visualization of representative m6A peaks in the ZEB1 and SMAD5 gene in NC and shYTHDF3 groups. D mRNA levels of ZEB1 and SMAD5 after YTHDF3 knockdown detected by qPCR. E RIP-qPCR showing the mRNA binding levels of ZEB1 and SMAD5 to YTHDF3 protein. F WB detection of protein changes of ZEB1 and SMAD5 after YTHDF3 knockdown.