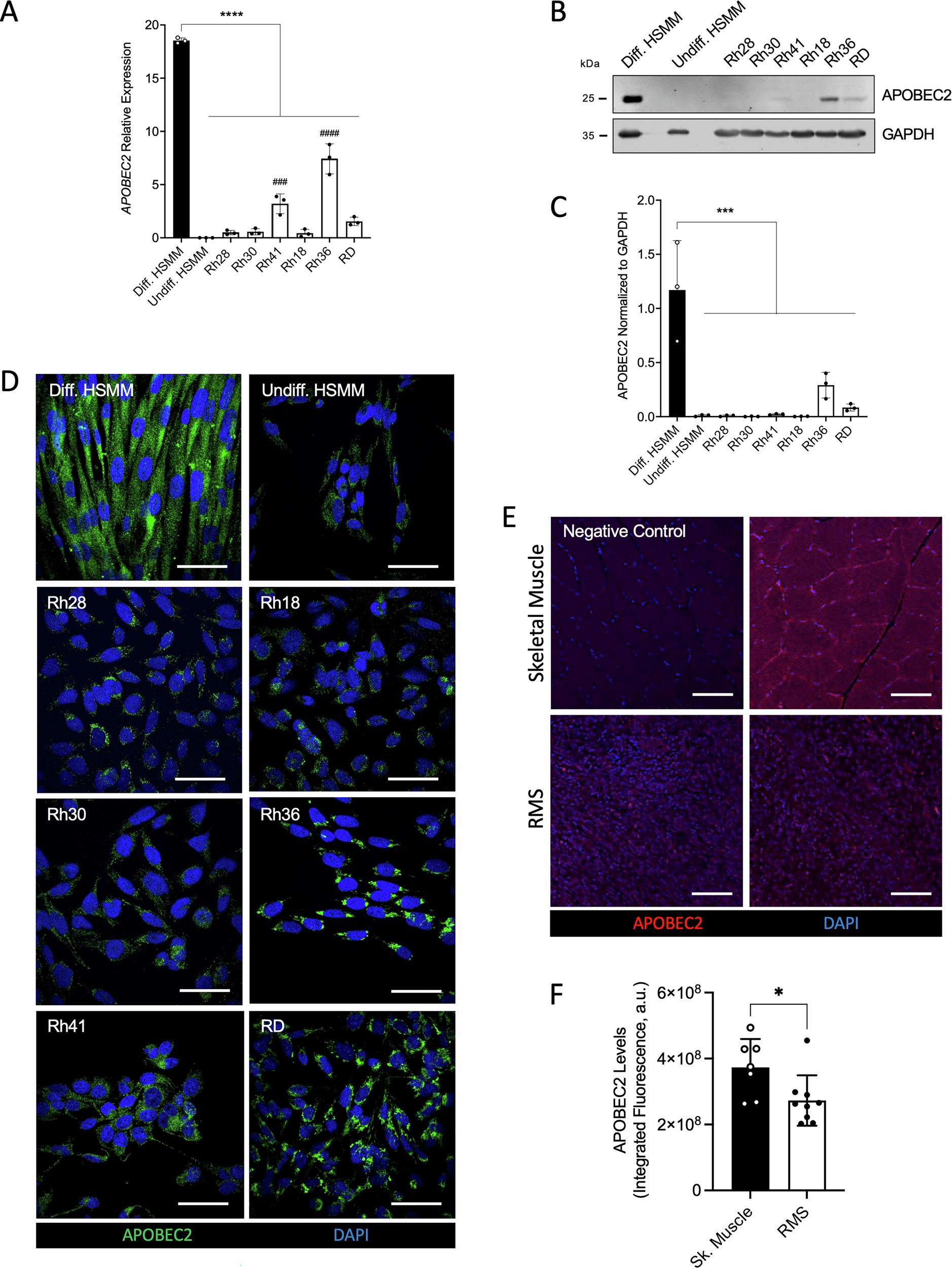
Fig. 1: Endogenous expression of APOBEC2 in patient-derived RMS cell lines and tumor specimens.
From: Pannexin 1 induces Rhabdomyosarcoma cell fusion by downregulating APOBEC2

Endogenous APOBEC2 expression in six RMS cell lines, as well as in undifferentiated (Undiff. HSMM) and differentiating HSMM (Diff. HSMM), was quantified by (A) RT-qPCR (n = 3; ###p < 0.001 compared to Undiff. HSMM; ####p < 0.0001 compared to Undiff. HSMM; ****p < 0.0001 compared to Diff. HSMM (one-way ANOVA followed by Tukey’s post hoc tests)) and by (B) Western blots and their (C) quantification (n = 3 independent biological replicates; ***p < 0.001 compared to Diff. HSMM (one-way ANOVA followed by Tukey’s post hoc tests)). GAPDH was used as a loading control. D Representative pictures of APOBEC2 (green) immunolabeling in the RMS cells, undifferentiated and differentiating HSMM (blue = nuclei; bar = 30 μm). E Representative images of human RMS tumors and normal skeletal muscles immunolabeled for APOBEC2 (red), which was quantified in (F). The negative control without primary antibodies shows the labeling specificity. *p < 0.05 compared to skeletal muscle (unpaired two-tailed Student’s t test). Blue = nuclei, bar = 100 µm.