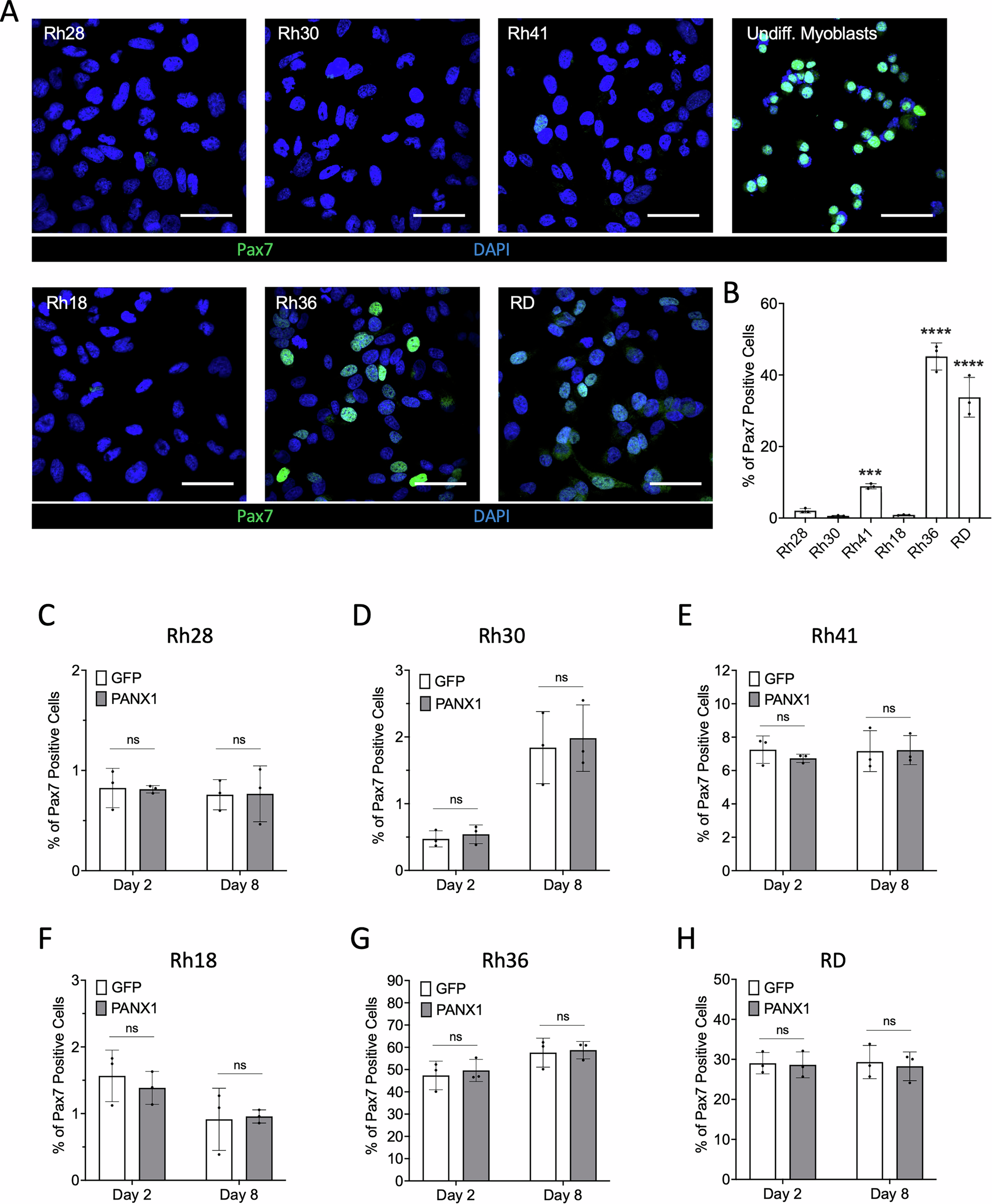
Fig. 3: Pax7 expression in wild-type RMS cell lines and following PANX1 overexpression.
From: Pannexin 1 induces Rhabdomyosarcoma cell fusion by downregulating APOBEC2

Pax7 (green) was labeled in the RMS cell lines. Undifferentiated (Undiff.) mouse primary myoblasts were used as a positive control. Representative images are shown in A (blue = nuclei; bar = 30 μm). B The percentage of Pax7-positive cells were quantified (n = 3; ***p < 0.001 and ****p < 0.0001 compared to the other RMS cell lines (one-way ANOVA followed by Tukey’s post hoc tests)). The same was done following induction of PANX1 in culture using cumate. The percentage of Pax7-positive cells has been determined following two and eight days in culture in the C Rh28, D Rh30, E Rh41, F Rh18, G Rh36, and H RD cell lines (n = 3; ns non-significant (two-way ANOVA followed by Sidak’s post hoc tests) compared to their respective controls cells (GFP) treated with cumate)).