Fig. 4: Effect of PANX1 overexpression on multinucleation in the Rh28, Rh41, Rh36, and RD cell lines.
From: Pannexin 1 induces Rhabdomyosarcoma cell fusion by downregulating APOBEC2

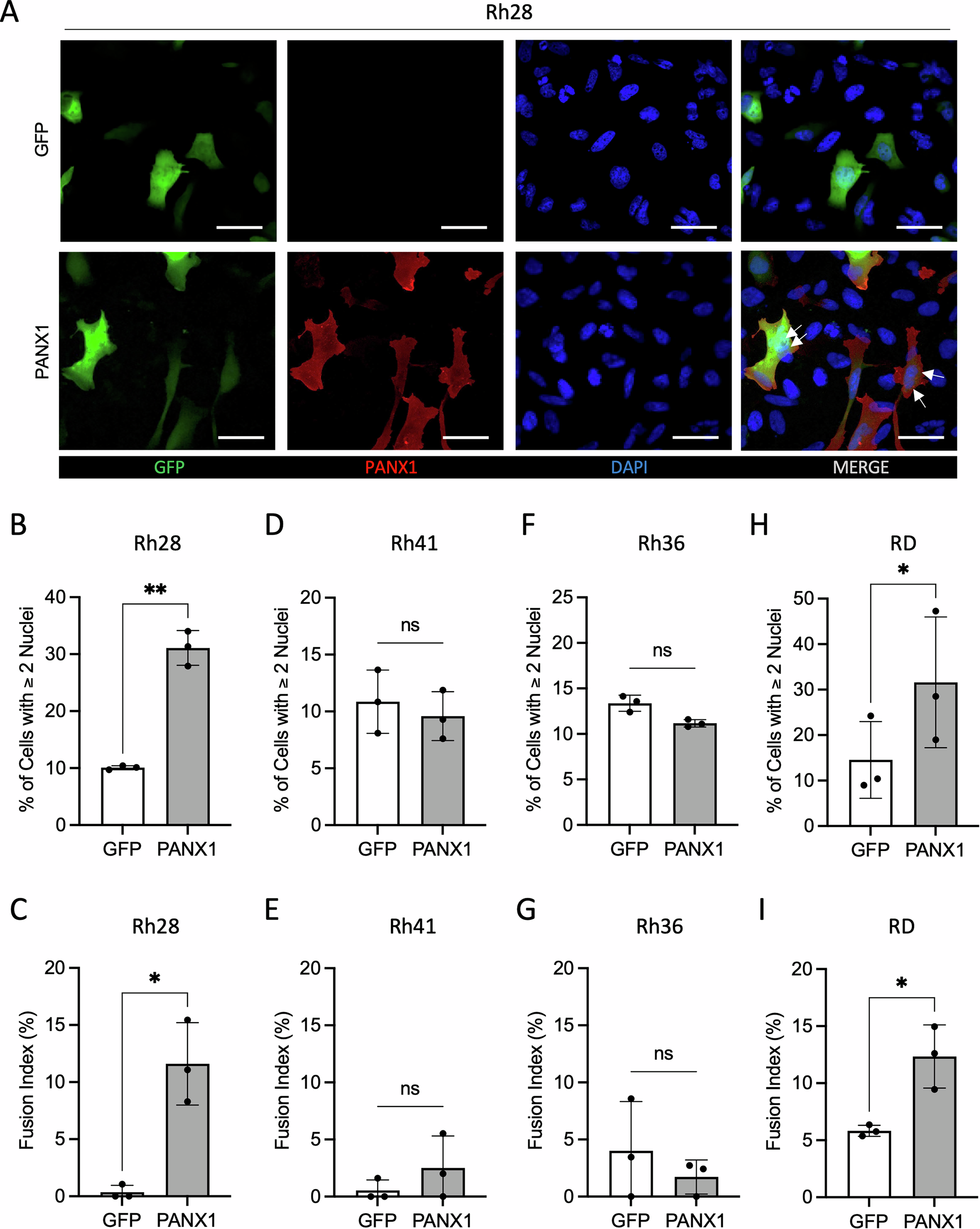
PANX1 was overexpressed and the number of nuclei was counted 48 h post-transfection compared to their control counterparts expressing the empty vector. Both vectors allow for endogenous GFP expression. PANX1 was labeled in red (blue = nuclei; bar = 30 μm). Representative images from the Rh28 cell line are shown in A with the cells expressing the empty vector shown on top panels and the ones expressing ectopic PANX1 shown in lower panels. Arrows indicate cells with more than one nucleus. The percentage of cells with two or more nuclei, as well as fusion indices, was calculated in B, C Rh28, D, E Rh41, F, G Rh36, and H, I RD transfected cells (n = 3; *p < 0.05 and **p < 0.01 compared to their respective control (GFP); non-significant (two-tailed unpaired Student’s t test)).