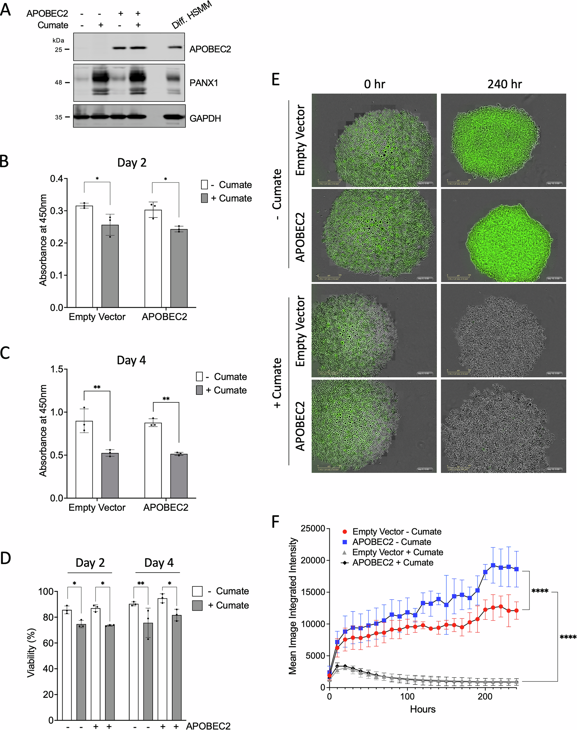
Fig. 5: Effect of overexpressing APOBEC2 on the PANX1-mediated inhibition of cell proliferation, viability, and 3D spheroid growth in the Rh30 cell line.
From: Pannexin 1 induces Rhabdomyosarcoma cell fusion by downregulating APOBEC2

A Representative Western blots showing the increase of APOBEC2 levels in the engineered stable Rh30 cell line as well as the induction of PANX1 with cumate treatment. Differentiating HSMM were used as a comparison with endogenous APOBEC2 levels. GAPDH was used as a loading control. Cell proliferation was assessed after two (B) and four (C) days in culture in which PANX1 levels were induced by cumate treatment (n = 3; *p < 0.05 and **p < 0.01 compared to their respective control (- Cumate) (two-way ANOVA followed by Tukey’s post hoc tests)). D Cell viability was quantified as percentage of viable cells after two and four days in culture where PANX1 expression was induced by cumate (+ Cumate) (n = 3; *p < 0.05 and **p < 0.01 compared to their respective control (- Cumate) (two-way ANOVA followed by Tukey’s post hoc tests)). Cells were grown in suspension to examine 3D spheroid formation and growth over 240 h. Representative images at 0 and 240 h are shown in (E). F Spheroid growth was quantified using the Incucyte live imaging system as mean image integrated intensity (n = 3; ****p < 0.0001 (two-way ANOVA followed by Tukey’s post hoc tests)). While not indicated here to prevent overcrowding the graphs presented in this figure, there was no significant effect of increasing APOBEC2 levels in PANX1 overexpressing cells (+ Cumate).