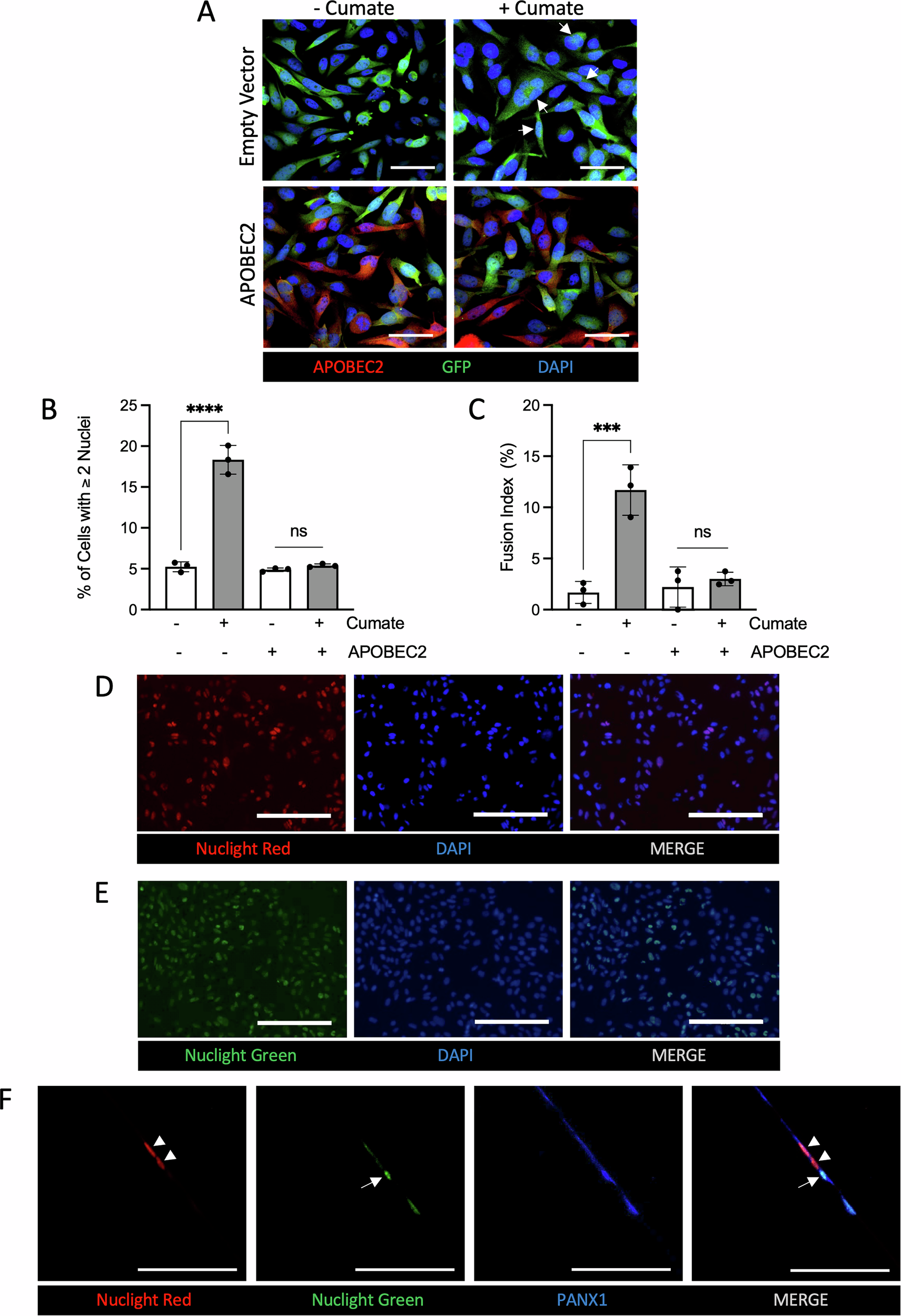
Fig. 6: Effect of overexpressing APOBEC2 on the PANX1-mediated increase in RMS cell fusion.
From: Pannexin 1 induces Rhabdomyosarcoma cell fusion by downregulating APOBEC2

A Representative images showing the nuclei (blue) in cells overexpressing APOBEC2 (red) in the absence (- Cumate) or presence of ectopic PANX1 (+ Cumate) in the Rh30 cell line. These cells constitutively express GFP. Arrows indicate cells with more than one nucleus (bar = 30 μm). B The percentage of cells with 2 or more nuclei was counted (n = 3; ****p < 0.0001 compared to its respective control; ns non-significant (one-way ANOVA followed by Tukey’s post hoc tests)). C The fusion index was calculated for each condition (n = 3; ***p < 0.001 compared to its respective control; ns non-significant (one-way ANOVA followed by Tukey’s post hoc tests)). The Rh30 cell line was engineered to stably express mKate2 (Nuclight red (D)) or GFP (Nuclight green (E)) in their nuclei to then be used in the cell fusion assay (blue = nuclei; bar = 200 μm). An equal number of these cell lines were seeded together and transfected with PANX1. F Representative images of a PANX1 (blue) expressing cell containing red (arrow heads) and green (arrow) nuclei are shown (bar = 100 μm).