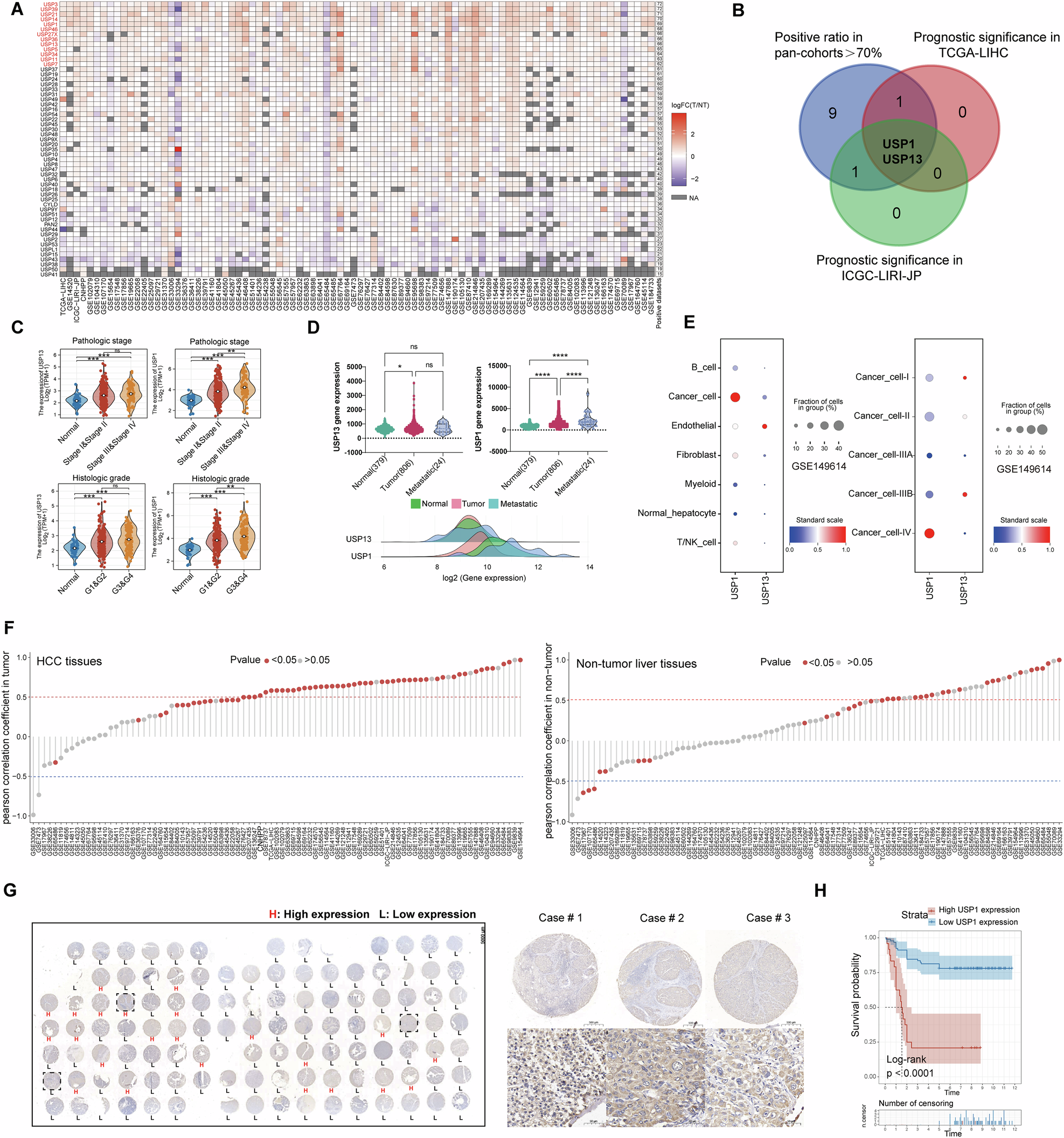
Fig. 1: USP1 is a driver gene for HCC.

A Expression levels of DUB family members in 88 HCC cohorts. B Identification of DUBs with a high positivity ratio (>70%) and significant prognostic impact in the TCGA and ICGC cohorts. C Expression levels of USP1 and USP13 at different pathological stages and histological grades. D Comparative analysis of USP1 and USP13 expression in metastatic vs. non-metastatic tissues, assessed by TNM-PLOT. E Analysis of USP1 and USP13 expression in different cell type and stage in GSE141914. F Pearson correlation of USP1 with MKI67 in HCC and adjacent non-tumor liver tissues from 92 datasets. G Immunohistochemical staining of USP1 in 115 HCC tissues from the local cohort. H Kaplan-Meier survival analysis comparing high vs. low USP1 expression in HCC patients from the local cohort. *P < 0.05; **P < 0.01; ***P < 0.001; ***P < 0.0001; ns not significant.