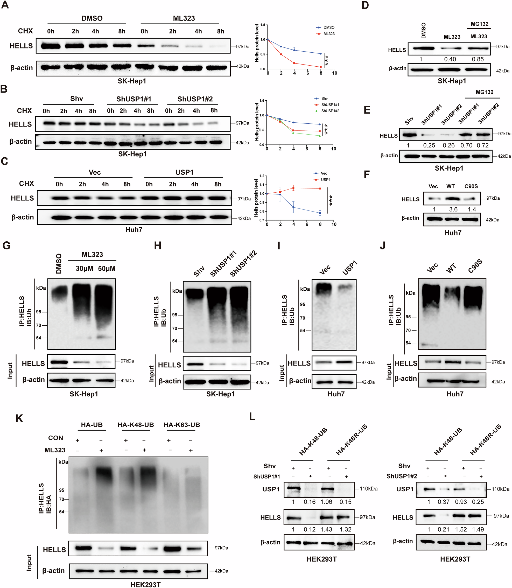
Fig. 5: USP1 stabilizes HELLS protein through deubiquitination pathway.

A–C Expression levels of HELLS were detected in cells exposed to cycloheximide for varying durations with different pre-treatments, assessed by Western blotting. D, E HELLS levels were analyzed in cells with USP1 silencing or ML323 treatment, followed by MG132 treatment, assessed by Western blotting. F HELLS levels were assessed by Western blotting in Huh7 cells transfected with wild-type USP1 plasmids or the catalytically inactive mutant form of USP1 (C90S) plasmids. G–J The effects of USP1 on HELLS ubiquitination levels were assessed by co-immunoprecipitation (Co-IP). K Co-IP analysis of HELLS ubiquitination in HEK293T cells transfected with HA-Ub, HA-Ub-K48, or HA-Ub-K63 plasmids. L HELLS protein levels were detected by Western blotting in HCC cells subjected to the indicated treatments. ***P < 0.001.