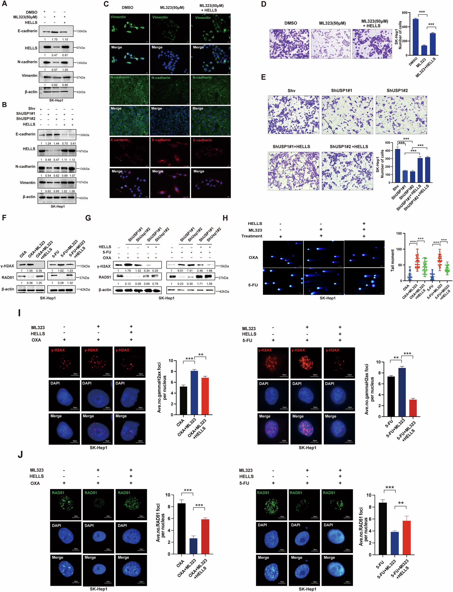
Fig. 6: USP1 induces EMT and chemotherapy-related HRR by modulating HELLS.

A–C Expression of HELLS, E-cadherin, N-cadherin, and Vimentin with different treatments was assessed by Western blotting and immunofluorescence. D, E Migration capacity was evaluated by Transwell assays. F, G Expression of γ-H2AX and RAD51 in cells with indicated treatments was analyzed by Western blotting. H Cells were harvested for comet assay following various treatments, with analysis including quantification of the tail moment (n = 60). I, J Expression of γ-H2AX and RAD51 in cells with specified treatments was further analyzed by immunofluorescent staining. **P < 0.01; ***P < 0.001.