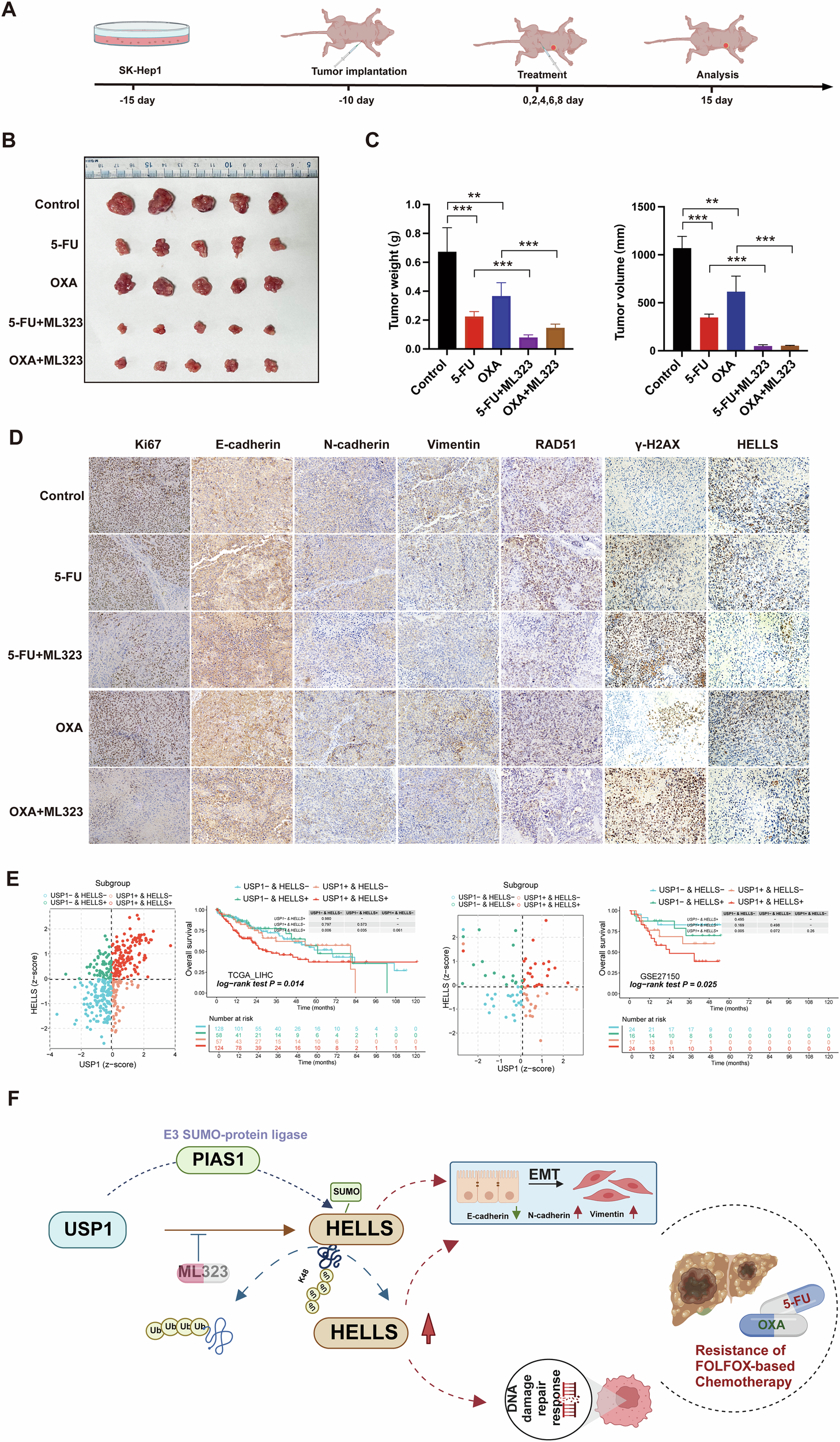
Fig. 8: USP1 depletion sensitizes chemotherapy of HCC in vivo.

A Flowchart of the xenograft tumor model and drug administration. HCC cells were injected subcutaneously into nude mice (n = 5/group). Treatments included oxaliplatin (OXA, 5 mg/kg), fluorouracil (5-FU, 20 mg/kg), PBS, and combinations with ML323 (4 mg/kg). B Representative images of xenograft tumors after various treatments. C Volume and weight measurements of xenograft tumors in different treatment groups. D Representative immunohistochemical staining results for Ki67, E-cadherin, N-cadherin, Vimentin, RAD51, HELLS, and γ-H2AX in xenograft tissues. E Survival curves for patients in different subgroups stratified by USP1/HELLS expression levels, using data from the TCGA-LIHC and GSE14520 datasets. F Graphical summary of the molecular mechanisms by which the USP1/HELLS signaling axis regulates chemotherapy sensitivity in HCC. **P < 0.01, ***P < 0.001.