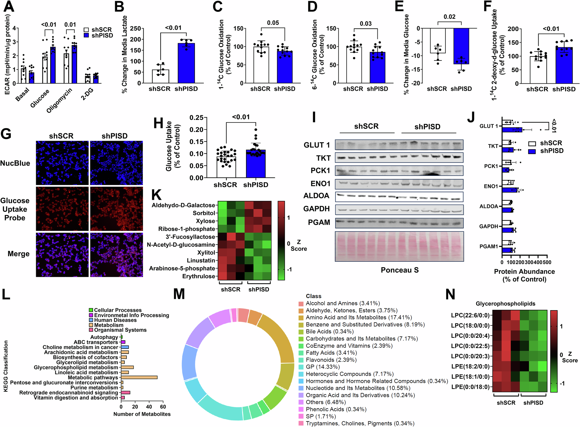
Fig. 3: Enhanced anaerobic glycolysis but reduced aerobic glycolysis in PISD silenced HEPA1-6 cells.

A Extracellular acidification rates (ECAR) during a Seahorse mitochondrial stress test were elevated in shPISD treated cells after the injection of glucose and oligomycin into the media (n = 10 per group). B Percentage change in media lactate over a 24-h period revealed shPISD treated cells generate more lactate (n = 6 per group). C 1-14C glucose oxidation was reduced in shPISD treated cells (n = 12 per group). D 6-14C glucose oxidation was reduced in shPISD treated cells (n = 12 per group). E Percentage decrease in media glucose concentration was greater in shPISD treated cells, indicating an increase in glucose uptake (n = 6 per group). F 1-14C 2-deoxy-d-glucose uptake was greater in shPISD treated cells (n = 12 for shSCR, n = 11 for shPISD). G, H Representative fluorescent images illustrating greater glucose uptake in shPISD treated cells (G) and quantification of fluorescent intensity of images presented in G (n = 25 per group) (H). I, J Western blot images illustrating shPISD treated cells have increased GLUT 1 protein abundance, while other markers of glucose metabolism were unaltered (I) and densitometry quantification of Western blot images presented in I (n = 6 per group) (J). K Heatmap of carbohydrate related metabolites that were significantly different between shSCR and shPISD treated cells (n = 3 per group). L Number of metabolites in each KEGG classification that were significantly different between shSCR and shPISD treated cells. M Percentage of significantly different metabolites within each class. N Heatmap of significantly different glycerophospholipids between shSCR and shPISD treated cells (n = 3 per group). The data are presented as means ± S.D.