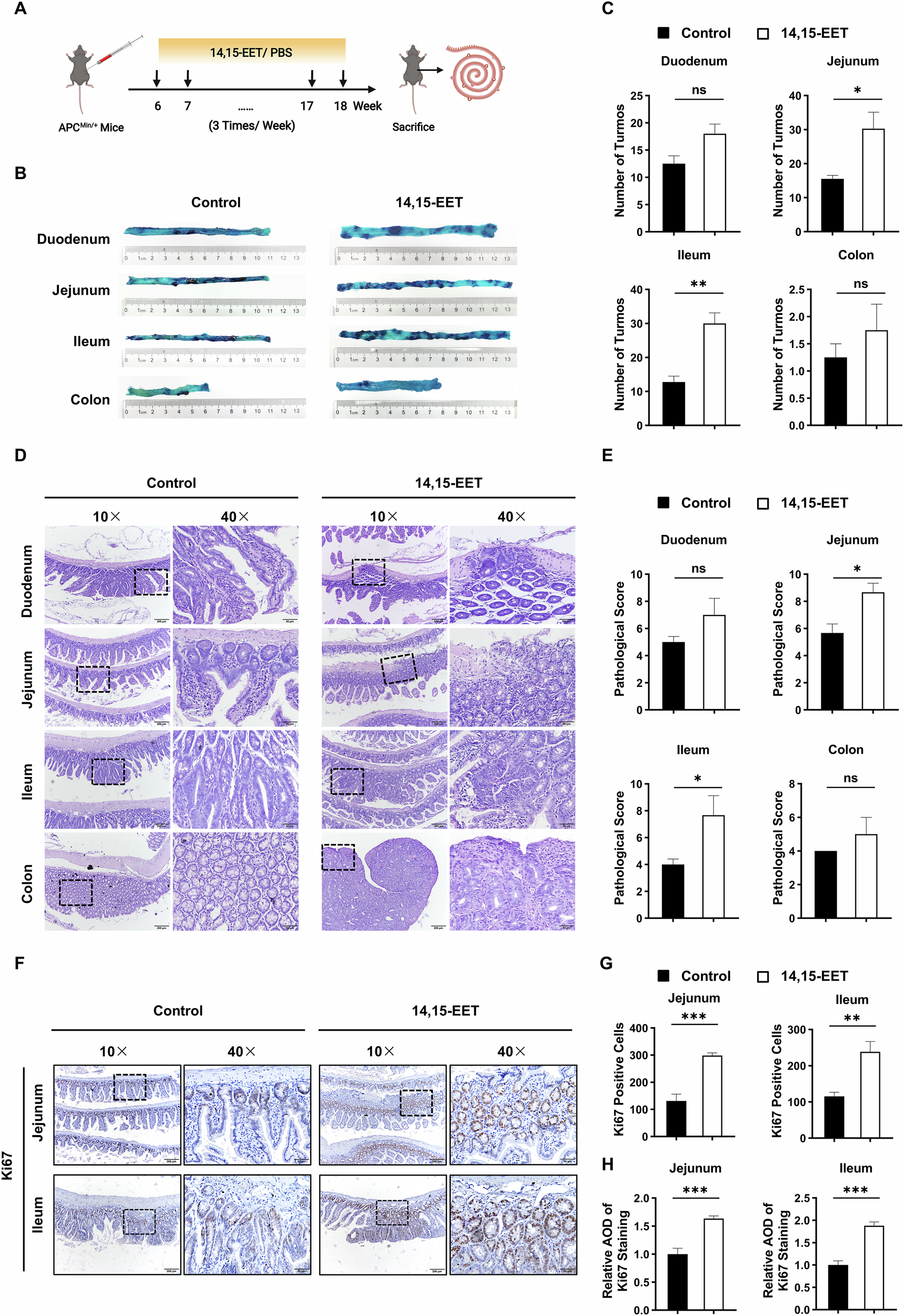
Fig. 3: 14, 15-EET promotes the progression of intestinal adenomas in ApcMin/+ mice.

A The schematic diagram for 14,15-EET (30 μg/kg, thrice weekly, intraperitoneal injection) treated ApcMin/+ mice and observe the intestinal adenoma growth. B Methylene blue staining of intestinal adenoma. C Number of tumors in duodenum, jejunum, ileum and colon. D H&E staining and E Pathological score of duodenum, jejunum, ileum and colon in ApcMin/+ mice. F Ki67 immunohistochemical staining, G Ki67 positive cells and H Relative AOD of Ki67 staining of jejunum and ileum in ApcMin/+ mice. The results are presented as mean ± SEM (n = 4 per group; ns P å 0.05, * P < 0.05, ** P < 0.01, *** P < 0.001; 10× scale bar: 200 μm, 40× scale bar: 50 μm).