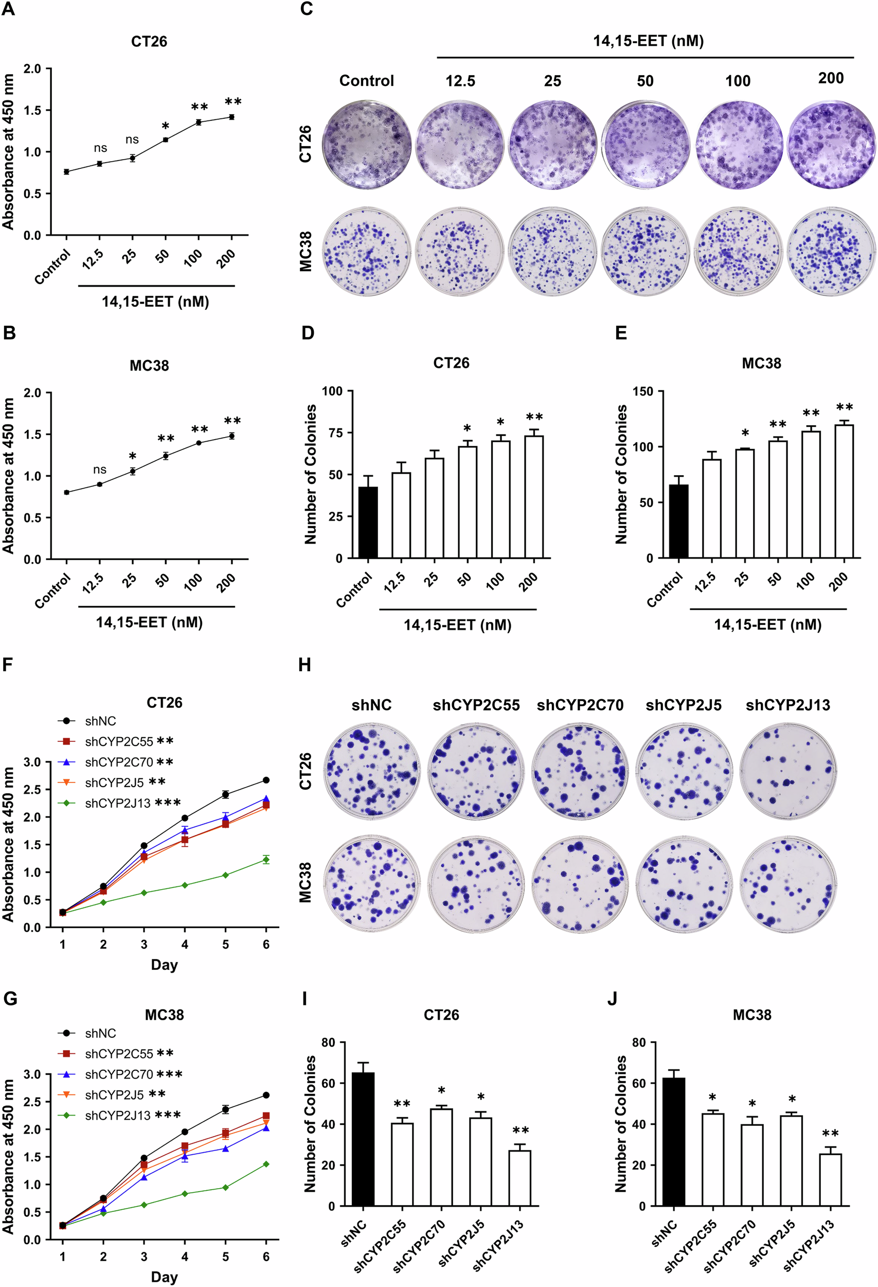
Fig. 4: 14, 15-EET contribute to proliferation of colorectal cancer in vitro.

A, B CCK-8 assay was used to detect the proliferation of CT26 and MC38 cells induced by 14,15-EET. C–E Colony formation assay was used to detect the colony forming ability of CT26 and MC38 cells induced by 14,15-EET. CT26 and MC38 cells were then transfected with shNC or shCYPs (shCYP2C55, shCYP2C70, shCYP2J5 and shCYP2J13) for 48 h. F, G The proliferation ability in CRC cells was evaluated by CCK-8 assay for 6 days after shRNA transfection. H–J The colony forming ability in in CRC cells was measured by colony formation assay after 48 h shRNA transfection. The results are presented as mean ± SEM (n = 3 per group, * P < 0.05, ** P < 0.01 and *** P < 0.001). The statistical significance of two groups was determined using t-test.