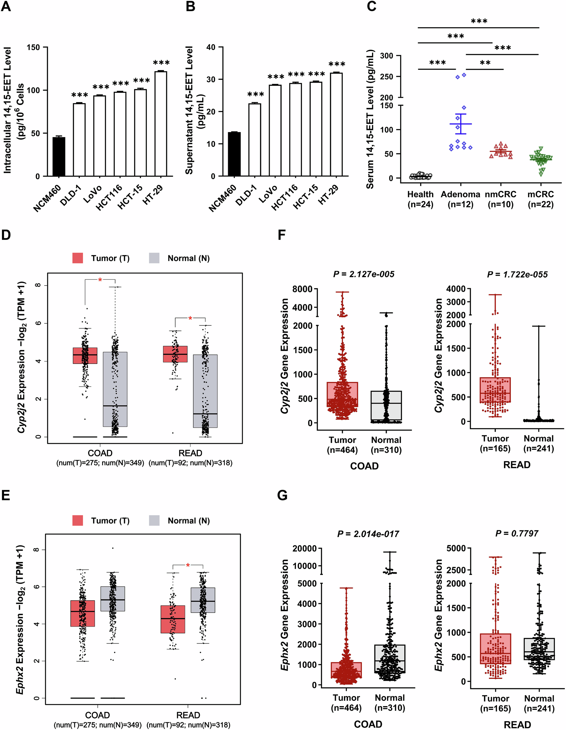
Fig. 6: 14, 15-EET and its synthetic enzyme CYP2J2 increased in adenoma and CRC patients.

A, B Intracellular and supernatant 14,15-EET level in CRC cell lines (DLD-1, LoVo, HCT116, HCT-15, and HT-29). C Serum 14,15-EET level in intestinal adenoma (n = 12), non-metastatic CRC (nmCRC, n = 10), metastatic CRC (mCRC, n = 22) patients and healthy donors (n = 24). The results are presented as mean ± SEM (** P < 0.01, *** P < 0.001). Human Cyp2j2 and Ephx2 gene expression in COAD and READ were analyzed (D, E) using GEPIA2 (match TCGA normal and GTEx data); F, G using TNMplot (from GEO, GTex, TCGA, and TARGET databases). Log2 (TPM + 1) was used for the log scale in GEPIA2.