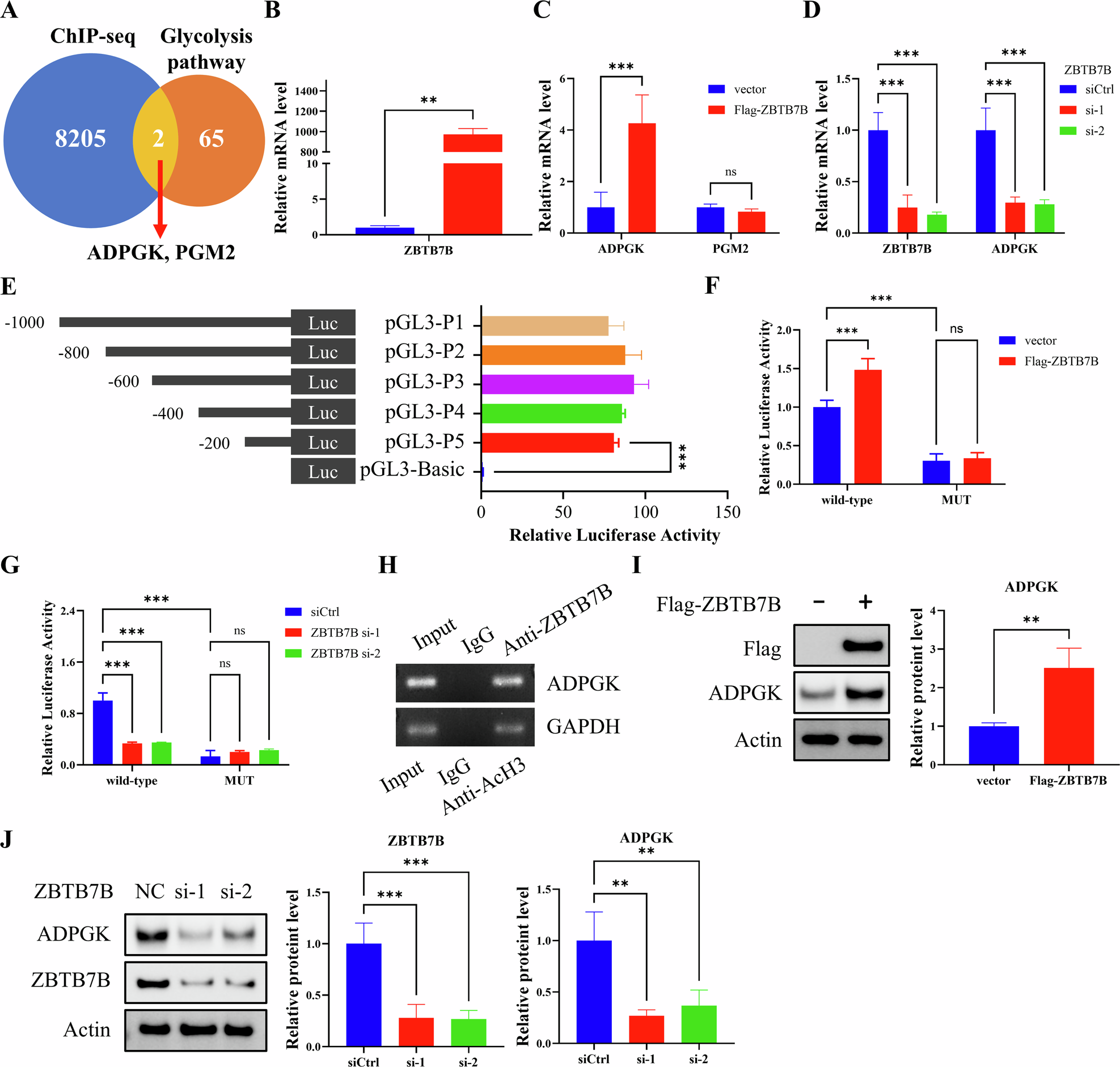
Fig. 3: ZBTB7B transcriptionally activates ADPGK expression in LUAD cells.

A Venn diagram showing overlap between ZBTB7B ChIP-seq target genes and glycolysis-related gene sets. B, C qRT-PCR analysis showing the impact of ZBTB7B overexpression on the mRNA levels of ADPGK and PGM2 in A549 cells. D qRT-PCR analysis showing the efficiency of ZBTB7B knockdown and its impact on the mRNA levels of ADPGK. E Schematic of truncated ADPGK promoter constructs (P1–P5) fused to luciferase and their corresponding luciferase activities in A549 cells. F, G Luciferase reporter assay results demonstrate the effects of ZBTB7B overexpression or knockdown on the activity of wild-type and mutated ADPGK promoter. H ChIP-PCR assay confirming that ZBTB7B binds to the ADPGK promoter in A549 cells. Anti-Histone H3 (ActH3) served as a positive control. I, J Western blot analysis demonstrates the effect of ZBTB7B overexpression or knockdown on the ADPGK expression in A549 cells. Data are presented as mean ± SD of at least three independent experiments. ns p > 0.05, **p < 0.01, ***p < 0.001.