Abstract
Lung adenocarcinoma, the predominant type of non-small cell lung cancer, is associated with poor survival outcomes due to late-stage diagnosis, resistance to therapy, and lack of effective metabolic-targeted strategies. Increased glycolysis is a hallmark of LUAD progression, yet the upstream transcriptional and post-translational regulators of glycolytic enzymes remain incompletely defined. This study aims to clarify the molecular mechanisms through which transcription factors and ubiquitin ligases coordinate glycolytic activation and tumor progression in LUAD. We identified ZBTB7B as a transcriptional activator of the non-canonical glycolytic enzyme ADPGK. ZBTB7B expression was significantly increased in LUAD tissues and cell lines, associated with poor prognosis, and enhanced proliferation, migration, and glycolytic flux in an ADPGK-dependent manner. Mechanistically, the E3 ubiquitin ligase NEDD4 directly interacted with ZBTB7B, mediating its ubiquitination at K450 and proteasomal degradation, thereby suppressing ADPGK expression and glycolysis. NEDD4 overexpression suppressed LUAD growth both in vitro and in vivo, effects that were reversed by ZBTB7B restoration. Collectively, this work reveals a novel NEDD4/ZBTB7B/ ADPGK axis that integrates transcriptional and post-translational regulation of glycolysis, offering potential therapeutic targets for metabolic intervention in LUAD.

Similar content being viewed by others
Introduction
Lung adenocarcinoma (LUAD) is the most prevalent type of non-small cell lung cancer (NSCLC), accounting for approximately 40% of all lung cancer cases globally [1]. For early-stage LUAD patients, the primary treatment remains surgical excision combined with chemotherapy or radiotherapy. However, LUAD is frequently diagnosed at an advanced or metastatic stage, rendering surgical intervention unfeasible. For these patients, systemic therapies, including platinum-based chemotherapy and targeted inhibitors such as EGFR or ALK antagonists, remain the primary treatment options [2]. Although these treatments initially offer clinical benefits, most patients eventually develop acquired resistance within 6–12 months [3]. These limitations highlight the urgent need for improved therapeutic strategies and a comprehensive understanding of the molecular mechanisms driving LUAD progression.
Metabolic reprogramming, particularly the enhancement of glycolysis, plays a central role in tumor progression and resistance to therapy [4, 5]. Previous studies suggest that ALYREF enhances bladder cancer cell proliferation through PKM2-mediated glycolysis [6], whereas KCNK1 promotes breast cancer cell proliferation and metastasis by activating lactate dehydrogenase A [7]. Similarly, POU2F1 enhances the transcription of aldolase A, thereby promoting proliferation and oxaliplatin resistance in colon cancer [8]. In lung cancer, fascin drives tumor growth and metastasis by augmenting glycolysis via PFKFB3 upregulation [9]. Although the enzymatic machinery underlying glycolysis has been extensively studied, emerging evidence highlights the critical importance of transcriptional regulation in its aberrant activation in cancer [10, 11]. Key transcription factors such as c-Myc, HIF, and p53 have been identified as central regulators of glycolysis [12,13,14]. Therefore, elucidating upstream transcriptional regulators of glycolytic reprogramming may reveal novel therapeutic targets to overcome drug resistance and suppress LUAD progression.
As a member of the POK (POZ and Krüppel) family of transcription factors, ZBTB7B was initially recognized for its essential role in T cell lineage commitment and development [15, 16]. It has also been demonstrated to encourage the development of brown fat and the formation of cold-induced beige fat by activating thermogenic genes in adipocytes [17]. More recently, the impact of ZBTB7B on various cancers has been investigated. ZBTB7B is highly expressed in breast cancer, where it contributes to tumor malignancy [18], and it serves as a high-risk marker in gastric cancer, correlating with immune cell infiltration [19]. In contrast, ZBTB7B inhibits the initiation of hepatocellular carcinoma by suppressing c-Jun expression and activity [20]. Despite these insights, the precise mechanisms by which ZBTB7B modulates tumor progression remain incompletely understood, and further studies are warranted to clarify its context-specific functions in LUAD.
This study reveals that ZBTB7B promotes LUAD progression by transcriptionally activating genes involved in glycolysis. Through integrative analyses, we identified ADPGK (ADP-dependent glucokinase) as a direct transcriptional target of ZBTB7B, mediating its pro-glycolytic and pro-tumorigenic effects. Furthermore, we researched the impact of NEDD4, an E3 ubiquitin ligase, on the ubiquitination and stability of ZBTB7B protein. Our results reveal that NEDD4 suppresses glycolysis and tumor progression by promoting proteasomal degradation of ZBTB7B, thereby downregulating ADPGK expression. Collectively, these findings uncover a novel NEDD4/ZBTB7B/ ADPGK regulatory axis and highlight its functional significance in LUAD progression.
Materials and Methods
Cell culture
BEAS-2B (human bronchial epithelial) cells and human LUAD cell lines (SPC-A1, PC9, H292, H1975, A549, and H1299) were cultured in Roswell Park Memorial Institute (RPMI) 1640 medium (Gibco) supplemented with 10% fetal bovine serum (FBS; Gibco) and 1% penicillin-streptomycin (Gibco) at 37 °C in a humidified atmosphere containing 5% CO₂. Cells were routinely tested for mycoplasma contamination and used within 15 passages after thawing. Authentication of the cell lines was confirmed through short tandem repeat (STR) analysis performed by Biowing Applied Biotechnology (Shanghai, China).
Crystal violet staining
Cells were seeded in 24-well plates and incubated overnight for attachment. Post-treatment, cells were fixed using 4% paraformaldehyde for 15 minutes at room temperature, and subsequently stained with 0.1% crystal violet solution for 2 minutes. Excess stain was removed by washing with distilled water. After air-drying, stained cells were solubilized in 10% acetic acid, and absorbance was measured at 590 nm with a microplate reader (ThermoFisher Scientific Varioshkan LUX).
EdU staining
EdU staining was performed using the EdU Imaging Kit (APExBio, #K1075) according to the manufacturer’s protocol. Cells were incubated with 10 μM EdU for 2 hours at 37 °C, then fixed with 4% paraformaldehyde and permeabilized using 0.5% Triton X-100. EdU incorporation was identified using a copper-catalyzed click reaction with Cy3 Azide. Hoechst 33342 was used to counterstain the nuclei. A fluorescence microscope (ThermoFisher Scientific EVOS M5000) was used to image the stained cells.
Wound healing assay
Cells were cultured in 6-well plates until reaching 90–100% confluence. A linear wound was introduced by scratching the cell monolayer with a sterile 200 μL pipette tip. Detached cells were removed by washing twice with phosphate-buffered saline (PBS), and fresh medium containing 1% FBS was added. Wound area images were captured at specified intervals using an Olympus CKX53 phase-contrast microscope.
Plasmid and siRNA transfection
Plasmids and siRNAs were transfected following the manufacturer’s instructions using MegaTran 2.0 plasmid DNA transfection reagent (Origene, #TT210003) or siTran 2.0 siRNA transfection reagent (Origene, # TT210001). Cells were seeded to reach 60–70% confluence at the time of transfection. For plasmid transfection, DNA–lipid complexes were prepared in FBS-free DMEM (Gibco) and added to cells for 12 h before replacing with fresh medium. For siRNA transfection, siRNAs were diluted in Opti-MEM and mixed with transfection reagent, then added to cells and incubated for 48 hours. RT-qPCR or western blot was used to verify knockdown or overexpression efficiency. pCMV-NEDD4-3×HA-Neo and pLV3-CMV-ZBTB7B-3×FLAG-Neo plasmids were purchased from MiaoLing Plasmid Platform.
Immunoprecipitation (IP) and western blot analysis
For immunoprecipitation, cells were lysed on ice for 30 minutes using NP-40 lysis buffer (1% NP-40, 50 mM Tris-HCl pH 7.4, 150 mM NaCl). Lysates were cleared by centrifugation at 12,000 × g for 20 minutes at 4 °C. Supernatants were incubated overnight at 4 °C with indicated antibodies or control IgG under gentle rotation, followed by incubation with Protein A/G magnetic beads (Yeasen) for 8 hours. The beads were washed thrice with lysis buffer, and the bound proteins were eluted by boiling in SDS loading buffer.
For western blot analysis, protein concentration was measured using the BCA assay (Elabscience). Equal amounts of protein were separated by SDS-PAGE and transferred to PVDF membranes. Membranes were blocked with 5% non-fat milk in TBST (TBS with 0.1% Tween-20) for 1 hour at room temperature, then incubated overnight at 4 °C with the following primary antibodies: ZBTB7B (#11341-1-AP, Proteintech), ADPGK (#15639-1-AP, Proteintech), NEDD4 (#R26203, Zenbio), β-Actin (#R380624, Zenbio), HA (#51064-2-AP, Proteintech), Flag (#66008-4-lg, Proteintech), and ubiquitin (#10201-2-AP, Proteintech). Membranes were incubated with HRP-conjugated secondary antibodies (Proteintech) for 1 hour at room temperature. Protein bands were visualized using enhanced chemiluminescence (Yeasen) and imaged with a BioRad ChemiDoc MP digital gel image analysis system.
Reverse transcription-quantitative polymerase chain reaction (RT-qPCR)
Total RNA was isolated with TRIzol reagent (Invitrogen) following the manufacturer’s instructions. RNA concentration and purity were measured by spectrophotometry (NanoDrop). cDNA was synthesized using the M5 Sprint qPCR RT kit with gDNA remover (Mei5bio, Beijing, China; #MF949-01). Quantitative PCR was conducted using M5 Hiper Realtime Super Mix with High Rox (Mei5bio, #MF013-505) on a QuantStudio Dx Real-Time PCR System (ThermoFisher Scientific). The 2^−ΔΔCt method was employed to calculate the relative expression levels of target genes. Actin served as the internal control. Primer sequences are listed in Supplementary Table 1.
Dual luciferase reporter assay
Cells were co-transfected with firefly luciferase reporter plasmids containing the promoter region of ADPGK, along with a Renilla luciferase control plasmid (pRL-TK). Luciferase activity was assessed after 48 hours using the Dual-Luciferase Reporter Assay System (Promega) following the manufacturer’s guidelines. Firefly luciferase activity was normalized to Renilla luciferase activity to account for transfection efficiency.
Chromatin immunoprecipitation (ChIP)
Chromatin immunoprecipitation (ChIP) was conducted using the SimpleChIP Enzymatic Chromatin IP Kit (Cell Signaling Technology) according to the manufacturer’s instructions. Cells were cross-linked with 1% formaldehyde for 10 minutes at room temperature, followed by quenching with 125 mM glycine. Nuclei were isolated, and chromatin was digested with micrococcal nuclease, followed by sonication to achieve DNA fragments of 200-500 bp. Chromatin was sheared and subjected to overnight immunoprecipitation at 4 °C with rotation, using either an anti-ZBTB7B antibody or control IgG. DNA–protein complexes were pulled down with Protein A/G magnetic beads, and cross-links were reversed by incubation at 65 °C. DNA was purified and amplified by PCR. Primer sequences are listed in Supplementary Table 1.
Measurement of glucose consumption, lactate secretion, and ATP production
Cells were seeded in 6-well plates and allowed to reach 70% confluence. For glucose and lactate measurements, culture medium was collected after 24 h and centrifuged to remove debris. Glucose consumption and lactate secretion were measured using the Glucose Colorimetric Assay Kit and Lactic Acid Colorimetric Assay Kit (Elabscience), following the manufacturer’s guidelines. Absorbance was measured at the recommended wavelengths using a microplate reader (ThermoFisher Scientific Varioshkan LUX), and values were normalized to cell number.
Intracellular ATP levels were assessed with the Enhanced ATP Assay Kit (Beyotime). Cells were lysed in lysis buffer, and luminescence was measured with a microplate reader. ATP concentrations were calculated from a standard curve and normalized to protein content determined by the BCA assay.
Immunofluorescence assay
Cells were seeded on glass coverslips in 24-well plates and allowed to adhere overnight. Post-treatment, cells were fixed using 4% paraformaldehyde for 15 minutes at room temperature, and then permeabilization with 0.2% Triton X-100 in PBS for 10 minutes. Cells were blocked with 5% bovine serum albumin (BSA) in PBS for 1 hour after washing, then incubated with primary antibodies diluted in blocking buffer overnight at 4 °C. Cells were washed the next day and incubated with fluorophore-conjugated secondary antibodies (Proteintech, #RGAR004, #RGAM002) for 1 hour at room temperature in the dark. Nuclei were counterstained with DAPI for 5 min. Coverslips were mounted with antifade mounting medium and imaged using a confocal microscope (Leica Stellaris 5).
Transcriptomic (RNA-seq) analysis
RNA-sequencing analysis was performed by Wuhan IGeneBook Biotechnology CO., LTD.
Construction of stable cell lines
The full-length NEDD4 and ZBTB7B sequences were inserted into pLV-EF1α-Bsd or pCDH-CMV-puro plasmids, respectively. To generate stable cell lines, lentiviral particles were produced by co-transfecting HEK293T cells with the recombinant plasmid and packaging plasmids (psPAX2 and pMD2.G). Viral supernatants were harvested 72 hours after transfection and filtered using a 0.45 μm membrane. A549 cells were infected with viral supernatant with polybrene (Sigma) for 24 hours, followed by selection with either puromycin or Blasticidin S. Expression of the transgene was verified using western blot. Primer sequences are listed in Supplementary Table 1.
Xenograft mice model
Four-week-old male BALB/c nude mice were subcutaneously injected with 3 × 106 cells suspended in 100 μL PBS into the flank, or injected with 1 × 106 cells via the tail vein. At the endpoint, mice were euthanized by carbon dioxide, and tumors and lungs were excised. Tumor volume was calculated as (length × width²)/2. The study was conducted under the approval of the Ethics Committee of the First Affiliated Hospital of Nanchang University (protocol code CDYFY-IACUC-202501GR043). All experiments were performed in accordance with the approved protocol and guidelines. The researcher was blinded to the group allocations throughout the experiment.
Immunohistochemistry (IHC) staining
Immunohistochemical staining of xenografted tumors was performed by Wuhan ServiceBio Technology Co., Ltd.
Statistical Analysis
Statistical analyses were performed using GraphPad Prism software. Data are presented as mean ± standard deviation (SD). For comparisons among multiple groups, one-way ANOVA was used. Differences between the two groups were assessed using an unpaired two-tailed Student’s t-test. A p-value < 0.05 was considered statistically significant.
Results
Upregulated ZBTB7B expression promotes glycolysis and progression of LUAD
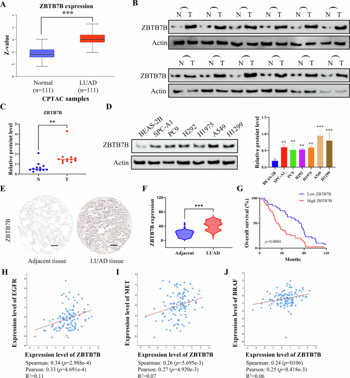
To investigate the expression pattern of ZBTB7B in LUAD, we first analyzed proteomic data from the CPTAC dataset. As shown in Fig. 1A, ZBTB7B protein levels were significantly higher in LUAD tissues (n = 111) compared to matched normal tissues (n = 111). To validate this observation, we performed Western blot analysis on paired LUAD and adjacent normal tissue samples. ZBTB7B protein expression was consistently elevated in tumor tissues compared to the corresponding normal tissues (Fig. 1B, C). We next examined ZBTB7B expression in a panel of LUAD cell lines (SPC-A1, PC9, H292, H1975, A549, and H1299) and a normal bronchial epithelial cell line (BEAS-2B). As shown in Fig. 1D, ZBTB7B expression was significantly elevated in all LUAD cell lines compared to BEAS-2B cells. We further detected ZBTB7B expression in LUAD and adjacent tissues with microarray, which revealed significantly higher ZBTB7B expression in LUAD tissues than that in adjacent normal tissues (Fig. 1E, F). Then, the LUAD tissue samples were stratified into two groups, according to high or low ZBTB7B expression, and Kaplan–Meier survival analysis indicated that elevated ZBTB7B expression was associated with unfavorable patient prognosis (Fig. 1G). To shed light on the inherent biological mechanisms, the CPTAC database was interrogated for co-expressed genes of ZBTB7B. Epidermal growth factor receptor (EGFR), Mesenchymal-epithelial transition (MET), and Serine/threonine-protein kinase B-raf (BRAF) are well-established biomarkers for LUAD that drive tumor growth and metastasis [21]. The protein co-expression analysis unveiled a positive correlation between the expression levels of EGFR, MET, BRAF, and ZBTB7B (Fig. 1H–J). These results indicate that ZBTB7B expression is upregulated in LUAD and associates with poor prognosis and tumorigenesis.
A Box plot illustrating ZBTB7B expression levels in normal lung tissues (n = 111) and LUAD tissues (n = 111) using CPTAC datasets. B Western blot analysis of ZBTB7B protein levels in paired LUAD tumor tissues (T) and adjacent normal tissues (N) from 12 patients. C Quantification of ZBTB7B protein levels from Western blots in (B). D Western blot was conducted to assess ZBTB7B expression in the human bronchial epithelial cell line (BEAS-2B) and various LUAD cell lines (SPC-A1, PC9, H292, H1975, A549, and H1299). The right panel shows densitometric quantification relative to BEAS-2B. E Representative immunohistochemical staining of ZBTB7B in LUAD microarray. Scale bar = 400 μm. F Quantitative analysis of immunohistochemistry staining scores in LUAD microarray. G Kaplan–Meier survival analysis illustrating overall survival of LUAD patients stratified by ZBTB7B expression. (H-J) Correlation of EGFR, MET, BRAF and ZBTB7B expression in CPTAC database. Data are presented as mean ± SD of at least three independent experiments. **p < 0.01, ***p < 0.001.
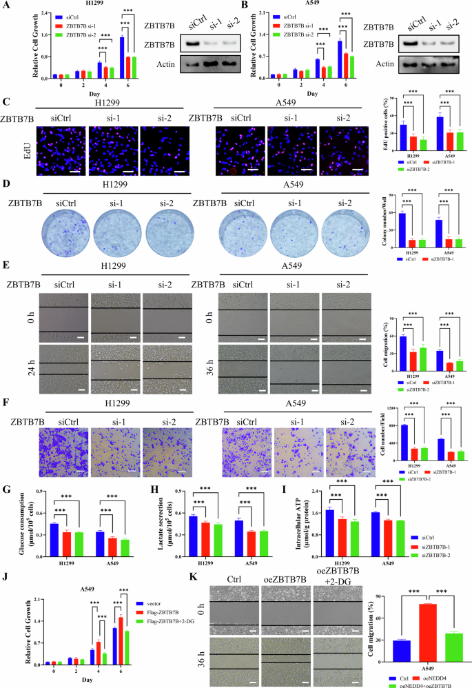
To investigate the functional role of ZBTB7B in LUAD, we first assessed its effect on cell proliferation. Knockdown of ZBTB7B using two independent siRNAs significantly suppressed cell growth in H1299 and A549 cells compared to scramble siRNA (Fig. 2A, B). These findings were further supported by EdU incorporation assays, which revealed a marked reduction in DNA synthesis upon ZBTB7B knockdown in H1299 and A549 cells (Fig. 2C). Furthermore, ZBTB7B knockdown also impaired the colony formation ability of H1299 and A549 cells (Fig. 2D). We next examined whether ZBTB7B affects cell migration using wound healing assays and transwell assays. As shown in Fig. 2E, F, knockdown of ZBTB7B impaired the migratory ability of both H1299 and A549 cells, as indicated by reduced wound closure and migrated cells. To identify pathways affected by ZBTB7B, we performed RNA sequencing following ZBTB7B knockdown. A total of 2570 genes were upregulated, and 2387 genes were downregulated (Fig. S1A). KEGG pathway enrichment analysis of the differentially expressed genes revealed significant downregulation of glycolysis/gluconeogenesis-related genes (Fig. S1B), suggesting a role for ZBTB7B in metabolic regulation. Consistent with this, ZBTB7B knockdown significantly reduced glucose consumption, lactate secretion, and intracellular ATP levels in both H1299 and A549 cells (Fig. 2G–I). Treatment with the glycolysis inhibitor 2-DG effectively attenuates ZBTB7B overexpression-induced increases in cell proliferation and migration (Fig. 2J, K). These findings indicate that ZBTB7B promotes LUAD cell proliferation, migration, and glycolytic activity.
(A, B) Crystal violet staining illustrates the growth of H1299 and A549 cells following ZBTB7B knockdown. Representative Western blot images on the right confirm ZBTB7B knockdown efficiency. C EdU staining demonstrates cell proliferation in H1299 and A549 cell lines after ZBTB7B knockdown. Scale bar = 100 μm. D Crystal violet staining shows colony formation ability in H1299 and A549 cell lines after ZBTB7B knockdown. E, F Wound healing assay and transwell assay showing the migration capacity of H1299 and A549 cells after ZBTB7B knockdown. Scale bar = 200 μm. G–I The effects of ZBTB7B knockdown on glucose consumption, lactate secretion, and intracellular ATP production were assessed in H1299 and A549 cells, and were measured upon ZBTB7B knockdown. J Cell growth curves showing the growth of A549 cells upon ZBTB7B overexpression and 2-DG treatment. K Wound healing assay showing migration ability of A549 cells upon ZBTB7B overexpression and 2-DG treatment. Scale bar = 200 μm. Data are presented as mean ± SD of at least three independent experiments. ***p < 0.001.
ZBTB7B activates ADPGK transcription to enhance glycolysis
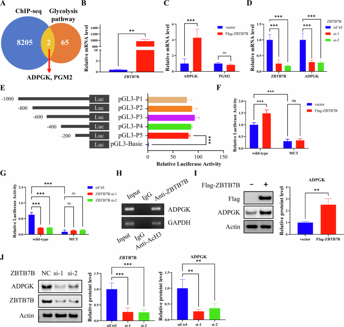
To elucidate the transcriptional mechanism by which ZBTB7B regulates glycolysis, we integrated ChIP-seq data with genes involved in the glycolysis pathway. This analysis identified two overlapping candidates: ADPGK and PGM2 (Fig. 3A). Quantitative PCR analysis revealed that ZBTB7B overexpression significantly increased ADPGK mRNA levels, respectively, while PGM2 expression remained unchanged (Fig. 3B, C). Conversely, ZBTB7B knockdown decreased ADPGK mRNA levels (Fig. 3D). To determine whether ZBTB7B directly regulates ADPGK transcription, we performed luciferase reporter assays using a series of ADPGK promoter truncations. The truncation of –200 to 0 bp region of the ADPGK promoter resulted in a significant decrease of luciferase activity (Fig. 3E), indicating the presence of a responsive element in this region. Next, the JASPAR database was used to predict whether there are binding sites of ZBTB7B on this region of the ADPGK promoter. As shown in Supplemental Fig. 2, −169 to −160 bp is the predicted binding site for ZBTB7B, which was then mutated to GTTGGCGGCA. Luciferase reporter assay showed that overexpression of ZBTB7B significantly increased activity of the wild-type ADPGK promoter but not the mutant construct (Fig. 3F). Conversely, ZBTB7B knockdown significantly reduced promoter activity in the wild-type construct, with no effect on the mutant promoter (Fig. 3G). Chromatin immunoprecipitation (ChIP) assay confirmed that ZBTB7B directly binds to the predicted region of ADPGK promoter (Fig. 3H). Consistent with this, overexpression of ZBTB7B also increased ADPGK protein levels (Fig. 3I), whereas ZBTB7B knockdown led to a significant reduction in ADPGK expression (Fig. 3J). These results demonstrate that ZBTB7B directly binds to and activates the ADPGK promoter, thereby upregulating ADPGK expression in LUAD cells.
A Venn diagram showing overlap between ZBTB7B ChIP-seq target genes and glycolysis-related gene sets. B, C qRT-PCR analysis showing the impact of ZBTB7B overexpression on the mRNA levels of ADPGK and PGM2 in A549 cells. D qRT-PCR analysis showing the efficiency of ZBTB7B knockdown and its impact on the mRNA levels of ADPGK. E Schematic of truncated ADPGK promoter constructs (P1–P5) fused to luciferase and their corresponding luciferase activities in A549 cells. F, G Luciferase reporter assay results demonstrate the effects of ZBTB7B overexpression or knockdown on the activity of wild-type and mutated ADPGK promoter. H ChIP-PCR assay confirming that ZBTB7B binds to the ADPGK promoter in A549 cells. Anti-Histone H3 (ActH3) served as a positive control. I, J Western blot analysis demonstrates the effect of ZBTB7B overexpression or knockdown on the ADPGK expression in A549 cells. Data are presented as mean ± SD of at least three independent experiments. ns p > 0.05, **p < 0.01, ***p < 0.001.
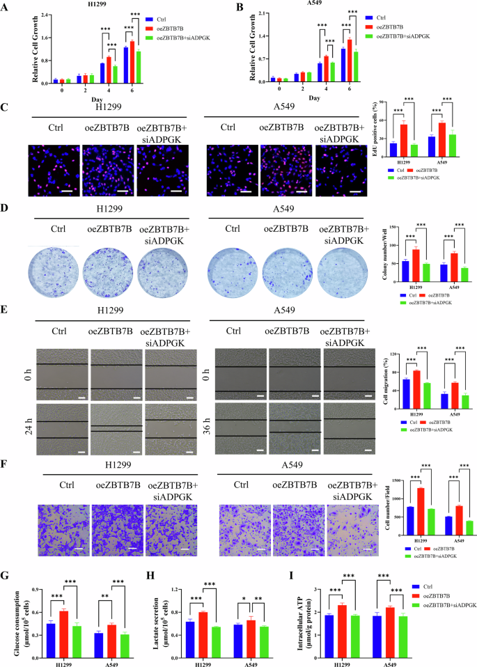
To investigate whether ADPGK mediates the pro-tumorigenic effects of ZBTB7B, we examined the impact of ADPGK knockdown on ZBTB7B-induced phenotypes in LUAD cells. Overexpression of ZBTB7B significantly enhanced cell proliferation in both H1299 and A549 cells, while co-transfection with ADPGK siRNA reversed this effect (Fig. 4A, B). Similarly, EdU incorporation assays and crystal violet staining showed that ZBTB7B overexpression increased DNA synthesis and promoted colony formation, which was attenuated by ADPGK knockdown (Fig. 4C, D). Wound healing assays and transwell assay revealed that ZBTB7B overexpression enhanced cell migration, whereas co-silencing of ADPGK reduced this migratory capacity in both H1299 and A549 cells (Fig. 4E, F). Consistent with these phenotypic changes, ZBTB7B overexpression significantly increased glucose consumption, lactate production, and intracellular ATP levels. These metabolic effects were substantially suppressed by ADPGK knockdown (Fig. 4G–I). Additionally, ADPGK re-expression restored glucose consumption, lactate production, and intracellular ATP levels in ZBTB7B-knockdown cells (Fig. S3A–C). These findings suggest that the oncogenic effects of ZBTB7B in LUAD are mediated through ADPGK-dependent regulation of proliferation, migration, and glycolysis.
A, B Crystal violet staining illustrates the growth of H1299 and A549 cells following ZBTB7B overexpression and ADPGK knockdown. C EdU incorporation assays demonstrate the proliferation of H1299 and A549 cells following ZBTB7B overexpression and ADPGK knockdown. Scale bar=100 μm. D Crystal violet staining shows colony formation ability in H1299 and A549 cell lines following ZBTB7B overexpression and ADPGK knockdown. E, F Wound healing assay and transwell assay demonstrating the migration capacity of H1299 and A549 cells. Scale bar = 200 μm. G–I Glucose consumption, lactate secretion, and intracellular ATP production in H1299 and A549 cells were measured by commercial kits. Data are presented as mean ± SD of at least three independent experiments. *p < 0.05, **p < 0.01, ***p < 0.001.
NEDD4 instigates ZBTB7B ubiquitination and degradation to inhibit ADPGK expression and glycolysis
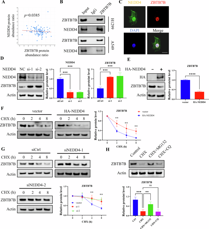
Next, we explored the mechanism underlying high ZBTB7B expression in LUAD. Surprisingly, analysis of the TCGA and GETx database revealed that there is no significant difference in ZBTB7B mRNA expression between LUAD and normal tissue (Figure S4A). Meier survival analysis indicated that ZBTB7B mRNA level was not correlated to LUAD patient prognosis (Figure S4B). These results suggest that ZBTB7B expression is regulated post-translationally in LUAD. Ubiquitination is a common post-translation modification (PTM) that regulates protein stability, and mass spectrometry analysis revealed a potential interaction between ZBTB7B and NEDD4, an E3 ligase [17]. Analysis of the CPTAC LUAD database revealed that NEDD4 protein expression correlated negatively with ZBTB7B expression (Fig. 5A). Therefore, we investigated whether NEDD4 regulated ZBTB7B expression through ubiquitination in LUAD. Co-immunoprecipitation and immunofluorescence assays revealed that NEDD4 physically interacts with ZBTB7B and co-localized in nucleus (Fig. 5B, C). Silencing of NEDD4 using two independent siRNAs significantly increased ZBTB7B protein levels, while overexpression of NEDD4 reduced ZBTB7B expression (Fig. 5D, E). Cycloheximide (CHX) chase assays showed that NEDD4 overexpression accelerated ZBTB7B degradation, whereas NEDD4 knockdown prolonged its protein half-life (Fig. 5F, G). Treatment with the proteasome inhibitor MG132, but not the lysosome inhibitor chloroquine (CQ), rescued ZBTB7B from CHX-induced degradation, indicating that ZBTB7B is degraded through the proteasomal pathway (Fig. 5H).
A Correlation between ZBTB7B and NEDD4 protein abundance was analyzed using CPTAC LUAD proteomic data. B Interaction between ZBTB7B and NEDD4 in H1299 and A549 cells was examined by co-IP assay. IgG served as a negative control. C Cellular localization of ZBTB7B and NEDD4 was examined by immunofluorescence analysis. Scale bar = 20 μm. D Western blot analysis of ZBTB7B expression following NEDD4 knockdown. E Western blot analysis of ZBTB7B levels following NEDD4 overexpression. F ZBTB7B stability following NEDD4 overexpression was determined by CHX chase assay. G ZBTB7B stability following NEDD4 knockdown was determined by CHX chase assay. H Western blot analysis of ZBTB7B expression following CHX treatment in the presence of MG132 or chloroquine (CQ). Data are presented as mean ± SD of at least three independent experiments. ns p > 0.05, **p < 0.01, ***p < 0.001.
To further confirm NEDD4-mediated ubiquitination of ZBTB7B, we performed ubiquitination assays. Compared to BEAS-2B cells, ZBTB7 B cells exhibited lower levels of ubiquitination in LUAD cell lines (Fig. 6A). NEDD4 knockdown reduced ZBTB7B ubiquitination, while overexpression of NEDD4 enhanced it (Fig. 6B, C). While TRIM25 and IRF2BP1 are predicted as potential E3 ligases for ZBTB7B on UbiBrowser (http://ubibrowser.bio-it.cn/ubibrowser_v3/), overexpression of neither protein had any effect on ZBTB7B ubiquitination levels (Fig. S5A, B). Notably, NEDD4 promoted K48-linked ubiquitination of ZBTB7B without affecting its K63-linked ubiquitination (Fig. 6D, E). We next aimed to identify the ubiquitination site on ZBTB7B. Lys212 and Lys450 are two potential ubiquitination sites on ZBTB7B predicated by the online PhosphoSitePlus® PTM Database [22]. Mutation of Lys450 (K450R) substantially reduced NEDD4-induced ubiquitination (Fig. 6F). In CHX chase assays, the K450R mutant exhibited increased stability compared to wild-type ZBTB7B (Fig. 6G), and NEDD4 overexpression did not enhance its ubiquitination or degradation (Fig. 6H-I). These results demonstrate that NEDD4 binds to ZBTB7B and promotes its proteasomal degradation through K450-dependent ubiquitination.
A The ubiquitination levels of ZBTB7B in BEAS-2B, H1299, and A549 cells were determined by IP and western blot. B The ubiquitination levels of ZBTB7B in H1299 cells were determined by IP and western blot after NEDD4 knockdown. C The ubiquitination levels of ZBTB7B in H1299 cells were assessed by IP and western blot after NEDD4 overexpression was determined. D, E The levels of K48-linked and K63-linked ubiquitination of ZBTB7B in H1299 cells were assessed through immunoprecipitation and western blot following NEDD4 overexpression. F Ubiquitination levels of wild-type ZBTB7B and ZBTB7B mutant were determined by IP and western blot. G Stability of wild-type ZBTB7B and ZBTB7B K450R mutant was examined by CHX chase assay. H The ubiquitination levels of ZBTB7B K450R mutant following NEDD4 overexpression were determined by IP and western blot. I Stability of ZBTB7B K450R mutant following NEDD4 overexpression was determined by CHX chase assay. Data are presented as mean ± SD of at least three independent experiments. ns p > 0.05, *p < 0.05, **p < 0.01.
NEDD4 inhibits the ZBTB7B/ADPGK axis to suppress glycolysis and LUAD progression
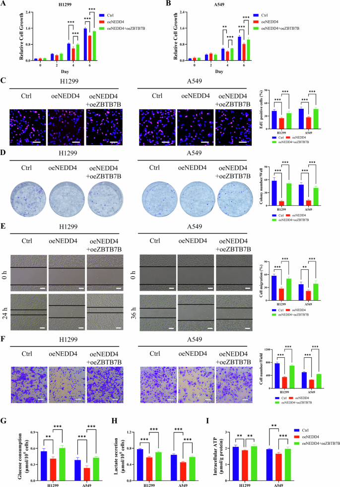
To determine whether NEDD4 suppresses LUAD progression by targeting the ZBTB7B/ADPGK axis, we first examined whether NEDD4 regulates ADPGK expression through ZBTB7B. In both H1299 and A549 cells, overexpression of NEDD4 significantly reduced ADPGK protein levels, whereas co-expression of ZBTB7B restored ADPGK expression (Fig. S6A-B). Additionally, NEDD4 overexpression inhibited the chromatin occupancy of ZBTB7B at the ADPGK promoter, which was restored by re-expression of ZBTB7B (Fig. S7A). Conversely, NEDD4 knockdown promoted the chromatin occupancy of ZBTB7B on ADPGK promoter, which is abrogated by ZBTB7B knockdown (Fig. S7B). Functionally, NEDD4 overexpression markedly suppressed cell proliferation in H1299 and A549 cells, an effect that was reversed by ZBTB7B overexpression (Fig. 7A, B). Similarly, EdU incorporation assays and crystal violet staining revealed reduced DNA synthesis and inhibited colony formation following NEDD4 overexpression, which was reversed by ZBTB7B co-expression (Fig. 7C, D). Wound healing assays and transwell assay demonstrated that NEDD4 inhibited cell migration, while ZBTB7B co-expression mitigated this effect (Fig. 7E, F). Consistent with its inhibitory effects on the ZBTB7B/ADPGK axis, NEDD4 overexpression reduced glucose consumption, lactate secretion, and intracellular ATP levels in LUAD cells. These metabolic effects were significantly reversed by co-expression of ZBTB7B (Fig. 7G–I). Together, these findings indicate that NEDD4 suppresses LUAD cell proliferation, migration, and glycolysis by targeting the ZBTB7B/ADPGK axis.
A, B Crystal violet staining illustrates the proliferation of H1299 and A549 cells following NEDD4 and ZBTB7B overexpression. C EdU staining shows the proliferation of H1299 and A549 following NEDD4 and ZBTB7B overexpression. Scale bar = 100 µm. D Crystal violet staining shows colony formation ability in H1299 and A549 cell lines following NEDD4 and ZBTB7B overexpression. E, F) Wound healing assays and transwell assay demonstrate the migration capabilities of H1299 and A549 cells following NEDD4 and ZBTB7B overexpression. Scale bar = 200 µm. G–I Glucose consumption, lactate secretion, and intracellular ATP production in H1299 and A549 cells were assessed using commercial kits. Data are presented as mean ± SD of at least three independent experiments. **p < 0.01, ***p < 0.001.
To investigate the effect of NEDD4 on tumor progression in vivo, we established a xenograft model using A549 cells with stable overexpression of NEDD4, with or without co-expression of ZBTB7B. Western blot analysis confirmed the successful construction of these cell lines (Fig. 8A). Mice injected with NEDD4-overexpressing A549 cells developed significantly smaller tumors compared to the wild-type group, as shown by reduced tumor volume and weight (Fig. 8B–D). Notably, co-expression of ZBTB7B rescued the tumor-suppressive effect of NEDD4. Immunohistochemical analysis of tumor tissues revealed decreased expression of Ki67, ADPGK, p-HK2, and GLUT1 in NEDD4-overexpressing group, indicating reduced proliferation and glycolytic activity, and this effect was reversed by ZBTB7B co-expression (Fig. 8E). Furthermore, through metastasis model, it was shown that NEDD4 overexpression reduced tumor clones in lung, which was restored by ZBTB7B co-expression (Fig. 8F, G). These findings confirm that NEDD4 suppresses LUAD tumor growth and metastasis in vivo through inhibition of ZBTB7B/ADPGK axis.
A Western blot analysis confirming NEDD4 and ZBTB7B protein expression in stable A549 cell lines. B Images of xenograft tumors derived from A549 cells (wild type, oeNEDD4, or oeNEDD4 + oeZBTB7B) in nude mice. C, D Quantification of tumor volume and tumor weight at endpoint. E IHC staining of xenograft tumor sections showing expression of NEDD4, ZBTB7B, Ki-67, ADPGK, p-HK2 and GLUT1 across the three groups. Scale bar = 100 μm. F A549 cells were injected into nude mice via the tail vein, lungs were dissected and photographed after 30 days. (G) The number of tumor clones was counted and quantified. Data are presented as mean ± SD (n = 6). *p < 0.05, **p < 0.01, ***p < 0.001.
Discussion
This study highlights a distinct role for ZBTB7B in LUAD, where it is upregulated and contributes to tumor progression predominantly through metabolic reprogramming. We show that ZBTB7B directly enhances glycolytic activity, evidenced by reduced glucose consumption, lactate secretion, and ATP production upon its depletion—while its overexpression increases glycolysis and associated proliferative and migratory capabilities, all of which are reversible by glycolysis inhibition. These results position ZBTB7B not merely as an oncogenic factor in LUAD, but specifically as a key transcriptional regulator that drives glycolytic dependence in this cancer subtype.
The hexokinase (HK) enzyme family, comprising HK1-3 and glucokinase, catalyzes the first committed step of glycolysis by phosphorylating glucose to glucose-6-phosphate [23]. ADPGK has emerged as a non-canonical glycolytic enzyme that supports cellular energy metabolism under stress conditions. Unlike HK1-3, which utilize ATP as a phosphate donor, ADPGK phosphorylates glucose using ADP, enabling metabolic flux even when ATP levels are low [24]. This unique biochemical property positions ADPGK as an important facilitator of glycolytic adaptation under hypoxic or nutrient-deprived tumor microenvironments. Although its role in cancer remains incompletely characterized, previous studies have implicated ADPGK in hematological malignancies and in conferring resistance to endoplasmic reticulum stress [25, 26]. One recent study reported that ADPGK promotes glycolysis and prostate cancer progression by activating ALDOC–AMPK signaling [27]. Our findings extend these observations by identifying ADPGK as a direct transcriptional target of ZBTB7B and a critical mediator of its pro-tumorigenic functions in LUAD. ChIP and luciferase reporter assays confirmed that ZBTB7B binds to a specific region (–200 to 0 bp) of the ADPGK promoter, enhancing its transcriptional activity. Gain- and loss-of-function experiments further demonstrated that ZBTB7B regulates ADPGK expression at both mRNA and protein levels. Knockdown of ADPGK abolished the increases in glycolysis, proliferation and migration induced by ZBTB7B overexpression. These results underscore the indispensable role of ADPGK in sustaining the glycolytic and malignant phenotype driven by ZBTB7B, and provide the first evidence that ADPGK contributes to LUAD progression through a defined transcriptional mechanism.
In addition to establishing ZBTB7B as a key transcriptional activator of ADPGK, our study demonstrates that ZBTB7B protein stability is tightly controlled by the E3 ubiquitin ligase NEDD4. NEDD4 has been reported to function as either a tumor suppressor or promoter depending on its substrates and cellular context [28]. For instance, NEDD4-mediated ubiquitination and degradation of E-cadherin promotes breast cancer metastasis [29], and NEDD4-induced ubiquitination of FOXA1 facilitates colon cancer progression [30]. Conversely, NEDD4 targets the Myc oncoprotein for degradation, thereby inhibiting cell proliferation in neuroblastoma and pancreatic cancer [31]. Increasing evidence indicates that NEDD4 also plays an important role in metabolic regulation, including modulation of GLUT1 turnover, and integration of nutrient-sensing pathways such as mTOR [32, 33]. Here, we demonstrated that NEDD4 physically interacts with ZBTB7B and promotes its proteasomal degradation via ubiquitination at K450. Both cycloheximide chase and proteasome inhibition assays confirmed that NEDD4 accelerates ZBTB7B degradation in a proteasome-dependent manner. Mutation of the K450 residue markedly attenuated NEDD4-induced ubiquitination. These data indicate that K450 is a major NEDD4-responsive residue regulating ZBTB7B stability, suggesting that its modification could play an important role in shaping tumor metabolic outputs under physiological conditions. in vivo, the K450 site may act as a regulatory sensor that integrates oncogenic signaling, nutrient availability, or stress cues to dynamically modulate ZBTB7B turnover and, consequently, ADPGK-driven glycolysis. Moreover, expression of c-Myc and AKT, known NEDD4 substrates that are associated with glycolysis [34, 35], was not altered following NEDD4 overexpression (Fig. S8A). NEDD4 knockdown also had no impact on general ubiquitination levels in H1299 cells (Fig. S8B). Our results extend the regulatory repertoire of NEDD4 by demonstrating that NEDD4 can directly tune glycolytic flux primarily through ubiquitination-mediated destabilization of ZBTB7B, thereby restraining ADPGK-driven metabolic reprogramming. This positions NEDD4 as a potential metabolic checkpoint whose loss or attenuation may amplify glycolysis-dependent tumor growth. In contrast to prior studies that have largely emphasized transcriptional or epigenetic regulation of ZBTB7B, our results highlight a new post-translational mechanism that restrains ZBTB7B-driven glycolysis and tumor progression.
Beyond mechanistic insights, our findings raise important translational questions regarding the druggability of this pathway. Therapeutically, the NEDD4/ZBTB7B/ADPGK axis offers several tractable intervention points. ADPGK, as an enzyme with a defined active site, is amenable to high-throughput screening for competitive or allosteric inhibitors, whereas ZBTB7B, although a transcription factor, may be targeted by small molecules or peptides that disrupt its DNA-binding or protein–protein interactions, or eliminated through degrader technologies such as PROTACs or molecular glues. Given that NEDD4 promotes ZBTB7B ubiquitination, stabilizing the NEDD4–ZBTB7B interface or recruiting ZBTB7B to druggable E3 ligases represents an alternative degradation strategy, while gene-silencing modalities (siRNA, ASO, CRISPRi) provide rapid means to suppress ZBTB7B or ADPGK expression. Advancing these concepts will require biochemical ADPGK assays, structural mapping of ZBTB7B interaction domains, and cellular target-engagement readouts, accompanied by combination studies with metabolic or standard-of-care agents to mitigate metabolic plasticity. Nonetheless, challenges remain, including compensatory rewiring of tumor metabolism, potential toxicities from transcription-factor targeting, limited druggability of E3 ligase activation, and systemic effects of sustained glycolytic inhibition. Addressing these hurdles through precise structural design, tumor-selective delivery, biomarker-guided patient selection, and carefully optimized dosing schedules will be essential for translating this pathway into clinically meaningful therapies.
In summary, our study identifies the NEDD4/ZBTB7B/ADPGK axis as a critical regulator of metabolic plasticity and tumor progression in LUAD. By elucidating this novel regulatory pathway, our findings provide mechanistic insights that could inform the development of metabolism-targeted therapies for LUAD.
Data availability
The data that support the findings of this study are available from the corresponding author upon reasonable request.
References
Bray F, Laversanne M, Sung H, Ferlay J, Siegel RL, Soerjomataram I, et al. Global cancer statistics 2022: GLOBOCAN estimates of incidence and mortality worldwide for 36 cancers in 185 countries. CA Cancer J Clin. 2024;74:229–63.
Meyer ML, Fitzgerald BG, Paz-Ares L, Cappuzzo F, Janne PA, Peters S, et al. New promises and challenges in the treatment of advanced non-small-cell lung cancer. Lancet. 2024;404:803–22.
Miao D, Zhao J, Han Y, Zhou J, Li X, Zhang T, et al. Management of locally advanced non-small cell lung cancer: State of the art and future directions. Cancer Commun. 2024;44:23–46.
Ge T, Gu X, Jia R, Ge S, Chai P, Zhuang A, et al. Crosstalk between metabolic reprogramming and epigenetics in cancer: updates on mechanisms and therapeutic opportunities. Cancer Commun. 2022;42:1049–82.
Wang Y, Zhang J, Shi H, Wang M, Yu D, Fu M, et al. M2 Tumor-Associated Macrophages-Derived Exosomal MALAT1 Promotes Glycolysis and Gastric Cancer Progression. Adv Sci. 2024;11:e2309298.
Wang JZ, Zhu W, Han J, Yang X, Zhou R, Lu HC, et al. The role of the HIF-1alpha/ALYREF/PKM2 axis in glycolysis and tumorigenesis of bladder cancer. Cancer Commun. 2021;41:560–75.
Hou X, Ouyang J, Tang L, Wu P, Deng X, Yan Q, et al. KCNK1 promotes proliferation and metastasis of breast cancer cells by activating lactate dehydrogenase A (LDHA) and up-regulating H3K18 lactylation. PLoS Biol. 2024;22:e3002666.
Lin J, Xia L, Oyang L, Liang J, Tan S, Wu N, et al. The POU2F1-ALDOA axis promotes the proliferation and chemoresistance of colon cancer cells by enhancing glycolysis and the pentose phosphate pathway activity. Oncogene. 2022;41:1024–39.
Lin S, Li Y, Wang D, Huang C, Marino D, Bollt O, et al. Fascin promotes lung cancer growth and metastasis by enhancing glycolysis and PFKFB3 expression. Cancer Lett. 2021;518:230–42.
Kant R, Manne RK, Anas M, Penugurti V, Chen T, Pan BS, et al. Deregulated transcription factors in cancer cell metabolisms and reprogramming. Semin Cancer Biol. 2022;86:1158–74.
Ni X, Lu CP, Xu GQ, Ma JJ. Transcriptional regulation and post-translational modifications in the glycolytic pathway for targeted cancer therapy. Acta Pharmacol Sin. 2024;45:1533–55.
Li M, Yu J, Ju L, Wang Y, Jin W, Zhang R, et al. USP43 stabilizes c-Myc to promote glycolysis and metastasis in bladder cancer. Cell Death Dis. 2024;15:44.
Dong S, Liang S, Cheng Z, Zhang X, Luo L, Li L, et al. ROS/PI3K/Akt and Wnt/beta-catenin signalings activate HIF-1alpha-induced metabolic reprogramming to impart 5-fluorouracil resistance in colorectal cancer. J Exp Clin Cancer Res. 2022;41:15.
Bensaad K, Tsuruta A, Selak MA, Vidal MN, Nakano K, Bartrons R, et al. TIGAR, a p53-inducible regulator of glycolysis and apoptosis. Cell. 2006;126:107–20.
Keefe R, Dave V, Allman D, Wiest D, Kappes DJ. Regulation of lineage commitment distinct from positive selection. Science. 1999;286:1149–53.
Basu J, Reis BS, Peri S, Zha J, Hua X, Ge L, et al. Essential role of a ThPOK autoregulatory loop in the maintenance of mature CD4(+) T cell identity and function. Nat Immunol. 2021;22:969–82.
Li S, Mi L, Yu L, Yu Q, Liu T, Wang GX, et al. Zbtb7b engages the long noncoding RNA Blnc1 to drive brown and beige fat development and thermogenesis. Proc Natl Acad Sci USA. 2017;114:E7111–E7120.
Qu H, Qu D, Chen F, Zhang Z, Liu B, Liu H. ZBTB7 overexpression contributes to malignancy in breast cancer. Cancer Invest. 2010;28:672–8.
Cui K, Yao S, Liu B, Sun S, Gong L, Li Q, et al. A novel high-risk subpopulation identified by CTSL and ZBTB7B in gastric cancer. Br J Cancer. 2022;127:1450–60.
Zhu Y, Wang Q, Xie X, Ma C, Qiao Y, Zhang Y, et al. ZBTB7B is a permissive regulator of hepatocellular carcinoma initiation by repressing c-Jun expression and function. Cell Death Dis. 2024;15:55.
Mauclet C, Collard P, Ghaye B, Hoton D, Nana FA. Tumor response to EGFR/BRAF/MEK co-inhibition in a patient with EGFR mutated lung adenocarcinoma developing a BRAFV600 mutation as an acquired resistance mechanism. Lung Cancer. 2021;159:42–44.
Hornbeck PV, Zhang B, Murray B, Kornhauser JM, Latham V, Skrzypek E. PhosphoSitePlus, 2014: mutations, PTMs and recalibrations. Nucleic Acids Res. 2015;43:D512–520.
Wilson JE. Isozymes of mammalian hexokinase: structure, subcellular localization and metabolic function. J Exp Biol. 2003;206:2049–57.
Ronimus RS, Morgan HW. Cloning and biochemical characterization of a novel mouse ADP-dependent glucokinase. Biochem Biophys Res Commun. 2004;315:652–8.
Tandon A, Birkenhagen J, Nagalla D, Kolker S, Sauer SW. ADP-dependent glucokinase as a novel onco-target for haematological malignancies. Sci Rep. 2020;10:13584.
Imle R, Wang BT, Stutzenberger N, Birkenhagen J, Tandon A, Carl M, et al. ADP-dependent glucokinase regulates energy metabolism via ER-localized glucose sensing. Sci Rep. 2019;9:14248.
Xu H, Li YF, Yi XY, Zheng XN, Yang Y, Wang Y, et al. ADP-dependent glucokinase controls metabolic fitness in prostate cancer progression. Mil Med Res. 2023;10:64.
Wang ZW, Hu X, Ye M, Lin M, Chu M, Shen X. NEDD4 E3 ligase: Functions and mechanism in human cancer. Semin Cancer Biol. 2020;67:92–101.
Luo M, Li J, Yang Q, Xu S, Zhang K, Chen J, et al. N4BP3 promotes breast cancer metastasis via NEDD4-mediated E-cadherin ubiquitination and degradation. Cancer Lett. 2022;550:215926.
Yue M, Yun Z, Li S, Yan G, Kang Z. NEDD4 triggers FOXA1 ubiquitination and promotes colon cancer progression under microRNA-340-5p suppression and ATF1 upregulation. RNA Biol. 2021;18:1981–95.
Liu PY, Xu N, Malyukova A, Scarlett CJ, Sun YT, Zhang XD, et al. The histone deacetylase SIRT2 stabilizes Myc oncoproteins. Cell Death Differ. 2013;20:503–14.
Li J, Zhen D, Qin Y, Guo C. NEDD4 regulates VEGF signaling and mTOR to promote angiogenesis and the cell cycle in steroid‑induced osteonecrosis of the femoral head. Mol Med Rep 2026; 33.
Qualls-Histed SJ, Nielsen CP, MacGurn JA. Lysosomal trafficking of the glucose transporter GLUT1 requires sequential regulation by TXNIP and ubiquitin. iScience. 2023;26:106150.
Chen J, Li W, Cui K, Ji K, Xu S, Xu Y. Artemisitene suppresses tumorigenesis by inducing DNA damage through deregulating c-Myc-topoisomerase pathway. Oncogene. 2018;37:5079–87.
Fan CD, Lum MA, Xu C, Black JD, Wang X. Ubiquitin-dependent regulation of phospho-AKT dynamics by the ubiquitin E3 ligase, NEDD4-1, in the insulin-like growth factor-1 response. J Biol Chem. 2013;288:1674–84.
Acknowledgements
Not applicable.
Funding
This work was supported by the National Natural Science Foundation of China (82303229), Jiangxi Provincial Natural Science Foundation (20252BAC240444, 20232BAB216078, 20242BAB25508, 20252BAC250119), the “Changyi Lingyan” Fund of Nanchang University (ZL105), and the Health Commission Science and Technology Program Project of Jiangxi Province (202310283, 202510143).
Author information
Authors and Affiliations
Contributions
Conceptualization: TW, ZL, XW; Project Administration: FPL, TH, CX; Methodology: HYY; Visualization: JHZ; Formal Analysis: CPQ; Writing-original draft: TW; Writing-review & editing: ZL.
Corresponding authors
Ethics declarations
Competing interests
The authors declare no competing interests.
Ethics approval and consent to participate
The study was conducted under the approval of the Ethics Committee of the First Affiliated Hospital of Nanchang University (protocol code CDYFY-IACUC-202404QR036). All experiments were performed in accordance with the approved protocol and guidelines. Written informed consent for using clinical information and tissue samples was obtained from all patients.
Additional information
Publisher’s note Springer Nature remains neutral with regard to jurisdictional claims in published maps and institutional affiliations.
Supplementary information
Rights and permissions
Open Access This article is licensed under a Creative Commons Attribution-NonCommercial-NoDerivatives 4.0 International License, which permits any non-commercial use, sharing, distribution and reproduction in any medium or format, as long as you give appropriate credit to the original author(s) and the source, provide a link to the Creative Commons licence, and indicate if you modified the licensed material. You do not have permission under this licence to share adapted material derived from this article or parts of it. The images or other third party material in this article are included in the article’s Creative Commons licence, unless indicated otherwise in a credit line to the material. If material is not included in the article’s Creative Commons licence and your intended use is not permitted by statutory regulation or exceeds the permitted use, you will need to obtain permission directly from the copyright holder. To view a copy of this licence, visit http://creativecommons.org/licenses/by-nc-nd/4.0/.
About this article
Cite this article
Liu, FP., Huang, T., Yang, HY. et al. Inhibition of ZBTB7B-mediated ADPGK transcription by NEDD4 impedes glycolysis and progression of lung adenocarcinoma. Oncogenesis 15, 14 (2026). https://doi.org/10.1038/s41389-026-00605-5
Received:
Revised:
Accepted:
Published:
Version of record:
DOI: https://doi.org/10.1038/s41389-026-00605-5










