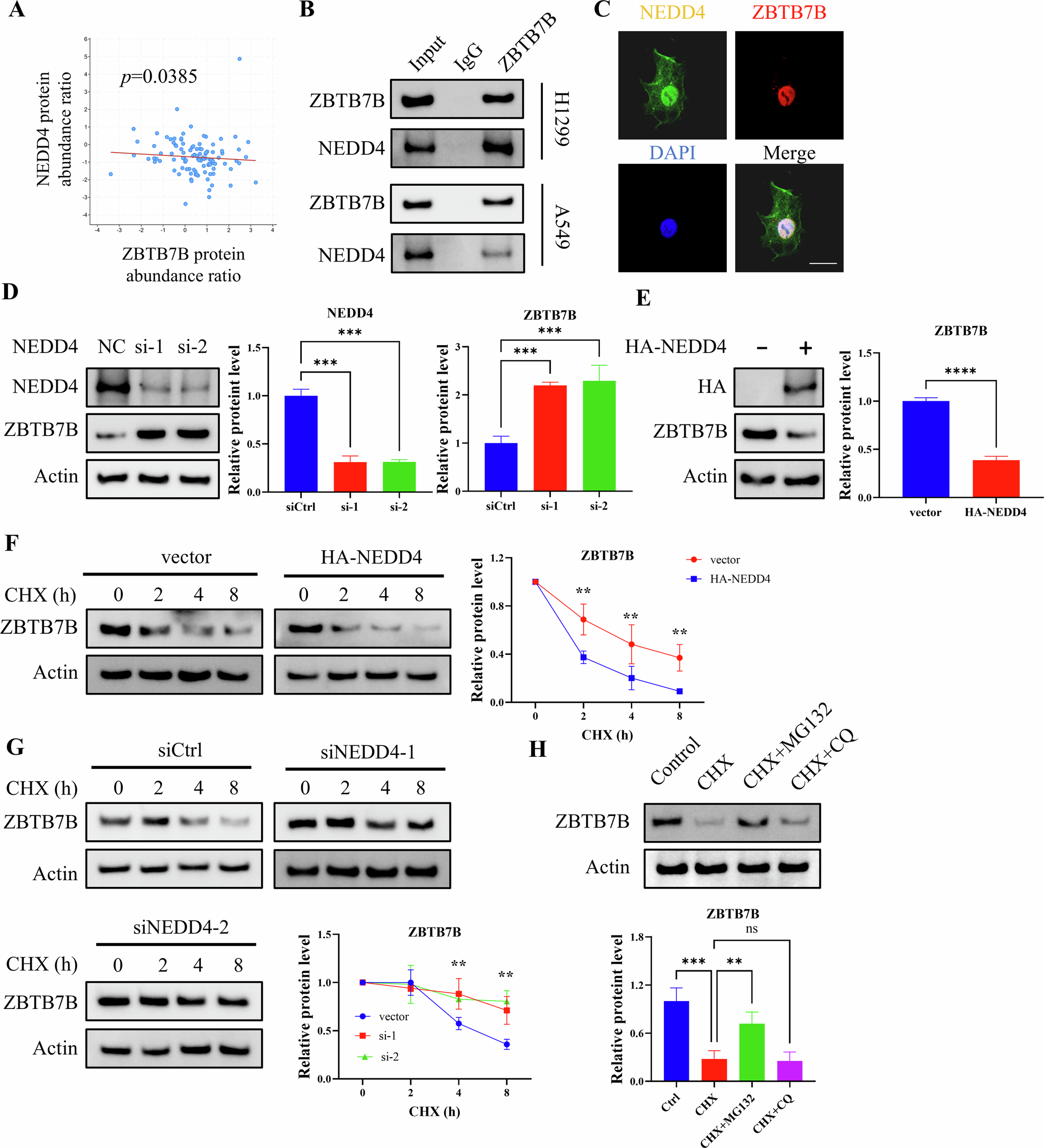
Fig. 5: NEDD4 interacts with and promotes the degradation of ZBTB7B in LUAD cells.

A Correlation between ZBTB7B and NEDD4 protein abundance was analyzed using CPTAC LUAD proteomic data. B Interaction between ZBTB7B and NEDD4 in H1299 and A549 cells was examined by co-IP assay. IgG served as a negative control. C Cellular localization of ZBTB7B and NEDD4 was examined by immunofluorescence analysis. Scale bar = 20 μm. D Western blot analysis of ZBTB7B expression following NEDD4 knockdown. E Western blot analysis of ZBTB7B levels following NEDD4 overexpression. F ZBTB7B stability following NEDD4 overexpression was determined by CHX chase assay. G ZBTB7B stability following NEDD4 knockdown was determined by CHX chase assay. H Western blot analysis of ZBTB7B expression following CHX treatment in the presence of MG132 or chloroquine (CQ). Data are presented as mean ± SD of at least three independent experiments. ns p > 0.05, **p < 0.01, ***p < 0.001.