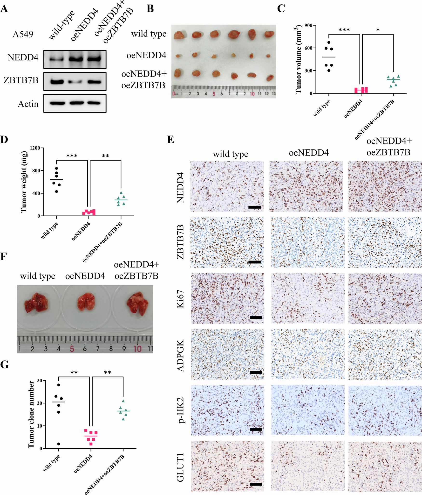
Fig. 8: NEDD4-mediated ZBTB7B degradation suppresses LUAD progression in vivo.

A Western blot analysis confirming NEDD4 and ZBTB7B protein expression in stable A549 cell lines. B Images of xenograft tumors derived from A549 cells (wild type, oeNEDD4, or oeNEDD4 + oeZBTB7B) in nude mice. C, D Quantification of tumor volume and tumor weight at endpoint. E IHC staining of xenograft tumor sections showing expression of NEDD4, ZBTB7B, Ki-67, ADPGK, p-HK2 and GLUT1 across the three groups. Scale bar = 100 μm. F A549 cells were injected into nude mice via the tail vein, lungs were dissected and photographed after 30 days. (G) The number of tumor clones was counted and quantified. Data are presented as mean ± SD (n = 6). *p < 0.05, **p < 0.01, ***p < 0.001.