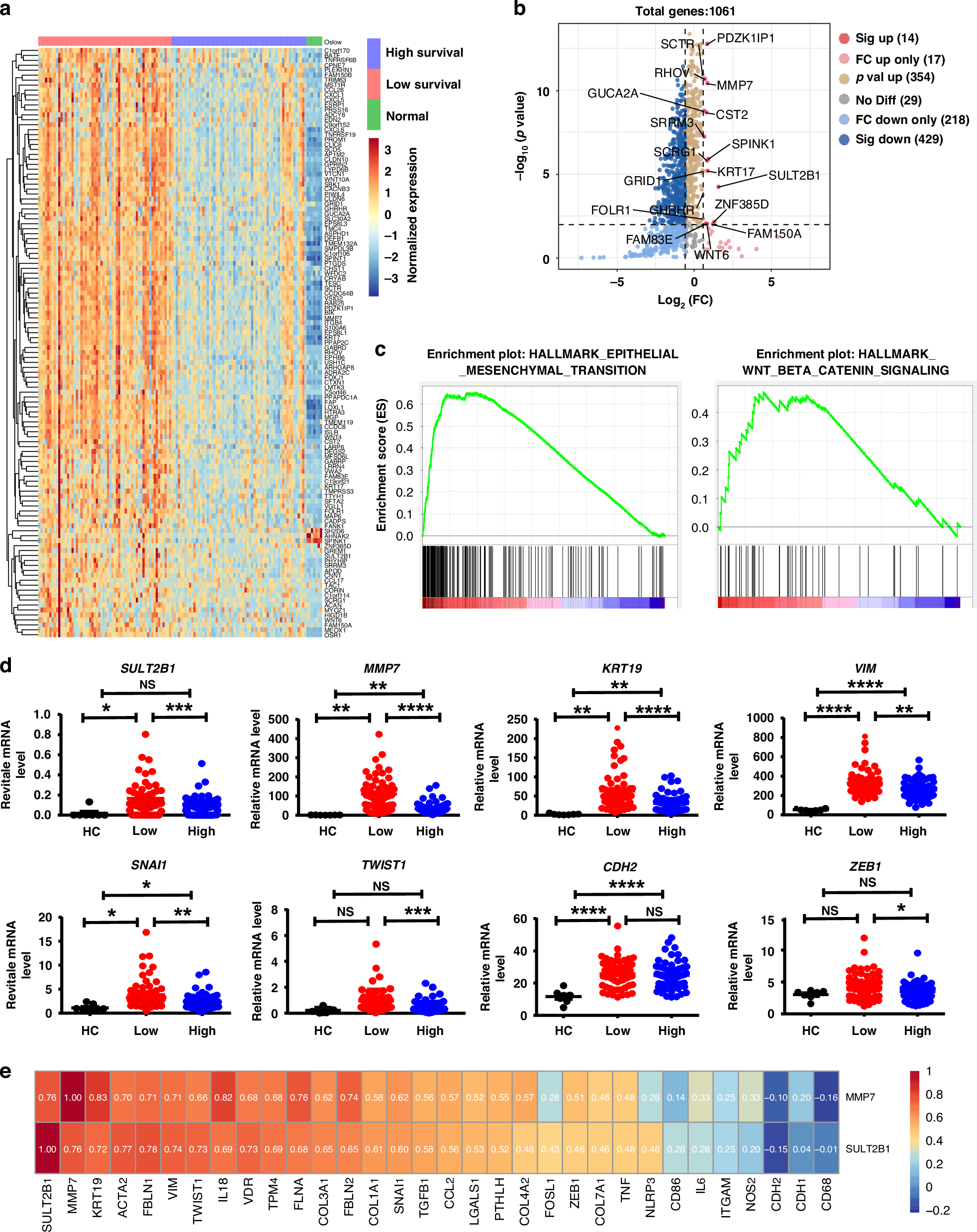
Fig. 2: Identify the key molecules in the EMT process of BA.

a The DEGs between the BA of high survival, low survival, and normal control groups in the lightsteelblue1 module of WGCNA. b The volcano plot of DEGs in the lightsteelblue1 module of WGCNA. c The results of GSEA showed that SULT2B1 was enriched in EMT and Wnt/β-catenin pathways. d The relative mRNA expression levels of SULT2B1, MMP7, KRT19, and EMT-related genes in the BA and HC groups. e The correlation heatmap between SULT2B1 and MMP7 with other genes. (*p < 0.05, **p < 0.01, ***p < 0.001, ****p < 0.0001). WGCNA Weighted Gene Co-expression Network Analysis modules, GSEA Gene Set Enrichment Analysis results.