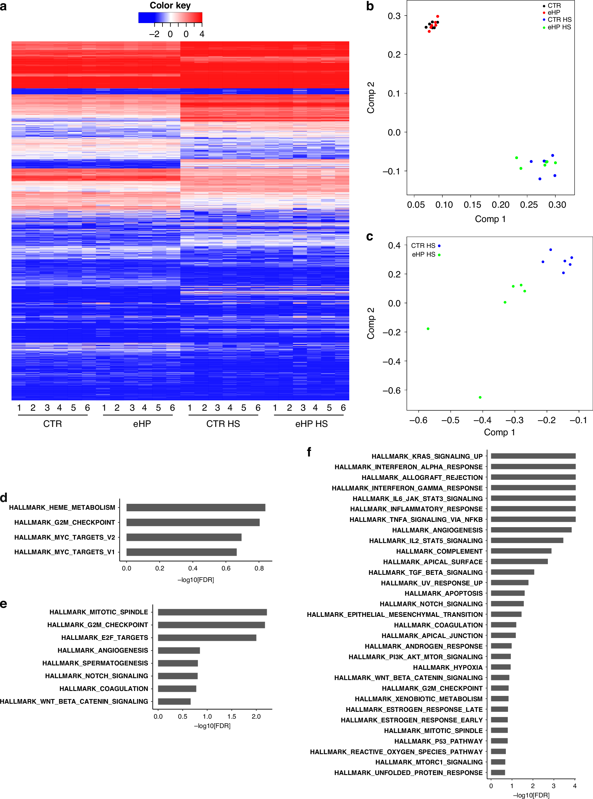
Fig. 6: RNA-seq results.
From: Effects of extensive protein hydrolysate in supporting intestinal barrier function in vitro

a Heatmap of gene expression values (RPKM in log2 scale) among all DEGs associated with HS infection or treatment with hydrolyzed proteins (B3). HS infection had the strongest effect, while there were smaller effects of B3 treatment in either the presence or absence of HS. b Principal component analysis (PCA) plot of expression patterns in all four conditions. c PCA plot of expression patterns in HS-infected cells treated and not treated with hydrolyzed proteins. d–f Pathway enrichment according to GSEA among the genes affected by hydrolyzed proteins in HS-infected (d) and uninfected organoids (e), and genes affected by the combination of HS infection and B3 treatment compared to the control (f). Barplots represent statistical significance of pathway enrichment as false discovery rate (FDR) in log10 scale.