Abstract
Background
Maternal breast milk is the optimal nutrition for preterm infants, supporting immune and gut maturation. When unavailable, alternatives include infant formulas or pasteurized donor milk, the latter conferring greater protection against feeding intolerance and necrotizing enterocolitis. This study examined the impact of cow’s milk-derived extensively hydrolyzed proteins (eHP), widely used in formulas and human milk fortifiers, on intestinal barrier function and gene expression in fetal human intestinal organoid-derived monolayers, modeling premature epithelium.
Methods
Monolayers were exposed to free amino acids (AA), intact cow milk proteins (WP), or eHP at different concentrations, followed by inflammatory cytokines or commensal bacteria, to mimic physiologic gut conditions. Barrier integrity, permeability, and viability were measured using FITC-Dextran diffusion and LDH release. RNA-seq assessed transcriptional changes.
Results
eHP at low and high concentrations decreased epithelial permeability at baseline, AA showed no effect, and WP only at high concentrations. Under inflammatory conditions, eHP significantly reduced epithelial barrier permeability; both eHP and AA improved cell viability at low concentrations. Transcriptomic analysis revealed modulation of proliferation- and regulation-related pathways, including NOTCH and WNT signaling.
Conclusion
In this gut model, eHP enhanced barrier function under baseline and inflammatory conditions, supporting their role in nutrition, though further validation is needed.
Impact
-
Extensively hydrolyzed proteins (eHP) derived from cow’s milk improve intestinal barrier function and cell viability in a fetal organoid-derived model of premature human intestine.
-
This is the first study to assess the functional and transcriptomic impact of eHP on primary intestinal epithelial cells derived from fetal organoids, a highly relevant model for preterm gut physiology.
-
It demonstrates that eHP—unlike intact proteins or free amino acids—can mitigate inflammation-induced permeability and modulate pathways involved in epithelial proliferation and repair (e.g., NOTCH, WNT, E2F, G2M checkpoint).
-
These findings highlight the potential of eHP as a nutritional strategy to enhance gut integrity and limit inflammatory damage in preterm infants, who are at high risk of intestinal complications such as NEC.
-
This study paves the way for further mechanistic and clinical research on how peptide-based formulas might support immature gut function and reduce extraintestinal risks.
Similar content being viewed by others
Introduction
Expressed and adequately fortified own mother’s breast milk is the recommended source of nutrition for very preterm infants1 primarily because it contains proteins, carbohydrates, fats, and micronutrients for neonatal digestion and absorption but also because it provides a wide range of bioactive components and cells, such as immunoglobulins, lactoferrin, lysozyme, antimicrobial peptides, growth factors, white blood cells, microRNAs, and human milk oligosaccharides.2 These factors work synergistically to promote the programming of the infants’ immune system, to provide defense against pathogens, to promote the intestinal microbiological and metabolic milieu to protect infants from inflammation, and, most importantly, to aid gut mucosal development and maturation.3
Based on data from the WHO, about 52% of newborns worldwide are not breastfed, thereby missing the beneficial effects of maternal milk (https://www.who.int/news/item/31-07-2024-on-world-breastfeeding-week-unicef-and-who-call-for-equal-access-to-breastfeeding-support). In a European study on 3765 preterm infants, only 58% of the infants had received any human milk (HM) at discharge.4 When HM is not available for an infant born preterm, the two common feeding alternatives available are manufactured infant formula or (fortified) pasteurized donor breast milk5 that can be provided either as the sole form of enteral feeding or supplementary to maternal breast milk. However, there is not enough supply of HM through milk banks to provide nutrition to all preterm-born babies.6
Current cow’s milk infant formulas designed for preterm infants are, however, associated with a higher rate of feeding intolerance.7,8 There are many benefits of HM for preterm infants,1,9,10 including a reduction in the incidence of Necrotizing Enterocolitis (NEC) as observed in a large study, the “National Institute of Child Health and Human Development glutamine study,” that investigated a cohort of 1272 premature infants comparing mother’s own milk versus formula feeding.11 Data from that study suggested a dose-related association of mother’s own milk feeding with a reduction of the risk of developing NEC or death after the first 2 weeks of life among extremely low birth weight infants. Furthermore, a Cochrane review of 12 trials involving 2296 infants found an association between donor HM and a reduced risk of NEC in very preterm infants. Associations between HM intake and a reduced risk of preterm infants to develop NEC have also been confirmed by other studies.12,13,14,15,16 It was also confirmed by a recent RCT that donor milk use was associated with a lower incidence of NEC.17 Based on this evidence, even if current infant formulas have been instrumental in providing a source of nutrition for preterm infants that have no access to HM, it is crucial to better understand how infant formulas can be optimized to mimic the benefits of HM and to provide nutritional interventions that reduce risk factors affecting intestinal maturation.
Cow’s milk-derived infant formulas contain hydrolyzed or intact proteins, carbohydrates, and lipids, trying to mimic the nutrient composition and content of breast milk. Hydrolyzed cow’s milk formulas were originally developed for infants with cow’s milk protein allergy (CMPA) but are occasionally used as enteral feeding alternatives (enriched with appropriate nutrients) for preterm infants when HM is unavailable.
Formulas with extensively hydrolyzed protein (eHP) are used to treat CMPA, which is a condition affecting about 2–3% of infants.18 Other clinical uses for these formulas, especially those manufactured with medium-chain fatty acids, are the clinical entities associated with malabsorption, intestinal failure, and short bowel syndrome in neonates. It is estimated that the overall incidence of short bowel syndrome is about 22/1000 NICU admissions, but a much larger incidence is found in preterm infants (43.6/1000 admissions).19 CMPA occurs commonly during infancy, with the highest prevalence in the first year of life, and affects infants fed with cow’s milk-based formula as well as those who are exclusively breastfed.20 Treatment for CMPA includes an elimination diet of cow’s milk protein from the mother’s diet if breastfeeding (first-line treatment), as well as usage of hypoallergenic formula. The two hypoallergenic formulas of choice are the extensively hydrolyzed formula and the amino acid-based formula, which have well-established evidence of having long-term efficacy in CMPA treatment. Hypoallergenic formula usage is further encouraged when CMPA is suspected in non-breastfed infants, with extensively hydrolyzed formulas being the first-line formula of choice.21 The use of ehP formulas has been studied in preterm infants because it is “perceived as being tolerated better” than standard cow’s milk formulas; however a recent meta-analysis published by Ng et al.22 which included 11 trials assessing the effects of feeding preterm infants an eHP formula vs standard cow milk formula concluded that existing data does not support evidence that feeding eHP formulas affect the risk of feeding tolerance or other morbidities in PT infants. The identified trials were small and had methodological limitations, providing only low certainty evidence and suggesting the need for more research in this area.
The degree of protein hydrolysis plays a crucial role in determining the most suitable formula for infants with cow’s milk allergies, as well as infants with other gastrointestinal disorders such as enteropathy and motility issues. Semi-elemental formulas can encompass either eHP or partially hydrolyzed protein (pHP), differing in their peptide molecular weight profiles. Both eHP and pHP contain a broad spectrum of peptides. However, in pHP formulas, most of these peptides measure less than 5 kDa (i.e., approximately 45 amino acids long), with a size distribution ranging from 3 to 10 kDa (i.e., 27 to 91 amino acids long). Conversely, eHP formulas contain almost exclusively peptides with a molecular weight below 3 kDa.23 In the context of CMPA, extensive protein hydrolysis mainly aims to remove protein structures triggering an allergic response. However, importantly, peptides present in eHP and pHP may have specific properties with the potential to benefit infant health.24
MJN HM fortifiers are manufactured with pHP; however, MJN has formulas with eHP (with MCTs or LCTs) which can be used in neonates with malabsorption or other intestinal problems (short bowel syndrome, gastroschisis, intestinal failure, others).
MJN formulas with eHP are not currently developed or recommended for “preterm” infants (they are not enriched with micronutrients to support current recommendations for preterm infants).
Studies with different formulas using eHP in preterm infants have shown that the bioavailability of protein may be lower, and its use has been associated with less mineral uptake, as reviewed by Ng et al.22; however, it is important to explore the potential benefits of this degree of protein hydrolysis in gut epithelial health and maturation, starting with preclinical studies, to get data to support clinical innovation.
There is currently insufficient human clinical data on the use of hydrolyzed cow’s milk formulas in preterm infants. In vitro organoid models simulating premature epithelium conditions can generate preliminary evidence and insights into the effects of compounds on preterm intestinal development and health. With this study, we aimed at exploring the effects of cow’s milk-derived eHP, in contrast to amino acids or intact proteins, on intestinal epithelial barrier integrity and gene expression related to several functions, including epithelial barrier, cytokine expression, and cell viability, by using primary cells from fetal human intestinal organoids recapitulating important characteristics of immature gut epithelium relevant for preterm infants. We tested cow’s milk-derived eHP, in contrast to amino acids or intact proteins, on monolayers at baseline condition, after challenge with inflammatory cytokines, and with E.Coli HS. Human commensal Escherichia coli (E. coli) HS is a non-pathogenic strain isolated from healthy human volunteers. It is widely used as a model organism in microbiological and immunological studies due to its benign nature and stable colonization in the human gut. Studies have shown that E. coli HS does not induce strong immune responses via microbe-associated molecular patterns (MAMPs). This is likely due to its evolutionary adaptation to the human host, which involves mechanisms that dampen immune activation.
Materials and methods
Preparation of test compounds
Test compounds were provided by Mead Johnson Nutrition/Reckitt, stored dry until reconstitution in DMEM/F12, Nutrient Mixture F-12 (#11330057, Gibco, ThermoFisher Scientific, Waltham, MA) at 20 mg/ml, and then stored at −80 °C. These consisted of either (I) a mix of free amino acids (AA) without intact proteins or peptides present, (II) a mix of intact cow milk proteins (WP) containing whey proteins and casein, or (III) extensively hydrolyzed casein (eHP) containing peptides (as reported in Table 1). The materials are commercially used in infant formula products and are suitable for application in infant nutrition. The peptide length distribution and MW profile of the extensive casein hydrolysate have been described in previous publications.25,26,27 All samples were blinded when used in the experiments.
In the experiments, the three test compounds were used at three different concentrations: 10 mcg/mL, 100 mcg/mL, and 1000 mcg/mL. The compounds were diluted in DMEM F12 and were applied apically to the organoid-derived monolayers for 24–48 h prior to the experiments.
Establishment and maintenance of human organoid cultures
An extensively characterized organoid primary cell line was used for this study, generated from the intestinal tissue of a therapeutic fetal abort of 22.5 weeks of gestational age as a proxy of a human premature epithelium.28 The study was approved under IRB: 2021A010964. The isolated cells were embedded into Matrigel at a density of about 4.5 × 105 cells/mL and plated into a 6-well tissue culture-treated plate (#353046, Corning Life Sciences, Corning, NY). The organoid cultures were supported by a medium containing an equal part of ISC media and L-WRN supplemented with Y-27623 Rock Inhibitor and A-8301 inhibitor. Medium was changed every 2–3 days. The cultures were passaged every 7 days using a trypsin-based cell dissociation method as previously described.28
Organoid-derived monolayer experiment
To reduce variability and improve comparison across the sample set, we have developed a high-throughput screening (HTS) assay making use of 96 transwell systems and implemented parallel endpoint analyses to evaluate viability, permeability, and gene expression at baseline and upon challenge with inflammatory cytokines and commensal bacteria. Every experiment was performed in technical triplicates or quadruplicates and repeated three times.
Organoids were dissociated,28 and about 25,000 single cells were resuspended into 100 mL of ISC media and L-WRN supplemented with Y-27623 Rock Inhibitor and plated onto each polyethylene terephthalate membrane transwell with 0.4 mm pores and a surface area of 0.143 cm2 (96 transwell plate, #7369, Corning Life Sciences, Corning, NY). The medium was changed every other day. The monolayers were monitored daily through microscope observations and Transepithelial Electrical Resistance (TEER) measurements as described below.
After approximately 7 days in culture, the monolayers reached confluency based on TEER values (450–600 Ω/cm2) from our previous observations.28 To promote differentiation and maturation of the confluent monolayers, 5 mM of DAPT in DMEM/F12 was added to each monolayer basolaterally for 48 h. DAPT is an indirect Notch inhibitor (N-[N-(3,5-difluorophenacetyl)-L-alanyl]-S-phenylglycine t-butyl ester, Sigma, St. Louis, MO). In addition to that, the diluted test compounds were added apically to the monolayers for the last 24 h during differentiation. After the differentiation/compound incubation period, the monolayers were washed and challenged with either heat-killed 100 MOI commensal E. coli or inflammatory cytokines or exposed to medium alone (as a negative control). Permeability, viability, and epithelial cell gene expression were measured as described below.
Measurement of monolayer TEER, paracellular permeability, and viability
For TEER measurements, an HTS electrode along with an Epithelial Volt-Ohm Meter (Endohm Evom; World Precision Instruments, Sarasota, FL) was used according to the manufacturer’s protocol. TEER values were recorded and reported as resistance times transwell surface area (Ω/cm2).
Paracellular permeability was measured based on FITC-Dextran 4000 Da (#FD4-1G, Sigma-Aldrich) diffusion across the monolayers. Fresh media was added to the monolayers (DMEM/F12). Twenty hours after the application of the compounds, the monolayers were left to equilibrate for 1 h before adding apically 1 mg/mL of FITC-Dextran as previously described.29 After 4 h of incubation, basolateral media were collected to measure fluorescence absorbance (485/525 nm excitation/emission) with a spectrophotometer fluorimeter (Synergy 2, Biotek, Winooski, VT). Fluorescence absorbance is directly proportional to the amount of FITC-Dextran that crossed the monolayers and correlates directly with the paracellular permeability of the monolayers.
A lactase dehydrogenase assay (CytoTOX 96 Non-Radioactive Cytotoxicity Assay, #G1780, Promega, Madison, WI) was used to evaluate cell viability of the monolayers, according to the manufacturer’s protocol. Viability data are reported as a fold change of the absorbance compared to the untreated control. The background was subtracted from all lactate dehydrogenase (LDH) release data, and the percent cell viability was calculated by dividing the experimental LDH release by the average of the untreated control; any value above 100% was interpreted as a reduction in cell viability; conversely, any value below 100% was interpreted as an improvement in cell viability.
All data are presented as fold change relative to a negative control. The negative control represents the baseline condition, with no test compound or challenge applied. The fold change was calculated using the formula:
Fold Change = Measured Value of Condition/Measured Value of Negative Control, where the “Measured Value of Condition” is the value obtained under the experimental condition, and the “Measured Value of Negative Control” is the value obtained under the control condition.
Challenge of monolayers by exposure to commensal bacteria or inflammatory cytokines
For the bacterial challenge, a commensal E. coli (HS) strain that is widely studied for its non-pathogenic properties,30 was streaked on a fresh LB plate 48 h prior to the experiment. One day before the experiment, a single colony was picked and grown overnight in 3 ml of Lennox broth. The next day, the E. coli HS colony was diluted 1:200 and grown in Lennox broth until an optical density (OD600) of 0.5 was reached (about 3 h). An optical density of 0.5 is typically equivalent to approximately 1 × 108 CFU/mL E. coli HS.31 The bacterial culture was centrifuged at 4000 rpm for 10 min and resuspended in DMEM/F12 to achieve a final MOI of bacteria to epithelial cells in the assay of 100:1. The diluted bacteria were then heat-killed at 100°C for 10 min, cooled to room temperature, and added apically to the monolayers. The cell monolayers were incubated with HS for 4 h before being washed to proceed with downstream assays.
For the cytokine challenge, IFN-γ and TNF-α (R&D Systems, Minneapolis, MN; IFN-γ = 0.1 ng/ml, TNF-α = 25 ng/ml) were added to the basal chamber of the cell monolayers and incubated for 20 h before analysis.
Epithelial cell RNA extraction for gene expression analysis
RNA was extracted from epithelial monolayers using 100 mL of TRIzol Reagent per well (#15596018, Invitrogen, Carlsbad, CA) according to the manufacturer’s protocol. Briefly, the cells were solubilized in TRIzol. The RNA was purified with a Direct-zol-96 RNA Kit (#R2056, ZYMO Research, Irvine, CA) per manufacturer’s instructions.
RNA-seq data analysis
RNA quality was assessed using Tapestation 4200 (Agilent), followed by RNA-seq library preparation using polyA selection (NEBNext, New England Biolabs) and NEBNext Ultra II RNA library prep (New England Biolabs). The resulting sequencing libraries were quantified using the combination of Tapestation 4200 profiling and qPCR performed on the CFX384 instrument (BioRad). The quantitation results were used for equimolar pooling and sequencing of these libraries on the Illumina NextSeq 2000 instrument. RNA Sequencing was performed on an Illumina HiSeq 2500 instrument, resulting in approximately 30 million 50 bp reads per sample. Sequencing reads were mapped in a splice-aware fashion to the human reference transcriptome (hg19/GRCh37.75 assembly) using STAR 32. Read counts over transcripts were calculated using HTSeq33 based on the Ensemble annotation for hg19/GRCh37.75 assembly. For differential expression analysis, we used the EdgeR method34 and classified genes as differentially expressed based on the cutoffs of 2-fold change in expression value and false discovery rate (FDR) below 0.05.
Statistics
All statistical analyses were performed with GraphPad Prism 8.0. Data set outliers were identified with the Robust regression and Outlier removal (ROUT) Method with a Q value of 1%. Normal distribution was determined using the D’Agostino & Pearson Test. Data were analyzed with the Ordinary one-way ANOVA. The Dunnett’s multiple comparisons test with a single pool variance was used to identify significance levels within the Gaussian data points. Non-Gaussian data points were analyzed with Dunn’s multiple comparison test. Significance levels were recognized by p < 0.001, p < 0.01, and p < 0.5.
Results
Effect of test compounds on intestinal epithelial barrier permeability
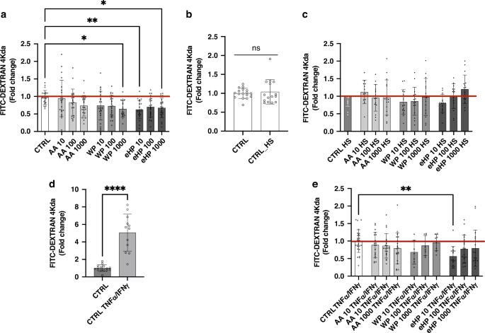
In order to assess the permeability of the epithelial barrier and modulation by the test compounds, human fetal gut organoids-derived monolayers were exposed to the compounds at three different concentrations (10 mcg/mL, 100 mcg/mL, and 1000 mcg/mL). No major effects on gut barrier integrity as reflected by TEER measurements were observed under any of the test conditions (data not shown). Figure 1 depicts epithelial permeability as reflected by the diffusion of FITC-Dextran, plotted as fold change compared to control conditions, with lower values indicating reduced permeability.
a Effect of cow’s milk-derived proteins at different levels of hydrolysis, at different experimental concentrations, on the passage of FITC Dextran through the intestinal epithelial monolayer in baseline conditions. b Effect of HS on passage of FITC Dextran through the intestinal epithelial monolayer. c Effect of cow’s milk-derived proteins at different levels of hydrolysis, at different experimental concentrations on passage of FITC Dextran through the intestinal epithelial monolayer after HS challenge. d Effect of IFN-γ and TNF-α on passage of FITC Dextran through the intestinal epithelial monolayer. e Effect of cow’s milk-derived proteins at different levels of hydrolysis, at different experimental concentrations on the passage of FITC Dextran through the intestinal epithelial monolayer after challenge with IFN-γ and TNF-α.
The mix of individual AAs did not cause a significant modulation of epithelial barrier permeability at any of the doses used, although there was a trend towards decreased permeability with high doses (Fig. 1a). Similarly, exposure to the intact milk protein compound, WP, at low concentrations did not result in significant effects, a significant reduction in permeability was only observed at 1000 mcg/ml (Fig. 1a). In contrast, exposure to eHP significantly reduced epithelial permeability both at the lowest and highest dose 10 and 1000 mcg/ml (Fig. 1a). We also evaluated the effects of the test compounds after exposure of the cell monolayers to a non-pathogenic heat-killed E.coli (HS) as a prototype source of commensal MAMPs. In our experimental conditions, we did not observe any significant change in paracellular permeability when cell monolayers were exposed to HS (Fig. 1b) or HS in combination with any of the test compounds (Fig. 1c).
To mimic an inflammatory status of the gut epithelial micromilieu, monolayers were challenged for 24 h with proinflammatory cytokines, IFN-γ and TNF-α, at the doses of 0.1 ng/ml and 25 ng/ml, respectively. TNF-α effects are highly concentration-dependent, exhibiting either immunostimulatory or immunomodulatory actions depending on the dose. In our study, we used TNF-α at a concentration of 25 ng/mL to induce a controlled inflammatory response, as this dose has been previously shown to effectively activate proinflammatory signaling pathways in intestinal epithelial models without causing excessive cytotoxicity.35
As shown in Fig. 1d, the cytokines significatively increased barrier permeability, reflecting inflammatory barrier disruption. When monolayers were exposed to the test compounds for 24 h before the challenge, exposure to AA or WP did not induce significant effects compared to the negative control, while exposure to eHP significantly reduced epithelial permeability at the lowest concentration, indicating protection against cytokine-induced disruption of the gut epithelial barrier (Fig. 1e).
Effect of test compounds on epithelial cell viability
Effects of the test compounds on intestinal epithelial viability were assessed by measuring the constitutive release of LDH by the cell monolayers both under baseline conditions and after exposure to heat-killed HS non-pathogenic E.coli or to inflammatory cytokines. Increased levels of LDH release indicate reduced cellular viability.
The level of LDH released from the monolayers was measured after exposure to the test compounds for 24 h under basal conditions. Exposure to AA and WP at the highest concentration significantly reduced LDH release, reflecting increased viability (Fig. 2a). Exposure to eHP led to a significant increase in viability at the lowest concentration.
a Effect of cow’s milk-derived proteins at different levels of hydrolysis, at different experimental concentrations on LDH production from intestinal epithelial cells in the intestinal epithelial monolayer in baseline condition. b Effect of HS on LDH production from intestinal epithelial cells in the intestinal epithelial monolayer. c Effect of cow’s milk-derived proteins at different levels of hydrolysis, at different experimental concentrations on LDH production from intestinal epithelial cells in the intestinal epithelial monolayer after HS challenge.
Challenge of monolayers with HS E. coli for 4 h did not lead to an increase in LDH release (Fig. 2b). In combination with HS challenge, only eHP significantly reduced LDH release at the lowest dose (Fig. 2c).
Challenge of the monolayers for 24 h with proinflammatory cytokines, 0.1 ng/ml IFN-γ and 25 ng/ml TNF-α, induced a significant increase in cytotoxicity (Fig. 3a). Exposure of the monolayers with the test compounds for 24 h before the cytokine challenge only led to a significant reduction of cytotoxicity with AA and eHP at the lowest doses (Fig. 3b).
a Effect of IFN-γ and TNF-α on LDH production from intestinal epithelial cells in the intestinal epithelial monolayer. b Effect of cow’s milk-derived proteins at different levels of hydrolysis, at different experimental concentrations on LDH production from intestinal epithelial cells in the intestinal epithelial monolayer after challenge with IFN-γ and TNF-α.
Assessment of epithelial permeability was repeated with exposure to eHC, particularly. The results (Figs. 4 and 5) show that eHP, at the lowest concentration, consistently exerted significant effects on epithelial permeability and cell viability of the monolayers under basal as well as HS and cytokine challenge conditions. To explore underlying mechanisms of action for these functional effects, we performed RNA-seq analysis on the monolayers exposed to eHP at the lowest concentration, either under control conditions or in combination with non-pathogenic heat-killed E.coli (HS).
a Effect of different experimental concentrations of extensively hydrolyzed proteins on the passage of FITC Dextran through the intestinal epithelial monolayer in baseline conditions. b Effect of different experimental concentrations of extensively hydrolyzed proteins on passage of FITC Dextran through the intestinal epithelial monolayer after challenging the monolayers with HS. c Effect of different experimental concentrations of extensively hydrolyzed proteins on passage of FITC Dextran through the intestinal epithelial monolayer after challenging the monolayers with IFN-γ and TNF-α.
a Effect of different experimental concentrations of extensively hydrolyzed proteins on LDH production from intestinal epithelial cells in the intestinal epithelial monolayer in baseline condition. b Effect of different experimental concentrations of extensively hydrolyzed proteins on LDH production from intestinal epithelial cells in the intestinal epithelial monolayer after challenging the monolayers with HS. c Effect of different experimental concentrations of extensively hydrolyzed proteins on LDH production from intestinal epithelial cells in the intestinal epithelial monolayer after challenging the monolayers with IFN-γ and TNF-α.
Data in numerical form, with mean, SD, and p values, are available as supplemental files
Effects of eHP on epithelial gene expression
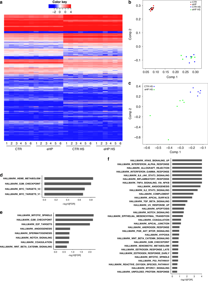
To investigate the effects of eHP on epithelial cells in the context of HS exposure, we performed RNA-seq profiling of gene expression before and after exposure to eHP in non-exposed and exposed organoid-derived monolayers to HS (six replicates per condition). We identified changes in gene expression patterns caused by either E. coli and/or eHP exposure. The heatmap in Fig. 6a shows expression values among differentially expressed genes (DEGs) detected between any of these conditions. Although the biggest differences were associated with HS exposure (Fig. 6a, left vs right), eHP exposure caused less intense but discernable transcriptional changes in both unexposed (left) and HS-exposed epithelial cells (right). Principal component analysis (PCA) of expression patterns in all four conditions (Fig. 6b) confirmed the strong effect of HS exposure. However, a PCA focused on only the HS-exposed conditions (Fig. 6c) demonstrates a separation between monolayers under control conditions or exposed to eHP, suggesting smaller but considerable transcriptional differences. To understand the affected functional gene categories, we performed GSEA (gene set enrichment analysis) of pathway enrichment based on the gene expression comparisons between eHP-exposed and control monolayers challenged with HS (Fig. 6d) and without HS challenge (Fig. 6e). As a comparison, we analyzed pathway enrichment for the combined effects of HS exposure and eHP compared to control monolayers under basal conditions (Fig. 6f).
a Heatmap of gene expression values (RPKM in log2 scale) among all DEGs associated with HS infection or treatment with hydrolyzed proteins (B3). HS infection had the strongest effect, while there were smaller effects of B3 treatment in either the presence or absence of HS. b Principal component analysis (PCA) plot of expression patterns in all four conditions. c PCA plot of expression patterns in HS-infected cells treated and not treated with hydrolyzed proteins. d–f Pathway enrichment according to GSEA among the genes affected by hydrolyzed proteins in HS-infected (d) and uninfected organoids (e), and genes affected by the combination of HS infection and B3 treatment compared to the control (f). Barplots represent statistical significance of pathway enrichment as false discovery rate (FDR) in log10 scale.
RNA gene expression of eHP in both HS-exposed (Fig. 6d) and non-exposed monolayers (Fig. 6e) was enriched in gene categories related to proliferation and cell cycle (G2M checkpoint, mitotic spindle, E2F targets), as well as the categories pointing to more specific regulatory modalities (MYC targets in HS-exposed monolayers and NOTCH and WNT signaling in HS-unexposed monolayers). Consistent with a stronger effect of HS exposure (Fig. 6a, b), the combination of both HS and eHP exposure was associated with a wider range of enriched functional categories (Fig. 6f). The top categories were associated with inflammation signatures, followed by proliferation-related pathways and more specific regulatory categories related to EMT, NOTCH, TGF beta, MTOR, WNT, and other signaling pathways. Volcano plots summarizing differential gene expression for all group comparisons are provided as supplemental files (Figs. S1–S5).
Discussion
Due to the crucial role of the intestinal barrier for maintaining gut health and overall well-being, the impact of infant formula on the intestinal integrity is a topic of significant interest and research. Infant formulas have been studied to understand their potential effects on the integrity and function of the intestinal barrier.36 The intestinal epithelial cell (IEC) layer is central for gut health, acting as a selective barrier that regulates nutrient absorption while protecting against pathogens. Beyond this physical role, IECs function as the first line of immune defense, presenting antigens and shaping tolerance toward commensal microbes. They also produce cytokines and antimicrobial peptides, actively coordinating mucosal and systemic immune responses. By integrating digestive, barrier, and immunoregulatory functions, IECs maintain intestinal and overall homeostasis. These multifaceted roles highlight why IEC integrity is crucial in both health and disease.37 In addition, IECs release extracellular vesicles (EVs) that, carrying bioactive molecules, including proteins, lipids, and nucleic acids, serve as important mediators of intercellular communication. These EVs can modulate immune responses, contribute to antigen presentation, and help maintain tolerance by shaping the crosstalk between IECs, immune cells, and the gut microbiota.38
Numerous studies have investigated how different components of breast milk and of infant formulas, such as protein sources, carbohydrates, fats, and additives, may influence the intestinal barrier,39,40,41 but very few studies have been performed so far assessing the impact of proteinaceous compounds on intestinal monolayers, especially on primary cells derived from human samples relevant for premature epithelium conditions. Milk-derived peptides can possess specific properties resulting in characteristic effects on epithelial cells that are different from milk protein-derived compounds that do not contain these peptides, such as free amino acids or intact proteins. With our specific interest in eHP and its potential for preterm nutrition, this study has focused on the effects of eHP, with comparison to AA and WP. This topic is of interest because extensively hydrolyzed casein has been used in the preterm population42,43; in fact, it is present in some liquid protein fortifiers given to preterm infants, which have been shown to be as effective as traditional powdered fortifiers in promoting growth in this population.44
Milk-derived peptides can influence various physiological responses, including cardiovascular, digestive, endocrine, immune, and neurological activities45 and can enhance the integrity of the intestinal barrier by modulating tight junction proteins such as occludin, claudins, and ZO-1.46 This can lead to improved barrier function and reduced intestinal permeability.47 Bioactive peptides from bovine colostrum have also been shown to increase the proliferation of IECs in vitro.48
The effects of three proteinaceous test materials—including eHP containing peptides and thereby harboring specific functionalities that the other two materials, AA and WP, might not possess in the absence of peptides—were studied on the intestinal barrier in a model of preterm epithelium, both in physiological conditions (basal and after challenge with HS) and in conditions of inflammation. WP at a high dose, and eHP at low and high concentrations, decreased epithelial permeability under unchallenged conditions.
While there were limited effects after exposure to AA and WP in some of the assays, eHP at the lowest concentration most consistently led to a significant decrease in barrier permeability and increase in cell viability, similar to a study by Paparo et al.49 eHP contains peptides, released during the hydrolysis process, with unique functional properties. These might range from the ability to modulate tight junction proteins, reduce inflammation, and promote cell proliferation. The effects exerted by eHP tested in our research are consistent with other results reported in the literature.50 The strength of our study lies in the use of a model that is highly specific for studying the function of very premature epithelium,28 which is particularly crucial when investigating potential interventions for vulnerable populations like preterm infants, where ethical and practical constraints limit human trials experimentation. Our results suggest functional, reproducible effects of eHP on premature intestinal barrier and inflammation modulation, demonstrated by assessment of epithelial permeability and viability. Under inflammatory stress, eHP’s capacity to increase epithelial barrier integrity by reducing cytokine-induced permeability is particularly noteworthy. This effect, observed at lower concentrations of eHP, suggests that eHP may play a potential role in limiting inflammatory damage in the immature intestine.
These functional findings are directly relevant to the development of potential future nutritional strategies for preterm infants by supporting barrier integrity and mitigating inflammation-induced damage. The in vitro effects of eHP, as demonstrated in this study, provide a starting point for further research. The primary findings of this study underscore the potential functional benefits of eHP to support and protect the gut barrier, a critical factor in reducing the risk also for extraintestinal complications. Intestinal permeability and gut-derived inflammation have been implicated in the pathogenesis of diseases such as respiratory distress syndrome,51 neuroinflammation, and altered brain development in preterm infants, potentially exacerbating long-term neurodevelopmental outcomes.52
The results from the gene expression analyses are in line with the effects exhibited by eHP on premature epithelial barrier function, as measured in our functional cell assays. Results from RNA-seq analysis revealed increased gene expression in the Hallmark Mitotic Spindle pathway. The cell division spindle is a bipolar framework created by microtubules that, during mitosis, ensnares the replicated chromosomes and evenly distributes them among progeny cells. In both single-celled and multicelled life forms, this spindle can be considered a pivotal contributor to the successful cellular splitting.53 In the context of intestinal barrier function, the mitotic spindle plays a critical role in regulating epithelial cell proliferation, differentiation, and maintenance of epithelial integrity through the modulation of epithelial cell division, renewal, and repair. Dysregulation of the mitotic spindle machinery can compromise intestinal barrier integrity and thereby contribute to various gastrointestinal disorders.54,55 Modulating mitotic spindle regulation or signaling pathways involved in spindle assembly may potentially support intestinal barrier function and epithelial integrity, which is of particular interest for preterm health.56
Furthermore, RNA-seq analysis also showed differences in the Hallmark E2F Targets and G2M Checkpoint pathways in monolayers exposed versus those non-exposed to eHP. E2F transcription factors control cell cycle progression. The epithelial lining of the human intestinal tract undergoes continuous and rapid renewal. Proliferating, differentiating, and functional cells are all organized into well-defined regions in this polarized tissue.57 E2F is thought to function by activating a panel of genes involved in progression through the G1 phase as well as DNA replication.58 Moreover, E2F targets are involved in the processes of DNA replication and repair in mammalian cells.58 In the context of the intestinal epithelial barrier, E2F transcription factors have been implicated in maintaining the integrity of the barrier through their effects on cell proliferation, differentiation, and apoptosis.59 In the intestinal epithelium, tight control of cell proliferation is crucial for maintaining barrier integrity and function, especially in the case of preterm infants whose intestine is immature. Dysregulation of differentiation or apoptosis pathways can compromise barrier integrity. E2F transcription factors may modulate these processes in the intestinal epithelium, although the specific mechanisms require further investigation. Moreover, E2F transcription factors can interact with various signaling pathways implicated in intestinal barrier function, such as the Wnt/β-catenin pathway and the TGF-β pathway. Crosstalk between E2F signaling and these pathways may influence epithelial cell behavior and barrier properties.60 Our study showed that eHP modulated the expression of genes encoding E2F transcription factors (and eventually their downstream targets in the intestinal epithelium), thereby potentially influencing cellular processes critical for barrier function. We acknowledge that the transcriptomic results regarding E2F and Notch pathways are preliminary and require validation at the protein and functional level; thus, interpretations remain speculative.
Exposure of epithelial monolayers to eHP also led to differences in Notch Signaling. Notch signaling is known to regulate the proliferation and differentiation of intestinal stem and progenitor cells, promoting differentiation to the absorptive cell lineage rather than to the secretory cell lineage.61 Activation of Notch supports epithelial regeneration by suppressing goblet cell differentiation, and it also promotes cell proliferation, as shown in in vivo and in vitro studies.62 In the condition of inflammation, activation of Notch is critical for proper regeneration of the epithelial layer and helps to suppress goblet cell differentiation and promote cell proliferation. In in vivo experiments,62 Notch inhibition led to the loss of absorptive cells and the entire epithelial layer, suggesting its role in expanding precursor and stem cells, especially during tissue damage.
A potential impact of eHP on Notch signaling may help maintain the intestinal epithelium, enhance the barrier. Although our data point toward a potential modulation of this pathway by eHP, these findings remain exploratory and should be interpreted as hypothesis-generating. Future studies will be required to determine whether such transcriptomic changes translate into functional effects on intestinal epithelial development and barrier properties. function, and support gut health in preterm epithelium.
Finally, RNA-seq analysis revealed differences in hallmark WNT/β-catenin signaling under exposure to eHP. Also, this pathway is crucial for tissue architecture, homeostasis, and intestinal epithelial maintenance, regulating stem cells, differentiation, and repair. Its modulation is receiving attention for potentially developing new strategies to reduce the risk of intestinal diseases.63
The current study suggests potential effects of eHP on the premature epithelial barrier, warranting further investigation. The modulation of multiple pathways suggests complex interactions with the intestinal epithelium, emphasizing the need for additional mechanistic studies to explore eHP’s potential for preterm nutrition. Identifying and characterizing biologically active peptides in eHP, as well as in silico approaches, including molecular docking and bioinformatics analysis, might be potential steps to better understand peptide interactions with cellular receptors and signaling pathways, to develop potential future formulations. Ultimately, advancing knowledge on the impact of infant nutrition on the intestinal barrier will help improve future nutritional support for vulnerable populations like preterm infants, underscoring the importance of further research in this field.
The datasets generated and analyzed during the current study are not publicly available, as they are stored on local servers, but are available from the corresponding author on reasonable request.
Data availability
The data that support the findings of this study are available upon request from the senior author. The data are not publicly available because of privacy or ethical restrictions.
Change history
02 February 2026
The original online version of this article was revised: In this article the author’s name Smriti Verma was incorrectly written as Smriti Verna.
06 February 2026
A Correction to this paper has been published: https://doi.org/10.1038/s41390-026-04807-w
References
Section on Breastfeeding. Breastfeeding and the use of human milk. Pediatrics 129, e827–e841 (2012).
Walsh, V. & McGuire, W. Immunonutrition for preterm infants. Neonatology 115, 398–405 (2019).
Lewis, E. D., Richard, C., Larsen, B. M. & Field, C. J. The importance of human milk for immunity in preterm infants. Clin. Perinatol. 44, 23–47 (2017).
Wilson, E. et al. Room for improvement in breast milk feeding after very preterm birth in Europe: results from the EPICE cohort. Matern. Child Nutr. 14, e12485 (2018).
Klingenberg, C., Embleton, N. D., Jacobs, S. E., O’Connell, L. A. & Kuschel, C. A. Enteral feeding practices in very preterm infants: an international survey. Arch. Dis. Child Fetal Neonatal Ed. 97, F56–F61 (2012).
Underwood, M. A. Human Milk for the Premature Infant. Pediatr. Clin. North Am. 60, 189–207 (2013).
Cooke, R. J. Improving Growth in Preterm Infants during Initial Hospital Stay: Principles into Practice. Arch. Dis. Child. Fetal Neonatal Ed. 101, F366–F370 (2016).
Embleton, N. E., Pang, N. & Cooke, R. J. Postnatal malnutrition and growth retardation: an inevitable consequence of current recommendations in preterm infants? Pediatrics 107, 270–273 (2001).
Vohr, B. R. et al. Beneficial effects of breast milk in the neonatal intensive care unit on the developmental outcome of extremely low birth weight infants at 18 months of age. Pediatrics 118, e115–e123 (2006).
Cortez, J. et al. Maternal milk feedings reduce sepsis, necrotizing enterocolitis and improve outcomes of premature infants. J. Perinatol. 38, 71–74 (2018).
Meinzen-Derr, J. et al. Role of human milk in extremely low birth weight infants’ risk of necrotizing enterocolitis or death. J. Perinatol. 29, 57–62 (2009).
Xiong, X. et al. Mixed feedings and necrotizing enterocolitis: the proportion of human milk matters. Breastfeed. Med. 18, 469–474 (2023).
Quigley, M., Embleton, N. D., Meader, N. & McGuire, W. Donor human milk for preventing necrotising enterocolitis in very preterm or very low-birthweight infants. Cochrane Database Syst. Rev. 9, Cd002971 (2024).
Li, Y. et al. Efficacy of donated milk in early nutrition of preterm infants: a meta-analysis. Nutrients 14, 1724 (2022).
Lapidaire, W., Lucas, A., Clayden, J. D., Clark, C. & Fewtrell, M. S. Human milk feeding and cognitive outcome in preterm infants: the role of infection and NEC reduction. Pediatr. Res. 91, 1207–1214 (2022).
Ramiro-Cortijo, D. et al. Breast milk lipids and fatty acids in regulating neonatal intestinal development and protecting against intestinal injury. Nutrients 12, 534 (2020).
Colaizy, T. T. et al. Neurodevelopmental outcomes of extremely preterm infants fed donor milk or preterm infant formula: a randomized clinical trial. JAMA 331, 582–591 (2024).
Mousan, G. & Kamat, D. Cow’s milk protein allergy. Clin. Pediatr. 55, 1054–1063 (2016).
Wales, P. W. et al. Neonatal Short Bowel Syndrome: population-based estimates of incidence and mortality rates. J. Pediatr. Surg. 39, 690–695 (2004).
Ludman, S., Shah, N. & Fox, A. T. Managing cows’ milk allergy in children. BMJ 347, f5424 (2013).
Niggemann, B. et al. Safety and efficacy of a new extensively hydrolyzed formula for infants with cow’s milk protein allergy. Pediatr. Allergy Immunol. 19, 348–354 (2008).
Ng, D. H. C., Klassen, J. R., Embleton, N. D. & McGuire, W. Protein hydrolysate versus standard formula for preterm infants. Cochrane Database Syst. Rev. 7, Cd012412 (2019).
Nutrition, C. O. Hypoallergenic infant formulas. Pediatrics 106, 346–349 (2000).
Grigorean, G., Du, X., Kuhfeld, R., Haberl, E. M. & Lönnerdal, B. Effect of in vitro digestion on bioactive peptides related to immune and gut health in intact cow’s milk and hydrolyzed protein-based infant formulas. Nutrients 16, 3268 (2024).
Bindels, J. G. & Boerma, J. A. Hydrolysed cow’s milk formulae. Pediatr. Allergy Immunol. 5, 189–190 (1994).
Lambers, T. T. et al. Clustering analyses in peptidomics revealed that peptide profiles of infant formulae are descriptive. Food Sci. Nutr. 3, 81–90 (2015).
Romacho, T. et al. Nutritional ingredients modulate adipokine secretion and inflammation in human primary adipocytes. Nutrients 7, 865–886 (2015).
Senger, S. et al. Human fetal-derived enterospheres provide insights on intestinal development and a novel model to study necrotizing enterocolitis (NEC). Cell. Mol. Gastroenterol. Hepatol. 5, 549–568 (2018).
Freire, R. et al. Human gut derived-organoids provide model to study gluten response and effects of microbiota-derived molecules in celiac disease. Sci. Rep. 9, 7029 (2019).
Dunne, K. A. et al. Sequencing a piece of history: complete genome sequence of the original Escherichia Coli strain. Micro. Genom. 3, mgen000106 (2017).
Fiorentino, M. et al. Helicobacter Pylori-induced disruption of monolayer permeability and proinflammatory cytokine secretion in polarized human gastric epithelial cells. Infect. Immun. 81, 876–883 (2013).
Dobin, A. et al. Star: ultrafast universal RNA-seq aligner. Bioinformatics 29, 15–21 (2013).
Anders, S., Pyl, P. T. & Huber, W. HTSeq—a Python framework to work with high-throughput sequencing data. Bioinformatics 31, 166–169 (2015).
Robinson, M. D., McCarthy, D. J. & Smyth, G. K. edgeR: a bioconductor package for differential expression analysis of digital gene expression data. Bioinformatics 26, 139–140 (2010).
Fairaq, A., Goc, A., Artham, S., Sabbineni, H. & Somanath, P. R. Tnfα induces inflammatory stress response in microvascular endothelial cells via Akt- and P38 map kinase-mediated thrombospondin-1 expression. Mol. Cell. Biochem 406, 227–236 (2015).
Saleem, B. et al. Intestinal barrier maturation in very low birthweight infants: relationship to feeding and antibiotic exposure. J. Pediatr. 183, 31–36.e31 (2017).
Allaire, J. M. et al. The intestinal epithelium: central coordinator of mucosal immunity. Trends Immunol. 39, 677–696 (2018).
Yung, C. et al. Neonatal enteroids absorb extracellular vesicles from human milk-fed infant digestive fluid. J. Extracell. Vesicles 13, e12422 (2024).
Nie, C. et al. Structure, biological functions, separation, properties, and potential applications of milk fat globule membrane (MFGM): a review. Nutrients 16, 587 (2024).
Li, L. et al. Gastro-intestinal digested bovine milk osteopontin modulates gut barrier biomarkers in vitro. Mol. Nutr. Food Res. 68, e2200777 (2024).
Kassai, S. & de Vos, P. Gastrointestinal barrier function, immunity, and neurocognition: the role of human milk oligosaccharide (HMO) supplementation in infant formula. Compr. Rev. Food Sci. Food Saf. 23, e13271 (2024).
Baldassarre, M. E. et al. Shorter time to full preterm feeding using intact protein formula: a randomized controlled trial. Int. J. Environ. Res. Public Health 16, 2911 (2019).
Salas, A. A. et al. Body composition of extremely preterm infants fed protein-enriched, fortified milk: a randomized trial. Pediatr. Res. 91, 1231–1237 (2022).
Masoli, D. et al. Growth of very low birth weight infants who received a liquid human milk fortifier: a randomized, controlled multicenter trial. J. Pediatr. Gastroenterol. Nutr. 74, 424–430 (2022).
Korhonen, H. & Pihlanto, A. Food-derived bioactive peptides-opportunities for designing future foods. Curr. Pharm. Des. 9, 1297–1308 (2003).
Wang, H. et al. L-tryptophan activates mammalian target of rapamycin and enhances expression of tight junction proteins in intestinal porcine epithelial cells. J. Nutr. 145, 1156–1162 (2015).
Martínez-Augustin, O., Rivero-Gutiérrez, B., Mascaraque, C. & Sánchez de Medina, F. Food derived bioactive peptides and intestinal barrier function. Int. J. Mol. Sci. 15, 22857–22873 (2014).
Morgan, A. J., Riley, L. G., Sheehy, P. A. & Wynn, P. C. The influence of protein fractions from bovine colostrum digested in vivo and in vitro on human intestinal epithelial cell proliferation. J. Dairy Res. 81, 73–81 (2014).
Paparo, L. et al. Tolerogenic effect elicited by protein fraction derived from different formulas for dietary treatment of cow’s milk allergy in human cells. Front. Immunol. 11, 604075 (2020).
Zhang, H., Hu, C. A., Kovacs-Nolan, J. & Mine, Y. Bioactive dietary peptides and amino acids in inflammatory bowel disease. Amino Acids 47, 2127–2141 (2015).
Bi, Y. et al. Metabolic and microbial dysregulation in preterm infants with neonatal respiratory distress syndrome: an early developmental perspective. J. Proteome Res. 23, 3460–3468 (2024).
Wang, Y. et al. Associations between gut microbiota and adverse neurodevelopmental outcomes in preterm infants: a two-sample mendelian randomization study. Front. Neurosci. 18, 1344125 (2024).
di Pietro, F., Echard, A. & Morin, X. Regulation of mitotic spindle orientation: an integrated view. EMBO Rep. 17, 1106–1130 (2016).
Stolfi, C., Maresca, C., Monteleone, G. & Laudisi, F. Implication of intestinal barrier dysfunction in gut dysbiosis and diseases. Biomedicines 10, 289 (2022).
Hu, D. J. & Jasper, H. Control of intestinal cell fate by dynamic mitotic spindle repositioning influences epithelial homeostasis and longevity. Cell Rep. 28, 2807–2823.e5 (2019).
Thompson, F. M., Catto-Smith, A. G., Moore, D., Davidson, G. & Cummins, A. G. Epithelial growth of the small intestine in human infants. J. Pediatr. Gastroenterol. Nutr. 26, 506–512 (1998).
Garneau, H. et al. Nuclear expression of E2f4 induces cell death via multiple pathways in normal human intestinal epithelial crypt cells but not in colon cancer cells. Am. J. Physiol. Gastrointest. Liver Physiol. 293, G758–G772 (2007).
Ren, B. et al. E2f integrates cell cycle progression with DNA repair, replication, and G(2)/M checkpoints. Genes Dev. 16, 245–256 (2002).
Choi, E. H. & Kim, K. P. E2f1 facilitates DNA break repair by localizing to break sites and enhancing the expression of homologous recombination factors. Exp. Mol. Med. 51, 1–12 (2019).
Yang, K. et al. Ahr‑E2f1‑Kgfr signaling is involved in Kgf‑induced intestinal epithelial cell proliferation. Mol. Med. Rep. 15, 3019–3026 (2017).
Pellegrinet, L. et al. Dll1- and Dll4-mediated notch signaling are required for homeostasis of intestinal stem cells. Gastroenterology 140, 1230-1240.e1231-1237 (2011).
Okamoto, R. et al. Requirement of Notch activation during regeneration of the intestinal epithelia. Am. J. Physiol. Gastrointest. Liver Physiol. 296, G23–G35 (2009).
Clevers, H. Wnt/Beta-catenin signaling in development and disease. Cell 127, 469–480 (2006).
Funding
Financial support for this study was provided by Reckitt/Mead Johnson Nutrition.
Author information
Authors and Affiliations
Contributions
V.B., R.B., S.V., T.T., and A.F. gave substantial contributions to conception and design of the study, acquisition, analysis, and interpretation of data; R.S. and M.C. gave their contribution to the analysis and interpretation of data; T.M.-P., R.S., and G.G. drafted the article and revised it critically for important intellectual content; all the authors gave their final approval of the version to be published.
Corresponding author
Ethics declarations
Competing interests
G.G., T.M., and R.S. have all been employees of Reckitt/Mead Johnson Nutrition at the time of study execution. A.F. is actually employed by Mead Johnson Nutrition.
Additional information
Publisher’s note Springer Nature remains neutral with regard to jurisdictional claims in published maps and institutional affiliations.
The original online version of this article was revised: In this article the author’s name Smriti Verma was incorrectly written as Smriti Verna.
Supplementary information
Rights and permissions
Open Access This article is licensed under a Creative Commons Attribution 4.0 International License, which permits use, sharing, adaptation, distribution and reproduction in any medium or format, as long as you give appropriate credit to the original author(s) and the source, provide a link to the Creative Commons licence, and indicate if changes were made. The images or other third party material in this article are included in the article’s Creative Commons licence, unless indicated otherwise in a credit line to the material. If material is not included in the article’s Creative Commons licence and your intended use is not permitted by statutory regulation or exceeds the permitted use, you will need to obtain permission directly from the copyright holder. To view a copy of this licence, visit http://creativecommons.org/licenses/by/4.0/.
About this article
Cite this article
Bozzetti, V., Brosnan, R., Verma, S. et al. Effects of extensive protein hydrolysate in supporting intestinal barrier function in vitro. Pediatr Res (2026). https://doi.org/10.1038/s41390-025-04680-z
Received:
Revised:
Accepted:
Published:
Version of record:
DOI: https://doi.org/10.1038/s41390-025-04680-z








