Fig. 1: Transcriptomic characteristics of prostate cancer molecular subtypes.
From: Prostate epithelial genes define therapy-relevant prostate cancer molecular subtype

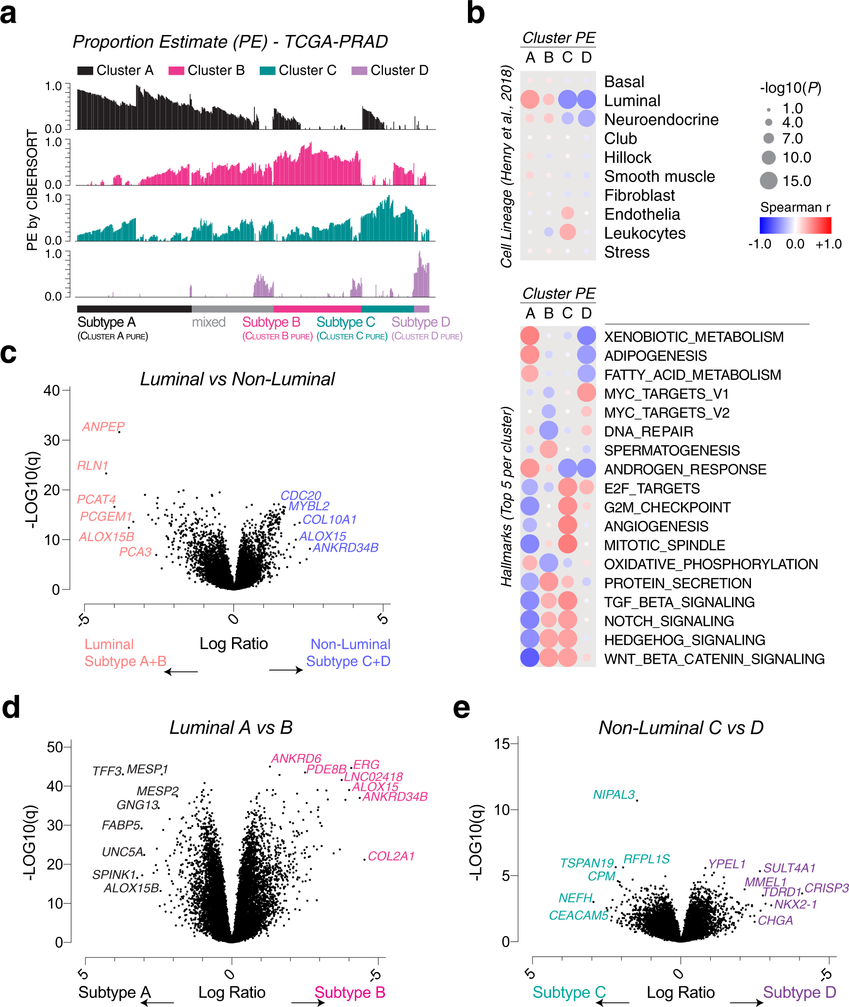
a Proportion estimate (PE) bar graphs of the four clusters and subtype assignment from the CIBERSORT deconvolution analysis of the TCGA-PRAD dataset. A sample was classified as “PURE” if PEmax >0.5 or as “mixed” if PEmax ≤0.5. b Correlation coefficient dot plot of ssGSEA scores of prostate cell lineage genesets, hallmark genesets and the cluster PE. Dot color = Spearman r value; Dot size = −log10(P value). Enrichment-volcano plot of gene expression comparisons between luminal clusters (A + B) and nonluminal clusters (C + D) (c), cluster A and B (d) or cluster C and D (e). Representative gene names are shown.