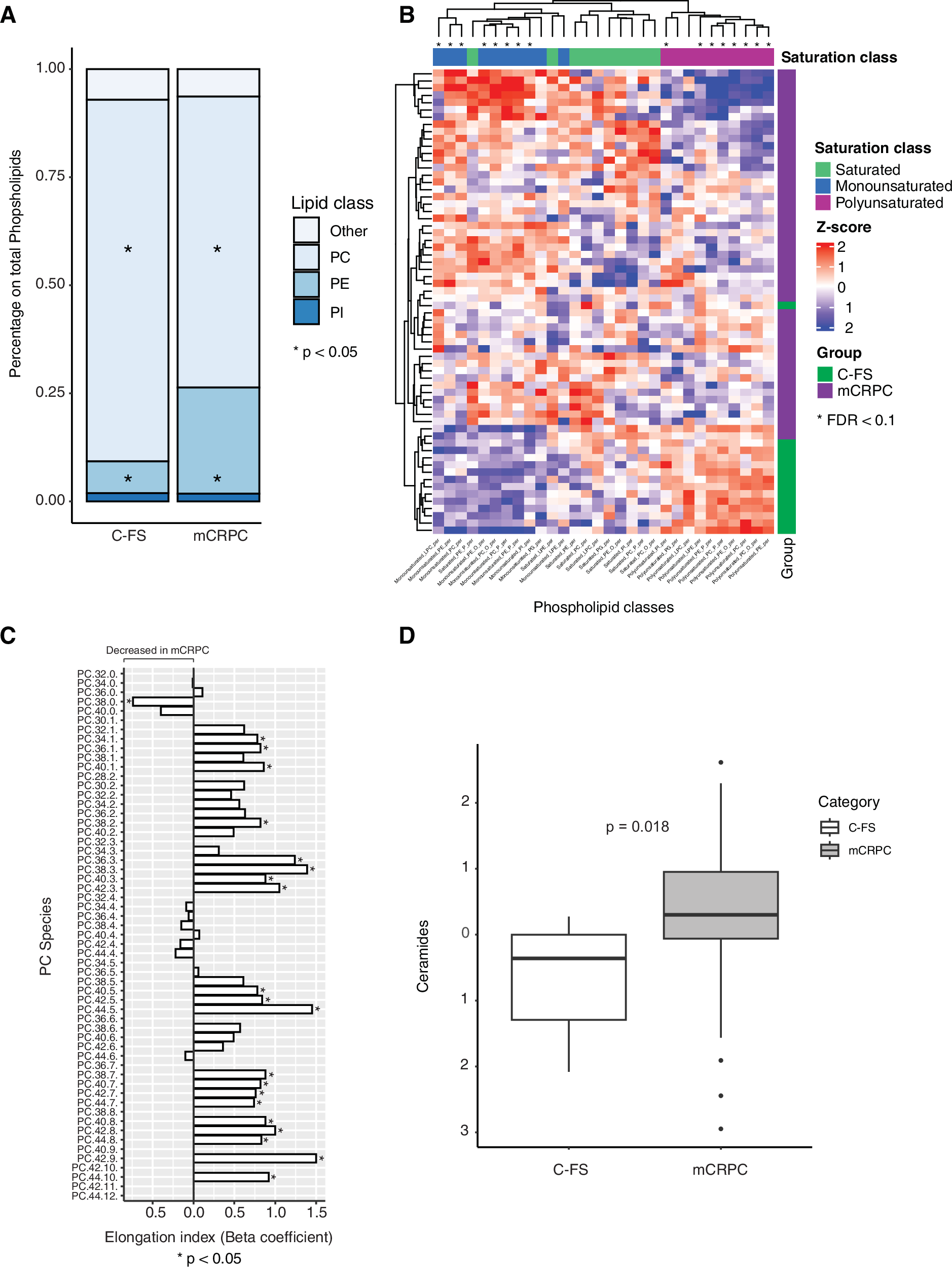
Fig. 2: Differences in the plasma phospholipid and sphingolipid pool in C-FS versus patients with mCRPC.

A Stacked bar plot showing the percentage distribution of the main PL classes, including PC, PE, PI, and minor PL, indicated as “other”. Asterisks indicate statistically significant differences (p < 0.05). B Heatmap of PL classes grouped by saturation group (i.e. saturated, monounsaturated, polyunsaturated). Columns indicate the different lipid classes, while rows indicate the individual samples. C Differences in elongation of PC species in C-FS versus mCRPC patients. Linear models were built to assess the differences in the elongation indexes of PC species in C-FS versus mCRPC patients. Each row represents the beta coefficient of such models and indicates a decreased (left) or an increased (right) elongation of PC species in patients with mCRPC compared to C- FS. D Ceramide levels in C-FS and patients with mCRPC.