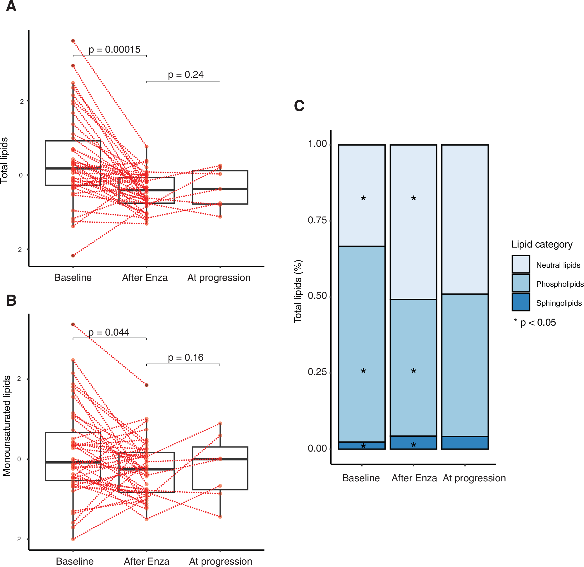
Fig. 3: Longitudinal analysis of circulating lipid during Enza treatment and at progression.

A Paired comparison of total lipid levels and B monounsaturated lipids at baseline, after Enza start, and at disease progression. C Stacked bar plot showing the relative distribution of lipid categories (neutral lipids, phospholipids, and sphingolipids) as a percentage of total lipids at baseline, after Enza start, and at disease progression. Asterisks indicate statistically significant differences from the previous time point (p < 0.05).