Dear Editor,
Lung cancer still remains the leading cause of cancer death worldwide, 80–90% of which are non-small cell lung cancer (NSCLC). In 2–3% of NSCLC patients, mutations in human epidermal growth factor receptor 2 (HER2) have been identified as oncogenic drivers. However, HER2 has been poorly reported as a therapeutic target for advanced NSCLC despite of the outstanding improvements in breast cancer receiving HER2-targeting regimens. Recently, a novel oral, irreversible pan-HER tyrosine kinase inhibitor (TKI) against EGFR and HER2, pyrotinib, has shown antitumor effects on HER2-mutant NSCLC.1,2 Moreover, an in vitro study found acquired resistance after continuous exposure to pyrotinib,3 indicating that drug resistance may also limit long-term outcomes of pyrotinib treatment. Therefore, understanding the mechanisms of pyrotinib resistance is of great importance for its clinical application.
Although several putative resistance mechanisms have been identified based on bulk sequencing, these conventional strategies showed limited capacity of detecting clonal evolutions during therapies. Nowadays, single-cell RNA-sequencing (scRNA-seq) has emerged as a promising approach to profiling the transcriptomic characteristics of abundant individual cells, allowing us to resolve intratumor heterogeneity, understand tumor microenvironment, and identify rare populations. Also, scRNA-seq has been conducted to profile the dynamics of transcriptomic features during anticancer therapies and reveal the drug resistance mechanisms in cancers. Here in our current study, we utilized scRNA-seq to explore the particular alterations in transcriptomics and predictive functional pathways of NSCLC cells in response to pyrotinib, unraveling the underlying resistance mechanisms.
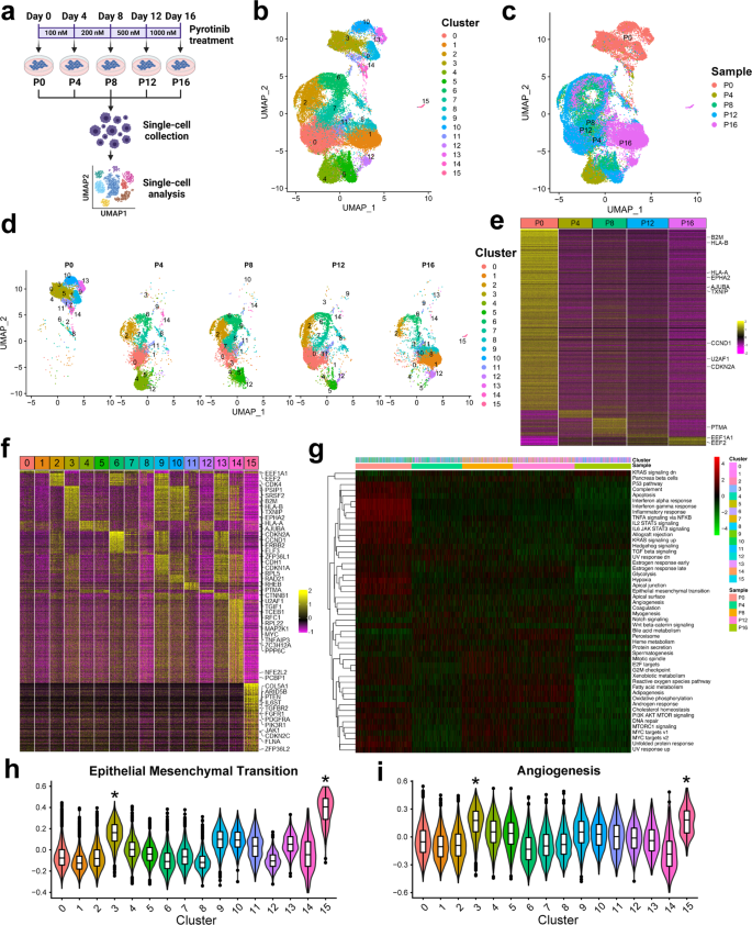
Our preliminary experiments revealed that H358 possessed relatively higher expression of HER2 and were more sensitive to pyrotinib than other NSCLC cell lines (Supplementary Fig. S1). As shown in Fig. 1a, we treated H358 cell line with pyrotinib at doses of 100 nM, 200 nM, 500 nM, and 1000 nM every four days, respectively. Then, the untreated cells (P0) as well as longitudinal samples after each administration (P4, P8, P12, P16) were harvested for further analysis. We profiled the single-cell transcriptomes of an average of ~8000 cells from each sample with an average of 4736 genes and 90 thousand reads detected every cell. After quality control, 8507, 7684, 7715, 9367, and 8531 cells in each sample respectively were included. All the cells were divided into 16 clusters, shown by Uniform Manifold Approximation and Projection (UMAP) analysis for dimension reduction (Fig. 1b). When these clusters of cells were mapped to samples, we found that the untreated cells had the different gene expression pattern distinct from other samples (Fig. 1c). Then, the transcriptomic evolution of cell clusters during the increase of drug doses over time was revealed by UMAP plots separated by different samples (Fig. 1d) and a Sankey diagram (Supplementary Fig. S2a). Further detailed mapping relationships between clusters and samples were demonstrated by cell distributions separately in different samples or clusters (Supplementary Fig. S2b–g). Intriguingly, an isolated subpopulation, Cluster 15, was identified in the sample P16 (Fig. 1b–d). These data together showed that the untreated cells (P0) and the persistent cells (P16) had distinct and stable expression patterns whereas the samples between them shared similar transcriptomic profiles and were undergoing transitional states.
Single-cell RNA sequencing revealed transcriptomic evolution of NSCLC cells in response to pyrotinib. a Flow chart of pyrotinib treatment schedule and single-cell RNA sequencing procedures. Created with BioRender.com. b Umap illustration of cells colored by clusters. c Umap illustration of cells colored by samples. d Umap illustration of cells colored by clusters in separate samples. e Heatmap of significantly differentially expressed genes among the cells in various samples with cancer gene annotations. f Heatmap of significantly differentially expressed genes among the cells in various clusters with cancer gene annotations. 125 cells in each cluster were randomly chosen for illustration. g Heatmap illustrating the overview of GSVA scores of cancer hallmark signatures in different samples and clusters. h, i Violin plots of GSVA scores of (h) EMT and (i) angiogenesis for cells in different clusters. Significance * indicates FDR < 0.05 and |log2 fold change | > 0.5 compared to other groups
To better understand the expression patterns of each sample and cluster, we performed differential expression analysis by MAST, finding 6–299 significantly differentially expressed genes (DEGs; false discovery rate [FDR] < 0.05 and |log2 fold change | >0.5) in each sample (Fig. 1e) and 5–768 DEGs from each cluster (Fig. 1f). The untreated Sample P0 possessed the most (299) DEGs, including some driver genes,4 like EPHA2, AJUBA, CCND1, and CDKN2A (Supplementary Fig. S3a-d). Also, a total of 47 cancer driver genes (e.g., CDK4, PTEN, MYC, PDGFRA, and CTNNB1) were identified in the DEGs of various clusters (Supplementary Fig. S3f–j).4 Low expression levels of HER2 were reported in the resistance to other anti-HER2 therapies.5 Consistently, a transient elevation of ERBB2 expression which encodes HER2 was detected in Sample P4 and its main cluster, Cluster 4, but it decreased in the following treatments (Supplementary Fig. S3e & k). Meanwhile, another target of pyrotinib, EGFR, remained relatively stable across samples. Then, the expression of the top 10 genes upregulated in each sample and top 5 genes enriched in each cluster were selected to show (Supplementary Fig. S4a, b). Interestingly, the isolated subpopulation Cluster 15 was featured by high expression of MGP, COL1A1, COL1A2, SPARC, and COL3A1. We found that single-cell differential expression analysis could distinguish more markers of subpopulations by its higher resolution.
Based on the expression profiles, we calculated 50 cancer hallmark scores of each cell by single-sample Gene Set Variation Analysis (ssGSVA) (Fig. 1g). Also, the average signature scores for every sample and cluster were calculated (Supplementary Fig. S5a, b) and compared using Wilcox test. The following GSVA signatures were enriched in Sample P0: interferon alpha response, interferon gamma response, TNFA signaling via NF-κB, inflammatory response, EMT, and hypoxia (Supplementary Fig. S5c–h). Besides, more pathways were identified in P0-related clusters (Cluster 3, 9, 10, 13, 14), like G2M checkpoint, Myc targets V2, mitotic spindle, unfolded protein response, and MTORC1 signaling. Additionally, the following pathways were enriched in the cells at transitional states: E2F targets, G2M checkpoint, interferon alpha response, and interferon gamma response. As reported by other studies, cell cycle regulation might contribute to the resistance to some anti-HER2 therapies. We found that a marker of G1-S cell cycle transition, CDK4 expression was enriched in Cluster 2 which increased during the pyrotinib treatment in our study. Also, G2M checkpoint pathway scores were remarkably high in early-stage Clusters 2, 6, 9, and 13. These results together suggest the critical role of cell cycle regulation in pyrotinib resistance, indicating drugs targeted at cell cycles, like CDK4/6 inhibitors, might reverse the resistance. Moreover, the canonical malignant pathways, EMT (Fig. 1h) and angiogenesis (Fig. 1i), were significantly enriched in the isolated Cluster 15, suggesting this subpopulation is indispensable for surviving the pyrotinib treatment. Also, anti-angiogenesis regimens may overcome the resistance.
Furthermore, several immune-related signatures were found aberrantly regulated, indicating the potential association between immunotherapy outcomes and pyrotinib treatment. Thus, we explored the alterations of 5 immune checkpoints (CD276, VTCN1, PDCD1LG2, CD274, LGALS9) expressed on cancer cells at different stages of pyrotinib treatment, revealing that CD274 (the gene encoding PD-L1) and LGALS9 significantly decreased after pyrotinib treatment (Supplementary Fig. S6). These results suggest that pyrotinib may mediate outcomes of immunotherapy.
This is the first research investigating how NSCLC cells respond to pyrotinib treatment at the single-cell level. We sequenced ~8000 cells from each sample and included a total of 41804 cells after quality control for further analysis. To the best of our knowledge, our study includes more cells for subsequent analysis than other similar investigations using scRNA-seq. With the large number of single cells, we identified a small but critical subpopulation featured by upregulated EMT and angiogenesis pathways. Nevertheless, our study still has some limitations. Functional studies are needed to understand the mechanistic role of the identified resistant genes and pathways. Also, further validation of our immune-related findings needs more research involving animals or patient biopsies in the context of tumor microenvironment.
In conclusion, our analysis for the first time reveals the transcriptomic evolution of NSCLC cells in response to pytotinib administration using single-cell sequencing. We have identified important persistent subpopulations with aberrantly regulated genes and pathways, providing novel insights into the potential mechanisms of pyrotinib resistance and development of biomarkers for pyrotinib responses in NSCLC.
Data availability
The datasets used and/or analyzed during the current study are available from the corresponding author on reasonable request.
References
Wang, Y. et al. HER2 exon 20 insertions in non-small-cell lung cancer are sensitive to the irreversible pan-HER receptor tyrosine kinase inhibitor pyrotinib. Ann. Oncol. 30, 447–455 (2019).
Zhou, C. et al. Pyrotinib in HER2-mutant advanced lung adenocarcinoma after platinum-based chemotherapy: a multicenter, open-label, single-arm, phase II study. J. Clin. Oncol. 38, 2753–2761 (2020).
Su, B. et al. Apatinib exhibits synergistic effect with pyrotinib and reverses acquired pyrotinib resistance in HER2-positive gastric cancer via stem cell factor/c-kit signaling and its downstream pathways. Gastric Cancer 24, 352–367 (2021).
Bailey, M. H. et al. Comprehensive characterization of cancer driver genes and mutations. Cell 173, 371–385.e318 (2018).
Burris, H. A. 3rd et al. Phase II study of the antibody drug conjugate trastuzumab-DM1 for the treatment of human epidermal growth factor receptor 2 (HER2)-positive breast cancer after prior HER2-directed therapy. J. Clin. Oncol. 29, 398–405 (2011).
Acknowledgements
This work was supported by the CAMS Innovation Fund for Medical Sciences (2021-I2M-1-050).
Author information
Authors and Affiliations
Contributions
L.Y., J.R., and S.N. designed the project. W.X., J.R., and Z.S. performed the experiments. Y.Y., and W.P. collected the data. W.X. and W.Z. performed the single-cell analysis. H.J. and S.N. supervised the project. W.X. and L.Y., drafted the manuscript. All authors contributed to the revision of the manuscript. All authors have read and approved the article.
Corresponding authors
Ethics declarations
Competing interests
The authors declare no competing interests.
Supplementary information
Rights and permissions
Open Access This article is licensed under a Creative Commons Attribution 4.0 International License, which permits use, sharing, adaptation, distribution and reproduction in any medium or format, as long as you give appropriate credit to the original author(s) and the source, provide a link to the Creative Commons license, and indicate if changes were made. The images or other third party material in this article are included in the article’s Creative Commons license, unless indicated otherwise in a credit line to the material. If material is not included in the article’s Creative Commons license and your intended use is not permitted by statutory regulation or exceeds the permitted use, you will need to obtain permission directly from the copyright holder. To view a copy of this license, visit http://creativecommons.org/licenses/by/4.0/.
About this article
Cite this article
Wang, X., Li, Y., Jin, R. et al. Single-cell analysis reveals the potential mechanisms of pyrotinib resistance in non-small cell lung cancer. Sig Transduct Target Ther 8, 17 (2023). https://doi.org/10.1038/s41392-022-01226-1
Received:
Revised:
Accepted:
Published:
Version of record:
DOI: https://doi.org/10.1038/s41392-022-01226-1
This article is cited by
-
Non-bone-derived exosomes: a new perspective on regulators of bone homeostasis
Cell Communication and Signaling (2024)
