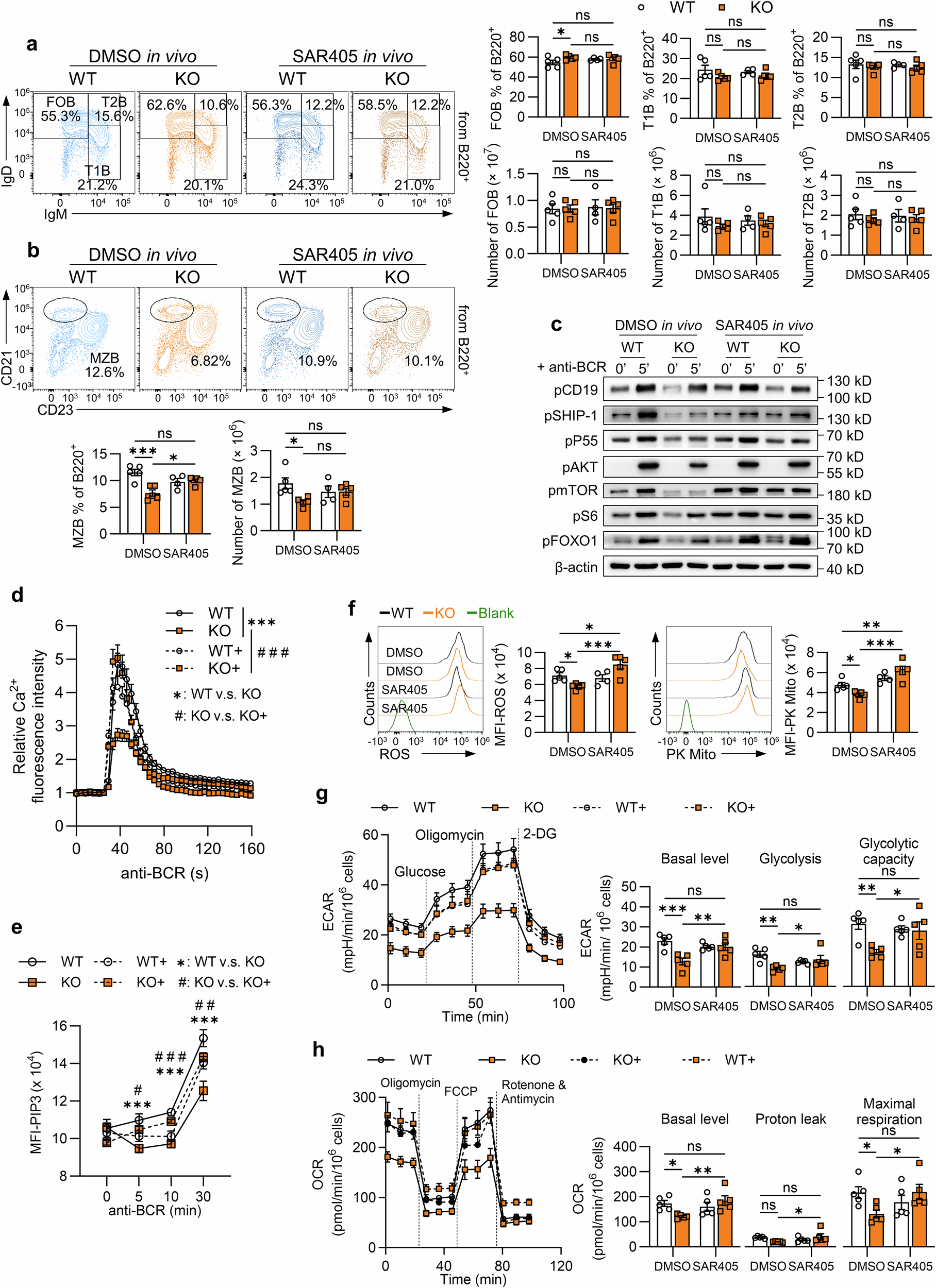
Fig. 6

Inhibition of PIK3C3 in vivo restored the developmental and metabolic defects of B cells in Rnf213-deficient mice. a, b Flow cytometry and statistical analysis of splenic B-cell subsets in WT (n = 5), KO (n = 5), SAR405-treated WT (n = 4), and KO (n = 5) mice. c Western blotting of pCD19, pSHIP-1, pP55, pAKT, pmTOR, pS6 and pFOXO1 proteins in B cells stimulated with or without anti-BCR for 5 min. Data are from one representative of three independent experiments. d Intracellular calcium responses of B cells upon anti-BCR stimulation. Each symbol represents the mean ± SEM of the cells. The data are from two independent experiments. e Flow cytometry and statistical analysis of PIP3 levels in B cells from mice in (a and b). Cells were stimulated with anti-BCR for 0, 5, 10 and 30 min. Each symbol represents the mean ± SEM of cells from one group of mice. f Flow cytometry and statistical analysis of the ROS (left) and mitochondrial membrane potential (right) levels in B cells from the mice in (a and b). The cells were stimulated with anti-BCR for 3 h. g, h ECAR (g) and OCR (h) were examined via Seahorse technology in anti-BCR-stimulated B cells from WT (n = 5), KO (n = 5), SAR405-injected WT (n = 5), and KO (n = 5) mice. Left, representative dynamic curves. Right, statistical analysis of each metabolic phase. Each symbol represents the mean ± SEM of cells (left) or one well of cells, with bars denoting the means ± SEMs (right). Data are from one representative of two independent experiments in (a, b and e–h). Each symbol represents one mouse, with bars denoting the means ± SEMs in (a, b and f). Statistical analyses were performed via two-way ANOVA followed by multiple comparisons tests. The following symbols indicate statistical significance: *, #P < 0.05, **, ##P < 0.01, ***, ###P < 0.001; ns, not significant