Abstract
The development and function of B lymphocytes require the precise integration of signaling, transcriptional networks, and metabolic programs. While interferon (IFN)-inducible proteins can bridge innate and adaptive immunity, their roles in B cells remain poorly defined. Here, we identified RNF213, a giant IFN-inducible RING finger E3 ligase, as a key orchestrator of B-cell biology. Mice lacking Rnf213 exhibited defective splenic B-cell development, impaired B-cell receptor (BCR) signaling, and compromised metabolic activity. Mechanistically, RNF213 targeted the transcription factor SPIB for proteasomal degradation via K11-linked ubiquitylation. In Rnf213‑deficient B cells, stabilized SPIB transcriptionally upregulated Pik3c3, thereby increasing phosphatidylinositol 3-phosphate (PI3P) production. Excess PI3P recruited PTEN to early endosomes, where PTEN hydrolyzed phosphatidylinositol-3,4,5-trisphosphate (PIP3) and attenuated AKT-mTOR signaling. Strikingly, both genetic deletion of Spib and pharmacological inhibition of PIK3C3 restored AKT-mTOR activation, metabolic fitness, and B-cell development in Rnf213-null mice. Furthermore, Rnf213 deficiency impaired both T-independent and T-dependent antibody responses, highlighting its critical role in humoral immunity. Overall, our work reveals a novel ubiquitin-dependent circuit that links interferon signaling to the transcriptional and metabolic control of B-cell homeostasis. This study also establishes RNF213 as a crucial bridge between innate immune sensing and the dynamic regulation of lymphocyte development.
Similar content being viewed by others
Introduction
As central mediators of adaptive immunity, B lymphocytes generate specific antibodies, process and present antigens, and modulate the activation of other immune components. Their development and function rely on a complex interplay of antigen-dependent signaling, transcriptional networks and metabolic reprogramming.1,2,3 While factors such as NOTCH signaling, integrins, and BAFFR have been well established for B-cell fate,4,5,6,7 the role of innate immunity-related proteins, particularly interferon (IFN)-inducible effectors, remains poorly understood.
Emerging evidence suggests that innate immune sensors can directly control lymphocyte differentiation. For example, STING, the cytosolic DNA sensor induced by IFN, has been revealed to fine-tune B-cell receptor (BCR) signaling strength and marginal zone B (MZB) cell commitment.8 Similarly, the transcription factor IRF1 can orchestrate MZB cell formation via IFN-driven regulation.9 Moreover, STAT1-mediated IFN responses contribute to marginal zone architecture and rapid antibody production.10 These findings point to a broader integration of innate and adaptive cues in splenic B-cell biology. Ubiquitylation, a key posttranslational modification, is a likely mechanism for this integration, regulating immune cell development and signaling.11,12 While several E3 ubiquitin ligases have been revealed to influence B-cell homeostasis,12,13,14,15,16 the contributions of IFN-inducible E3 ligases to B-cell biology are largely unexplored.
RNF213 (Mysterin) is a giant, IFN-inducible RING finger E3 ligase. It is a major susceptibility factor for moyamoya disease (MMD), indicating its role in maintaining vascular and immune homeostasis.17,18 Over the past few decades, RNF213 has been shown to regulate innate immunity by modulating interferon responses and antimicrobial defenses.19,20,21 Additionally, it is important for angiogenesis and lipid droplet dynamics.22,23,24,25 Recent works have demonstrated the essential role of RNF213 in the biology of T cells and bone marrow-derived dendritic cells (BMDCs).26,27 However, how RNF213 intersects with transcriptional regulators to govern B-cell development and function is still unknown.
Among the key transcriptional regulators in B cells, the ETS family factor SPIB shows a developmentally regulated expression pattern, with low levels in pro- and pre-B cells and high expression in immature and mature subsets.28,29,30 While Spib deficiency has little effect on B-cell numbers,31 it skews splenic B-cell subsets with reduced follicular and increased marginal zone B cells.32 SPIB is required for BCR signaling and secondary Ig responses.31,33,34 However, its overexpression inhibits plasma-cell formation by repressing the expression of genes characteristic of plasma cells.34,35 These findings suggest that tight control of SPIB levels is critical for B cells. Despite its dosage sensitivity, the mechanisms controlling SPIB protein turnover, particularly via ubiquitylation, remain undefined. We therefore hypothesized that an E3 ubiquitin ligase might regulate SPIB stability. RNF213 is a compelling candidate given its IFN-inducible nature and established role in immune cell function, positioning it as a potential bridge between innate immune signaling and B-cell transcriptional control.
In addition, class III PI3K (PIK3C3, also termed VPS34) generates phosphatidylinositol 3-phosphate (PI3P),36 a lipid critical for endosomal trafficking and autophagy.37 In immune cells, PIK3C3 modulates metabolic signaling, antigen processing, and receptor internalization.38,39,40,41,42,43,44,45 However, its role in B cells and its potential crosstalk with transcriptional regulators remain undefined.
In this study, we identified RNF213 as an important regulator of B-cell biology. In mice, Rnf213 deficiency disrupted the development of follicular B (FOB) and MZB cells and impaired BCR signaling and metabolism. Importantly, Rnf213-deficient mice exhibited compromised T-dependent (TD) and T-independent (TI) humoral immunity. We then found that RNF213 modulated the stability of the transcription factor SPIB. Specifically, RNF213 mediated the K11-linked ubiquitylation of SPIB, targeting it for proteasomal degradation and thereby restraining its transcriptional activity. Consistent with these findings, Spib deletion in Rnf213-deficient mice reversed the defects in MZB cell development, BCR signaling, and metabolism. The downstream mechanism involves SPIB-driven upregulation of Pik3c3, which elevates PI3P levels. This excess PI3P recruited more PTEN to EEA1+ early endosomes, where PTEN degraded phosphatidylinositol-3,4,5-trisphosphate (PIP3). This process ultimately results in impaired AKT-mTOR signaling and metabolic reprogramming. Notably, pharmacological inhibition of PIK3C3 with SAR405 restored AKT-mTOR signaling activation and reversed the developmental and metabolic defects in Rnf213-null B cells. Our work highlights the emerging paradigm that IFN-linked proteins not only defend against pathogens but also contribute to adaptive immunity through precise regulation of lymphocyte signaling and metabolism.
Results
RNF213 is essential for the development of splenic B cells
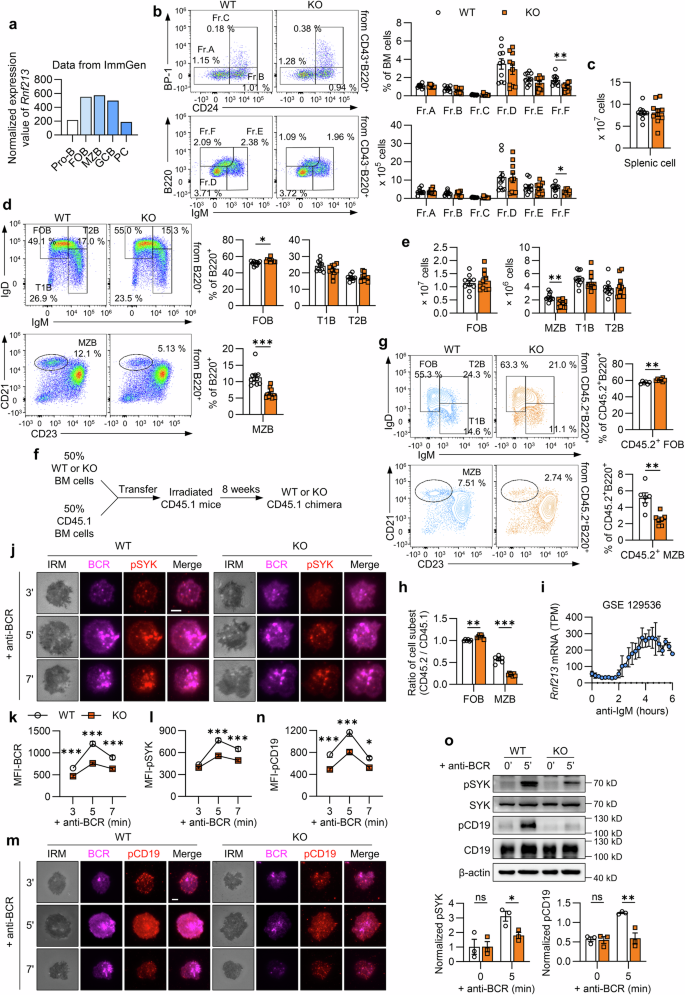
We assessed the knockout efficiency of Rnf213 in splenic B cells and confirmed that Rnf213 expression was nearly undetectable in Rnf213–/– (KO) B cells compared with Rnf213+/+ (WT) controls, indicating successful depletion of Rnf213 (Supplementary Fig. 1a). To preliminarily evaluate the importance of RNF213 in B cells, we first analyzed the transcription levels of Rnf213 across different B-cell subsets using the ImmGen database. While Rnf213 is universally expressed by multiple B-cell subsets, its transcription level is much higher during the late developmental stages (Fig. 1a), which suggests its potential role in B-cell differentiation in secondary lymphoid organs. To address this, we analyzed B-cell subpopulations in the peritoneal cavity, bone marrow (BM), and spleen. No significant difference was observed in the proportions or numbers of peritoneal B1a and B1b cells between WT and KO mice (Supplementary Fig. 1b, gated as in Supplementary Fig. 1c). In the bone marrow, only the proportion and number of recirculating B cells (fraction F, Fr.F) were reduced in the KO mice (Fig. 1b, gated as in Supplementary Fig. 1d), suggesting a modest role of RNF213 in early BM B-cell development. In contrast, splenic B-cell development was markedly affected by Rnf213 deficiency. While the number of splenocytes was comparable between WT and KO mice (Fig. 1c), we detected an increased proportion of FOB cells and a decreased proportion of MZB cells in the spleens of KO mice (Fig. 1d, gated as in Supplementary Fig. 1e). The number of FOB cells remained unaltered, but that of MZB cells significantly declined after Rnf213 was depleted (Fig. 1e). These developmental defects were verified by using the marker CD93 to exclude immature B cells (Supplementary Fig. 1f and g). We then confirmed that the aberrant development of FOB and MZB cells was B-cell-intrinsic with the model of CD45.1 and CD45.2 BM mixed chimera mice (Fig. 1f–h, gated as in Supplementary Fig. 1h). Moreover, there was no significant difference in the proportions or numbers of other splenic B-cell subsets, including B220+ B, transitional 1 B (T1B), transitional 2 B (T2B), germinal center B (GCB), or dark- and light-zone (DZ/LZ) GCB cells (Fig. 1d, e and Supplementary Fig. 1i-k). Additionally, the aberrant development of B-cell subsets in KO mice was not derived from the unchanged expression of BAFFR or NOTCH2 proteins, which both play important roles in MZB and FOB differentiation (Supplementary Fig. 1l and m). Annexin V and Ki-67 staining revealed no substantial effects of Rnf213 deficiency on the apoptosis or proliferation of splenic B-cell subsets (Supplementary Fig. 1n and o). Taken together, these findings demonstrate that RNF213 plays a minimal role in early B-cell development but is essential for the proper formation of splenic B-cell subpopulations, particularly FOB and MZB cells.
RNF213 is critical for the differentiation and proximal BCR signaling of splenic B lymphocytes. a Transcription levels of Rnf213 across B-cell subsets. The data were obtained from the Immunological Genome Project (ImmGen) and normalized by DESeq2. b, d Flow cytometry and statistical analysis of bone marrow (b) and splenic (d) B-cell subsets in Rnf213+/+ (WT, n = 10) and Rnf213–/– (KO, n = 10) mice. The data are from four independent experiments. c, e Statistical analysis of the numbers of splenic (c), FOB, MZB, T1B and T2B (e) cell subsets in the mice from (d). f Experimental design for CD45.1 BM mixed chimera mice. g Flow cytometry and statistical analysis of splenic B-cell subsets in WT CD45.1 (n = 6) and KO CD45.1 (n = 7) mice. The data are from one representative of two independent experiments. h Ratios of splenic CD45.2+ FOB and MZB proportions to those of their CD45.1 competitors. The proportions of each cell subset are from the mice in (g). i Rnf213 expression in anti-IgM-stimulated mouse splenic B cells. Data were extracted from GSE129536. j–n Recruitment of BCR, pSYK, and pCD19 to the plasma membrane in splenic B cells from WT and KO mice. Representative TIRFm images are shown in (j) and (m) (scale bar, 2.5 μm). Quantification of the mean fluorescence intensity (MFI) of BCR (k), pSYK (l), and pCD19 (n) recruited to the plasma membrane. Each symbol represents the mean ± SEM of the MFI among the cells (n > 30). o Western blotting of pSYK, SYK, pCD19 and CD19 proteins in B cells stimulated with or without anti-BCR for 5 min. Statistical analyses of phosphorylated proteins are shown. Data are from one representative of three independent experiments in (j–o). Each symbol represents one mouse, with bars denoting the means ± SEMs in (b–e, g, h, and o). Statistical analyses were performed via unpaired two-tailed Student’s t-tests in (b–e, g, h, and o) or via two-way ANOVA followed by multiple comparisons tests in (k, l, and n). The following symbols indicate statistical significance: *P < 0.05, **P < 0.01, ***P < 0.001; ns, not significant
RNF213 is indispensable for proximal BCR signaling in splenic B cells
To address whether RNF213 is involved in B-cell activation, we first analyzed publicly available transcriptome data from anti-IgM-stimulated B cells (GSE129536). Rnf213 expression was relatively low in steady-state B cells but was strongly induced upon BCR engagement (Fig. 1i), suggesting the role of RNF213 in B-cell activation and BCR signaling. To investigate this further, we assessed BCR clustering, signalosome accumulation, and the activation of upstream BCR signaling molecules in splenic B cells via total internal reflection fluorescence microscopy (TIRFm). These cells were stimulated with membrane-tethered anti-BCR agents for various durations. We found that BCR clustering on the plasma membrane of KO B cells was significantly impaired at all time points assessed after activation (Fig. 1j, k, m). Moreover, the recruitment of activated upstream BCR signaling molecules, including phosphorylated SYK (pSYK) and CD19 (pCD19), to the plasma membrane was significantly impaired in KO B cells (Fig. 1j–n). Consistent with these findings, Rnf213 deficiency also led to compromised activation of these proteins with soluble anti-BCR stimulation (Fig. 1o). Collectively, these findings reveal that Rnf213 deficiency disrupts the recruitment of BCR clusters to the plasma membrane, which correlates with diminished BCR signaling.
RNF213 regulates antigen presentation, NFκB and STAT signaling activation, and metabolic activity in splenic B cells
Given the role of RNF213 in regulating type I interferon (IFN-I) signaling, antiviral and antibacterial responses, and NFκB and STAT signal transductions,19,46 we investigated whether RNF213 can also modulate these pathways with BCR engagement. Rnf213-deficient B cells presented lower expression levels of phosphorylated P65 (pP65) after anti-BCR stimulation (Supplementary Fig. 2a). While the activation of IKKα/β (pIKKα/β) was comparable, the phosphorylation of IκBα (pIκBα) was obviously suppressed in anti-BCR-activated KO B cells (Supplementary Fig. 2a). These findings suggest that RNF213 regulates the canonical NFκB pathway specifically at the level of IκBα phosphorylation, thereby influencing P65 activation. Consistent with these findings, the transcription of NFκB-targeted genes was also significantly impaired in KO B cells stimulated with anti-BCR agents (Supplementary Fig. 2b). Similarly, the phosphorylation levels of STAT1 (pSTAT1), STAT3 (pSTAT3), and STAT5 (pSTAT5) were downregulated in KO B cells (Supplementary Fig. 2c). In addition, RNF213 also plays a role in MAPK signaling upon anti-BCR stimulation, as the activation of P38 (pP38), but not JNK or ERK, was markedly attenuated after Rnf213 deletion (Supplementary Fig. 2d). Taken together, these findings indicate that RNF213 is critical for the activation of multiple pathways downstream of BCR signaling.
To evaluate antigen presentation ability, which has been shown to be impaired in Rnf213-deficient BMDCs,26 splenic B cells were pulsed with the Eα52-68 peptide and stained with a Y-ae monoclonal antibody to detect surface major histocompatibility complex class II (MHC-II)-peptide complexes. We observed a decreased Y-ae staining signal in KO B cells (Supplementary Fig. 2e). However, the expression levels of total MHC-II, CD80 and CD86 on B cells were comparable between WT and KO mice (Supplementary Fig. 2f), suggesting that these costimulatory molecules contributed little to the potential difference in the activation of antigen-reactive T lymphocytes.
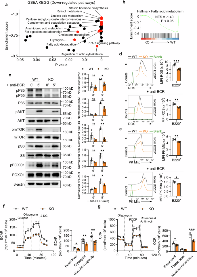
To explore the molecular mechanism mediating the control of B-cell homeostasis by RNF213, we profiled the transcriptomes of B cells from WT and KO mice by RNA sequencing (RNA-Seq). Surprisingly, we found that multiple metabolic pathways were transcriptionally downregulated in KO B cells via gene set enrichment analysis (GSEA). These terms included steroid hormone biosynthesis, retinol metabolism, linoleic acid metabolism, pentose and glucuronate interconversions, arachidonic acid metabolism, cholesterol metabolism, the PPAR signaling pathway, fatty acid degradation, fat digestion and absorption, and glycolysis (Fig. 2a). Additionally, GSEA revealed diminished fatty acid metabolism as a hallmark pathway in KO B cells among the 50 hallmark gene sets (Fig. 2b). In B cells, the PI3K-AKT axis can be rapidly activated by BCR engagement, which in turn stimulates mTOR, a central regulator linking B-cell activation to metabolic adaptation. Therefore, this axis plays an essential role in modulating B-cell metabolism, influencing B-cell growth, survival, and functional responses.47,48 We found that the activation of PI3K-AKT-mTOR signaling molecules, including phosphorylated PI3K (pP85/pP55), AKT (pAKT), mTOR (pmTOR), S6 (pS6) and FOXO1 (pFOXO1), was markedly impaired in Rnf213-deficient B cells following BCR engagement (Fig. 2c). Given the aberrant composition of B-cell populations in KO mice, we then measured BCR signaling activation specifically within individual B-cell subsets via flow cytometry to avoid skewing the results generated from total B cells. Strikingly, all the splenic B-cell subsets in the KO mice exhibited significantly impaired activation of BCR signaling, including pSYK, pPI3K, and pAKT (Supplementary Fig. 2g–j). These findings indicate that conclusions drawn from our total B-cell analyses are likely reflective of a general phenomenon across the B-cell lineage.
RNF213 regulated antigen presentation, NFκB and STAT signaling activation, and metabolism in splenic B lymphocytes. a GSEA identified the significantly downregulated KEGG pathways in KO B cells. b GSEA revealed enrichment of the fatty acid metabolism hallmark pathway in B cells. c Western blotting of pP85, pP55, pAKT, pmTOR, pS6, pFOXO1 and their respective total proteins in B cells stimulated with or without anti-BCR for 5 min. Statistical analyses of phosphorylated proteins are shown. d, e Flow cytometry and statistical analysis of ROS (d) and mitochondrial membrane potential (e) levels in WT (n = 3) and KO (n = 3) B cells stimulated with anti-BCR for 3 h or in WT (n = 5) and KO (n = 4) B cells without stimulation. f, g Energy metabolism in anti-BCR-stimulated B cells from WT and KO mice was examined via Seahorse technology. Glycolysis and mitochondrial OXPHOS were evaluated by the ECAR (n = 5) (f) and OCR (n = 4) (g), respectively. Left, representative dynamic curves. Right, statistical analysis of each metabolic phase. Each symbol represents the mean ± SEM of cells (left) or one well of cells, with bars denoting the means ± SEMs (right). Data are from one representative of three independent experiments in (c–g). Each symbol represents one mouse, with bars denoting the means ± SEMs in (c-e). Statistical analyses were performed via unpaired two-tailed Student’s t tests. The following symbols indicate statistical significance: *P < 0.05, **P < 0.01, ***P < 0.001; ns, not significant
During activation, B cells undergo mitochondrial remodeling and produce reactive oxygen species (ROS) as metabolic byproducts. Proper mitochondrial function and ROS levels are essential for B-cell activation and metabolic activity.49,50,51 To assess these elements, we stained B cells with PK Mito, a mitochondrial dye based on inner membrane potential, and CellROX Green, a fluorogenic probe for ROS. Rnf213 deficiency resulted in impaired mitochondrial inner membrane potential and reduced ROS production in both steady-state and anti-BCR-stimulated B cells (Fig. 2d, e). The activation of B cells is accompanied by reprogrammed energy metabolism, with both glycolysis and mitochondrial oxidative phosphorylation (OXPHOS) elevated to meet energy demands.49 With Seahorse technology, we detected the oxygen consumption rate (OCR) and extracellular acidification rate (ECAR) to evaluate the OXPHOS and glycolysis levels in anti-BCR-activated B cells. As expected, Rnf213-deficient B cells presented reduced basal and glucose-stimulated glycolysis, as well as decreased glycolytic capacity (maximal glycolysis) (Fig. 2f). Furthermore, these cells presented impaired basal OXPHOS and respiratory capacity (maximal respiration) (Fig. 2g). Together, these findings provide an important link between RNF213 and energy metabolism in B cells.
A previous study demonstrated that RNF213 is important for lipid droplet stability,24 which aligns with the observed difference in fatty acid metabolism from our transcriptome data. To address this, we stained splenic B cells with BODIPY, a dye for neutral lipid droplets. However, our experiments revealed no change in lipid droplet content in either the resting or multiple-stimulation-activated KO B-cell subsets (Supplementary Fig. 3a and b). Furthermore, we found no difference in the expression of the lipolysis markers ATGL, HSL, and phosphorylated HSL (pHSL) between WT and KO B cells (Supplementary Fig. 3c). These results suggest that the regulatory effect of RNF213 on B-cell metabolism is not mediated by lipid droplet stability. Additionally, proliferation, plasma cell differentiation, and class switch recombination (CSR) were unaffected in KO B cells treated with various stimuli in vitro (Supplementary Fig. 3d–f).
In summary, RNF213 is essential for sustaining PI3K-AKT-mTOR signaling, mitochondrial function, and ROS production in B cells, thereby ensuring their metabolic activity.
SPIB-mediated chromatin remodeling may underlie impaired B-cell functions in KO mice
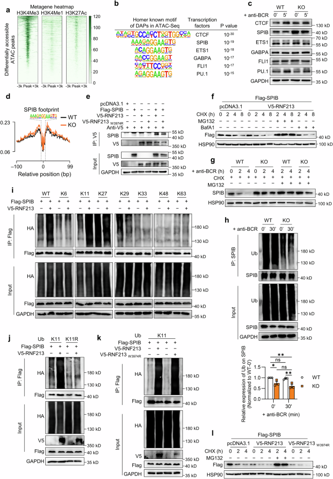
Given that the phenotypes of KO mice are strongly linked to transcriptomic changes, we hypothesized that RNF213 regulates B-cell function and development at the transcriptional level. To test this hypothesis, we conducted an assay for transposase-accessible chromatin using sequencing (ATAC-Seq) analysis with splenic steady-state B cells from WT and KO mice to explore changes in genomic chromatin accessibility. We identified 27,817 shared open chromatin regions across both groups, which were predominantly located in introns (34.07%), intergenic regions (30.19%), and promoters (25.67%). The distributions of ATAC signals within the −3 to +3-kb regions flanking transcription start sites (TSSs) revealed overall less accessible chromatin in KO B cells (Supplementary Fig. 4a). We obtained 880 chromatin regions with significant differences in chromatin accessibility between WT and KO B cells, which could be annotated to 848 proximal genes (Supplementary Fig. 4b). These differential peaks overlapped primarily with promoter regions, with a smaller subset localized to enhancers (Fig. 3a). Importantly, Kyoto Encyclopedia of Genes and Genomes (KEGG) pathway analysis of these genes revealed enrichment in Fcγ receptor phagocytosis, nucleocytoplasmic transport, cytokine-cytokine receptor interaction, lysosome, the BCR signaling pathway, the JAK-STAT signaling pathway, and cell metabolism (Supplementary Fig. 4b). These findings suggest that chromatin accessibility changes in KO B cells might directly regulate the transcription of corresponding genes, mediating the observed phenotypes.
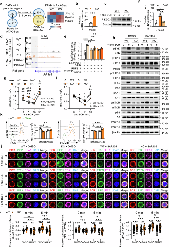
RNF213 regulated SPIB expression through K11-linked ubiquitylation. a Metagene heatmap of H3K4Me3, H3K4Me1 and H3K27Ac binding sites around differentially accessible peaks (DAPs) in ATAC-Seq between B cells from WT and KO mice. The color gradient corresponds to the peak density. b Known motif analysis with DAPs of ATAC-Seq. The motifs are sorted by P values. c Western blotting of the CTCF, SPIB, ETS1, GABPA, FLI1, and PU.1 proteins in B cells stimulated with or without anti-BCR for 5 min. d Footprint aggregation plots at SPIB binding sites. e Western blotting of SPIB that co-immunoprecipitated with V5-RNF213 from HEK293T cells transfected with plasmids as indicated. f, l Western blotting of Flag (SPIB) in lysates of HEK293T cells. The cells were transfected and treated as indicated. g Western blotting of SPIB in primary B cells. B cells were treated as indicated. h Immunoprecipitation of ubiquitinated endogenous SPIB in B cells stimulated with or without anti-BCR for 30 min. Statistical analyses of the degree of SPIB ubiquitination are shown. i Co-immunoprecipitation analysis of WT, K6-, K11-, K27-, K29-, K33-, K48-, or K63-linked ubiquitylation of SPIB mediated by RNF213 in HEK293T cells transfected with plasmids as indicated. j, k Co-immunoprecipitation analysis of K11- or K11R-linked ubiquitylation of SPIB mediated by RNF213 (j) or the RNF213 W3974R mutant (k) in HEK293T cells transfected with plasmids as indicated. Data are from one representative of three independent experiments in (c and e–l). Each symbol represents one mouse, with bars denoting the means ± SEMs in (h). Statistical analyses were performed via unpaired two-tailed Student’s t tests. The following symbols indicate statistical significance: *P < 0.05, **P < 0.01, ***P < 0.001; ns, not significant
To identify potential regulators of these chromatin alterations, we performed known motif enrichment analysis on accessibility-changed peaks. Among these candidate transcription factors, including CTCF, SPIB, ETS1, GABPA, FLI1 and PU.1 (Fig. 3b), only SPIB exhibited significantly increased expression in KO B cells (Fig. 3c). Intriguingly, the transcription and protein levels of SPIB decreased sharply following BCR activation in WT B cells (Supplementary Fig. 4c and 4d), a trend inversely correlated with Rnf213 induction (Fig. 1i). These findings suggest that RNF213 might mediate the suppression of SPIB in activated B cells. Footprint analysis revealed elevated ATAC signal density within the 100-bp regions flanking all SPIB binding sites in KO B cells (Fig. 3d), indicating enhanced chromatin accessibility at SPIB-targeted regions.
On the basis of the E3 ligase activity of RNF213, we hypothesized that RNF213 could interact with SPIB and promote its ubiquitylation and degradation. We first confirmed that the Spib transcription level was comparable between WT and KO B cells, indicating that the difference in the SPIB protein level is due to posttranscriptional regulation, likely at the level of protein stability (Supplementary Fig. 4e). Co-immunoprecipitation revealed an interaction between RNF213 and SPIB (Fig. 3e). The overexpression of RNF213 markedly accelerated the degradation of SPIB, which was unaffected by lysosome inhibition (BafA1) but was largely blocked by the proteasome inhibitor MG132 (Fig. 3f). In contrast, Rnf213-deficient B cells exhibited impaired SPIB degradation following anti-BCR stimulation, and MG132 abolished this difference (Fig. 3g). These findings indicate that RNF213 regulates the protein stability of SPIB via a proteasome-dependent mechanism. Furthermore, we found that the ubiquitylation of SPIB was significantly impaired in Rnf213-deficient B cells, which seemed to be exacerbated by BCR engagement (Fig. 3h).
To determine the ubiquitin linkage of SPIB mediated by RNF213 specificity, HEK293T cells were co-transfected with RNF213, SPIB, and HA-tagged WT ubiquitin (Ub) or a lysine-restricted mutant (K6, K11, K27, K29, K33, K48, or K63) Ub in in vitro ubiquitylation assays. Notably, RNF213 selectively catalyzed the WT and K11-linked ubiquitylation of SPIB (Fig. 3i). This finding was further confirmed by the same assay using a K11R ubiquitin mutant (Fig. 3j), which demonstrated that RNF213 targets SPIB for proteasomal degradation by K11-specific ubiquitylation.
To further verify the catalytic activity of RNF213, we introduced a point mutation (W3974R) within the RING domain of RNF213, which is known to abolish its canonical E3 function.52 Surprisingly, this mutant neither disrupted the RNF213-SPIB interaction nor impaired its capacity to mediate K11-linked ubiquitylation of SPIB (Fig. 3e, k). More importantly, it did not affect the ability of RNF213 to promote the degradation of SPIB (Fig. 3l). The catalytic activity of RNF213 can involve structures beyond the RING domain, including the AAA+ module, N-arm domain, and RZ domain, which are all essential for substrate ubiquitylation.20,53 Therefore, while our data robustly exclude a necessary role for one primary RING domain catalytic site, we cannot yet rule out the possibility that RNF213’s catalytic activities associated with other sites or domains, or even complex interdomain cooperation, are involved in SPIB regulation.
Spib knockout restores the development, BCR signaling and metabolic activity of splenic B cells in Rnf213-deficient mice
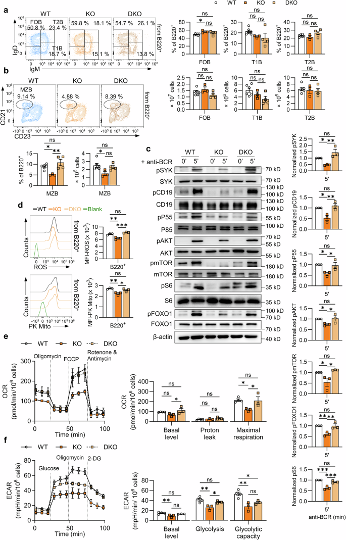
To further investigate whether elevated SPIB levels underlie B-cell developmental and functional abnormalities in KO mice, we generated Spib and Rnf213 double-knockout (DKO) mice. The successful knockout of Rnf213 and Spib in DKO mice was confirmed at the mRNA or protein level with purified splenic B cells (Supplementary Fig. 5a and b). By analyzing the subpopulations of splenic B cells, we found that the proportion and number of B220+ B cells were comparable among WT, KO and DKO mice (Supplementary Fig. 5c). Strikingly, Spib deletion normalized the aberrant proportion and number of MZB cells in the KO mice. Although the recovery of FOB cells by Spib deletion was not statistically significant, the average percentage of FOB cells in DKO mice (52.83%) tended to be lower than that in KO mice (56.03%) and was comparable to that in WT mice (49.12%) (Fig. 4a, b). These results suggest that SPIB is largely involved in the developmental defects of splenic B cells in KO mice. Although BAFFR expression on T2B cell surfaces from DKO mice was slightly lower than that from WT mice (Supplementary Fig. 5d), the rescued development of splenic B cells was largely independent of this phenomenon, as BAFF-mediated signaling is known to promote splenic B-cell maturation.54 Additionally, these developmental changes were unrelated to NOTCH2 expression, which remained stable in KO and DKO B cells (Supplementary Fig. 5e). Given that Cd23 was shown to be directly downstream of SPIB in B cells,55 we verified that Spib ablation effectively normalized the increase in Cd23 transcription in KO B cells (Supplementary Fig. 5f). Taken together, these results suggest that Spib deletion altered the transcriptional profile and reprogrammed B-cell development, which in turn normalized the impaired formation of MZB cells in KO mice.
Knockout of Spib in Rnf213-deficient mice rescued development, BCR signaling, and metabolism in splenic B cells. a, b Flow cytometry and statistical analysis of splenic B-cell subsets in WT (n = 6), KO (n = 3), and DKO (n = 4) mice. The data are from two independent experiments. c Western blotting of pSYK, pCD19, pP55, pAKT, pmTOR, pS6, pFOXO1, and their respective total proteins in B cells stimulated with or without anti-BCR for 5 min. Statistical analyses of phosphorylated proteins are shown. d Flow cytometry and statistical analysis of the ROS (upper) and mitochondrial membrane potential (lower) levels in WT (n = 3), KO (n = 3), and DKO (n = 3) mice. B cells were stimulated with an anti-BCR agent for 3 h. e, f OCR (e) and ECAR (f) were examined via Seahorse technology in anti-BCR-stimulated B cells from WT (n = 4), KO (n = 3), and DKO (n = 3) mice. Left, representative dynamic curves. Right, statistical analysis of each metabolic phase. Each symbol represents the mean ± SEM of cells (left) or one well of cells, with bars denoting the means ± SEMs (right). Data are from one representative of three independent experiments in (c–f). Each symbol represents one mouse, with bars denoting the means ± SEMs in (a–d). Statistical analyses were performed via one-way ANOVA followed by multiple comparisons tests. The following symbols indicate statistical significance: *P < 0.05, **P < 0.01, ***P < 0.001; ns not significant
Next, we asked whether RNF213 functions through SPIB to regulate BCR signal transduction and metabolic activity. Strikingly, impaired BCR signaling activation in KO B cells was markedly rescued by Spib deletion (Fig. 4c), indicating that excessive SPIB suppressed the strength of BCR signaling. The decreased mitochondrial membrane potential and ROS production in KO B cells, which suggest impaired metabolic activities, were partially or fully rescued by genetic ablation of Spib (Fig. 4d). Notably, Spib deletion also restored the diminished basal OXPHOS and respiratory capacity of B cells from the KO mice (Fig. 4e). However, only glucose-stimulated glycolysis, not the other two glycolysis phases, was significantly recovered in DKO B cells compared with that in KO cells (Fig. 4f). Moreover, we discovered that the significant impairment of cMyc transcription in KO B cells was rescued by depleting Spib (Supplementary Fig. 5g). As cMyc is a master regulator of metabolic activity, this finding provides strong additional support for the regulation of B-cell metabolism by the RNF213-SPIB axis.
Taken together, these results show that RNF213 regulates development and energy metabolism in B cells through the transcriptional activity of SPIB.
Chromatin accessibility and the transcriptional level of Pik3c3 are increased in Rnf213-deficient B cells
Given the critical role of SPIB in controlling RNF213-mediated regulation of B-cell development and function, we investigated the downstream targets of SPIB in splenic B cells. By integrating differentially expressed genes from RNA-Seq with promoter-associated differentially accessible chromatin regions from ATAC-Seq, we identified three candidate genes: Slc41a3, Dynlt1b, and Pik3c3 (also known as Vps34) (Fig. 5a). Among these genes, Pik3c3, a gene highly expressed in resting B cells (Supplementary Fig. 6a), stands out because of its established roles in the development, metabolism and function of various immune cell subsets.38,39,40,41,42,43,44,45 We therefore explored whether PIK3C3 contributes to the phenotypic alterations observed in KO B cells. We first confirmed that both the transcription and protein levels of PIK3C3 were elevated in KO B cells (Fig. 5b, c). Importantly, our ATAC-Seq data from genome browser tracks clearly revealed increased signals in the Pik3c3 enhancer and promoter regions upon Rnf213 deletion (Fig. 5d). Luciferase assays further demonstrated that SPIB directly increased the activity of the Pik3c3 promoter, whereas RNF213 suppressed it (Fig. 5e), suggesting that Pik3c3 is a target positively regulated by SPIB and negatively controlled by RNF213. However, the W3974R mutant of RNF213 still had no effect on this process (Fig. 5e). Interestingly, Pik3c3 transcription decreased upon anti-BCR stimulation for 24 h, mirroring the reduction in the Spib mRNA level (Supplementary Fig. 6b). With Cleavage Under Targets and Tagmentation (CUT&Tag) analysis, we showed that direct binding of SPIB to the Pik3c3 locus was increased in KO B cells (Fig. 5d). Furthermore, the increased mRNA level of Pik3c3 could be restored by Spib deletion in KO B cells (Fig. 5f). It has been reported that PIK3C3, the sole class III PI3K, can generate PI3P to regulate endocytosis, vesicle trafficking, and autophagy.36,37 While Rnf213 deficiency indeed increased the production of PI3P in B cells (Fig. 5g), it had little effect on other PIK3C3-related pathways, such as BCR internalization, autophagy (LC3 I/II) or apoptosis (Supplementary Fig. 6c–e). Moreover, the increased PI3P in KO B cells could be restored by the deletion of Spib or treatment with SAR405, a specific inhibitor of PIK3C3 (Fig. 5g). Thus, these findings establish Pik3c3 as a direct target of SPIB, whose transcription is significantly upregulated in Rnf213-deficient B cells, driving increased PI3P production.
RNF213 regulated AKT-mTOR signaling via PIK3C3. a Strategy for performing overlap analysis with the RNA-Seq and ATAC-Seq datasets. Heatmap showing scaled FPKMs (as Z scores) of the DEGs identified via RNA-seq. The scale bar indicates the Z score. b Relative Pik3c3 mRNA levels in B cells from WT (n = 3) and KO (n = 3) mice determined via RT-qPCR. c Western blotting of the PIK3C3 protein in B cells stimulated with or without anti-BCR for 5 min. d Representative genomic tracks of ATAC-Seq and SPIB CUT&Tag signals at the Pik3c3 locus. The CUT&RUN of H3K4Me3 and H3K4Me1 are also displayed. e Luciferase activity driven by Pik3c3 promoters in HEK293T cells co-transfected with empty vector, SPIB, RNF213, or the RNF213 W3974R mutant as indicated. Each symbol represents one well of cells, with bars denoting the means ± SEMs. f Relative Pik3c3 mRNA levels in B cells from WT (n = 3), KO (n = 3), and DKO (n = 3) mice determined via RT-qPCR. g, i Flow cytometry and statistical analysis of PI3P (g) and PIP3 (i) levels in B cells pretreated with or without SAR405 from WT (n = 3), KO (n = 3), and DKO (n = 3) mice. The cells were stimulated with the anti-BCR agent for 0, 5, 10, or 30 min. Each symbol represents the mean ± SEM of the cells. h Western blotting of pSYK, pCD19, PTEN, pSHIP-1, pP55, pAKT, pmTOR, pS6, pFOXO1 and their respective total proteins in B cells pretreated with or without SAR405. The cells were stimulated with anti-BCR for 0 or 5 min. j Immunofluorescence of BCR, EEA1, PI3P, PTEN, and PIP3 in B cells stimulated with AF594-conjugated anti-BCR for 0 or 5 min. Upper, representative images obtained via Nikon confocal fluorescence microscopy (scale bar, 2.5 μm). Lower, statistical analysis of the correlation between EEA1 and PI3P, PTEN or PIP3. Each symbol represents the Pearson’s correlation coefficient from one cell (n ≥ 40). k Flow cytometry and statistical analysis of the ROS (left) and mitochondrial membrane potential (right) levels in B cells pretreated with or without SAR405 from WT (n = 5) and KO (n = 5) mice. The cells were stimulated with an anti-BCR agent for 3 h. Data are from one representative of three independent experiments in (b, c, and e–k). Each symbol represents one mouse, with bars denoting the means ± SEMs in (b, f, and k). Statistical analyses were performed via unpaired two-tailed Student’s t tests in (b), or by one-way ANOVA followed by multiple comparisons tests in (e and f); or by two-way ANOVA followed by multiple comparisons tests in (g, i, j, and k). The following symbols indicate statistical significance: *, #, &P < 0.05, **, ##, &P < 0.01, ***, ###, &P < 0.001; ns, not significant
Inhibition of PIK3C3 restores AKT-mTOR signaling in Rnf213-deficient B cells
To determine whether aberrant PIK3C3 expression can modulate BCR signaling, we pretreated B cells with SAR405 in vitro and detected the activation of BCR signaling. Interestingly, inhibition of PIK3C3 selectively restored the activation of distal BCR signaling components such as pAKT, pmTOR, pS6 and pFOXO1, without affecting upstream regulators such as pPI3K, pSHIP-1, or PTEN in KO B cells (Fig. 5h). These findings suggest that PIK3C3 functions downstream of PIP3 in BCR signaling. Consistent with these findings, SAR405 treatment also rescued the reduced production of PIP3 in anti-BCR-stimulated KO B cells (Fig. 5i).
Cytoplasmic PTEN, a lipid phosphatase that converts PIP3 to phosphatidylinositol-4,5-bisphosphate (PI-4,5-P2), can be tethered to endosomes specifically via PI3P to antagonize PI3K-AKT signaling.56 Therefore, we hypothesized that elevated PI3P recruits excess PTEN to early endosomes and creates a membrane platform for the degradation of PIP3 by PTEN in Rnf213-deficient B cells. To test this hypothesis, we stimulated purified B cells with an anti-BCR agent and costained them for EEA1 (an early endosome marker) alongside PTEN, PIP3, or PI3P. As anticipated, the colocalization of EEA1 with PIP3, PI3P, or PTEN increased in KO B cells. More importantly, all these changes could be reversed by SAR405 treatment (Fig. 5j). These findings suggest that increased PI3P recruits more PTEN and PIP3 together on EEA1+ early endosomes and therefore promotes the degradation of PIP3 by PTEN in B cells from Rnf213-deficient mice.
To verify whether this mechanism is specifically dependent on BCR signaling, we also conducted recovery experiments with anti-CD40 or IL-4 stimulation, which activates the AKT-mTOR pathway without BCR engagement. Under these conditions, SAR405 treatment did not significantly rescue pAKT and pmTOR expression levels (Supplementary Fig. 6f). These findings indicate that the RNF213-PIK3C3 axis specifically regulates BCR-mediated AKT-mTOR signaling, likely because of the unique requirement for early endosome formation in BCR signal transduction. Additionally, we found that SAR405 treatment had little effect on the defective activation of NFκB signaling in KO B cells (Supplementary Fig. 6g). These findings suggest that RNF213 regulates NFκB signal transduction independently of the PIK3C3-PI3P-PIP3 axis. Furthermore, SAR405 treatment reversed the impaired mitochondrial membrane potential and ROS production in anti-BCR-activated KO B cells (Fig. 5k). Collectively, these data underscore the important role of PIK3C3 in regulating AKT-mTOR signal transduction and metabolic activities in B cells.
PIK3C3 drives developmental and metabolic defects in Rnf213-deficient B cells
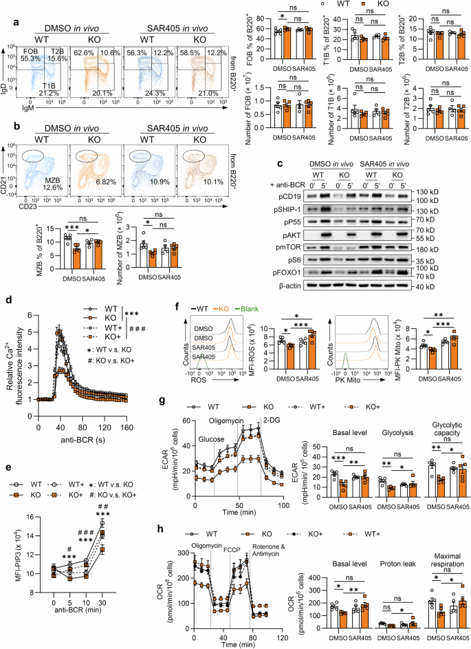
Previous studies have revealed that the absence of Cd19 impairs PI3K-AKT activation upon BCR engagement and diminishes MZB cells,57,58,59 whereas PTEN inactivation can compensate for these processes by increasing PIP3 levels.60 Given that PIK3C3 governs PI3P production and indirectly modulates PIP3 levels by altering PTEN activity, we hypothesized that inhibiting PIK3C3 may reverse aberrant MZB development and BCR signal transduction in KO B cells. To test this hypothesis, we administered soluble SAR405 to 8-week-old WT and KO mice daily for 30 days before analysis. Delivery of SAR405 did not affect body weight gain in any of the groups of mice (Supplementary Fig. 7a), indicating the minimal impact of SAR405 treatment on overall health. Analysis of B-cell populations revealed that SAR405 treatment in vivo normalized the impaired development of recirculating B cells (Fr. F) in KO mice (Supplementary Fig. 7b–d). Notably, we found that this inhibition fully rescued the aberrant proportion and number of MZB cells but partially restored the proportion of FOB cells in the KO mice (Fig. 6a, b). Moreover, this pharmacological treatment had little effect on the total cell number and developmental homeostasis of other B-cell subsets in the spleen (Fig. 6a and Supplementary Fig. 7e, f).
Inhibition of PIK3C3 in vivo restored the developmental and metabolic defects of B cells in Rnf213-deficient mice. a, b Flow cytometry and statistical analysis of splenic B-cell subsets in WT (n = 5), KO (n = 5), SAR405-treated WT (n = 4), and KO (n = 5) mice. c Western blotting of pCD19, pSHIP-1, pP55, pAKT, pmTOR, pS6 and pFOXO1 proteins in B cells stimulated with or without anti-BCR for 5 min. Data are from one representative of three independent experiments. d Intracellular calcium responses of B cells upon anti-BCR stimulation. Each symbol represents the mean ± SEM of the cells. The data are from two independent experiments. e Flow cytometry and statistical analysis of PIP3 levels in B cells from mice in (a and b). Cells were stimulated with anti-BCR for 0, 5, 10 and 30 min. Each symbol represents the mean ± SEM of cells from one group of mice. f Flow cytometry and statistical analysis of the ROS (left) and mitochondrial membrane potential (right) levels in B cells from the mice in (a and b). The cells were stimulated with anti-BCR for 3 h. g, h ECAR (g) and OCR (h) were examined via Seahorse technology in anti-BCR-stimulated B cells from WT (n = 5), KO (n = 5), SAR405-injected WT (n = 5), and KO (n = 5) mice. Left, representative dynamic curves. Right, statistical analysis of each metabolic phase. Each symbol represents the mean ± SEM of cells (left) or one well of cells, with bars denoting the means ± SEMs (right). Data are from one representative of two independent experiments in (a, b and e–h). Each symbol represents one mouse, with bars denoting the means ± SEMs in (a, b and f). Statistical analyses were performed via two-way ANOVA followed by multiple comparisons tests. The following symbols indicate statistical significance: *, #P < 0.05, **, ##P < 0.01, ***, ###P < 0.001; ns, not significant
Mirroring the findings from the SAR405 treatment in vitro, delivery in vivo rescued the strength of calcium flux and AKT-mTOR signaling in KO B cells activated by the anti-BCR agent (Fig. 6c, d). Since these pathways are all downstream of PIP3, we confirmed the restoration of PIP3 production in B cells from KO mice treated with SAR405 (Fig. 6e). Given that Rnf213-deficient B cells clearly presented metabolic defects, we then assessed whether SAR405 could restore these defects. The mitochondrial membrane potential and ROS production in anti-BCR-activated KO B cells were significantly improved with SAR405 treatment in vivo (Fig. 6f). More importantly, we found that the inhibition of PIK3C3 could significantly rescue the diminished glycolysis and OXPHOS processes in KO B cells (Fig. 6g, h). Taken together, these data show that excessive PIK3C3 drives AKT-mTOR signaling impairment, metabolic dysfunction, and developmental abnormalities in Rnf213-deficient B cells.
RNF213 is indispensable for both T-independent and T-dependent humoral immunity
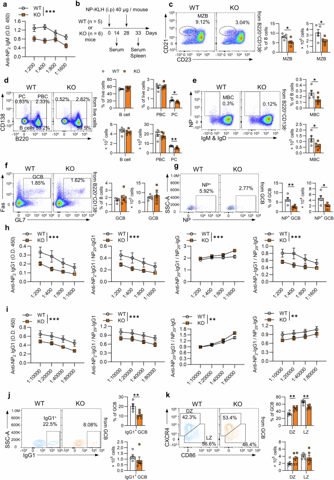
Effective B-cell responses depend on proper BCR signaling, which in turn drives the necessary metabolic changes to support the immune response. To determine whether RNF213 is required for antigen-specific B-cell responses, we first immunized mice intraperitoneally with 4-hydroxy-3-nitrophenylacetyl (NP) conjugated to Ficoll, a classical T-independent (TI-2) antigen that induces well-characterized B-cell responses. By detecting the amount of NP-specific IgM (anti-NP2-IgM) in the sera of these mice, we found that KO mice exhibited dramatic impairment of anti-NP2-IgM production (Fig. 7a), whereas no such difference was observed between unimmunized WT and KO mice (Supplementary Fig. 8a). Given that MZB cells are essential for the secretion of antigen-specific IgM after TI immunization, this decreased level of anti-NP2-IgM might be due to the impaired development and function of MZB cells in KO mice.
Impaired antigen response of Rnf213-deficient mice with TI and TD immunization. a ELISA analysis of NP2-binding IgM titers in sera from NP-Ficoll-immunized WT (n = 7) and KO (n = 8) mice 7 days post immunization. Each symbol represents the mean ± SEM of one group of mice. b Experimental design for NP-KLH immunization. c–g Flow cytometry and statistical analysis of splenic MZB (c), B cell, PBC, PC (d), MBC (e), GCB (f), and NP-specific GCB (g) cells in secondary NP-KLH-immunized mice from (b). h, i ELISA analysis of NP2- or NP29-binding antibody titers in the sera of primary (h) and secondary (i) NP-KLH-immunized mice from (b). Each symbol represents the mean ± SEM of one group of mice. j, k Flow cytometry and statistical analysis of splenic IgG1+ GCB (j), DZ, and LZ GCB (k) in secondary NP-KLH-immunized mice from (b). Data are from one representative of two independent experiments in (a and c–k). Each symbol represents one mouse, with bars denoting the means ± SEMs in (c–g, j and k). Statistical analyses were performed via unpaired two-tailed Student’s t tests in (c–g, j and k) or via two-way ANOVA in (a, h and i). The following symbols indicate statistical significance: *P < 0.05, **P < 0.01, ***P < 0.001; ns, not significant
To further investigate the function of RNF213 in the T-dependent (TD) antigen response, we immunized mice with NP conjugated to keyhole limpet hemocyanin (KLH), a classical TD antigen. The mice were subjected to a secondary NP-KLH challenge after four weeks to induce recall responses (Fig. 7b). We detected a markedly reduced proportion and number of MZB cells in KO mice after secondary immunization, whereas no significant difference in FOB, T1B, or T2B cells was observed (Fig. 7c and Supplementary Fig. 8b). Moreover, the proportions and numbers of memory B cells (MBCs) and plasma cells (PCs) were observably reduced in the KO mice (Fig. 7d, e). Although the proportion and number of total GCB cells were comparable between the groups, the formation of NP-specific (NP+) GCB cells was impaired in the KO mice (Fig. 7f, g and Supplementary Fig. 8c). Furthermore, the production of high-affinity NP-specific IgG1 antibodies (anti-NP2-IgG1) was significantly decreased in the sera of KO mice following both primary and secondary immunization (Fig. 7h, i). To view the affinity maturation and class switching of antigen-specific antibodies, we measured the amount of total NP-specific IgG and IgG1 in the sera from both groups of mice. Importantly, KO mice exhibited impaired affinity maturation of antigen-specific IgG1, which was quantified by the ratio of anti-NP2-IgG1 to anti-NP29-IgG1 (Fig. 7h, i). While the isotype switching of total antigen-specific IgG1 (anti-NP29-IgG1/NP29-IgG) was unimpaired, that of high-affinity antigen-specific IgG1 (anti-NP2-IgG1/NP29-IgG) remained defective in the KO mice (Fig. 7h, i). These results indicate that RNF213 is critical for the affinity maturation of antigen-specific IgG1 but dispensable for the isotype switching of total antigen-specific IgG1 following TD immunization.
However, the level of antigen-specific IgM (anti-NP2-IgM) was unchanged, which indicates intact early extrafollicular plasmablast activity in KO mice immunized with TD antigens (Supplementary Fig. 8d). Additionally, no difference in the production of antigen-specific antibodies was detected between unimmunized WT and KO mice (Supplementary Fig. 8e). Notably, the formation of both total IgG1+ GCB and total IgG1+ B cells was impaired in KO mice (Fig. 7j and Supplementary Fig. 8f), even though the overall class switching of B cells showed no defects (Supplementary Fig. 8g). Interestingly, the GC architecture was disrupted in NP-KLH-immunized KO mice, with aberrant partitioning of the DZ and LZ compartments (Fig. 7k). Moreover, the proliferative activities of several B-cell subsets, including total B cells, FOB, MZB, T1B, GCB, and PC, were significantly increased in TD-immunized KO mice, while only the apoptotic rate of FOB was decreased and that of LZ B cells was increased (Supplementary Fig. 8h and i). This hyperproliferation may be attributed to the pro-proliferative and antiapoptotic effects of SPIB, as reported previously in other studies.31,34
Given that there might be B-cell-extrinsic effects in the whole-body knockout mouse strain, we also quantified the proportions and absolute numbers of T follicular helper (Tfh) cells and dendritic cells (DCs) in the NP-KLH immunization model. We found that these parameters were comparable between WT and KO mice (Supplementary Fig. 8j–l). These findings suggest that impaired antibody responses are unlikely to be due to the altered abundance of these key helper populations in KO mice, although more subtle extrinsic effects cannot be fully excluded.
Together, these data reveal a critical role of RNF213 in antibody responses and humoral immunity toward TI and TD antigens.
Discussion
In this study, we revealed a previously unrecognized role for the IFN-inducible E3 ligase RNF213 in B-cell biology. We uncovered a mechanism by which RNF213 mediated K11-linked ubiquitylation and degradation of the transcription factor SPIB. Disruption of this axis in Rnf213-deficient B cells stabilized SPIB, which resulted in the transcriptional upregulation of Pik3c3, elevated production of PI3P and mislocalization of PTEN to endosomes. This process ultimately attenuated AKT-mTOR signaling and metabolic fitness (Supplementary Fig. 9). Our work reveals a novel ubiquitin-dependent regulatory mechanism that links innate immune sensing with the transcriptional regulation of lymphocyte development and metabolism.
A key finding from our work is the identification of RNF213 as a regulator of B-cell compartmentalization within an emerging group of IFN-related factors. It is well-known that MZB cell differentiation is regulated by effectors such as NOTCH2, BAFFR, integrins and BCR signaling strength.4,5,6,7 Recent findings, including our previous works, highlight IFN-related factors as a novel regulatory group.8,9,10 Here, we showed that Rnf213 deficiency intrinsically skewed splenic B-cell subsets, reducing MZB and expanding FOB cells in mice. Strikingly, this defect was largely rescued by Spib deletion. Most importantly, we provide a mechanistic explanation for this phenomenon by identifying the posttranslational regulation of SPIB. RNF213 specifically catalyzes the K11-linked ubiquitylation of SPIB, targeting it for proteasomal degradation. This revealed a previously undefined mechanism for controlling SPIB protein levels, whose precise turnover was unrecognized despite its known dosage sensitivity.34,35 Given that RNF213 expression is dynamically regulated by BCR engagement and IFN signaling, our results position RNF213 as a key integrator of inflammatory cues with B-cell-intrinsic developmental checkpoints.
This study also establishes RNF213 as a vital regulator of BCR signaling. Rnf213 knockout dramatically impaired the activation of both proximal and distal BCR signaling molecules in mice. Mechanistically, some of these defects stemmed from SPIB-driven overexpression of PIK3C3, which elevated PI3P levels to recruit more PTEN to EEA1+ early endosomes. This creates a platform for PTEN to mediate the hydrolysis of PIP3, the critical second messenger for PI3K-AKT activation. The resulting impairment of AKT-mTOR signaling suppressed the metabolic reprogramming required for B-cell activation. Both genetic and pharmacological interventions restored AKT-mTOR activation and metabolic function in Rnf213-deficient B cells. The discrepancy between Spib deletion and SAR405 treatment in terms of BCR signaling restoration implies that SPIB regulates additional targets beyond Pik3c3, potentially including genes encoding proximal BCR regulators. For example, the expression of Cd23, a known suppressor of upstream BCR signaling,61 was upregulated in Rnf213-deficient B cells and normalized upon Spib deletion. Importantly, both interventions rescued the decrease in MZB cells in Rnf213-deficient mice. This finding further supports previous studies that elevating PIP3 levels through PTEN inactivation to increase AKT-mTOR activation can rebuild the MZB cell population in Cd19-deficient mice, ignoring the unchanged upper BCR signaling.57,58,59,60 Together, these findings highlight a new strategy for modulating B-cell development by balancing PI3P and PIP3 production.
Consistent with disrupted AKT-mTOR signaling, Rnf213-deficient B cells presented broad metabolic defects. These include impaired mitochondrial fitness, ROS production, glycolysis, and OXPHOS. Such metabolic dysregulation is increasingly recognized as a determinant of lymphocyte fate and function.62,63 The restoration of these parameters upon Spib deletion or SAR405 treatment directly links the RNF213-SPIB-PIK3C3 axis to metabolic adaptation. This finding reveals a previously unrecognized metabolic checkpoint for MZB cell fate, a subset known to depend on tonic PI3K signaling and mitochondrial fitness.64,65
While RNF213 is widely known for its association with MMD and angiogenesis, our work identified RNF213 as a critical regulator of humoral immunity. Rnf213-deficient mice immunized with TD antigens presented fewer IgG1+ GCB cells, impaired antigen-specific germinal center responses, and IgG1 affinity maturation. These findings support prior studies showing that the overexpression of SPIB inhibits PC differentiation and IgG1 class switching in B cells.34,35 Although our whole-body knockout model cannot fully exclude B-cell extrinsic effects, these data suggest that the pathogenetic role of RNF213 in MMD may be more systemic. Given the established links between MMD and infections, inflammation, and autoimmunity,66,67 the impaired B-cell functions we observed in Rnf213-deficient mice might create a state of immune imbalance, potentially manifesting through aberrant antibody or inflammatory cytokine production. Furthermore, the metabolic defects we detected in Rnf213-deficient B cells provide a potentially unifying theme for MMD pathology. Similar metabolic failures may occur in the vascular cells of MMD patients due to RNF213 mutations.
Interestingly, early anti-NP2-IgM production following immunization with the TD antigen NP-KLH remained intact in the KO mice, seemingly indicating preserved extrafollicular B-cell responses in this model. However, KO mice administered the TI-2 antigen NP-Ficoll exhibited markedly impaired anti-NP2-IgM secretion. This finding suggests that distinct cellular mechanisms drive these responses. TI-2 antigens such as NP-Ficoll predominantly activate splenic MZB cells, which are developmentally reduced in KO mice, likely underpinning the impaired TI-2 response. In contrast, TD antigens engage FOB cells, which are numerically increased in KO mice. While MZB cells contribute to early TD IgM production, the preserved extrafollicular plasmablast activity in KO mice may compensate for MZB defects, maintaining normal IgM levels after NP-KLH immunization. This finding implies that Rnf213 deficiency selectively disrupts MZB-dependent TI-2 responses but spares FOB-driven extrafollicular TD IgM production.
In summary, we identified RNF213 as a gatekeeper of B-cell development and metabolism, bridging ubiquitylation, transcriptional regulation, and BCR signaling. By coupling SPIB degradation to PIK3C3-driven metabolic reprogramming, this axis ensures that B cells dynamically adapt to activation demands.
Materials and methods
Mice and cell line
Rnf213 knockout (Rnf213–/–, KO) mice on a C57BL/6 background were generously provided by Xiaopeng Qi. Spib knockout (Spib–/–) mice on the Rnf213–/– background were generated by Yinming Liang. Briefly, a sgRNA was designed to result in the complete deletion of exon 2 (approximately 144 bp) in the Spib gene upon CRISPR/Cas9-mediated cleavage. Rnf213–/–Spib+/– mice were then crossed to obtain Rnf213–/–Spib–/– (DKO) mice. C57BL/6 (CD45.1+) mice were obtained from Charles River (Beijing, China). All the mice used in the experiments were aged 6 to 8 weeks and housed under specific pathogen-free (SPF) conditions, with a 12 h light/dark cycle and ad libitum access to food and water. The study was conducted in accordance with the national guidelines for animal research and was approved by the Animal Experiment Ethics Committee of Tongji Medical College (Protocol IACUC-4839). All methods were carried out in compliance with relevant regulations and ethical standards. HEK293T cells were generously provided by Hongmei Yang.
Cell isolation and purification
The cells were extracted separately and resuspended in red blood cell lysis buffer (Beyotime, C3702). The single-cell suspensions were subsequently filtered for flow cytometry. Splenocytes were isolated via Ficoll-Paque PLUS (Cytiva, 17144003) density gradient centrifugation. Afterward, the T cells were depleted by incubation with Guinea Pig Complement (Rockland Immunochemicals, C300-0500) and anti-Thy-1.2 (BioLegend, 105301) for 30 min at 37 °C. Subsequently, purified splenic B cells were obtained by culturing the cells in a surface-treated T75 flask and maintaining them in an incubator (37 °C, 5% CO2) for 1 h, during which the monocyte cells were removed.
Flow cytometry and cell sorting
To analyze the various B-cell subsets in mice, the cells were stained with distinct surface and intracellular antibodies. Splenocytes were stained with BV510-anti-B220 (BioLegend, 103248), FITC-anti-CD19 (BioLegend, 115506), PE-anti-CD23 (BioLegend, 101608), APC-anti-CD21 (BioLegend, 123412), PE/Cy7-anti-CD93 (BioLegend, 136506), APC/Cy7-anti-IgD (BioLegend, 405716), BV421-anti-IgM (BioLegend, 406518), PE-anti-BAFFR (BD Biosciences, BD, 565783), FITC-anti-CD95 (BD, 554257), AF647-anti-GL7 (BioLegend, 144606), PE-anti-CXCR4 (BioLegend, 146506), PB-anti-CD86 (BioLegend, 105022), APC-anti-CD45.1 (BD, 558701), BV510-anti-CD45.2 (BD, 740131), and PE-anti-NP (Biosearch, N-5070) antibodies. To classify B cells in the BM, the cells were labeled with BV510-anti-B220, APC-anti-CD43 (BioLegend, 143208), PE-anti-BP-1 (BioLegend, 108307), PE/Cy7-anti-CD24 (BioLegend, 101822), and BV421-anti-IgM antibodies. Peritoneal cells were stained with BV510-anti-B220, FITC-anti-CD19, APC-anti-CD43 and RB780-anti-CD5 (BD, 755635) antibodies. Additionally, BV605-anti-Ki-67 (BioLegend, 652413) or PE/Cy7-anti-Ki-67 (BioLegend, 151218) was used to label proliferating cells; BV605-Annexin Ⅴ (BD, 563974) or PE-Annexin Ⅴ (BioLegend, 640908) was used to detect apoptotic cells; and 7-AAD viability staining solution (BioLegend, 420404) was used to distinguish live and dead cells.
To minimize nonspecific binding, the cells were blocked with anti-CD16/CD32 (BioLegend, 101319) antibodies on ice for 30 min prior to antibody staining. For surface staining, the cells (5 × 105) were stained with surface antibodies diluted in PBS containing 2% fetal bovine serum (FBS) (Vazyme, F101-01) for 30 min on ice. Intracellular staining (5 × 105) was carried out after fixation and permeabilization by the Foxp3 Fixation/Permeabilization Concentrate and Diluent (Invitrogen, 00-5521-00). The cells were then incubated with intracellular antibodies for 30 min on ice. Sample data were measured via an Attune™ NxT flow cytometer (Thermo Fisher), and the data were processed with FlowJo software (Tree Star).
For splenic B-cell sorting, splenocytes were labeled with FITC-anti-B220 (BioLegend, 103206) and then sorted on a FACSAria™ III sorting flow cytometer (BD).
Western blot
Purified splenic B cells (3 × 106) were incubated with 5 μg/mL biotin-F(ab’)2-anti-Ig (M + G) (anti-BCR, Jackson ImmunoResearch, 115-066-068) on ice, followed by incubation with 20 μg/mL streptavidin (Jackson ImmunoResearch, 016-000-114) on ice. The cells were incubated at 37 °C for 5 min, and the reaction was terminated with precooled PBS. For anti-CD40 or IL-4 activation, purified B cells (3 × 106) were activated with 15 μg/mL anti-CD40 (SelleckChem, A2136) or 20 ng/mL IL-4 (GenScript, Z02996) at 37 °C for 15 min. Subsequently, cell lysis was carried out with RIPA lysis buffer (Beyotime, P0013B). The cell lysates were examined via SDS-PAGE, and immunoblotting was performed with the following antibodies: anti-pSYK (Cell Signaling Technology, CST, 2710S), anti-SYK (CST, 13198S), anti-pCD19 (CST, 3571S), anti-CD19 (CST, 90176S), anti-β-actin (Proteintech, 66009-1-Ig), anti-pNFκB pP65 (CST, 3033S), anti-NFκB P65 (CST, 4764S), anti-pSTAT1 (CST, 9167S), anti-STAT1 (CST, 14994S), anti-pSTAT3 (CST, 9145S), anti-STAT3 (CST, 9139S), anti-pSTAT5 (CST, 4322S), anti-STAT5 (CST, 94205S), anti-pPI3K pP85/pP55 (CST, 4228 L), anti-PI3K P85 (CST, 4292S), anti-pAKT (CST, 4060 L), anti-AKT (CST, 9272S), anti-pmTOR (CST, 5536S), anti-mTOR (CST, 2983S), anti-pS6 (CST, 4858 L), anti-S6 (CST, 2217S), anti-pFOXO1 (CST, 9461S), anti-FOXO1 (CST, 2880S), anti-CTCF (ABclonal, A19588), anti-SPIB (CST, 14337S), anti-ETS1 (ZenBio, R382074), anti-GABPA (HuaBio, HA500187), anti-FLI1 (HuaBio, HA500149), anti-PU.1 (ABclonal, A20461), anti-GAPDH (Proteintech, 60004-1-Ig), anti-PIK3C3 (ABclonal, A12295), anti-PTEN (CST, 9188S), anti-pSHIP-1 (CST, 3941S), SHIP-1 (ABclonal, A3571), anti-NOTCH2 (ABclonal, A24877), anti-pHSL (CST, 4126S), anti-HSL (CST, 4107S), anti-ATGL (CST, 2138S), anti-LC3 Ⅰ/Ⅱ (ABclonal, A5618), IκBα (ABclonal, A19714), pIκBα (SelleckChem, F2237), pIKKα/β (CST, 2697S), pP38 (SelleckChem, F0159), HSP90 (ABclonal, A5027), pJNK1/2 (ABclonal, AP0473), pERK1/2 (ABclonal, AP0472).
Bone marrow chimeras
Chimeric mice were established with intravenous injection of a 1:1 mixture of bone marrow cells derived from C57BL/6 (CD45.1+) donors and from either WT or KO (CD45.2+) donors into irradiated (7 Gy) CD45.1+ recipients. After 8 weeks, splenic cells from the recipient mice were extracted and analyzed by flow cytometry.
Measurement of ROS, the mitochondrial membrane potential and BODIPY
For ROS and mitochondrial membrane potential measurements, purified splenic B cells were stimulated with 5 μg/mL anti-BCR for 3 h at 37 °C and 5% CO2. For BODIPY measurement, purified splenic B cells were stimulated with LPS (Sigma, L2880), anti-CD40, CpG (InvivoGen, tlrl-1826-1) or anti-BCR for 24 h and 48 h. The cells were subsequently incubated at 37 °C for 15 min with a mixture of BV510-anti-B220 and Fixable Viability Stain 700 (BD, 564997), which contained either CellROX Green Reagent (Invitrogen, C10444), PK Mito Red (Genvivo, PKMR-1/2), or BODIPY (Invitrogen, D3922). Flow cytometry was performed to evaluate the cellular ROS levels, the mitochondrial membrane potential and the BODIPY fluorescence intensity.
Immunofluorescence
Confocal microscopy was used to examine the expression patterns of PI3P, PIP3, PTEN, and EEA1. Purified splenic B cells (2 × 105 per well) were stimulated with Alexa Fluor 594-F(ab’)2-anti-IgM+IgG (H + L) (Jackson ImmunoResearch, 115-586-068) for 0 and 5 min. The cells were then fixed with 4% paraformaldehyde and permeabilized with 0.05% saponin buffer (Sigma, S4521-10G). The cells were subsequently stained with primary antibodies followed by the corresponding secondary antibodies and DAPI (Beyotime, C1005). The following antibodies were used: anti-EEA1 (HuaBio, HA722147), anti-PTEN (HuaBio, RT1519), anti-PI3P (Echelon Biosciences, Z-P003), anti-PIP3 (Echelon Biosciences, Z-P345B), Alexa Fluor 647 goat anti-rabbit IgG (Thermo, A-21245), and Alexa Fluor 488 goat anti-mouse IgG (Thermo, A-11001). All procedures were performed under protection from light. A Nikon confocal microscope was used to capture the images. Data processing was performed by NIS-elements AR 5.01 software. Each dataset was composed of analyses from over 40 randomly selected individual cells.
Total internal reflection fluorescence microscopy (TIRFm) was employed to visualize the activation of pCD19 and pSYK in response to membrane-tethered antigen stimulation, as described previously.68 Briefly, purified splenic B cells (6 × 105 per well) were incubated with Alexa Fluor 647-Fab-anti-IgM (Jackson ImmunoResearch, 115-607-020) and then activated with an anti-BCR-tethered lipid bilayer at 37 °C for 3, 5, or 7 min in coverslip chambers (Nalge Nunc International). The cells were then fixed with 4% paraformaldehyde and permeabilized with 0.05% saponin buffer. The cells were subsequently stained with primary antibodies, followed by incubation with the appropriate secondary antibodies. The following antibodies were used: anti-pSYK, anti-pCD19, and Alexa Fluor 546 goat anti-rabbit IgG (Thermo, A-11010). All the above procedures were performed in the dark. Images were taken on a Nikon TIRFm. Interference reflection microscopy (IRM) was utilized to determine the B-cell contact area. The MFI in the contact zone was quantified via NIS-Elements AR 5.01 software. Each dataset was composed of analyses from over 30 randomly selected individual cells.
Calcium assay following BCR stimulation
Purified splenic B cells (2 × 106 per well) were washed twice with calcium-free HBSS (Servicebio, G4203) to remove FBS and resuspended in calcium-free HBSS containing 0.5 μM Fluo-4 AM (Beyotime, S1060) and APC-anti-B220 (BD, 553092). Subsequently, the cells were seeded into the polylysine-coated chamber for incubation at 37 °C for 30 min. Following the removal of excess dye, prewarmed RPMI-1640 medium (Servicebio, G4535) was added to the chamber. Following 30 s of baseline fluorescence recording, the cells were stimulated with prewarmed anti-BCR (5 μg/mL final concentration). The fluorescence intensity was continuously monitored by a Nikon confocal microscope and analyzed by NIS-elements AR 5.01 software.
Seahorse metabolic assay
Purified splenic B cells were cultured with 5 μg/mL anti-BCR for 8 h at 37 °C with 5% CO2. After being washed, the cells were resuspended in Seahorse XF Base Medium (Agilent, 102353-100) and seeded into XFe24 plates (Agilent, 102342-100) at 2 × 106 per well. The following reagents were applied to the probe plates for the oxygen consumption rate (OCR) measurement: 1.5 μM oligomycin (Absin, abs42024304), 1 mM FCCP (Sigma, C2920), and 500 nM rotenone (Sigma, R8875) plus 1 μM antimycin A (Sigma, A8674). The extracellular acidification rate (ECAR) was measured by sequentially adding 10 mM glucose (Sigma, G8769), 2 μM oligomycin, and 5 mM 2-deoxy-D-glucose (Sigma, D8375). Finally, the cells were analyzed via a Seahorse XFe24 Cell Metabolism Analyzer (Agilent), and the values were normalized to the absolute cell number in each well.
RNA-seq
Two hundred nanograms of total RNA was submitted to BGI Genomics for library preparation and sequencing. Briefly, total RNA was subjected to mRNA enrichment, fragmentation, and cDNA library preparation. The libraries were adapter-ligated, amplified, and sequenced on a paired-end platform. The raw reads were processed by the proprietary mRNA-seq analysis pipeline of BGI Genomics. The DESeq2 (V1.36.0) package69 was used to identify differentially expressed genes (DEGs). The resulting DEGs were visualized via unsupervised clustering and heatmaps with the pheatmap package. Gene set enrichment analysis (GSEA) and Kyoto Encyclopedia of Genes and Genomes (KEGG) enrichment analyses were carried out with the clusterProfiler package (V4.7.1.003).70 The gene expression profile was first screened with an average FPKM > 0.1 to rule out genes with low expression, and significantly altered genes were then defined as those with a |log₂ fold change | > 0.5 and P < 0.05.
ATAC-seq
ATAC-seq was performed as previously described.71 Briefly, a total of 5 × 104 sorted splenic B cells were lysed, and the nuclei were tagmented using the TruePrep DNA Library Prep Kit V2 (Vazyme, TD501). Libraries were subsequently subjected to paired-end sequencing at Annoroad Gene Technology. The analysis pipeline was adapted from an established method.72 Specifically, adapter-trimmed reads were aligned to the mm10 genome via Bowtie2 (V2.4.0).73 Broad chromatin peaks were identified with Macs2 (V2.2.7),74 and differentially accessible peaks were called by DESeq2 (V1.36.0)69 with a threshold of |log₂ fold change | > 0.5 and P < 0.05. The broad peak profile was first filtered to exclude regions with average reads ≤ 1. Motif enrichment and peak annotation were performed with HOMER (V4.11).75 The reads were normalized to the library size, and browser tracks were visualized with the IGV browser (V2.8.2).76 To integrate the chromatin accessibility data with histone modification landscapes (H3K4Me1, H3K4Me3, and H3K27Ac, GSE150495), a metagene analysis was performed by Deeptools2 (V3.3.2).77 For footprint analysis, SPIB footprints were scanned and called by HINT-ATAC.78 Quality control of ATAC-Seq data was performed with Ataqv (V1.1.1).79
CUT&Tag and analysis
CUT&Tag was performed as previously described.71 Briefly, sorted splenic B cells (1 × 105) were processed with a Vazyme kit (TD904) according to the manufacturer’s instructions. The cells were first washed and bound to activated ConA beads. Then, the cell-bead complexes were incubated with anti-SPIB at 4 °C overnight, followed by incubation with secondary antibody at room temperature for 1 h. After washing, the samples were incubated with pA/G-Tnp Pro under identical conditions. For DNA fragmentation, the supernatant was discarded, replaced with the indicated buffer, and the mixture was incubated at 37 °C for 1 h. The reaction was stopped by adding 10% SDS and spike-in DNA (1 pg for 105 cells), followed by incubation at 55 °C for 10 min. After this, the DNA was extracted from the supernatant for PCR amplification. Finally, the purified PCR products were sequenced by Annoroad Gene Technology.
For CUT&Tag analysis, adapter-trimmed reads were aligned to the mm10 genome. Subsequent processing followed an established CUT&Tag workflow (Ye Zheng, https://yezhengstat.github.io/CUTTag_tutorial/) to generate a peak matrix. Peak calling was performed using a method analogous to ATAC-seq analysis. The peak matrix and BigWig files for IGV browser visualization were all normalized to the spike-in DNA.
Plasmid construction and Co-IP
The coding sequence of mouse SPIB was derived from GenBank (NCBI reference sequence: NM_019866.1, CCDS21209.1). The Flag-tagged SPIB was amplified by the following primers: 5’-CCCAAGCTTATGGACTACAAGGACGACGATGACAAGATGCTTGCTCTGGAGGCTGCAC-3’ (forward) and 5’-GCTCTAGATCAGACATGCCGGGAG-3’ (reverse). The amplified DNA fragments were subsequently cloned and inserted into the pcDNA3.1 vector by HindIII (NEB, R3104S) and XbaI (NEB, R0145S) dual digestion, followed by T4 ligation (Takara, 2011B). The plasmids expressing V5-tagged mouse RNF213 or RNF213 W3974R were kindly provided by Xiaopeng Qi. All the plasmids generated in this study were verified via DNA sequencing. Lipomaster 3000 Transfection Reagent (Vazyme, TL301-01) was used for transient transfection into HEK293T cells according to the manufacturer’s instructions.
For immunoprecipitation (IP), HEK293T cells were collected 40 h post transfection and lysed with IP buffer containing 2 mM EDTA, 50 mM Tris-HCl [pH 7.4], 150 mM NaCl, and 1% NP-40. The supernatant was collected and incubated with 3 μg of anti-V5-Tag (ABclonal, AE017) and BSA-blocked protein A/G PLUS-agarose (Santa Cruz, sc-2003) for 12 h. Subsequently, the samples were washed with IP buffer and boiled in SDS loading buffer. Both IP samples and input lysates were examined by SDS-PAGE, and immunoblotting was performed with anti-V5-Tag and anti-SPIB antibodies.
Protein stability measurement
For protein stability measurement, pCDNA3.1-Flag-SPIB was co-transfected into HEK293T cells together with pCDNA3.1-V5-RNF213 or empty pCDNA3.1 as a control. The cells were treated with 20 μg/mL cycloheximide (MCE, HY-12320) for 2, 4 or 8 h in the presence or absence of 20 μM MG132 (MCE, HY-13259) or 100 nM bafilomycin A1 (TargetMol, T6740) at each time point and harvested at predetermined time intervals. The cells were subsequently lysed with RIPA lysis buffer, and the lysates were analyzed via Western blotting.
Ubiquitylation assay
Ubiquitin-expressing plasmids were kindly provided by Xiaopeng Qi. For exogenous ubiquitylation detection, plasmids expressing Flag-SPIB, V5-RNF213 or V5-RNF213 W3974R, HA-ubiquitin (WT) or HA-ubiquitin (K6, K11, K27, K29, K33, K48, K63 or K11R ubiquitin mutant) were transfected into HEK293T cells with 20 μM MG132. For endogenous analysis, purified splenic B cells were incubated with 5 μg/mL anti-BCR, followed by incubation with streptavidin on ice. B cells were thereafter stimulated at 37 °C for 30 min. Transfected HEK293T cells and treated splenic B cells were lysed in lysis buffer containing 1.5% SDS and 50 mM Tris-HCl [pH 6.8] and subsequently boiled. Finally, the IP samples and input lysates were subjected to immunoprecipitation with anti-V5-Tag, anti-SPIB, or anti-DDDDK-Tag (ABclonal, AE092), anti-Ubiquitin (PTM BIO, PTM-1107), or anti-HA-Tag (ABclonal, AE008) antibodies.
PI3P and PIP3 measurements
Splenic B cells were labeled with FITC-conjugated anti-B220 and resuspended in PBS containing 5% FBS plus either 1 μM SAR405 (MCE, HY-12481) or DMSO (MP Biomedicals, 196055). After a resting period at 37 °C for 15 min, pre-warmed 5 μg/mL anti-BCR, also containing DMSO or SAR405, was added to the cells. Stimulation was carried out for 0, 5, 10, or 30 min and terminated with 4% paraformaldehyde. Subsequently, cell fixation and permeabilization were performed with the Foxp3 Fixation/Permeabilization Concentrate and Diluent. Intracellular staining was performed with anti-PIP3 or anti-PI3P antibodies, followed by incubation with Alexa Fluor 405 goat anti-mouse IgG (Thermo, A-31553).
Immunizations and ELISA
For T-dependent immunization, 8-week-old WT and KO mice were intraperitoneally injected with 40 μg of NP-KLH (Biosearch, N-5060-25) emulsified in an Alhydrogel adjuvant (InvivoGen, vac-alu-50). Four weeks after the primary immunization, the serum samples were harvested, and the mice received a booster injection of the same formulation. Five days later, splenocytes were isolated for flow cytometry, and serum samples were subjected to ELISA. In addition, 40 μg of NP-Ficoll (Biosearch, F-1420-100) emulsified with Aalhydrogel adjuvant was used for T-independent immunization. One week after immunization, splenic lymphocytes and sera were collected for subsequent flow cytometry or ELISA.
To assess the NP-specific IgM, IgG, and IgG1 levels in immunized mice, 96-well plates were coated with 2 μg/mL NP2-BSA (Biosearch, N-5050XL) or 2 μg/mL NP29-BSA (Biosearch, N-5050H) and blocked with BSA. Subsequently, the diluted serum samples were seeded and incubated at 37 °C for 1 h. NP-specific IgM, IgG, and IgG1 were detected via HRP-goat anti-mouse IgM (Bethyl Laboratories, A90-101P), HRP-goat anti-mouse IgG (Absin, abs20001SS), and HRP-goat anti-mouse IgG1 (Bethyl Laboratories, A90-105P), respectively. After washing, TMB substrate reagent (BD, 555214) was added, and the reaction was terminated with 10% sulfuric acid. The absorbance at 450 nm was measured by a BioTek Synergy H1 Multimode Reader.
PIK3C3 inhibition in vitro and in vivo
For in vitro inhibition, cells were pretreated with 1 μM SAR405 at 37 °C for 1 h, with DMSO used as the control.
For in vivo treatment, 8-week-old WT and KO mice were intraperitoneally injected daily with 5 mg/kg SAR405 dissolved in DMSO for 30 days, while control mice received DMSO.
Statistical analysis
Statistical significance was evaluated with GraphPad Prism (v10.1.2). Student’s t-tests were employed for comparisons between two independent groups. One-way ANOVA or Two-way ANOVA followed by Tukey’s multiple comparisons tests were used for comparisons involving more than two datasets. The following symbols indicate statistical significance: *P < 0.05, **P < 0.01, ***P < 0.001; ns, not significant. Details regarding the statistical tests used for comparative analyses are provided in the legends for the relevant figures.
Data availability
The raw sequence data reported in this paper have been deposited in the Genome Sequence Archive (Genomics, Proteomics & Bioinformatics 2025) in National Genomics Data Center (Nucleic Acids Res 2025), China National Center for Bioinformation / Beijing Institute of Genomics, Chinese Academy of Sciences80[,81 (RNA-Seq, CRA035581; ATAC-Seq, CRA035586; CUT&Tag, CRA035594) that are publicly accessible at https://ngdc.cncb.ac.cn/gsa.
References
Wen, Y. et al. The regulators of BCR signaling during B cell activation. Blood Sci. 1, 119–129 (2019).
Boothby, M. & Rickert, R. C. Metabolic regulation of the immune humoral response. Immunity 46, 743–755 (2017).
Glimcher, L. H. & Singh, H. Transcription factors in lymphocyte development-T and B cells get together. Cell 96, 13–23 (1999).
Niiro, H. & Clark, E. A. Regulation of B-cell fate by antigen-receptor signals. Nat. Rev. Immunol. 2, 945–956 (2002).
Maillard, I., Adler, S. H. & Pear, W. S. Notch and the immune system. Immunity 19, 781–791 (2003).
Mackay, F. & Browning, J. L. BAFF: A fundamental survival factor for B cells. Nat. Rev. Immunol. 2, 465–475 (2002).
Andreani, V., Ramamoorthy, S., Fässler, R. & Grosschedl, R. Integrin β1 regulates marginal zone B cell differentiation and PI3K signaling. J. Exp. Med. 220, e20220342 (2022).
Jing, Y. K. et al. STING couples with PI3K to regulate actin reorganization during BCR activation. Sci. Adv. 6, eaax9455 (2020).
Peel, J. N. et al. The marginal zone B cell compartment and T cell-independent antibody responses are supported by B cell intrinsic expression of IRF1. J. Immunol. 213, 1771–1786 (2024).
Chen, T. T. et al. STAT1 regulates marginal zone B cell differentiation in response to inflammation and infection with blood-borne bacteria. J. Exp. Med. 213, 3025–3039 (2016).
Mark, K. G. & Rape, M. Ubiquitin-dependent regulation of transcription in development and disease. EMBO Rep. 22, e51078 (2021).
Zhang, T. et al. The role of ubiquitinase in B cell development and function. J. Leukoc. Biol. 109, 395–405 (2021).
Sasaki, Y. et al. Defective immune responses in mice lacking LUBAC-mediated linear ubiquitination in B cells. EMBO J. 32, 2463–2476 (2013).
Li, X. et al. Cbl ubiquitin ligases control B cell exit from the germinal-center reaction. Immunity 48, 530–541 (2018).
Yang, Y. et al. The endoplasmic reticulum-resident E3 ubiquitin ligase Hrd1 controls a critical checkpoint in B cell development in mice. J. Biol. Chem. 293, 12934–12944 (2018).
Zhang, M. et al. Ubiquitinylation of Igβ dictates the endocytic fate of the B cell antigen receptor. J. Immunol. 179, 4435–4443 (2007).
Kamada, F. et al. A genome-wide association study identifies RNF213 as the first Moyamoya disease gene. J. Hum. Genet. 56, 34–40 (2011).
Ahel, J. et al. Moyamoya disease factor RNF213 is a giant E3 ligase with a dynein-like core and a distinct ubiquitin-transfer mechanism. Elife 9, e56185 (2020).
Thery, F. et al. Ring finger protein 213 assembles into a sensor for ISGylated proteins with antimicrobial activity. Nat. Commun. 12, 5772 (2021).
Otten, E. G. et al. Ubiquitylation of lipopolysaccharide by RNF213 during bacterial infection. Nature 594, 111–116 (2021).
Tian, H. et al. RNF213 modulates gamma-herpesvirus infection and reactivation via targeting the viral replication and transcription activator. Proc. Natl. Acad. Sci. USA 120, e2218825120 (2023).
Ohkubo, K. et al. Moyamoya disease susceptibility gene RNF213 links inflammatory and angiogenic signals in endothelial cells. Sci. Rep. 5, 13191 (2015).
Kobayashi, H. et al. Biochemical and functional characterization of RNF213 (Mysterin) R4810K, a susceptibility mutation of moyamoya disease, in angiogenesis in vitro and in vivo. J. Am. Heart Assoc. 4, e002146 (2015).
Sugihara, M. et al. The AAA plus ATPase/ubiquitin ligase mysterin stabilizes cytoplasmic lipid droplets. J. Cell Biol. 218, 949–960 (2019).
Piccolis, M. et al. Probing the global cellular responses to lipotoxicity caused by saturated fatty acids. Mol. Cell 74, 32–44 (2019).
Tashiro, R. et al. Dysregulation of Rnf 213 gene contributes to T cell response via antigen uptake, processing, and presentation. J. Cell. Physiol. 236, 7554–7564 (2021).
Yang, X. F. et al. RNF213 promotes Treg cell differentiation by facilitating K63-linked ubiquitination and nuclear translocation of FOXO1. Nat. Commun. 15, 5961 (2024).
Su, G. H. et al. The Ets protein Spi-B is expressed exclusively in B cells and T cells during development. J. Exp. Med. 184, 203–214 (1996).
Ray, D. et al. Characterization of Spi-B, a transcription factor related to the putative oncoprotein Spi-1/PU.1. Mol. Biol. Cell 12, 4297–4304 (1992).
Anderson, M. K., Hernandez-Hoyos, G., Diamond, R. A. & Rothenberg, E. V. Precise developmental regulation of Ets family transcription factors during specification and commitment to the T cell lineage. Development 126, 3131–3148 (1999).
Garrett-Sinha, L. A. et al. PU.1 and Spi-B are required for normal B cell receptor-mediated signal transduction. Immunity 10, 399–408 (1999).
Sokalski, K. M. et al. Deletion of genes encoding PU.1 and Spi-B in B cells impairs differentiation and induces pre-B cell acute lymphoblastic leukemia. Blood 118, 2801–2808 (2011).
Su, G. H. et al. Defective B cell receptor-mediated responses in mice lacking the Ets protein, Spi-B. EMBO J. 16, 7118–7129 (1997).
Horiuchi, S. et al. SpiB regulates the expression of B-cell-related genes and increases the longevity of memory B cells. Front. Immunol. 14, 1250719 (2023).
Schmidlin, H. et al. Spi-B inhibits human plasma cell differentiation by repressing BLIMP1 and XBP-1 expression. Blood 112, 1804–1812 (2008).
Volinia, S. et al. A human phosphatidylinositol 3-kinase complex related to the yeast Vps34p-Vps15p protein sorting system. EMBO J. 14, 3339–3348 (1995).
Backer, J. M. The regulation and function of Class III PI3Ks: novel roles for Vps34. Biochem. J. 410, 1–17 (2008).
McLeod, I. X., Zhou, X., Li, Q. J., Wang, F. & He, Y. W. The Class III Kinase Vps34 promotes T lymphocyte survival through regulating IL-7Rα surface expression. J. Immunol. 187, 5051–5061 (2011).
Parekh, V. V. et al. Impaired autophagy, defective T cell homeostasis, and a wasting syndrome in mice with a T cell-specific deletion of Vps34. J. Immunol. 190, 5086–5101 (2013).
Yang, G. et al. Autophagy-related protein PIK3C3/VPS34 controls T cell metabolism and function PIK3C3/VPS34 in T cell metabolism and function. Autophagy 17, 1193–1204 (2021).
Feng, P. R. et al. Vps34 sustains Treg cell survival and function via regulating intracellular redox homeostasis. Cell Death Differ. 31, 1519–1533 (2024).
Yang, G. et al. Pik3c3 deficiency in myeloid cells imparts partial resistance to experimental autoimmune encephalomyelitis associated with reduced IL-1β production. Cell. Mol. Immunol. 18, 2024–2039 (2021).
Tao, H. et al. Macrophage SR-BI modulates autophagy via VPS34 complex and PPARα transcription of Tfeb in atherosclerosis. J. Clin. Invest. 131, e94229 (2021).
Parekh, V. V. et al. Autophagy-related protein Vps34 controls the homeostasis and function of antigen cross-presenting CD8α+ dendritic cells. Proc. Natl. Acad. Sci. Usa. 114, E6371–E6380 (2017).
Yang, G. et al. Dendritic cell PIK3C3/VPS34 controls the pathogenicity of CNS autoimmunity independently of LC3-associated phagocytosis. Autophagy 18, 161–170 (2022).
Takeda, M. et al. Moyamoya disease patient mutations in the RING domain of RNF213 reduce its ubiquitin ligase activity and enhance NFκB activation and apoptosis in an AAA plus domain-dependent manner. Biochem. Biophys. Res. Commun. 525, 668–674 (2020).
Jellusova, J. & Rickert, R. C. The PI3K pathway in B cell metabolism. Crit. Rev. Biochem. Mol. Biol. 51, 359–378 (2016).
Iwata, T. N., Ramírez-Komo, J. A., Park, H. & Iritani, B. M. Control of B lymphocyte development and functions by the mTOR signaling pathways. Cytokine Growth Factor Rev. 35, 47–62 (2017).
Waters, L. R., Ahsan, F. M., Wolf, D. M., Shirihai, O. & Teitell, M. A. Initial B cell activation induces metabolic reprogramming and mitochondrial remodeling. iScience 5, 99–109 (2018).
Reth, M. Hydrogen peroxide as second messenger in lymphocyte activation. Nat. Immunol. 3, 1129–1134 (2002).
Finkel, T. Signal transduction by mitochondrial oxidants. J. Biol. Chem. 287, 4434–4440 (2012).
Li, Y. F. et al. RNF213 regulates blood‒brain barrier integrity by targeting TRAF3 for type I interferon activation during A. baumannii infection. PLoS Pathog. 21, e1013333 (2025).
Bhardwaj, A., Panepinto, M. C., Ueberheide, B. & Neel, B. G. A mechanism for hypoxia-induced inflammatory cell death in cancer. Nature 637, 470–477 (2025).
Schiemann, B. et al. An essential role for BAFF in the normal development of B cells through a BCMA-independent pathway. Science 293, 2111–2114 (2001).
DeKoter, R. P. et al. Regulation of follicular B cell differentiation by the related E26 transformation-specific transcription factors PU.1, Spi-B, and Spi-C. J. Immunol. 185, 7374–7384 (2010).
Naguib, A. et al. PTEN functions by recruitment to cytoplasmic vesicles. Mol. Cell 58, 255–268 (2015).
Martin, F. & Kearney, J. F. Positive selection from newly formed to marginal zone B cells depends on the rate of clonal production, CD19, and btk. Immunity 12, 39–49 (2000).
Buhl, A. M., Pleiman, C. M., Rickert, R. C. & Cambier, J. C. Qualitative regulation of B cell antigen receptor signaling by CD19: Selective requirement for PI3-kinase activation, inositol-1,4,5-trisphosphate production and Ca2+ mobilization. J. Exp. Med. 186, 1897–1910 (1997).
Otero, D. C., Omori, S. A. & Rickert, R. C. CD19-dependent activation of Akt kinase in B-lymphocytes. J. Biol. Chem. 276, 1474–1478 (2001).
Anzelon, A. N., Wu, H. & Rickert, R. C. Pten inactivation alters peripheral B lymphocyte fate and reconstitutes CD19 function. Nat. Immunol. 4, 287–294 (2003).
Liu, C. H. et al. CD23 can negatively regulate B-cell receptor signaling. Sci. Rep. 6, 25629 (2016).
Tsui, C. et al. Protein kinase C-β dictates B cell fate by regulating mitochondrial remodeling, metabolic reprogramming, and heme biosynthesis. Immunity 48, 1144–1159 (2018).
Limon, J. J. & Fruman, D. A. Akt and mTOR in B cell activation and differentiation. Front. Immunol. 3, 228 (2012).
Clayton, E. et al. A crucial role for the p110δ subunit of phosphatidylinositol 3-kinase in B cell development and activation. J. Exp. Med. 196, 753–763 (2002).
Franchina, D. G. et al. Glutathione-dependent redox balance characterizes the distinct metabolic properties of follicular and marginal zone B cells. Nat. Commun. 13, 1789 (2022).
Mejia-Munne, J. C., Ellis, J. A., Feldstein, N. A., Meyers, P. M. & Connolly, E. S. Moyamoya and inflammation. World Neurosurg. 100, 575–578 (2017).
Sarkar, P. & Thirumurugan, K. New insights into TNFα/PTP1B and PPARγ pathway through RNF213-a link between inflammation, obesity, insulin resistance, and Moyamoya disease. Gene 771, 145340 (2021).
Yang, L. et al. CCL2 regulation of MST1-mTOR-STAT1 signaling axis controls BCR signaling and B-cell differentiation. Cell Death Differ. 28, 2616–2633 (2021).
Love, M. I., Huber, W. & Anders, S. Moderated estimation of fold change and dispersion for RNA-seq data with DESeq2. Genome Biol. 15, 550 (2014).
Yu, G. C., Wang, L. G., Han, Y. Y. & He, Q. Y. clusterProfiler: an R package for comparing biological themes among gene clusters. OMICS 16, 284–287 (2012).
Qiao, J. T. et al. A distinct role of STING in regulating glucose homeostasis through insulin sensitivity and insulin secretion. Proc. Natl. Acad. Sci. USA 119, e2101848119 (2022).
Liu, T. Y. et al. BAF60a deficiency uncouples chromatin accessibility and cold sensitivity from white fat browning. Nat. Commun. 11, 2379 (2020).
Langmead, B. & Salzberg, S. L. Fast gapped-read alignment with Bowtie 2. Nat. Methods 9, 357–359 (2012).
Zhang, Y. et al. Model-based analysis of ChIP-Seq (MACS). Genome Biol. 9, R137 (2008).
Heinz, S. et al. Simple combinations of lineage-determining transcription factors prime cis-regulatory elements required for macrophage and B cell identities. Mol. Cell 38, 576–589 (2010).
Robinson, J. T. et al. Integrative genomics viewer. Nat. Biotechnol. 29, 24–26 (2011).
Ramírez, F. et al. deepTools2: a next generation web server for deep-sequencing data analysis. Nucleic Acids Res 44, W160–W165 (2016).
Li, Z. J. et al. Identification of transcription factor binding sites using ATAC-seq. Genome Biol. 20, 45 (2019).
Orchard, P., Kyono, Y., Hensley, J., Kitzman, J. O. & Parker, S. C. J. Quantification, dynamic visualization, and validation of bias in ATAC-Seq data with ataqv. Cell Syst. 10, 298–306 (2020).
Zhang, S. S. et al. The GSA family in 2025: A broadened sharing platform for multi-omics and multimodal data. Genom. Proteom. Bioinf. 23, qzaf072 (2025).
Bao, Y. M. et al. Database resources of the National Genomics Data Center, China National Center for Bioinformation in 2025. Nucleic Acids Res. 53, D30–D44 (2024).
Acknowledgements
This study was supported by the National Natural Science Foundation of China (82371784, 32311530061), the National Key Research and Development Program of China (2023YFC2507900, 2023YFC2706300), R&D Program of Guangzhou Laboratory (SRPG22-006), Hubei Provincial Innovation Group Project (2025AFA204), the China Postdoctoral Science Foundation (2025M771424), the Postdoctor Project of Hubei Province (25110029004), State Key Laboratory for Diagnosis and Treatment of Severe Zoonotic Infectious Diseases (2024ZZ10014) and the Open Project of Key Laboratory of Vascular Aging (HUST), Ministry of Education (VAME-2025-3). We are grateful to Mrs. Na Li from the Medical Subcenter of HUST Analytical & Testing Center for her help in sorting the splenic B cells. We thank the Laboratory Animal Center of Huazhong University of Science and Technology for the technical support of animal feeding.
Author information
Authors and Affiliations
Contributions
C.L., X.Q., and Z.Z. conceived and designed the research. Z.Z., N.X., and C.L. drafted the manuscript. C.L. reviewed and revised the manuscript. Z.Z., N.X., Q.L., L.W., X.Y., J.L., Y. Li, and L.Y. performed the experiments. Z.Z. and N.X. analyzed the data and generated the figures. Y. Liang, L.Z., and L.L. constructed the Spib knockout mice. Z.Z. carried out the RNA-Seq, ATAC-Seq, and CUT & Tag-Seq analyses. All the authors have read and approved the article.
Corresponding authors
Ethics declarations
Competing interests
The authors declare no competing interests.
Additional information
Publisher’s note Springer Nature remains neutral with regard to jurisdictional claims in published maps and institutional affiliations.
Supplementary information
Rights and permissions
Open Access This article is licensed under a Creative Commons Attribution-NonCommercial-NoDerivatives 4.0 International License, which permits any non-commercial use, sharing, distribution and reproduction in any medium or format, as long as you give appropriate credit to the original author(s) and the source, provide a link to the Creative Commons licence, and indicate if you modified the licensed material. You do not have permission under this licence to share adapted material derived from this article or parts of it. The images or other third party material in this article are included in the article’s Creative Commons licence, unless indicated otherwise in a credit line to the material. If material is not included in the article’s Creative Commons licence and your intended use is not permitted by statutory regulation or exceeds the permitted use, you will need to obtain permission directly from the copyright holder. To view a copy of this licence, visit http://creativecommons.org/licenses/by-nc-nd/4.0/.
About this article
Cite this article
Zhang, Z., Xiang, N., Liu, Q. et al. Ring finger protein 213 regulates B-cell receptor signaling, metabolism, and development in B lymphocytes. Sig Transduct Target Ther 11, 59 (2026). https://doi.org/10.1038/s41392-026-02575-x
Received:
Revised:
Accepted:
Published:
Version of record:
DOI: https://doi.org/10.1038/s41392-026-02575-x









