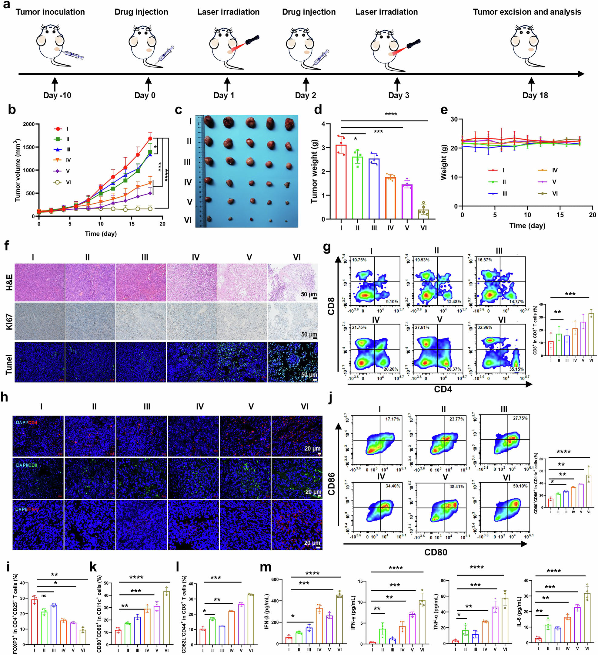
Fig. 3

In vivo antitumour investigation by MnO2/Co-DA@BiTE/HPT nanobombs. a The schematic diagram illustrates tumor implantation and treatment. b Tumor growth inhibition curves upon various treatments (n = 5). c Photographs of the tumors and d tumor weight after different treatments (n = 3). e The body weight changes upon various treatments (n = 3). f H&E, TUNEL, and Ki67 staining of the tumor tissue. g Representative flow cytometry plots and quantitative analysis of T cells (gated on CD3+ T cells) in tumors after different treatments (n = 3). h Immunofluorescence images of CD4+, CD8+ T cells, and IFN-γ within the tumors after treatments. j Flow cytometry analysis of tumor-infiltrating DCs (CD80+CD86+ in CD11c+ cells) after various treatments (n = 3). Quantitative analysis of i FOXP3 (FOXP3+CD4+CD25+ in CD3+ cells), k Mature DCs (CD80+CD86+ in CD11c+ cells), and l Tem (CD62L-CD44+ in CD8+ T cells) (n = 3). m The cytokine levels of IFN-β, TNF-α, IFN-γ, and IL-6 in serum after different treatments (n = 3). All data were presented as mean ± SD. I: NS, II: BiTE, III: MnO2/Co-DA, IV: MnO2/Co-DA+L, V: MnO2/Co-DA@BiTE/HPT, VI: MnO2/Co-DA@BiTE/HPT+L